
◎小编 | wzt ◎责编 | HSJ
好选题是科研的第一块基石
而“前沿课题”总带着点诱惑的距离感——
让许多科研新手既想靠近,又怕迷失
今天,我们就以“国际传播”为切口
打开前沿课题的三把钥匙:
先拆解宏大,再聚焦细节,最后落地具体问题
帮你拨开迷雾,让“前沿”从“遥不可及”
变成“一步一步能踩到的路”
为什么以“国际传播”为例?
站在前沿:国家形象建设、文化软实力提升等战略议题持续升温,“讲好中国故事”不断推进,TikTok外交、生成式AI等新现象层出不穷,为研究者提供大量研究空白。
跨越学科:国际传播跨越学科边界,成为传播学、社会学、语言学、计算机科学等多领域知识碰撞的前沿阵地,助力研究者锤炼跨学科思维。
方法通用:拆解、聚焦、落地的思维方式,不仅适用于国际传播,也可迁移至任何前沿课题的分析中。
核心方法论:
拆解、聚焦与落地
1/拆解:将宏大课题变为专属小切口
面对“国际传播”这类包罗万象的大课题,科研新手最易踏入的误区,便是想面面俱到、一网打尽。但真正的突破,往往来自对一个小而精的研究切口的精准聚焦。那么,该如何找到这个切口?分两步走:
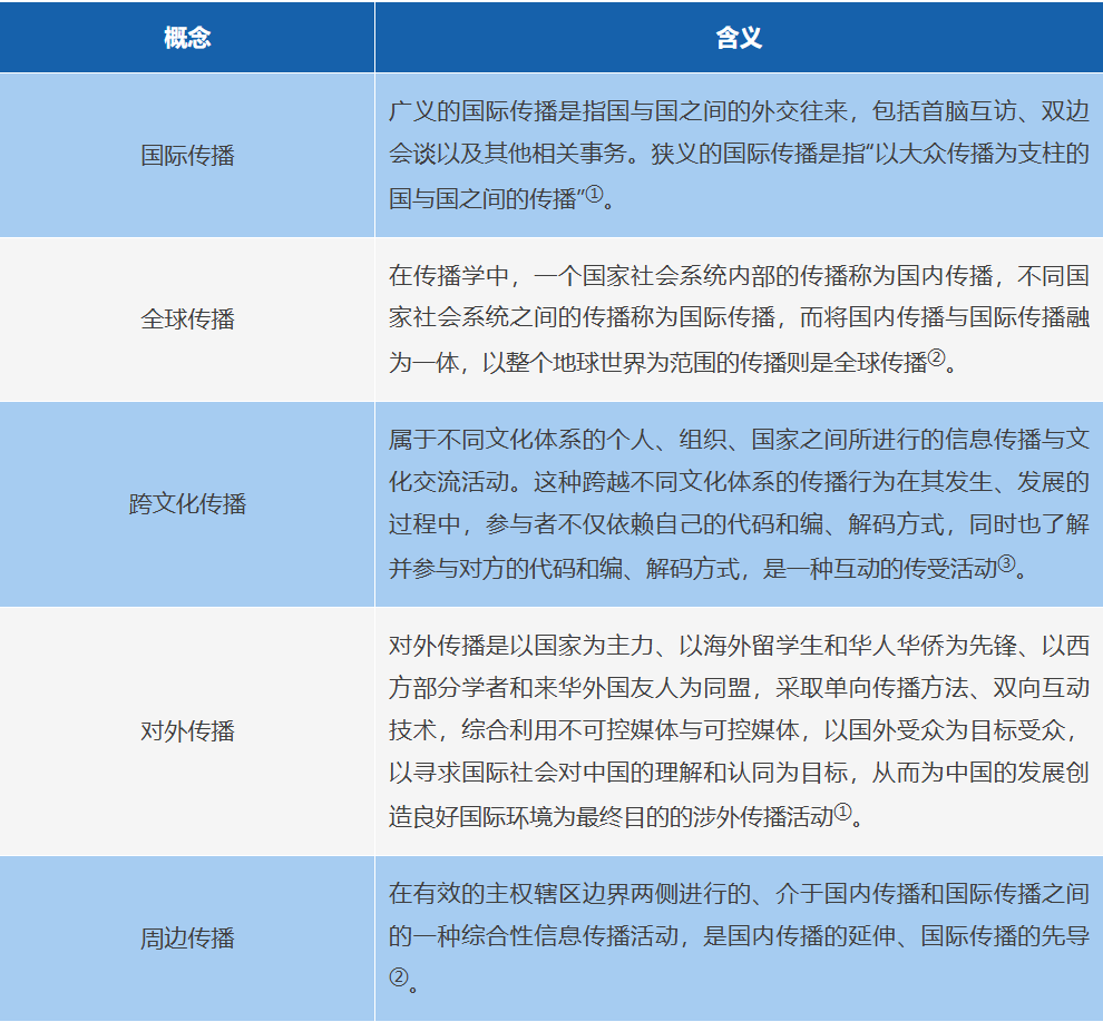
第一步:吃透核心概念 + 连接自身优势
首先,深入理解课题涉及的核心概念(比如“国际传播”、“全球传播”、“跨文化传播”、“对外传播”等)。然后问自己:哪个概念最让我好奇?哪个概念又正好能用上我的专业所长或技能(比如数据挖掘、文本分析、文化研究)?在兴趣与专业能力的重叠地带,往往藏着突破口。
▲国际传播涉及的部分概念
①郭庆光.传播学教程[M].北京:中国人民大学出版社,1999: 242.
②刘继南,周积华,段鹏等.国际传播与国家形象[M].北京:北京广播学院出版社,2002:111.
③童兵.试析跨文化传播中的认识误区[J].新闻大学,2004,(03):20-24.
⏩实践举例:
●计算机/数据分析背景:可以聚焦TikTok平台,具体研究平台的算法推荐机制对传播中国美食类短视频到底有多大影响,算法会不会无意间偏好那些带有特定文化标签的内容。
●语言学/文学背景:可以深入分析《纽约时报》这类西方主流媒体在报道中国科技成就时,使用了哪些特定的叙事框架和策略,这些框架怎么影响国际读者对中国的认知。
●语言学+计算机背景:可以研究主流AI翻译工具在处理包含中国传统成语或典故的文本时,文化意象丢失或扭曲的情况,主要原因究竟是训练数据缺乏文化内涵,还是算法本身理解不了语境。
第二步:用文献工具验证切口价值
仅靠兴趣和能力圈定大致方向还不够,还需借助文献计量工具如CiteSpace, VOSviewer等,来验证这个切口是否真有研究价值和新意。这些工具能帮助你高效绘制知识地图,洞察研究脉络与空白。输入相关关键词(如“International Communication[国际传播]”, “TikTok”, “Cultural Framing[文化框架]”等)进行分析,重点观察:
高频关键词图谱:看看当前领域的研究热点集中在哪,比如图谱中心区域可能密集出现“algorithmic bias(算法偏见)”、“cultural identity(文化认同)”等关键词。
关键词共现/聚类网络:了解核心概念之间是怎么关联、分群的,例如“算法”与“偏见”可能自成一组,而“跨文化沟通效果”是另一群组。
突现词分析:追踪最近爆发式增长的新词,如“generative AI(生成式人工智能)”、“misinformation(虚假信息)”,锁定最新研究风口。
⏩案例展示-CiteSpace关键词共现网络:
节点类型选择为“Keyword”,点击“GO”,再点击“visualize”,随后便会形成关键词共现图谱。
▲CiteSpace软件操作示意图
2/聚焦:把切口磨成锋利问题
找准研究切口只是开始,真正的关键在于将其转化为精准、可操作的研究问题。一个好的研究问题,往往具备三个特征:对象具体+变量可测量+研究方法可落地。
⏩案例展示:
切口1:TikTok算法与中华美食传播
●可转化的研究问题:欧美Z世代用户看到的中华美食短视频,推荐算法多大程度影响其曝光量?算法是否更倾向推送含特定文化标签的内容?
●量化要素:平台曝光数据 + 文化标签分类统计
(注:平台曝光数据[核心为推荐量]的获取路径:通过与账号运营者协商获取其后台数据,或采用实验法自制视频并持续追踪观测。)
切口2:西方媒体航天报道框架
●可转化的研究问题:《纽约时报》报道中国嫦娥工程时,最常用的三种叙事框架是什么?相比《卫报》,这些框架如何引导读者对中国科技实力的认知倾向?
●操作要素:框架识别规则 + 媒体报道对比分析
切口3:AI翻译的文化误译瓶颈
可转化的研究问题:主流翻译工具处理含成语典故文本时,文化意象误译率多高?主要误译类型是什么?根因是数据缺乏文化多样性,还是算法理解力不足?
统计要素:算法测试数据 + 误译类型分布
(注:根因判断可从三个角度出发。首先是对比不同工具的输出,若所有工具均出现同类错误,则数据多样性不足是主因,若部分工具表现更优,则算法理解能力是关键;其次是统计误译案例的文化属性,若某文化圈的成语普遍误译,则数据多样性不足,若同一文化内的不同成语误译类型分散,则算法缺陷更突出;最后是通过人工提示或术语库干预验证,输入“请使用英语谚语翻译”,若工具输出质量提升,说明算法具备潜在理解能力,但缺乏文化数据触发,强制注入文化注释后,若误译率下降,则证明数据多样性的重要性。)
3/落地:方法与资源支撑探索
研究问题明确后,需要有效整合资源并设计严谨的研究方案,将“想法”转化为“成果”。
选择研究方法的核心原则是必须严格服务于具体的研究问题与研究目标。不同的研究问题需要适配不同方法工具。每种方法都有其独特的适用场景、操作重点、优势以及不可避免的局限性。对方法的特性及其适用范围有深刻理解,是避免研究偏差、提升研究效度的关键。
▲常用研究方法及其适用情况
实证研究也离不开可靠的数据支撑。解锁国际传播研究资源,可重点关注以下途径。
1. 技术平台与开源工具
利用社交媒体API直接访问用户公开帖子、元数据和话题趋势等一手数据;运用开源情报工具监测和分析网络上公开的、与特定议题或事件相关的信息、讨论及公众情绪。
常用开源工具:
●Scrapy(通用网络爬虫框架)https://scrapy.org/
●VADER(用于社交媒体文本的情感分析工具)https://github.com/cjhutto/vaderSentiment
2. 权威机构与数据库
通过专业新闻与媒体数据库获取全球主流报纸、杂志和通讯社的新闻报道全文,支撑媒体内容分析与框架研究;查询传播效果与舆情监测数据库,获得关于全球或区域性媒体使用习惯、信任度及对特定议题态度的权威调查数据;查阅各国政府与文化机构提供的官方政策视角和实践案例;获取大型咨询公司及知名智库发布的关于全球传播趋势、数字平台发展或地缘政治沟通的行业报告与智库研究,把握有价值的行业洞察和宏观背景。
常用媒体数据库:
▲Dow Jones Factiva(https://www.dowjones.com/business-intelligence/factiva/)
▲Gale Historical Newspapers(https://www.gale.com/intl/preview/primary-sources/historical-newspapers)
常用传播效果与舆情监测数据源:
▲Ipsos Global Opinion Polls(https://www.ipsos.com/en/global-opinion-polls)
▲The GDELT Project
注:Global Database of Events, Language, and Tone(全球事件、语言和语气)(https://blog.gdeltproject.org/identifying-trending-television-news-narratives-in-realtime-with-the-gcp-timeseries-insights-api-video-ai-api/)
▲Edelman Trust Barometer(https://www.edelman.com/trust/our-methodology)
大型咨询公司及知名智库:
麦肯锡(McKinsey & Company)、波士顿咨询(BCG)、埃森哲(Accenture)、布鲁金斯学会(Brookings Institution)、查塔姆研究所(Chatham House)、清华大学战略与安全研究中心(CISS)、南非国际事务研究所(SAIIA)等。
3. 学术网络的合作与共享
积极构建学术网络与合作关系,联系本校或外校相关院系、研究中心、实验室,关注领域内教授的研究项目,寻求数据共享或合作机会,并通过参加学术会议建立人脉,以此作为获取独特数据或资源的重要补充途径。
上述权威机构的信息库与调查是进行深度国际传播实证研究的重要依托,而学校图书馆购置的专业数据库资源也是便捷、高效获取此类高质量、结构化数据的核心门户。
▲学校图书馆数据库资源
写在最后:研究伦理是
国际传播学术实践的根基
国际传播研究涉及多元文化、公众认知及敏感国际议题,坚守最高科研伦理标准不仅是规范要求,更是研究可信度和学者信誉的根本保障。
学术诚信是生命线,必须保证数据的真实、分析的客观以及引用的规范。警惕文化偏见同样至关重要,研究者需在研究全过程保持文化同理心和自反性,努力理解研究对象背景,避免将自身价值观普适化,严防潜在的文化中心主义或刻板印象。涉及个人数据时,隐私与安全是底线,须遵法规守条款,严格进行匿名/去标识化处理,并按规定获取伦理批准及知情同意。
研究者须承担社会责任,传播成果时力求准确平衡,避免断章取义,其目标应是增进跨文化理解与建设性对话,防止无意识加剧误解或对立,努力成为负责任的沟通桥梁。
总结
国际传播打开一扇窗
送上三把打开前沿之门的万能钥匙
拆解、聚焦、落地→ 研究难题轻松破解
不妨用它试一试——
拆一拆你专业里的前沿课题
找一找你的专属新起点
出发吧,探索总有新风景!
你的学问新大陆,正等你去发现!



