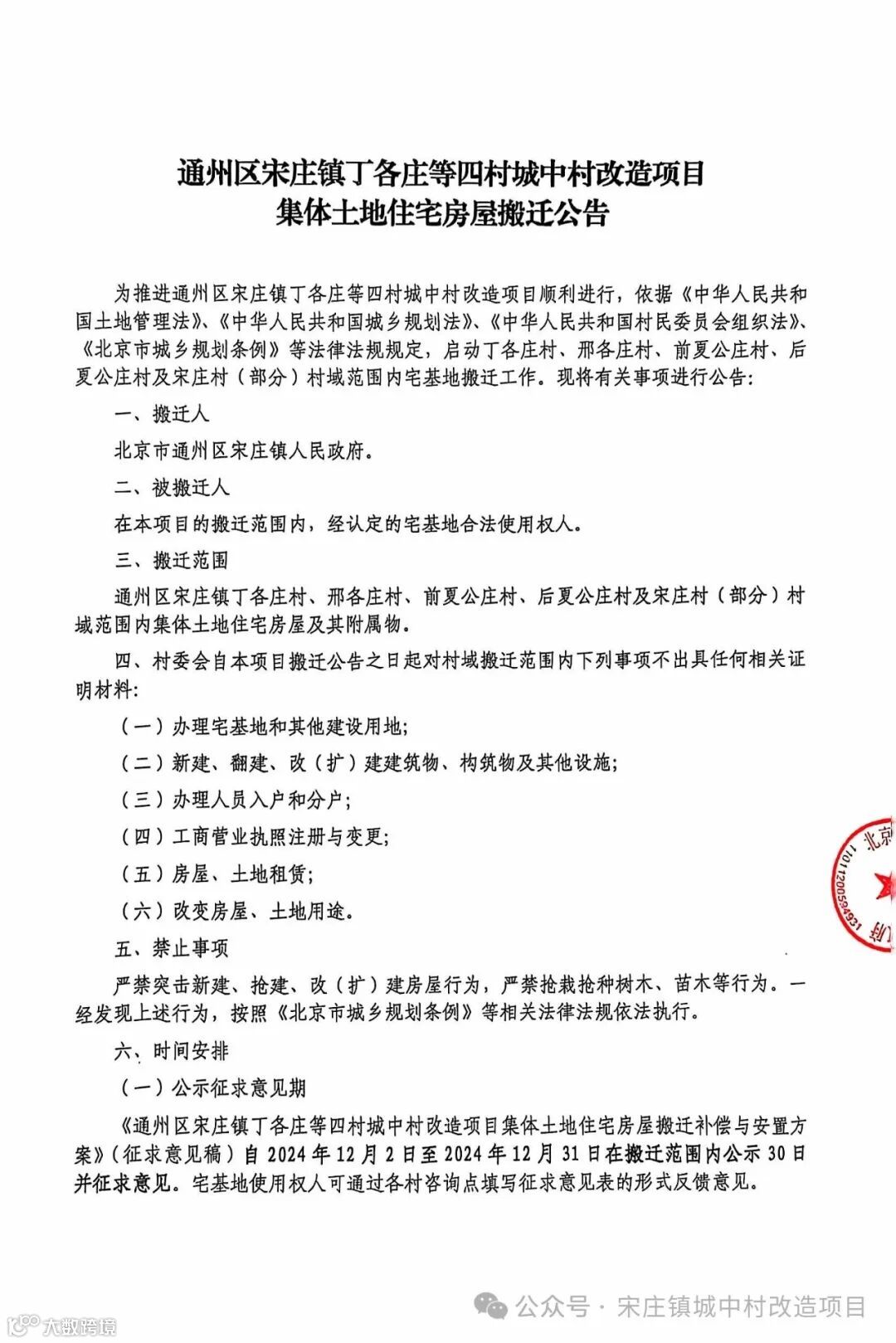
拆迁公告
尊敬的村民朋友们:
近日,通州区宋庄镇丁各庄等四村城中村改造项目集体土地住宅房屋搬迁公告,在各村公示栏进行了张贴公示,如您对政策有不理解的地方,请您到咨询点咨询工作人员。
各村咨询点位置:
丁各庄村咨询点: 丁各庄村村委会
邢各庄村咨询点: 项目指挥部
前夏公庄村咨询点: 前夏公庄村村委会
后夏公庄村咨询点: 后夏公庄村村委
宋庄村咨询点:宋庄村村委会
咨询时间:上午09:00-11:30
下午13:30-17:00
通州区宋庄镇丁各庄等四村城中村改造项目
集体土地住宅房屋搬迁公告
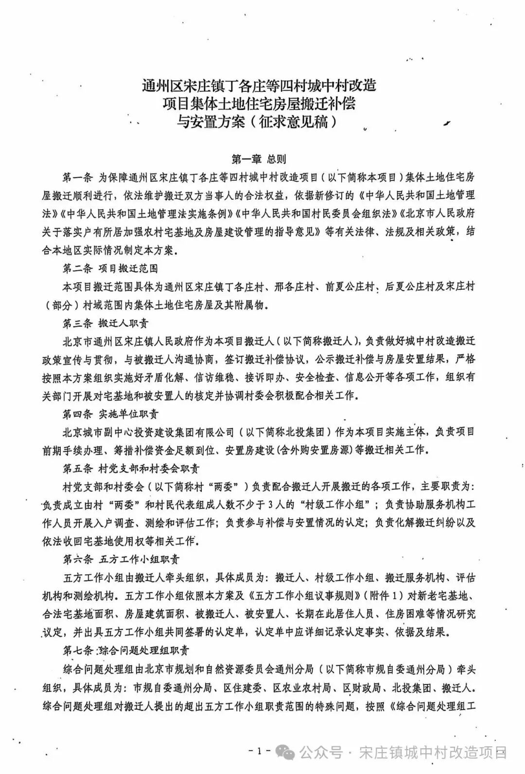
通州区宋庄镇丁各庄等四村城中村改造项目
集体土地住宅房屋搬迁补偿与安置方案
(征求意见稿)
通州区宋庄镇丁各庄等四村城中村改造一片区项目:
片区综合地价标准为30万元/亩


后夏公庄村
公告显示
本次征地采取货币补偿,片区综合地价标准为:30万元/亩,共计2633.355万元。人员安置补助费(社会保障费用)7900万元(最终发生费用数额以人力社保
及民政部门实际计算为准)。
本项目涉及后夏公庄村安置农业人口47名,其中:劳动力20名,超转人员23名,16岁以下人员4名,安置方式按照《北京市建设征地补偿安置办法》(北京市人民政府第148号令)执行.

宋庄村
公告显示
本次征地采取货币补偿,片区综合地价标准为:30万元/亩,共计563.175万元。
人员安置补助费(社会保障费用)1300万元(最终发生费用数额以人力社保及民政部门实际计算为准)。
本项目涉及宋庄村安置农业人口7名,其中:劳动力2名,超转人员4名,16岁以下人员1名,安置方式按照《北京市建设征地补偿安置办法》(北京市人民政府第148号令)执行。

邢各庄村
公告显示
本次征地采取货币补偿,片区综合地价标准为:30万元/亩,共计5449.59万元。人员安置补助费(社会保障费用)12200万元(最终发生费用数额以人力社保及民政部门实际计算为准)。
本项目涉及邢各庄村安置农业人口78名,其中:劳动力34名,超转人员35名,16岁以下人员9名,安置方式按照《北京市建设征地补偿安置办法》(北京市人民政府第148号令)执行。

地上建筑规模:约 31.41万㎡
建筑面积:314100㎡
建筑高度:45
一片区
批复显示
二、规划用地:规划城乡建设用地面积约19.21公顷。具体规划用地指标由规划自然资源管理部门核定。
三、规划建设规模及内容:建筑控制规模约31.41万平方米(不含地下面积),其中安置房建筑规模30.94万平方米,配建托幼设施0.47万平方米。建设内容为安置房及托幼等配建设施。具体建筑规模指标由规划自然资源管理部门核定。
四、工作内容:进行征地、拆迁、安置房及必要的配套设施建设。
五、投资估算及资金来源:总投资估算为328227万元,所需资金全部由你单位筹措解决。
六、本批复附《建设项目招标方案核准意见书》1份,请项目单位据此依法开展招标工作。在建设项目实施过程中,确有特殊情况需要变更招标方案的,应当报我委重新核准。
七、本批复有效期2年。安置房建设请进一步向规划部门落实规划建设方案,在项目批复有效期内办理安置房年度投资计划。在有效期内未办理年度投资计划或未取得延期批复的,逾期自动失效。


超牛九年一贯制学校旁再添高中
实现“十二年一贯制”
另据记者了解,该项目位置与发布的“关于《北京城市副中心07组团FZX-0703-6001、FZX-0704-6001等地块规划综合实施方案》的公示”位置大致重合,方案显示该项目位于北京市通州区宋庄镇,北京城市副中心07组团03、04街区。记者通过梳理发现,该方案在北京市十一学校通州实验学校仅隔一条马路的两个地块都规划有高中。从规划上看,这片区域从幼儿园到高中实现了“十二年一贯制”。


07组团03街区
规划图则1为该区域西侧地块,具体为07组团03街区FZX-0703-6001——FZX-0703-6030地块。
据图则显示,03街区设有末端物流配送中心、规划12班幼儿园、规划高中、社会停车场、社区服务中心、社区养老及助残设施、社区综合建设中心、社区文化设施、再生资源回收站、邮政所等。




地图显示北京市十一学校通州实验学校(超牛九年一贯制学校)就在该街区内,规划显示,就在该校仅隔一条马路的两个地块将规划高中,加上原有的学校,将实现”十二年一贯制“。



去年,通州区政府与北京市十一学校签订合作办学协议,合作举办通州区宋庄学校。实行一个法人一体化管理,宋庄学校更名为北京市十一学校通州实验学校(以下简称通州实验学校),纳入北京市十一学校联盟。去年7月31日,北京市十一学校通州实验学校工作启动会顺利召开。

期待该项目早日建成!
北青社区报综合整理




