
近期,由于限硫令、海关新规等一系列影响,船公司对相应航线各种费用做出调整并发布新规要求。汇总具体如下:

马士基调整THC收费标准
3月20日起,马士基将对华东华北地区的码头操作费收费标准作出调整:

马士基调整FAK费用
从3月1日起,马士基上调远东至多地的综合货运费率(FAK)。具体如下:
远东至南非和毛里求斯:
始发港 |
目的港 |
20英尺集装箱 |
40英尺集装箱、40英尺高箱 |
上海 |
德班 |
975 |
1800 |
青岛 |
950 |
1850 |
|
赤湾 |
925 |
1700 |
|
高雄 |
850 |
1850 |
|
上海 |
开普敦 |
1135 |
2020 |
青岛 |
1010 |
1920 |
|
赤湾 |
1035 |
2070 |
|
高雄 |
960 |
1920 |
|
上海 |
路易 |
1150 |
2300 |
青岛 |
1100 |
2150 |
|
赤湾 |
1025 |
2050 |
|
高雄 |
950 |
2000 |
单位:美元
远东至东非:
始发港 |
目的港 |
20英尺集装箱 |
40英尺集装箱、40英尺高箱 |
青岛 |
蒙巴萨/达累斯萨拉姆 |
1425 |
2450 |
宁波 |
1325 |
2350 |
|
南沙 |
1175 |
2100 |
|
高雄 |
900 |
1500 |
单位:美元
远东至西非:
始发港 |
目的港 |
20英尺集装箱 |
40英尺集装箱、40英尺高箱 |
上海 |
达喀尔 |
2325 |
3950 |
阿帕帕 |
2225 |
3950 |
|
罗安达 |
2600 |
4700 |
|
青岛 |
达喀尔 |
2350 |
3950 |
阿帕帕 |
2250 |
3900 |
|
罗安达 |
2650 |
5000 |
|
香港 |
达喀尔 |
2175 |
3500 |
阿帕帕 |
1925 |
3200 |
|
罗安达 |
2400 |
4100 |
单位:美元
从3月1日起,马士基还将上调东南亚至西非的FAK,具体标准为:
始发港 |
目的港 |
20英尺集装箱 |
40英尺集装箱、40英尺高箱 |
丹戎帕拉帕斯 |
达喀尔 |
1900 |
2900 |
阿帕帕 |
1875 |
2350 |
|
罗安达 |
1900 |
2750 |
|
林查班 |
达喀尔 |
1900 |
2900 |
阿帕帕 |
1800 |
2350 |
|
罗安达 |
1700 |
2700 |
|
胡志明 |
达喀尔 |
1900 |
2900 |
阿帕帕 |
1800 |
2350 |
|
罗安达 |
1700 |
2700 |
单位:美元
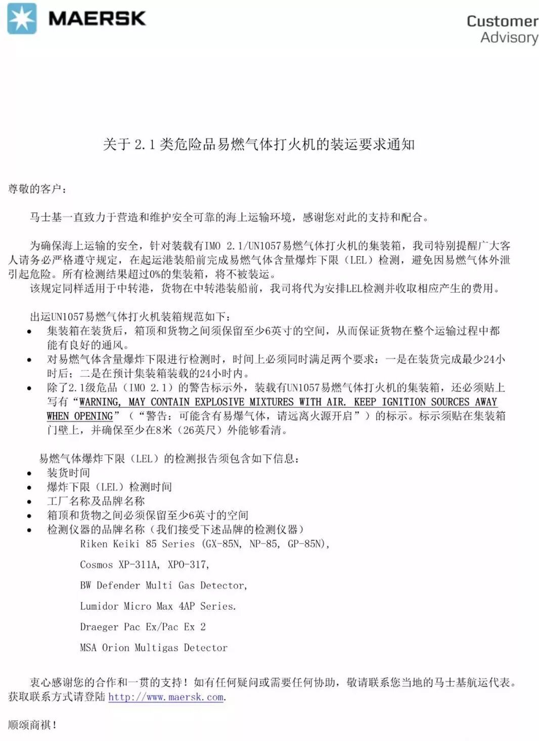
马士基关于危险品装运要求通知
马士基为确保海上运输的安全,针对装载有IMO2./UN1057易燃气体打火机的集装箱,特别提醒广大客人请务必严格遵守规定,在起运港装船前完成易燃气体含量爆炸下限(LEL)检测,避免因易燃气体外泄引起危险。所有检测结果超过0%的集装箱,将不被装运。该规定同样适用于中转港,货物在中转港装船前,我司将代为安排LEL检测并收取相应产生的费用。

MSC出口至南非、东非征收GRI费用
MSC出口至南非,东非及莫桑比克毛里求斯和马达加斯加岛地区的货物将征收GRI。具体通知如下:

MSC出口吉布提征收OCC费用
MSC对出口吉布提征收OCC费用如下:

赫伯罗特征收GRI费用、通知海关新规
从3月15日起,赫伯罗特将收取东亚至美国、加拿大的综合费率上涨附加费(GRI),标准为560美元/20英尺集装箱、700美元/40英尺集装箱,适用范围: all dry, reefer, non-operating reefer, tank, flat rack and open-top containers。
另:赫伯罗特发布印度海关新规
印度税务部门和海关通过2018/第88号新规即《2018年海运货物舱单和转运条例》,该条例将于2019年3月1日(船只抵港/离港日期)生效。
针对进口货物、出口货物、出口舱单、抵达清单的要求如下:
进口货物:
进口舱单将被称为抵达舱单(Arrival Manifest),航运公司需要在停靠印度港口前向印度海关提交所有进口,转运和船上集装箱的详细信息。
出口货物:
出口舱单将被称为离港舱单(Departure Manifest),船运公司将被要求在船只离港或启航前向印度海关提交所有出口集装箱的详细资料。
抵达清单要求:
船只在抵达印度前的最后一个停靠港启航前的72小时,需向船公司提交IGM相关信息、提单、首选CFS详细信息等,然后再致电印度港口。
出口舱单要求:
需要在离开印度装货港前至少48小时向船公司提交装运说明和装运单据。

CMA相关费用征收通知
自2019年3月14日起,克罗地亚港口THC费用收取如下:

2019年3月1日起,自印度和巴基斯坦港口至所有北欧和地中海港口所有种类费率收取如下:

ONE将于3月提高低硫燃油附加费
由于监管范围的扩大,要求船舶在中国ECA指定区域使用低于0.5%的硫燃料,ONE公司计划做出以下调整。从2月15日及3月1日两个时间节点起,ONE公司将陆续对出口至中国(包括香港、澳门)货物收取低硫燃油附加费(LSF),具体标准为:
始发地 |
目的地 |
生效日期 |
金额 |
亚洲/美国/加拿大 |
中国(包括香港、澳门) |
3月1日 |
15美元/TEU |
其他 |
2月15日 |
附加费什么时候收取?
由始发港货物装载的实际日期决定。
例如A公司从亚洲国家/美国/加拿大在3月1日之前完成货物装载进口至中国,则不受该规则影响。除上述3个地区的其他国家,则是从2月15日已经执行。
注意:主要影响进口至中国的货物贸易成本。
具体实施时间及收费标准以ONE官方最终通知为准。

OOCL出口亚洲征收低硫燃油附加费
OOCL将从2019年3月1日起调整中国大陆港口出口至亚洲航线(不包含台湾目的港)的低硫燃油附加费(CLS)。
调整后收费标准为人民币140元/20’,人民币280元/40’,以实际装船日起算。具体通知如下:

APL征收GRI通知
从2月21日起,美国总统轮船(APL)将收取中国至巴基斯坦、印度西海岸综合费率上涨附加费(GRI),标准为:100美元/20英尺集装箱、200美元/40英尺集装箱、200美元/40英尺高箱。

大中华区到中东目的地的综合费率(GRI)上升调整如下:

APL其他地区费用通知
自2019年3月1日起,APL往返阿联酋港口货物收取费用如下:

APL将从2019年3月14日起收取自印度尼西亚去往各地的食品质量附加费,费用如下:

自2019年3月1日-3月15日,大中华区至所有中东目的地综合费率上升100美元/TEU。

APL中东、红海及拉美近期停航
中东海湾市场二月停航计划更新如下:

中东海湾、红海及拉美市场三月停航计划如下:
中东海湾:

红海:

亚洲 — 拉美:

(转载自网络)


