
2016年5月28日-5月29日
中国 广州
2015年811汇改后,人民币开启了新的贬值通道,汇率大幅震荡、资本巨额外逃,为维稳,国家外汇局相继出台了一系列“控流出 扩流入”的政策和措施。随着中国参与全球经济一体化程度的深入,要求企业及金融机构在对外贸易、资本的输入和输出及国际资金融通等方面,无论是从规模上还是水平上,都要跃上一个新的台阶。
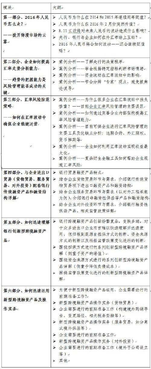
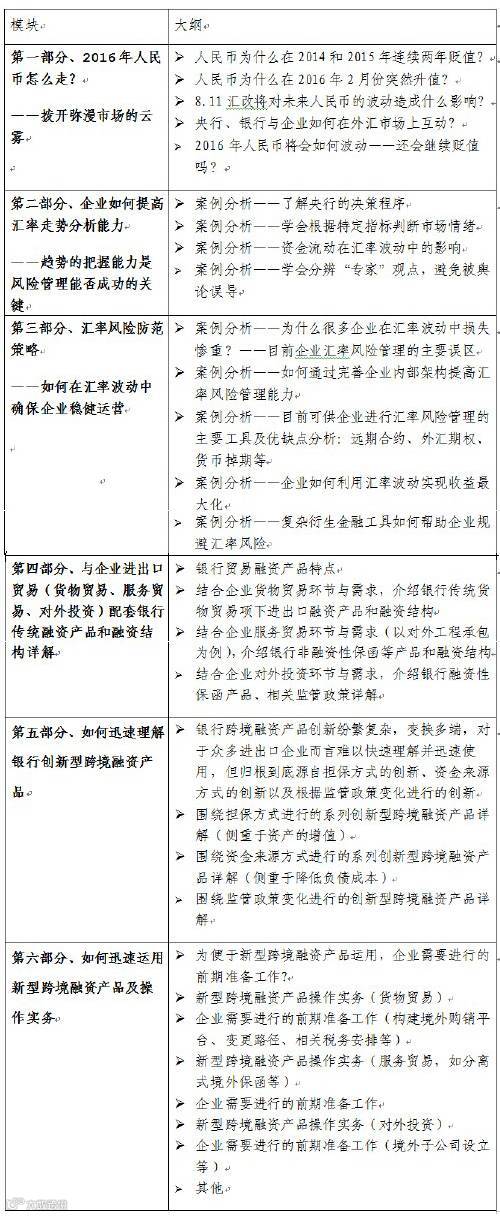
然而,当今国际外汇市场上,汇率波动具有经常性和不确定性,这给企业及金融机构的经营和发展带来很大的影响。对于企业,特别是对于从事跨国经营业务和进出口业务的企业在日常经济运行中难免会遇到因汇率变动而产生的汇率风险。2016年人民币怎么走?央行、银行与企业如何在外汇市场上互动?企业如何提高汇率走势分析能力?为什么很多企业在汇率波动中损失惨重?企业如何利用汇率波动实现收益最大化?复杂衍生金融工具如何帮助企业规避汇率风险?如何迅速理解银行创新型跨境融资产品?为便于新型跨境融资产品运用,企业需要进行的前期准备工作?等等。所有这些都是值得银行和企业加以密切关注并协同解决的关键问题。
为此,北京财资和供应链应用技术研究院和《贸易金融》杂志决定邀请银行界的资深领导专家举办“汇率走势分析及汇率风险防范策略、企业贸易与投资配套融资产品和融资结构详解”专题讲座,将帮助企业及金融机构正确地认识外汇风险和较好地防范和化解外汇风险,以达到利润最大化,风险最小化的目的。

经济学博士,某大型国有商业银行总行金融市场部资深研究员,知名外汇专家。长期从事金融产品创新研发、风险防控和市场走势研究工作。在《国际金融研究》、《国际贸易》、《上海金融》、《南方金融》、《中国证券报》、《金融时报》等一流专业期刊和专业报刊发表文章150余篇。
硕士,中级会计师,在大型国有商业银行国际业务条线有着二十余年丰富的前后台工作经验,精通银行各类贸易融资产品(内贸、外贸)、国际融资产品、跨境融资产品等,善于根据企业经营需求设计个性化的金融服务方案,以满足企业低成本融资和资产增值等需求;
熟悉外管、人行、海关等各类监管政策及其变化,有着超强且精准的政策解读能力,善于从政策变化中捕捉商机并前瞻性地推出符合监管政策的各类新型跨境创新产品,为企业、银行开拓业务发展空间,近年牵头创新的具有市场影响力的金融产品十余项。
企业总经理及高管层、CFO、财务经理、资金管理人员、资本运营人员、进出口业务员;进出口贸易部门、单证部门、财会部门等相关人员;
银行贸易金融部、国际业务产品、操作、营销、管理、风控、信贷管理、公司业务、结算与现金管理、法律合规、审计等部门人员;支行领导、产品经理、客户经理等;CDCS证书持有者;
集团财务公司、保理公司高层或相关部门负责人;投资咨询机构外汇业务相关人员;国际金融与国际贸易执业律师;大专院校国际金融与国际贸易教师、学生等。
时间安排:一天半(周末)
开课时间:2016年5月28日-5月29日
开课地点:中国 广州
1、会务费 3500/人(含讲师费、资料费、现场及课后咨询费、场地费、茶水费、28日午餐),食宿等其他费用自理;
2、将报名表填写清楚以传真或邮件形式报至会务组,会务组在开课前一周以书面通知的形式告知讲座地点及行车线路。
3、费用交纳方式:提前汇款至报名表内会议服务执行单位账户。
北京财资和供应链应用技术研究院
《贸易金融》杂志
1、微信报名:
通过微信后台回复:姓名+手机+邮箱
(请您填写完整,便于我们与您联系及邮件发送)
2、可直接致电报名:
张老师 手机:18600329996
邮箱:zhangzhiqiang@sinotf.com
方式一:
收款单位:北京财资和供应链应用技术研究院
开户银行:中国民生银行北京建国门外支行
银行账号:696 231 069
方式二:
支付宝ID:gboy2003@126.com(户名:张志强)
方式三:
微信支付:18600329996(先添加微信号)
更多精品课程可查看下图↓↓↓

点击查看大图↑↑↑
感谢每一位作者的辛苦创作,除原创文章外,《贸易金融》转载时均在文章开头注明作者及出处。如涉及版权等问题,请在微信后台留言,我们将第一时间处理,表示感谢!


