
811汇改后,人民币开启了新的贬值通道,汇率大幅震荡,加之美联储加息预期、国内经济形势等一系列因素也将短期影响人民币汇率,这种形势下,汇率如何走?资金应如何把控?贸易融资的新热点在哪里?产品创新的依据和重点是什么?自贸区有哪些可利用的融资、套利产品?融资套利有哪些操作技巧?贸易融资的风险主要体现在哪些方面?
华贸融商学院再度邀请林老师,重新梳理总结十大模块课题,注重实战理论分析与案例结合,定于10月29~30日在上海举办《汇率震荡情势下贸易融资产品创新、案例及风险防控》,详解贸易融资热点、产品创新、风险控制十大核心模块。
一、主办单位
北京财资和供应链应用技术研究院
《贸易金融》杂志
1、企业高层、采购、销售或财会部门负责人;
2、银行贸易金融部、国际业务产品、操作、营销、管理、风控、信贷管理、公司业务、结算与现金管理、法律合规、审计等部门人员;支行领导、产品经理、客户经理等;CDCS证书持有者;
3、企业进出口贸易部门、单证部门、财会部门等相关人员;
4、集团财务公司、保理公司高层或相关部门负责人;国际金融与国际贸易执业律师;大专院校国际金融与国际贸易教师、学生等。
林老师:现任某国有大型商业银行专家,高级经济师,经济学博士。先后接受过厦门大学、南京大学、约翰斯•霍普金斯大学、中国人民大学和伊利诺伊大学5所国内外著名高校的教育。已在省部级以上刊物公开发表有关经济金融的专业论文18篇,并有多篇获奖,参加编写国际结算与贸易融资案例分析书籍2部。;
自曾在外贸公司及商业银行的总、分、支行和海外分行工作过。在银行基层一线从事国际结算和信贷业务20多年,历任支行副行长、行长、分行国际部总经理、总行国际部总经理助理、总行国际结算中心副总,具有较丰富的国际业务经营管理经验和基层银行管理经验。
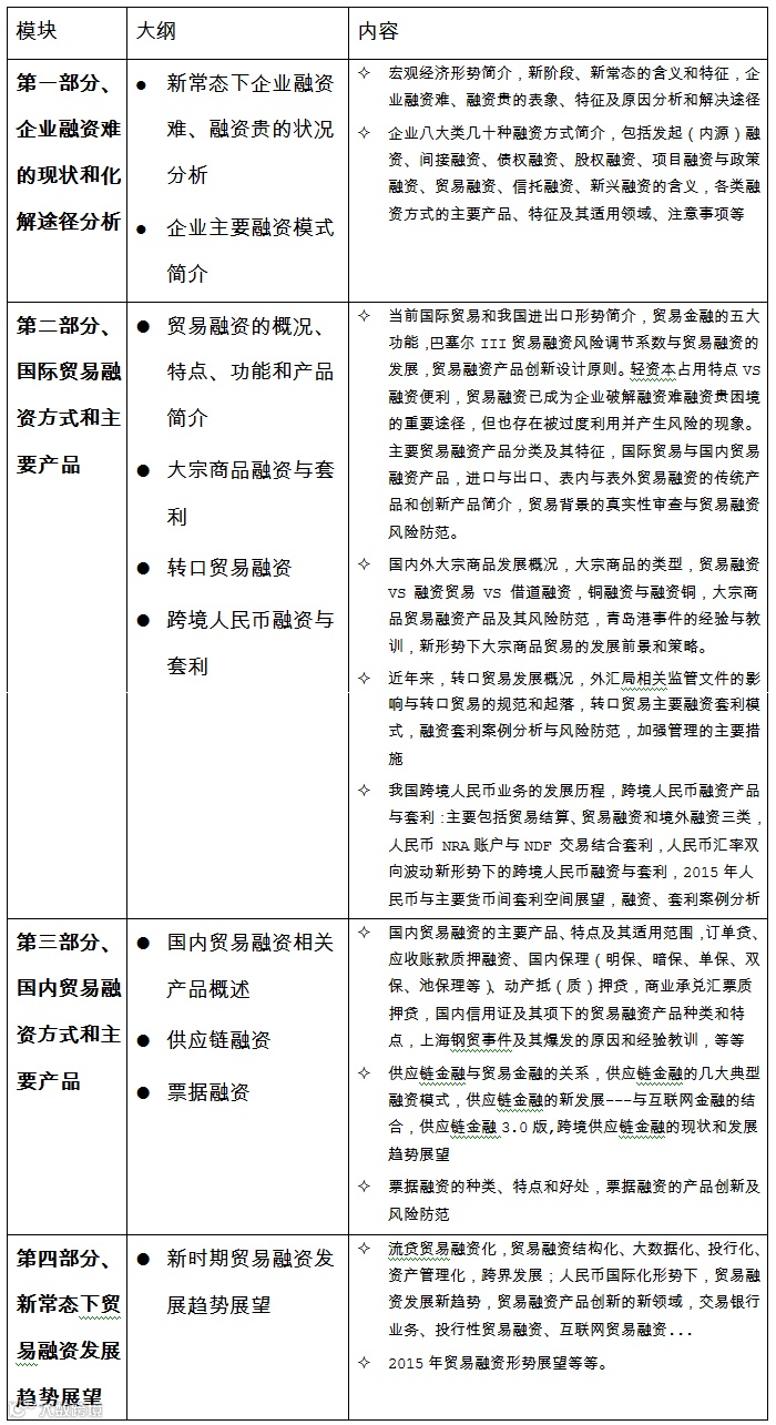
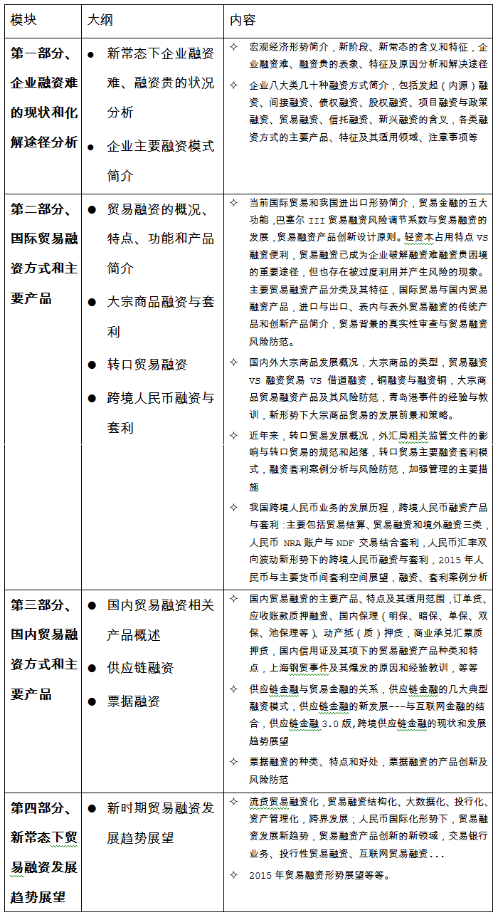
五、培训大纲介绍

课件有上百页详细的PPT内容。
1.尊享10月29-30日(一天半)会议全程精彩内容,获得前沿的贸易融资专业信息;
2.与资深专家(主讲嘉宾)面对面交流,轻松解决工作困惑;
3.享有纸质版培训材料一套,内容实用,与培训期间讨论交流的内容紧密相关;
4.尊享培训期间共1次自助交流午餐,轻松拓展人脉资源;
5.尊享本次培训同学的微信群交流,实不间断的在线学习与交流,快速完成资金项目资源对接。
( ※ 往返路费,住宿及接送机服务,均需自理,不包含在参会费内。)
七、报名费用及方式
1、培训费用:3500元/人(2~3人:3400元/人,4人及4人以上:3000元/人),包含:全部共计1.5天期间学习费、资料费、第一天午餐;不含:往返交通、住宿等费用。
2、咨询、索取报名表格请添加下方微信:
1)张老师(电话:18600329996,邮箱:zhangzhiqiang@sinotf.com)

or
2)郭老师(电话:18501955840 ,邮箱:guoxia@sinotf.com)


