依托中央预算内资金谋划项目
1、文化保护传承利用工程
相关政策
《文化保护传承利用工程实施方案》发改社会〔2024〕374号
重点支持国家级文化遗产保护传承、国家级自然遗产保护展示、中华民族现代文明展示。可谋划保护管理、宣教展示、游客服务、旅游交通等设施建设,如博物馆、展陈馆、智慧安防、内部交通道路、游客服务中心等项目。具体支持建设的部分如下:
(1)国家级文化遗产保护传承
历史文化名城和街区等保护提升。支持历史文化名城、名镇、名村和街区内部历史建筑及公有建筑修缮及抗震加固、传统街巷立面路面整治改造、配套基础设施和公共服务设施建设、消防安防设施建设、数字化展示利用设施建设等整体性保护利用。支持依托历史文化街区建设公共文化设施,完善配套基础设施和必要的公共服务设施。支持在有条件的地方改造利用历史建筑、既有建筑建设非物质文化遗产传承展示设施,包括公益性展演剧场、生产传习用房、技艺展示厅等。
国家重点文物保护利用和考古发掘。支持与“中华文明探源工程”“考古中国”工程及国家文化公园建设等相关的重大项目建设,包括重要遗址遗迹保护管理设施、博物馆、科研用房、考古实验室、文物库房、展陈场所等。支持世界文化遗产(含预备)和全国重点文物保护单位等保护展示,包括古建筑、重要石窟寺、大遗址、文物主题游径、革命文物及国家考古遗址公园(含挂牌单位和立项单位)等保护利用、安全防护、展陈展示、开放服务等设施建设。支持在文物资源丰富、文化底蕴深厚的地区建设国家重点专题博物馆、遗址博物馆。
重点地区考古标本库房建设。支持重点地区考古机构标本库房建设,包括库房、文物修复场间、实验室、检测室、档案室、信息数据库等基础设施,必要的配套设施和环境整治等。
综合性国家级非物质文化遗产传承展示。支持综合性国家级非物质文化遗产传承展示设施建设,包括传统表演艺术类的展演剧场、排练厅,传统手工技艺类的生产传习用房、技艺展示厅,传统民俗活动类的展演活动场地、小型室内展示空间,以及必要的配套停车场、库房、辅助用房和环境整治等。
(2)国家级自然遗产保护展示
国家公园等自然科普设施建设。结合国家公园空间布局,支持国家公园(含创建)的自然教育、科普宣教、展陈展示等设施建设,集中呈现以国家公园为主体的自然保护地体系建设成效。支持世界文化和自然双重遗产保护展示等设施建设。
重要自然遗产地保护展示。支持国家级自然公园、世界自然遗产(含预备)、风景名胜区的保护管理、宣教展示、访客服务、自然教育、科研监测等设施建设。支持重点自然景区的智慧管理、游客服务、旅游交通等设施建设。
注意:涉及国家级自然公园、世界自然遗产(含预备)、风景名胜区的,需在相关名录中且具有较高生态、科普教育价值,能够发挥重要的生态屏障作用。涉及重点自然景区的,需在4A级及以上旅游景区、全国红色旅游经典景区等相关名录中,符合国家重大区域战略和跨区域旅游发展规划的任务要求,拥有良好资源环境禀赋、较高知名度和影响力。支持文化底蕴深厚、文化特色鲜明的国家级旅游休闲街区游客服务、智慧管理、展陈讲解设施等改造提升。项目建设内容需具有显示度,避免“小而散”。
(3)中华民族现代文明展示
大国重器配套宣教设施建设。支持反映中华民族伟大复兴历程、党和国家建设成就的当代主题博物馆建设。支持依托国家级重要建设工程、科学工程、国防工程等大国重器建设博物馆、纪念馆、展示馆、主题宣教馆等展陈展示、纪念宣教、配套服务设施等。
重大公共文化设施建设。支持保障国家文化安全的设施和智慧广电固边工程建设。支持具有国家代表性、辐射作用强、有突出意义和重要影响力或能发挥对外文化交流重要作用、体现“国际会客厅”功能的现代重大公共文化设施建设。支持综合性考古科技成果转化实验平台、考古科技创新、考古方舱等设施及设备建设。
2、中央支持地方公共文化服务体系建设项目
《关于提前下达2025年中央支持地方公共文化服务体系建设补助资金预算的通知》财教〔2024〕229号
重点支持公共文化体育设施维修和设备购置,地方公共图书馆、美术馆、文化馆、博物馆、纪念馆、乡镇(街道)综合文化站(中心)免费开放运转,以及博物馆、纪念馆陈列布展相关经费。可谋划博物馆、纪念馆布展装修,公共图书馆、美术馆、文化馆、博物馆、纪念馆、剧院(场)、体育场(馆),新时代文明实践中心、乡镇(街道)综合文化站(中心)、村(社区)综合文化中心、农家书屋,广播电视发射(监测)台站、转播台站、卫星地球站,保留事业单位性质的广播电视播出机构、新闻出版单位、文艺院团等的设施维修与设备购置,流动文化服务车辆购置。(该补助资金政策实施期限为5年,具体为2023—2027年,中央财政承担部分通过一般性转移支付体制结算补助安排)。
3、非物质文化遗产保护工程
《国家非物质文化遗产保护资金管理办法》( 财教〔2021〕314号)
重点支持代表性项目保护补助、代表性传承人补助、国家级文化生态保护区建设补助、中国非物质文化遗产传承人研修培训补助等。可谋划非物质文化遗产传承馆项目、国家级文化生态保护区项目等。(该补助资金自2022年1月1日起施行,主要用于国务院公布的代表性项目名单、文化和旅游部公布的代表性传承人名单,已列入重点项目的联合国教科文组织非物质文化遗产名录名册项目)。
4、中小学生校外研学实践基地项目
相关政策
《关于印发中央专项彩票公益金支持教育相关项目资金管理办法的通知》财教〔2021〕156号
根据全国中小学生校外研学实践活动发展需要,每年支持20个新增基地开展研学实践活动,支持32个营地开展研学实践活动。可谋划研学基地、研学营地项目。(该补助资金政策实施期限为“十四五”期间,项目资金原则上按照基地不超过150万元/个/年,营地不超过500万元/个/年的基本标准予以支持)。
主要支持国家A级以上旅游景区、国家级旅游度假区的旅游基础设施项目,可谋划游客服务中心、停车场、旅游厕所、旅游道路、智慧旅游服务设施、短距离通景区道路、“断头路”、景区内必要的旅游步道等项目。(该项目资金不支持各类楼堂馆所、形象工程、政绩工程、主题公园、城市景观提升,不支持大型人造景观、仿古建设、拆真建假和异国风情等项目,不支持非A级景区内的旅游项目;不支持大规模城市基础设施和城市提质“亮化”项目,不支持商业化项目或酒店、客栈、民宿等旅游地产类项目,不支持已竣工或临近竣工项目)。
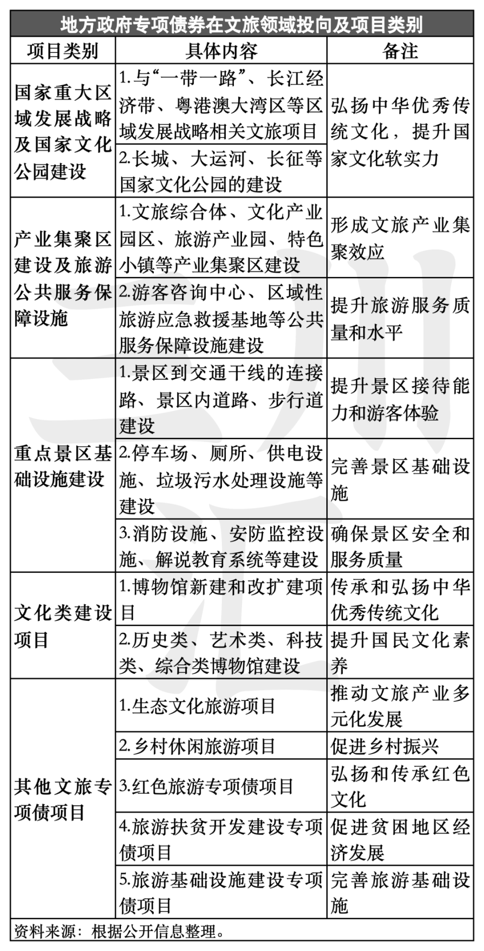
自2017年首次将文化、体育和旅游等行业纳入社会领域产业专项债券投资范畴以来,国家层面先后出台了10余项文旅领域专项债券的政策文件。从最初的鼓励符合条件的入选项目发行文旅专项债券,发展到国务院办公发布《关于进一步优化完善地方政府专项债券管理机制的意见》明确提出的“非禁即入”的原则,标志着文旅领域投资准入门槛进一步降低,投资范围更加广泛。
随着专项债券管理机制的不断优化和完善,文旅项目在申报和审批流程中将更加聚焦于项目的质量和效益评估。这意味着那些真正具备发展潜力、紧密贴合市场需求、能够产生显著经济效益和社会效益的优质文旅项目,将更有机会获得专项债券的青睐和资金支持。有利于极大地促进文旅产业的持续健康发展,提升整个行业的竞争力和市场影响力,为文旅产业的繁荣注入强劲动力。

基础设施领域不动产投资信托基金(REITs)支持的项目包括自然文化遗产、国家4A及以上旅游景区的基础设施,在景区规划范围内、产权上归属于同一发起人(原始权益人)的配套旅游酒店。
旅游休闲基金注重投资于旅游度假休闲、文化交流等领域,支持的项目城市景区、热门旅游景点、度假村、游轮等。
旅游地产基金主要投资住宿、娱乐服务的产业发展,支持的项目包括:各类酒店、温泉酒店、主题公园等。
文教旅游基金重点关注旅游文化产业的发展,支持的项目包括旅游景点、博物馆、图书馆、文化广场等。
旅游观光基金投资对象为旅游观光产业,支持的项目包括飞机、大巴、轮船等交通运输工具、旅游景点开发等。
旅游发展基金补助地方项目资金重点用于补助中西部地区A级以上旅游景区(点)基础设施、公共服务设施建设及完善的项目,以中西部为主的重点地区带动农民脱贫致富的旅游项目,各类旅游新业态项目。可谋划旅游景区(点)基础设施项目、公共服务设施项目,“农家乐”“渔家乐”等乡村旅游开发和乡村振兴等项目,海岛滨海旅游、邮轮游艇、游船及旅游码头、航空旅游基地、滑雪、温泉、自驾车营地等新业态项目。
1、EOD项目
EOD(Ecology-Oriented Development)开发模式重点支持以生态保护和环境治理为基础,以特色产业运营为支撑,以区域综合开发为载体,推动公益性较强、收益性差的生态环境治理项目与收益较好的关联产业有效融合、统筹推进、一体实施的项目。EOD项目中绝大多数都涉及农文旅产业,谋划此类项目重点要考虑文旅项目的收益设计,是否可以覆盖投资成本、运维成本、生态环境治理成本。
2、设备更新项目
谋划观光游览设施更新项目,包含重点旅游景区、国家级旅游度假区、公共文化场馆等场所内的索道缆车、电梯等运载设备更新升级,重点旅游景区非公路用旅游观光车辆、房车自驾车营地设施,冰雪旅游设备,观光游轮、旅游观光船、快艇、低空飞行器等运载设备更新升级。
谋划游乐设施更新项目,包含游乐园、城市公园等场所更新一批高可靠性的先进游乐设备。
谋划实施演艺设备更新项目,包含文艺演出和旅游演艺等场所舞台灯光、音响、显示、机械、特效等设备及相应控制系统设备更新。
谋划智慧文旅项目,包含重点旅游景区、公共文化场馆更新导视导览、展览展陈展示、查询阅览传播、游客读者服务等智慧服务设备,以及门禁闸机、应急广播、巡检监控等智慧管理设备。
谋划沉浸式体验项目,包含文旅企事业单位更新数字投影设备、智能文化设备、娱乐用智能无人飞行器等设备。
谋划文物保护利用项目,包含博物馆淘汰落后低效、超期服役设备,迭代升级珍贵文物无酸纸囊匣等包装设施、文物密集储存柜、恒温低反玻璃展柜等,推动中央空调、恒温恒湿设备等更新改造。
谋划文物勘察、科研和展示设备更新项目,包含国家考古遗址公园、重点科研基地及联合工作站、重点考古机构、重要石窟寺保护机构等单位,对展陈展示设施设备、大型实验室设备、考古方舱、现场平台等进行更新升级。
谋划重点电影基地(园区)、电影院等项目,包含园区硬件设施更新改造,电影摄制相关企业和设备租赁公司升级符合高新技术格式要求的摄影器材、灯具、存储器等装备,人工智能、虚拟拍摄、虚拟预演等新技术新装备。推动电影后期制作设备体系的升级改造,新一代影院装备系统,农村、学校、社区等公益放映设备升级换代。
谋划历史文化名城和街区保护项目,依托历史文化名城名镇名村、街区、历史建筑,包含消防、展示等公共服务和基础设施设备更新改造,实现历史建筑保护利用的绿色化运维,更新视频监控、无人机、物联感知等相关传感设备的布设和应用,超声波检测仪、应力波检测仪、红外热像仪等无损检测设备更新完善。
相关政策
《关于2025年加力扩围实施大规模设备更新和消费品以旧换新政策的通知》发改环资〔2025〕13号
2025年超长期特别国债资金支持的文旅设备设施更新改造政策,支持范围包括观光游览设备、游乐设备、演艺设备、智慧文旅设备、文物保护利用设备、电影设备、历史文化保护设备、银发旅游列车设备等八大领域。投资要求方面,项目总投资不低于1000万元,支持比例根据项目性质和地区差异有所区别,事业单位公益性项目最高可获100%支持,企业营利性项目支持比例不超过10%,单个项目资金上限为2亿元,确保资金高效利用和合理分配。
重点支持领域
1.观光游览设备更新
通过技术创新和设备升级,为游客提供更舒适、更具特色的游览体验。例如,新型观景缆车不仅具备更先进的安全保障系统,还能以独特的视角展示自然风光,让游客沉浸式感受大自然的魅力。
2.游乐设备更新
着重于融入高科技元素,增添趣味性与刺激性。像沉浸式虚拟现实(VR)、增强现实(AR)游乐设施,通过营造逼真的虚拟场景,为游客带来前所未有的游玩体验。
3.演艺设备更新
致力于打造震撼的视听盛宴。高清LED大屏、环绕立体声系统以及先进的舞合机械装置,能够全方位提升演出效果。
4.智慧文旅设备更新
顺应数字化时代发展趋势,通过引人智能导览系统、大数据分析平台和移动支付技术,实现文旅服务的智能化、便捷化提升游客的出行体验和服务满意度。
5.文物保护利用设备更新对于文物的长期保存和研究至关重要。
高精度文物修复仪器温湿度智能控制系统和无损检测设备等,有助于更好地保护和传承珍贵的历史文化遗产。
6.电影设备更新
聚焦于提升观影质量,通过引入4K、8K 超高清放映技术和沉浸式音效系统,为观众带来更加清晰、逼真的视觉享受和身临其境的听觉体验。
7.历史文化名城和街区保护设备更新
主要用于维护历史文化风貌,包括古建筑修缮专用工具、数字化测绘设备和环境监测仪器等,确保历史文化遗产得到妥善保护和合理利用。
8.银发旅游列车设备更新
充分考虑老年旅游群体的特殊需求,配备无障碍设施、舒适的座椅和医疗急救设备,为老年游客提供安全、舒适的旅行环境。
项目申请条件
申请更新的设备需满足以下条件之一:
1. 运行年限过长
设备运行年限超过行业平均更新周期,长期使用导致设备性能下降、安全隐患增加,难以满足当前运营需求。
2. 不符合现行标准
无法满足现行能耗、环保、安全等标准要求。随着社会对可持续发展和安全生产的关注度不断提高,不符合标准的设备必须及时更新。
3. 阻碍行业升级
不符合行业提质升级的相关要求。文旅行业正朝着智能化、绿色化、品质化方向发展,陈旧设备将阻碍行业的进一步发展。
项目投资要求
为确保项目顺利实施并达到预期效果,本政策对项目投资提出了明确要求:
1. 项目总投资
项目总投资不低于 1000 万元,作为项目启动和实施的资金保障。
2. 支持比例
根据项目性质和地区差异,支持比例有所不同。
事业单位公益性项目:
中央本级项目给予 100% 的支持,确保项目顺利推进;地方项目根据区域经济发展水平划分,东部地区支持比例不超过 40%,中部地区不超 60%,西部地区和东北地区不超过 80%,以促进区域文旅事业均衡发展。享受特殊区域发展政策的地区,按照具体政策要求执行。
企业营利性项目:
支持比例不超过 10%,在鼓励企业创新升级的同时,充分考虑企业自身的盈利能力和市场规律。
3. 资金上限
为确保资金合理分配和高效利用,单个项目支持资金上限为 2 亿元,避免资金过度集中,保障大多数项目能够获得支持。
综上所述,从国家支持领域的资金政策来看,文旅项目资金来源主要以专项债和中央预算内资金为主,且对申报的项目要求较高,除此之外,文旅产业作为关联度较高、融合性较强的产业还可以和农林水利、生态环保、城市更新、低空经济、全民健身、数字经济等内容进行深度融合来谋划项目,创新多场景下的投资消费业态,不断扩展国家支持的领域,从多渠道申请资金。
-文章来源:建投管家
-免责声明:图片影像版权归原作者所有。如有侵犯您的权益请及时联系,我们将第一时间删除。

