
诚邀各领域专家学者、从业者及机构投稿或荐稿
与30余万行业精英分享与共同发展
投/荐稿邮箱:tougao@sinotf.com
来源:银行联合信息网
目前市场中的跨境人民币融资业务多是产品组合形式,这已经无法满足企业对全球供应链金融解决方案的需求,因此供应链跨境融资营运而生,供应链跨境融资有利的解决资金匮乏、融资经营不善所带来企业核心竞争力下滑的问题,有效的提高企业的产品质量,保证企业的平稳发展。
同时,跨境贸易供应链融资有助于银行服务的延伸,但具体模式的设计,还需要根据银行的自身条件。
一、创新业务专题研究
跨境贸易供应链融资有助于银行服务的延伸,但具体模式的设计,还需要根据银行的自身条件。
通过对贸易融资供应链模式的运用,银行可根据核心企业与境外子公司的结算方式、境外子公司与第三方企业贸易往来特征等因素为核心企业及境外子公司量身配置差异化的贸易融资产品,满足核心企业及海外上下游企业对不同贸易融资产品的需求,从而形成贸易供应链融资服务模式。
对于跨境贸易融资供应链业务,同样需要在符合境内及海外当地外汇管理及其他相关监管部门的要求下方可开展。从发展进程看,跨境贸易供应链融资业务可分为境内期、过渡期和探索期三个阶段。
(一)境内期
供应链融资,它是随着银企合作的不断成熟而逐渐开展起来的新兴业务。
境内银行在对核心企业授信额度进行统筹管理的基础上,通过以上下游企业占用核心企业授信额度这一典型模式来实现对信贷资源的优化配置,助力跨境集团企业的日常业务发展。
特别是近年银行为境内企业间贸易往来提供的以国内信用证等为代表的创新型产品,均在一定程度上实现了为上下游企业提供配套贸易融资产品的功能,并诠释了以信用证作为结算工具的供应链融资模式。随着对业务发展的不断探索以及日常操作经验的不断积累,境内供应链融资也如同现金管理等业务,成为多家商业银行创新型业务的拳头型产品组合,并在银行内部形成了较为完善的产品管理体系。从这方面看,境内供应链融资业务为跨境贸易供应链融资奠定了基础。
(二)过渡期
过渡期是指从境内供应链融资到跨境贸易供应链融资的过渡阶段。
在此过渡期内可将境内的核心企业升级为进出口企业,但所提供的供应链融资暂不涉及对境外上下游企业的融资,仍体现为向境内核心企业以及境内供应商或分销商提供的融资,但与纯境内供应链融资产品相比也有所改变,即向核心企业提供的融资基本为传统贸易融资类产品,在进口方面如押汇、代付、大宗商品货押融资等,在出口方面如汇票贴现、商业发票及订单融资、托收贷款、福费廷等。
通过向境内上下游企业提供的供应链融资产品,可在一定程度上推动核心企业与境外企业的贸易合作。
示例—以境内核心企业作为出口商为例
境内出口核心企业A的通知行(融资合作行C)收到境外下游企业委托境外开证行D开立的远期信用证,用于向核心企业进口一批电子产品。该批产品的货源供应商为境内企业B(上游企业),B基于A出具的订单对该批产品的原材料进行加工并组装为成品,操作过程需要A企业支付的货款作为支持,但目前A企业在C行的发货前专项贸易融资额度已占满,且B公司受自身规模等因素的限制,未能获得C银行提供的融资支持。但企业经营状况一直良好,并与核心企业A保持稳定的合作关系,在满足C银行供应链融资业务对上游企业要求条件的基础上,通过占用核心企业A的贸易供应链融资额度,最终由C银行向B企业提供了前端境内订单融资,帮助其及时进行生产及备发货,为核心企业A在信用证规定期限内发货和交单提供了保障。
提示:
对于上下游企业以及核心企业所提供的融资产品可以不局限于订单融资,如向采用国内证结算的内贸端上下游企业提供买方或卖方融资以及大宗商品货押融资等等,其均可采用供应链服务模式。
(三)探索期
如将上下游企业放在境外端,便涉及到跨境供应链融资。
从风险把控的角度出发,目前仅倾向于专注以境外上下游企业为核心企业的境外子公司的跨境供应链融资模式,且境外上下游企业在当地的结算业务主要通过具有全球规模的商业银行海外分支平台来开展。
通过对上文跨境授信的分析,结合贸易融资供应链的服务模式,可将跨境贸易供应链融资简单地分为境内行向境外子公司直接融资和境内行与海外分行联动向其融资两种方式。具体操作和管理仍强调应符合境内银行供应链金融服务的相关规定以及境内外监管部门的要求。
示例—以境内分行向境外直接融资为例
境内核心企业A拟向香港境外分公司B进口一批光学设备,双方在贸易合同中约定以跟单托收方式(D/A)结算。B企业托收行及结算行均为境内代收行C的香港分行D。由于境外分公司B在香港地区成立不久,未能获得D分行的独立授信,但其希望在核心企业A公司对单据承兑后提前获得应收款项,用于支持其后续业务经营。在知悉境内核心企业A已携境内外子公司(含B公司)一起获得C银行跨境集团式授信额度的基础上与当地监管部门进行了前期沟通,经确认同意后通过D分行向境内行C申请出口托收款融资。经C银行审核符合供应链融资管理下的放款条件,在规定的比例范围内向B企业发放了相关款项,并由D分行办理了入账。
提示:
上例也可采用联动式跨境贸易供应链融资模式,如海外分行D在境内行C提供担保的基础上独自作为放款主体,通过占用核心企业在C行的贸易融资授信额度为B公司办理出口托收项下押汇,具体见下图。这也是一种供应链融资模式。
图表 1 :联动式跨境贸易供应链融资模式

资料来源:银联信
随着业务模式的不断成熟,跨境贸易供应链融资业务在向境外上下游企业提供多元化贸易融资产品上应有所突破,可从风险较低的产品入手逐步向一般类产品过渡。以出口为例,可在以信用证作为结算工具的基础上向境外企业提供贴现、福费廷等融资,并通过业务发展模式的逐渐成熟,发展到以普通电汇为结算方式下的对商业发票、商业订单等的融资,再进一步还可考虑在实现跨境贸易供应链融资的基础上,通过核心企业授信行对境外行的承诺及担保,帮助其向海外上下游企业提供远期结售汇及利率掉期等资金交易类产品,从而满足境外企业的融资及提前锁定财务成本的需求,见下图:
图表 2:跨境贸易供应链融资业务中可采用的多元化产品

资料来源:银联信
二、同业银行创新
通过对贸易融资供应链模式的运用,银行可根据核心企业与境外子公司的结算方式、境外子公司与第三方企业贸易往来特征等因素为核心企业及境外子公司量身配置差异化的贸易融资产品,满足核心企业及海外上下游企业对不同贸易融资产品的需求,从而形成贸易供应链融资服务模式。
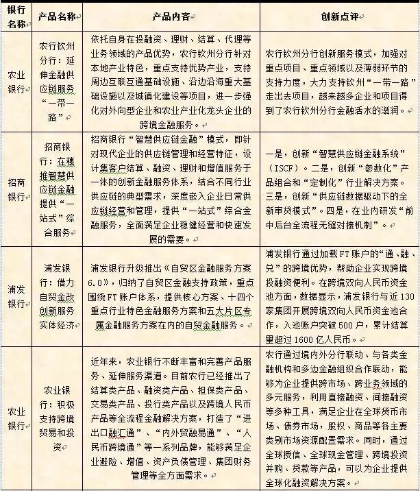
在近年来,农行钦州分行延伸金融供应链服务“一带一路”,招商银行在穗推智慧供应链金融提供“一站式”综合服务,工商银行创新跨境融资服务企业“走出去”等等。
图表3:银行供应链跨境融资创新一览表


工商银行:创新跨境融资服务企业“走出去”
产品创新简介:2015年,工商银行成功完成25个跨境并购项目,并购累计交易金额 218亿美元,在中资企业境外并购十大交易中,工行担任银团牵头行的就有6席,不断提升金融引领能力构建全球化、全能化服务链。工商银行还结合“一带一路”沿线国家地域特色和客户需求,在经济合作过程中不断创新跨境金融产品和服务模式。
※创新产品解读
1、创新产品简介
中国工商银行充分发挥集团国际化、综合化经营优势,着力打造全球一体化的融资产品线,在服务“一带一路”建设、国际产能合作、优势产能输出等“走出去”重点领域发挥国际化银行优势。
2、适用客户对象
目前该行已在全球42个国家和地区建立了404家机构,其中123家分支机构分布在“一带一路”沿线的18个国家和地区,是金融服务覆盖“一带一路”规划区域最广的中资银行。
3、业务创新方案
在创新融资模式方面,宁波分行为企业量身定制个性化金融服务方案,满足其投融资结构设计、市场信息咨询等多元化金融需求。在拓宽融资渠道方面,舟山分行积极参与舟山市政府主导设立总规模达100亿元的舟山江海联运产业投资基金,广东分行牵头募集180亿元参与筹组广东省首支“一带一路”专项基金——广东省丝路基金,发挥资金和项目资源优势联合多方力量发展多元融资渠道。广西分行在沿边金融综合改革试验区设计风险参贷型出口信用保险贸易融资产品,成为系统内首个获批的跨境供应链融资方案,通过多元化金融服务方式,满足跨境交易主体多样化金融需求。
图表4:工商银行新金融服务体系

资料来源:银联信整理
4、担保与风险防控举措
根据“走出去”企业跨时区、跨币种、跨市场的多维度需求,工商银行不断增强境外机构本地化服务能力,建立了财务顾问、贸易融资、资金管理、托管清算、债券承销发行、外汇衍生品交易等业务在内的立体式、全方位金融服务体系。同时,通过加强前端性服务实现海外项目市场的“源头性”开发,将财务顾问、开发顾问等投行服务与商业银行传统金融服务相结合,创新发展引领型服务。
※综合评价分析
2015年,工商银行成功完成25个跨境并购项目,并购累计交易金额 218亿美元,在中资企业境外并购十大交易中,工行担任银团牵头行的就有6席,不断提升金融引领能力构建全球化、全能化服务链。
长期坚持提供干货不易,如文章引起大家共鸣、对大家有帮助,请大家赞并转发,以支持我们提供更多干货,谢谢。专注十年,持续打造全面有价值的贸易金融知识库
结算 : 贸易金融真实性审核 |国际保理与信用证 |信用证软条款风险揭秘 |应收账款票据化管理 |国内信用证法律风险 |
案例 : 虚构贸易背景案:信用证展期的猫腻 |中国信用证全分析 |一个20亿的熟人圈骗局 |20家企业创新案例 |信用证独立抽象性原则 |
融资 : 互联网化的供应链金融 |信用证融资及法律注意 |流动资金贷款的贸易融资化 |大宗商品融资盛行的原因 |贸易融资新招 |
外汇 : 外汇套保:避险还是投机? |中国是否会加入全球汇率战? |从国际收支谈外汇和资本市场走势 |汇率避险方案大起底 |人民币跨境套利风险 |
交易 : 谁在主导转口贸易的浮沉? |广发银行GTS:“交易银行升级进行时” |商业银行如何开发供应链金融 |最高院关于借款担保纠纷60个重要司法观点 |大宗商品贸易的天堂 |
政策 : 存款保险制度通俗版十问十答 |一图读懂存款保险制度 |天津高院关于审理保理合同纠纷案件若干问题的审判委员会纪要 |2014年新颁布融资租赁相关政策汇总 |上海自贸区大宗商品现货市场交易管理规则草案发布 |
事件 : 国内券商最新排名(2014年完整版) |2014年中国民营500强榜单发布 |人民币国际化重要政策措施一览 |中国保理二十年 |2014年中国百强县市排行榜(全名单) |
投票 : 票选|评出你心中最棒的TA,第六届中国经贸企业最信赖的金融服务商 |
更多关键词,请到公众号对话框输入,获取更多干货。
会议通知
2016中国交易银行年会
主题:转型与变革 交易银行的价值突破
公司业务转型路在何方?
全球视野下的现金管理
供给侧改革下的贸易金融
互联网+供应链金融
转型与变革 如何价值再造
如何借力交易银行实现转型突破
趋势分析、案例探讨、权威解读、行业交流
时间:2016.12 地点:北京钓鱼台国宾馆
参会联系:
米老师:13581626425(微信)
郭老师:18501955840(微信)
商务合作请添加QQ/微信:67486544(备注合作事由)


点击阅读原文,访问中国贸易金融网(sinotf.com)
获取更多、及时、更丰富的干货内容



