
诚邀各领域专家学者、从业者及机构投稿或荐稿
与30余万行业精英分享与共同发展
投/荐稿邮箱:tougao@sinotf.com
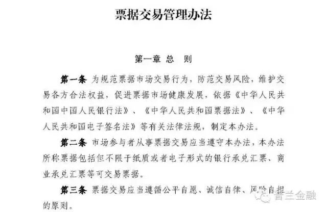
每个标准化产品上市,一般都有个办法,叫上市交易规则。有了这个市场的交易方式才能确定和实施。看上交所的新股上市相关规定,100多页,中金所股指期货上市规则30多页。
这次,央行终于在票据界不再出直贴、转贴现、再贴等专有名词的办法了,而是交易办法。可以说除了票据法外,这才是票交所交易制度的轮廓。当然这里有个比较有意思的是,本办法是央行支付司出的,还没让票交所出。这好比原来的金融市场司和交易商协会的情况。
总而言之,本次《票据交易管理办法》是票据向标准化产品前进的最重要一步,票交所将成为除股票交易所、期货交易所、本外币交易所之外的第四类交易所!!本办法是票交所未来运行的最“基本规则”。
来源:票友--票据圈那些事
附文:及逐条解读


解读:
1)第一章,央行先申明了,央行对票据市场监督管理,其很大的支撑是宏观审慎管理;
2)本交易办法涵盖了纸票、电票;银票、商票。即定义了那些票可以在票交所交易。当然这里还留下一个扩张空间,及“等可交易的票据。



解读:
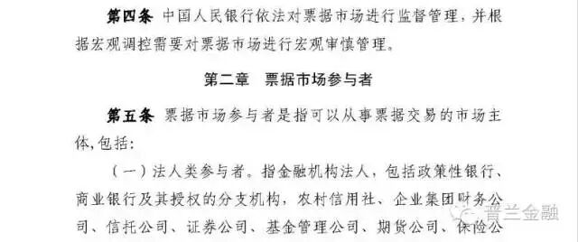
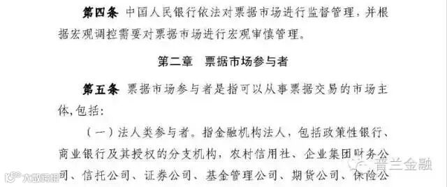
1)关于票据参与的主体,央行首先开放的态度说明欢迎两类投资者进来,一类是金融机构法人类、还有是非法人产品类。但他们会不会进来,其实还要看这些金融机构的主管机构的政策。票交所门开了,进不进去还看这类资产的吸引力了。
2)对于金融机构法人:票友君总结了下是一行三会所审核的具有注册资本金要求的具有金融牌照的金融机构。现在列举的还是银行、财务公司、基金公司、期货、保险传统的4大最强牌照的机构。对于私募\、支付等是没有放的...
3)对于产品,也是先合产品的监管要求,再来票交所交易。目前看放开的产品也是对管理规范的产品进行放开:基金、资管计划(ps:应该包括券商、期货、基金及子公司、私募机构发行的在基金业协会备案的各类资管计划)、银行理财、信托产品、保险产品、社保、年金、养老金。对于P2p则不放开。
4)对于产品,特别要求独立的结算账户、有托管行托管;
5)以后票据交易员不光在银行有,在其他的几大类金融机构也都有。各位票友准备好吧,你的舞台很大!!



解读:
1)定义了一个票据基础设施机构(名字有点土)且范围比较大,他其实包含的职能很多:托管、清算、交易、管理。
2)现在票据的基础设施是上海票据交易所,他涵盖了以上四大功能。但票友君预估,票据基础设施机构不会只有一个,应该还会采取,交易、托管+清算,这样分开的模式。






解读:
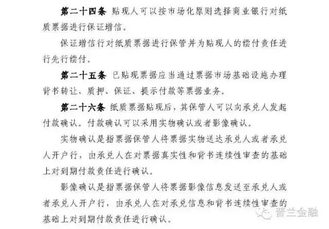
1)最重磅的:只要在票交所登记了的纸票,贴现无需发票和合同;即纸票也不需要这些材料了。
2)对于登记的纸票,只要已盖电子章,纸票不能再线下转贴;且纸票谁登记,谁保管。
3)登记和保管的不一致以纸票为准,这里对登记信息效率是个折扣。但同时规定了,如果因登记和保管不一致的,有登记机构承担损失!!这又是对登记信息的一个强力保证。因此,以后纸票登记这个操作岗是个高风险的岗位,需谨慎再谨慎。
4)挂失信息有了更明确规定:只要登记了的票据,如果发生了挂失,承兑人或者承兑行应该把信息公告到票交所。
5)票据的支付上流程更灵活明确:要不见票付款,要不是看影像付款。
6)票据的转贴,实物上就是票交所系统登记的委托保管人变更。
总体上,有了票交所,银行做保管人的生意、以及增信的生意应该可以很大!


解读:
1)开户:法人只能开一个户;每个产品对应开一个户
2)户不能出租出借转让,这条很重要




解读:
1)票据现在的交易模式:转贴、买断回购、质押回购(常规)
2)对于付款顺序上要注意了
3)回购期限上最长看,纸票不超6m,电票不超12m






解读:
1)清算:大额支付系统券款兑付,或者纯过券。风险点在纯过券....
2)产品则需要委托托管行进行


来源:票友--票据圈那些事
长期坚持提供干货不易,如文章引起大家共鸣、对大家有帮助,请大家赞并转发,以支持我们提供更多干货,谢谢。专注十年,持续打造全面有价值的贸易金融知识库
结算 : 互联网化的供应链金融发展方向 |URBPO主要条款解读 |URF800 |“内保外贷”闪现低息诱惑 |独立保函的非单据化条件剖析 |
案例 : 过桥资金 |进口损失案例分析 |虚构贸易背景案:信用证展期的猫腻 |中国信用证全分析 |一个20亿的熟人圈骗局 |
融资 : 把控真实贸易流促进贸易融资的发展 |国际贸易融资保险中的政府那只手 |贸易融资第一次面临系统性监管 |中小企业融资创新研究 |银监会监管贸易融资 |
外汇 : 论内保外贷业务的银行业务风险管理 |外汇套保:避险还是投机? |中国是否会加入全球汇率战? |从国际收支谈外汇和资本市场走势 |汇率避险方案大起底 |
交易 : 供应链融资出海攻略 |新加坡的大宗商品产业布局盘点 |前海跨境贷款 |上海自贸区重塑大宗商品现货游戏规则 |“内保外贷”新世界 |
政策 : 上海自贸区与世界主要自贸区的政策比较 |银发[2014]324号跨国企业集团跨境双向人民币资金池业务实行上限管理 |存款保险制度通俗版十问十答 |一图读懂存款保险制度 |天津高院关于审理保理合同纠纷案件若干问题的审判委员会纪要 |
事件 : 从1000家大银行排行榜看全球银行业发展变化 |中国城商行19年发展史 |对于贷款高风险客户的36个特征 |贷前100条调查 |獐子岛 |
投票 : 票选|评出你心中最棒的TA,第六届中国经贸企业最信赖的金融服务商 |
更多关键词,请到公众号对话框输入,获取更多干货。
会议通知
2016中国交易银行年会
主题:转型与变革 交易银行的价值突破
公司业务转型路在何方?
全球视野下的现金管理
供给侧改革下的贸易金融
互联网+供应链金融
转型与变革 如何价值再造
如何借力交易银行实现转型突破
趋势分析、案例探讨、权威解读、行业交流
时间:2016.12 地点:北京钓鱼台国宾馆
参会联系:
米老师:13581626425(微信)
郭老师:18501955840(微信)
商务合作请添加QQ/微信:67486544(备注合作事由)


点击阅读原文,访问中国贸易金融网(sinotf.com)
获取更多、及时、更丰富的干货内容



