
诚邀各领域专家学者、从业者及机构投稿或荐稿
与30余万行业精英分享与共同发展
投/荐稿邮箱:tougao@sinotf.com
来源:银行联合信息网(ID:yinlianxin888)
随着政策的连续出台,对跨境电子商务行业产生了影响,尤其对母婴类、低价彩妆类、奢侈品类产品有较为严重的影响。银联信通过对跨境电子商务行业的政策发展趋势、行业发展现状、业务模式等进行分析,并阐述了跨境电子商务行业与银行业合作的机会要点及其现状问题。虽然当前政策下对该行业有所影响,但认为未来跨境电子商务行业在政策不断完善、市场不断发展、电商平台及其资本的全力运作下,有着较大的发展机遇,银行可以关注此行业。
一、跨境电商政策酝酿已久
2004年以来跨境电商发展政策经历三个阶段,支持力度不断加大。
图表1:跨境电子商务政策发展趋势

资料来源:银联信整理
简称“海代”的海外代购模式是继“海淘”之后第二个被消费者熟知的跨国网购概念。就是身在海外的人/商户为有需求的中国消费者在当地采购所需商品并通过跨国物流将商品送达消费者手中的模式。
从业务形态上,海代模式大致可以分为以下两类:
1.海外代购平台
海外代购平台的运营重点在于尽可能多的吸引符合要求的第三方卖家入驻,不会深度涉入采购、销售以及跨境物流环节。入驻平台的卖家一般都是有海外采购能力或者跨境贸易能力的小商家或个人,他们会定期或根据消费者订单集中采购特定商品,在收到消费者订单后再通过转运或直邮模式将商品发往中国。
海外代购平台走的是典型的跨境C2C平台路线。代购平台通过向入驻卖家收取入场费、交易费、增值服务费等获取利润。
优势:为消费者提供了较为丰富的海外产品品类选项,用户流量较大。
劣势:消费者对于入驻商户的真实资质报以怀疑的态度,交易信用环节可能是C2C海代平台目前最需要解决的问题之一;对跨境供应链的涉入较浅,或难以建立充分的竞争优势。
海外代购主要平台:淘宝全球购、京东海外购、易趣全球集市、美国购物网。
2.朋友圈海外代购
微信朋友圈代购是依靠熟人、半熟人社交关系从移动社交平台自然生长出来的原始商业形态。虽然社交关系对交易的安全性和商品的真实性起到了一定的背书作用,但受骗的例子并不在少数。随着海关政策的收紧,监管部门对朋友圈个人代购的定性很可能会从灰色贸易转为走私性质。在海购市场格局完成未来整合后,这种原始模式恐怕将难以为继。
图表2:海外代购模式

资料来源:银联信整理
(二)直发/直运平台模式
直发/直运平台模式又被称为dropshipping模式。在这一模式下,电商平台将接收到的消费者订单信息发给批发商或厂商,后者则按照订单信息以零售的形式对消费者发送货物。
由于供货商是品牌商、批发商或厂商,因此直发/直运是一种典型的B2C模式。我们可以将其理解为第三方B2C模式(参照国内的天猫商城)。
直发/直运平台的部分利润来自于商品零售价和批发价之间的差额。
优势:对跨境供应链的涉入较深,后续发展潜力较大。
直发/直运模式在寻找供货商时是与可靠的海外供应商直接谈判签订跨境零售供货协议的;为了解决跨境物流环节的问题,这类电商会选择自建国际物流系统(如洋码头)或者和特定国家的邮政、物流系统达成战略合作关系(如天猫国际)。
劣势:招商缓慢,前期流量相对不足;前期所需资金体量较大。
直发/直运平台模式代表:天猫国际(综合)、洋码头(北美)、跨境通(上海自贸区)、苏宁全球购(意向中)、海豚村(欧洲)、一帆海购网(日本)、走秀网(全球时尚百货)。
图表3:直发/直运平台模式

资料来源:银联信整理
在自营B2C模式下,大多数商品都需要平台自己备货,因此这是应该是所有模式里最重的一类。
自营B2C模式分为综合型自营和垂直型自营两类:
1.综合型自营跨境B2C平台
B2C平台有亚马逊和借助沃尔玛背景的1号店。亚马逊和1号店先后宣布落户上海自贸区开展进口电商业务。它们所出售的商品将以保税进口或者海外直邮的方式入境。
优势:跨境供应链管理能力强。强势的供应商管理;较为完善的跨境物流解决方案;后备资金充裕。
劣势:业务发展会受到行业政策变动的显著影响。
综合型自营跨境B2C平台代表:亚马逊、1号店的“1号海购”。
2.垂直型自营跨境B2C平台
垂直是指,平台在选择自营品类时会集中于某个特定的范畴,如食品、奢侈品、化妆品、服饰等。
优势:供应商管理能力相对较强;
劣势:前期需要较大的资金支持。
垂直型自营跨境B2C平台代表:中粮我买网(食品)、蜜芽宝贝(母婴)、寺库网(奢侈品)、莎莎网(化妆品)、草莓网(化妆品)。
图表4:自营B2C模式

资料来源:银联信整理
(四)导购/返利平台模式
导购/返利模式是一种比较轻的电商模式,可以分成两部分来理解:引流部分+商品交易部分。
引流部分是指,通过导购资讯、商品比价、海购社区论坛、海购博客以及用户返利来吸引用户流量;
商品交易部分是指,消费者通过站内链接向海外B2C电商或者海外代购者提交订单实现跨境购物。
为了提升商品品类的丰富度和货源的充裕度,这类平台通常会搭配以海外C2C代购模式。因此,从交易关系来看,这种模式可以理解为海淘B2C模式+代购C2C模式的综合体。
在典型的情况下,导购/返利平台会把自己的页面与海外B2C电商的商品销售页面进行对接,一旦产生销售,B2C电商就会给予导购平台5%-15%的返点。导购平台则把其所获返点中的一部分作为返利回馈给消费者。
优势:定位于对信息流的整合,模式较轻,较容易开展业务。引流部分可以在较短时期内为平台吸引到不少海购用户,可以比较好的理解消费者前端需求。
劣势:长期而言,把规模做大的不确定性比较大。
a)对跨境供应链把控较弱;
b)进入门槛低,玩家多,相对缺乏竞争优势,若无法尽快达到一定的可持续流量规模,其后续发展可能比较难以维持下去。
导购/返利平台模式代表:55海淘、一淘网(阿里旗下)、极客海淘网、海淘城、海淘居、海猫季、Extrabux、悠悠海淘、什么值得买、美国便宜货。
除了以上进口零售电商模式之外,海外商品闪购是一种相对独特的玩法,我们将其单独列出。
由于跨境闪购所面临的供应链环境比起境内更为复杂,因此在很长一段时间里,涉足跨境闪购的玩家都处于小规模试水阶段。
进入9月份,聚美优品的“聚美海外购”和唯品会的“全球特卖”频道纷纷高调亮相网站首页。两家公司都宣称对海外供应商把控力强、绝对正品、全球包邮、一价全包。
海外商品闪购模式是一种第三方B2C模式。
优势:一旦确立行业地位,将会形成流量集中、货源集中的平台网络优势。
劣势:闪购模式对货源、物流的把控能力要求高;对前端用户引流、转化的能力要求高。任何一个环节的能力有所欠缺都可能以失败告终。
海外商品闪购模式代表:蜜淘网(原CN海淘)、天猫国际的环球闪购、1号店的进口食品闪购活动、聚美优品海外购、宝宝树旗下的杨桃派、唯品会的海外直发专场。
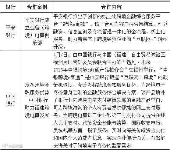
跨境电商巨大的市场空间正吸引越来越多的银行加速布局。包括平安银行、浦发银行、民生银行在内的国内多家银行均已推出跨境电商相关业务。业内专家指出,随着人民币国际化的推进以及商业银行国际化发展战略的实施,跨境电商金融服务有望成为银行重要的利润来源之一。
图表5:银行与跨境电子商务合作案例分析



资料来源:银联信整理
长期坚持提供干货不易,如文章引起大家共鸣、对大家有帮助,请大家赞并转发,以支持我们提供更多干货,谢谢。专注十年,持续打造全面有价值的贸易金融知识库
结算 : 国内信用证福费廷业务发展情 |供应链金融那些年改变了什么? |贸易金融合规管理模式:转型进行时 |暗保理如何“弃暗投明”? |BPO:国际结算融资新选择 |
案例 : 银行保证金质押优先权案例启示 |保单正本份数引发的纠纷案 |多种类过桥资金业务操作案例 |过桥资金 |进口损失案例分析 |
融资 : 保理融资风险判断 |金融租赁的发展之路 |国际贸易融资利率定价办法 |想玩转信用证融资? |商品融资去杠杆提速 |
外汇 : 服务贸易项下外汇收支的“合理审查”原则 |人民币国际化最终还要本土市场开放 |大宗商品价格与外汇走势联动 |论内保外贷业务的银行业务风险管理 |外汇套保:避险还是投机? |
交易 : 供应链融资出海攻略 |新加坡的大宗商品产业布局盘点 |前海跨境贷款 |上海自贸区重塑大宗商品现货游戏规则 |“内保外贷”新世界 |
政策 : 自贸区商业保理业务的具体规定有哪些? |前海发布50条深港合作政策 |上海自贸区与世界主要自贸区的政策比较 |银发[2014]324号跨国企业集团跨境双向人民币资金池业务实行上限管理 |存款保险制度通俗版十问十答 |
事件 : 李波:人民币跨境使用回顾与展望 |2015年中国国际资本流动和人民币汇率展望 |从1000家大银行排行榜看全球银行业发展变化 |中国城商行19年发展史 |对于贷款高风险客户的36个特征 |
投票 : 票选|评出你心中最棒的TA,第六届中国经贸企业最信赖的金融服务商 |
更多关键词,请到公众号对话框输入,获取更多干货。
会议通知
2016中国交易银行年会
主题:转型与变革 交易银行的价值突破
公司业务转型路在何方?
全球视野下的现金管理
供给侧改革下的贸易金融
互联网+供应链金融
转型与变革 如何价值再造
如何借力交易银行实现转型突破
趋势分析、案例探讨、权威解读、行业交流
时间:2016.12 地点:北京钓鱼台国宾馆
参会联系:
米老师:13581626425(微信)
郭老师:18501955840(微信)
商务合作请添加QQ/微信:67486544(备注合作事由)


点击阅读原文,访问中国贸易金融网(sinotf.com)
获取更多、及时、更丰富的干货内容



