@2025年福建专升本考生
12月12日起开始网上报名
请大家一定按时填报!
错过时间是不能参加考试!
一、网上报名时间:
所有考生(含普通考生、脱贫户家庭考生、退役大学生士兵考生):2024年12月12日至17日
二、现场确认时间:
所有考生(含普通考生、脱贫户家庭考生、退役大学生士兵考生):2024年12月18日至22日
聚创专升本在网上报名期间
全程直播,线上答疑指导
请扫码预约直播间或关注[聚创专升本]视频号
下面,阿橘带大家了解一下报名流程
超级详细!建议先收藏!
01.报名注册
1、打开电脑,建议360安全浏览器、Microsoft Edge、Google Chrome等浏览器;
2、登录福建省教育考试官网(http://www.eeafj.cn)
点击网页右侧服务大厅的“专升本招考”链接,进入服务大厅页面,点击“专升本考生报名系统”;
3、进入系统,点击注册按钮;
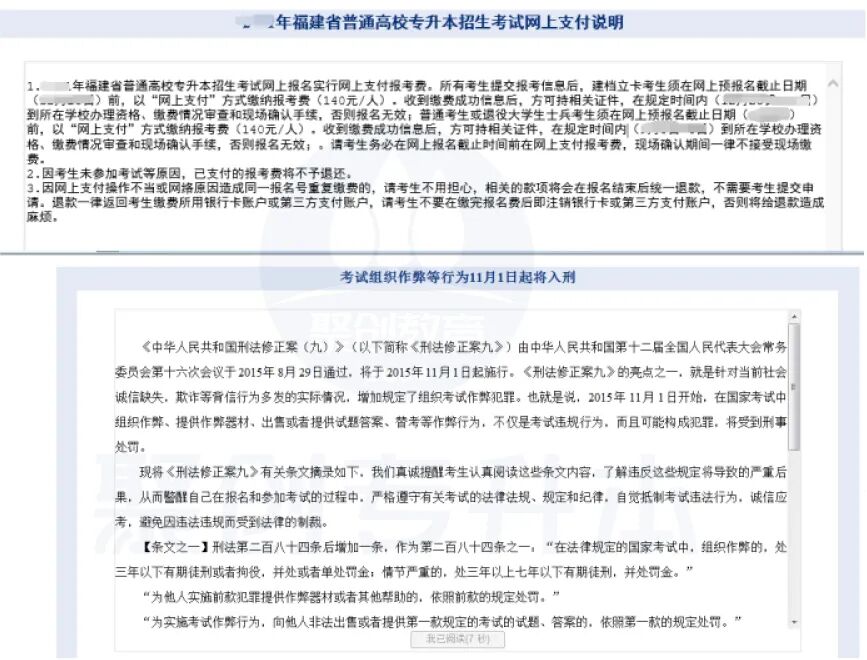
阅读《考试作弊行为11月1日起入刑》,10s后点击“我已阅读”按钮、阅读《2025年福建省普通高校专升本招生考试网上支付说明》,10s后点击“同意”按钮;跳转到注册页面。
4、按要求填写注册信息;
注
意
事
项
①输入登录账号,推荐使用个人身份证号码进行注册,填写完毕点击“检查唯一性”,检查该登录账号是否唯一
②密码设置(需输入8-30位密码,一定要自己记住)
③邮箱地址(推荐个人QQ邮箱,参考格式:192882817@qq.com)
④手机号码填写为常用号码(后面志愿填报时,也在使用号码),便于短信验证取回密码或与院方的联系
· 注册信息注意点 ·
5、输入手机号码,点击发送验证码;输入验证码,点击【提交】按钮,注册成功可以点击“返回登录页面”按钮;
02.预报名信息填写
*现场确认完成后,预报名表自动变为正式报名表
1、在系统登录界面输入已注册的账户名,密码及验证码,点击登录按钮;进入初始页面,主页面显示专升本报名流程图,左侧菜单栏,点击“预报名表”;
2、进入预报名表界面,阅读《考试作弊行为11月1日起入刑》《考生报名须知》,阅读完毕可以关闭窗口,进行预报名表信息填写。
3、填写预报名表信息
(1)身份证信息
一般选身份证,输入正确身份证号码,点击“身份证填报记录”审核该号码是否已填报
(2)报名确认点
选择大专院校所在城市→点击“搜索”按钮→找到自己大专院校报名确认点,点击“选择”即可;若选错可以点“重置”(退役大学生士兵考生选择文件规定的确认点)
(3)户口所在地/籍贯
省份选择:点击省份下拉框,选择省份名称即可;市、区县选择:操作步骤同省份选择。
福建户口:详细到区县;外省户口:只显示省
(4)考生类型/报考类别
选择考生类型:脱贫户家庭考生/普通考生/退役大学生士兵考生
选择报考类别:上图为脱贫户家庭考生/普通考生报考类别;下图为退役士兵报考类别
(5)联系方式
第一联系电话:建议写自己的常用手机号(8月前不会更换);备用电话可填父母电话;
录取通知书邮寄地址:建议写家庭地址,尽量不要寄到学校(许多本科录取通知书8月寄送)
邮政编码:写录取通知书接收城市的编码(百度一下)
(6)毕业院校/专业/班级选择
选择所在城市/填写学校名称→点击“搜索”按钮→学校选择,点击“选择”按钮。
专业名称可输入部分关键词,然后点击选择专业。
有一些自己专业名比较长的,可以选大名。(例:计算机应用技术专业(Web前端)的同学,可填:计算机应用技术。)
班级写数字,如果是2001班说明是1班就填1,同理 2002班就填2;实在不知道,问辅导员或默认写1。
(7)民族/政治面貌/毕业年份等基本信息
都是点击-选择,请按照个人真实情况
(8)学习经历
以学校通知为准,学校未明确要求的。
一般写大专经历即可,其中五年专同学填中专三年+大专两年 ,职务一般写:无
(9)照片
务必上传个人电子照片,没有个人照片无法提交预报名信息!
【提醒】
照片上传后默认显示系统图,没有自己的照片是正常的!
照片不符合要求是不能提交成功,会跳出黄色提示框。
(10)保存预报名信息
信息填写完毕,点击页面底端“保存预报名信息”按钮→确定
03.报名缴费
1、左侧菜单栏,点击“网上缴费”
界面显示订单号、姓名、费用说明、费用金额以及支付状态,选择在线支付,点击【开始支付】按钮
2、界面会跳转到银联支付平台,选择付款方式。三种支付方式:直接付款、登录付款、二维码。按个人需要选择支付
3、付款成功后,返回考生中心,可点击查看订单信息,刷新显示支付结果。
04.预报名表打印
*以学校通知为准,学校有要求纸质版再打印
1、考生登录预报名系统,点击预报名表上方的“打印”按钮,跳转到打印界面。
①可以选择导出为PDF文件;
②直接选择对应打印机打印(实在不会操作,问打印店)
【提醒】不一定要打印预报名表,学校通知打印再打印。(黑白/彩色/横版/竖版都以学校通知为准)
页眉页脚有没有其他文字都没关系,下半部分空白也都是正常的!只要保证【预报名表】正文内容完整就行!
05.补充内容
报名信息填完还能修改吗?
预报名时间结束前,考生可以登录预报名系统,对报名信息进行修改:
1、登录预报名系统,点击报名表上方的“进入修改”按钮。
2、输入修改信息保存即可
3、考生修改信息保存后,作为短信验证的手机号则会收到考生修改的短信通知
以上为网上报名的全部流程
(根据2024年整理,仅供参考)
更多福建专升本资讯,请持续关注公众号
【聚创专升本】
1V1 福建专升本答疑
课程咨询|舟舟老师
联系方式|18030163720

