
刚刚,山东省教育招生考试院发布了《山东省春季高考统一考试招生专业类别考试标准(2025年版)》,提醒考生:本次《考试标准》发布的是语文、数学、英语以及30个专业类全部专业知识模块和技能模块考试范围及要求。2025年初,山东省教育招生考试院将在官方网站发布“2025年山东省春季高考统一考试招生专业类别考试‘知识’部分考试说明”,在《考试标准》的基础上,划定2025年春季高考知识考试各专业类的知识模块部分的内容。具体内容一起来看~
山东省春季高考统一考试招生专业类别考试标准(2025年版)
根据《山东省教育厅关于进一步完善职业教育考试招生制度的意见》(鲁教学字〔2019〕7号)有关精神,山东省教育招生考试院在充分调查研究、广泛听取意见和建议的基础上,紧密结合我省职业教育教学实际和招生工作实际,组织编纂修订了《山东省春季高考统一考试招生专业类别考试标准》(2025年版)(以下简称《考试标准》)。
《考试标准》按照有利于科学选拔人才、促进学生健康发展、维护社会公平的原则,坚持“立德树人、服务选才、引导教学”的理念,力求体现职业教育发展的新要求,引导职业学校以就业为导向,强化学生技能训练,保证人才培养的规格和质量。《考试标准》以《山东省教育厅关于公布2025年春季高考统一考试招生专业类别考试模块的通知》(鲁教职函〔2024〕50号)为依据,以教育部和山东省教育厅公布的中等职业学校教学用书目录中与本类专业有关的教材为主要参考,结合山东省中等职业学校教学实际编写而成。《考试标准》既是我省春季高考统一考试招生命题的依据,也是教师教学、考生复习备考的重要参考。
《考试标准》包括“知识”部分和“技能”部分,编制的指导思想和基本原则是有利于考查考生对基础知识、基本技能的掌握程度,综合运用知识、理论和方法解决实际问题的能力,有利于检验和培养考生应具备的职业素养,主要包括遵守和执行国家法律、法规以及行业的职业规范和道德规范,具有安全意识、质量意识、诚信意识、服务意识、合作意识、创新意识、劳动精神、工匠精神,培养和选拔德智体美劳全面发展的社会主义建设者和接班人。
本次《考试标准》发布的是语文、数学、英语以及30个专业类全部专业知识模块和技能模块考试范围及要求。2025年初,山东省教育招生考试院将在官方网站发布“2025年山东省春季高考统一考试招生专业类别考试‘知识’部分考试说明”,在《考试标准》的基础上,划定2025年春季高考知识考试各专业类的知识模块部分的内容。技能模块部分由主考院校在技能考试前一周左右,在其官方网站发布技能考试试题或考试范围,省教育招生考试院将在官方网站建立链接。
1
现代农艺类




















2
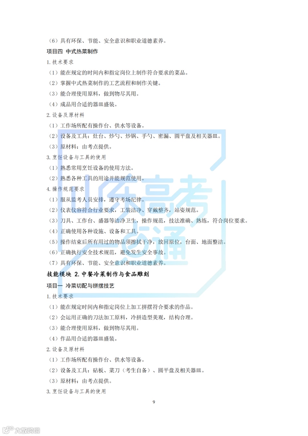
烹饪类















3
畜牧养殖类















4
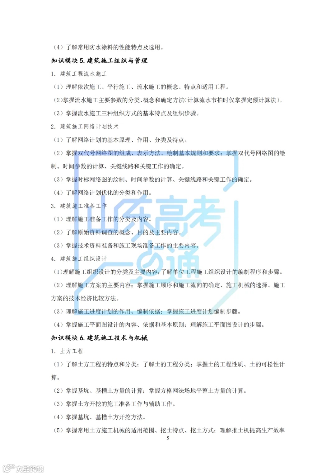
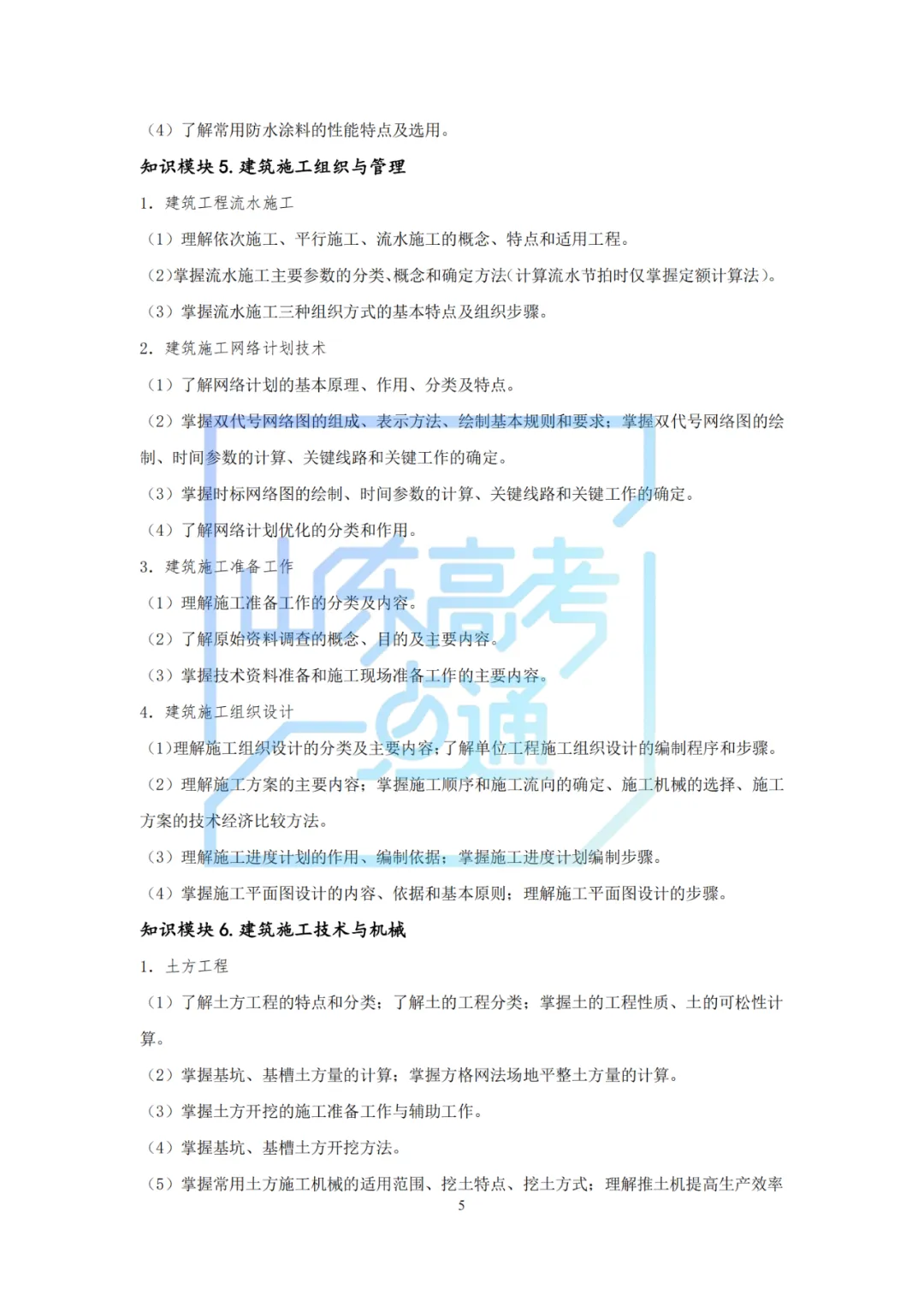
建筑类














5
机械制造类


















6
设备维修类

















7
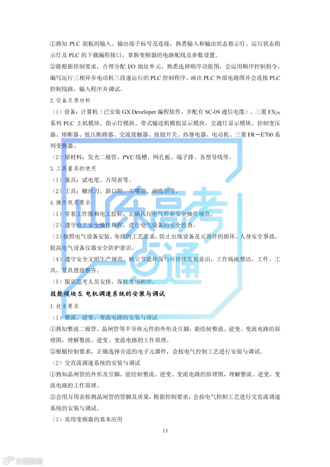
机电技术类

















8
自动控制类


















9
电气技术类















10
电子技术类
















11
化工与环境类
















12
服装类











13
车辆维修类















14
运输类














15
数字媒体类










16
网络技术类








17
软件与应用技术类










18
医学技术类























19
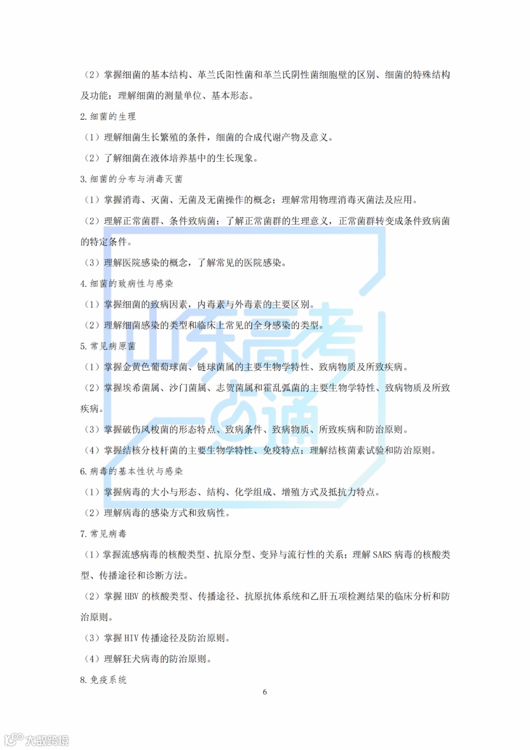
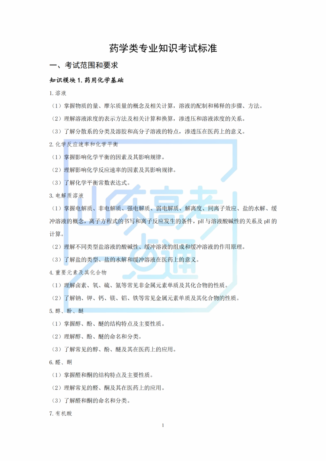
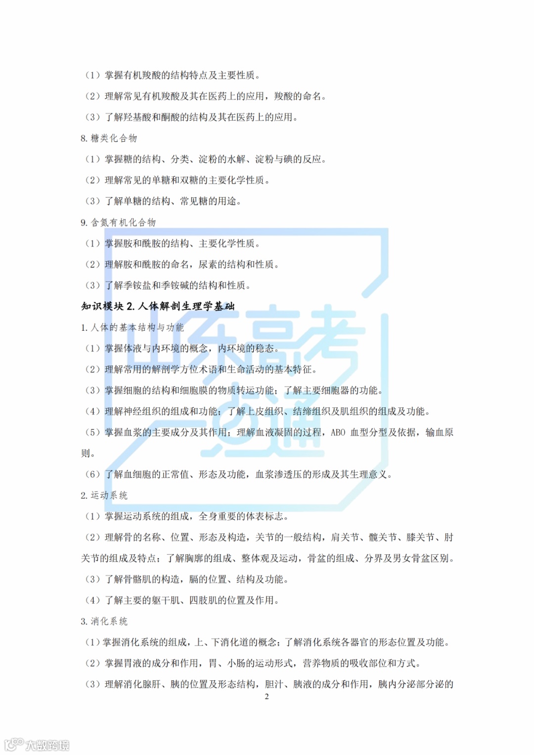
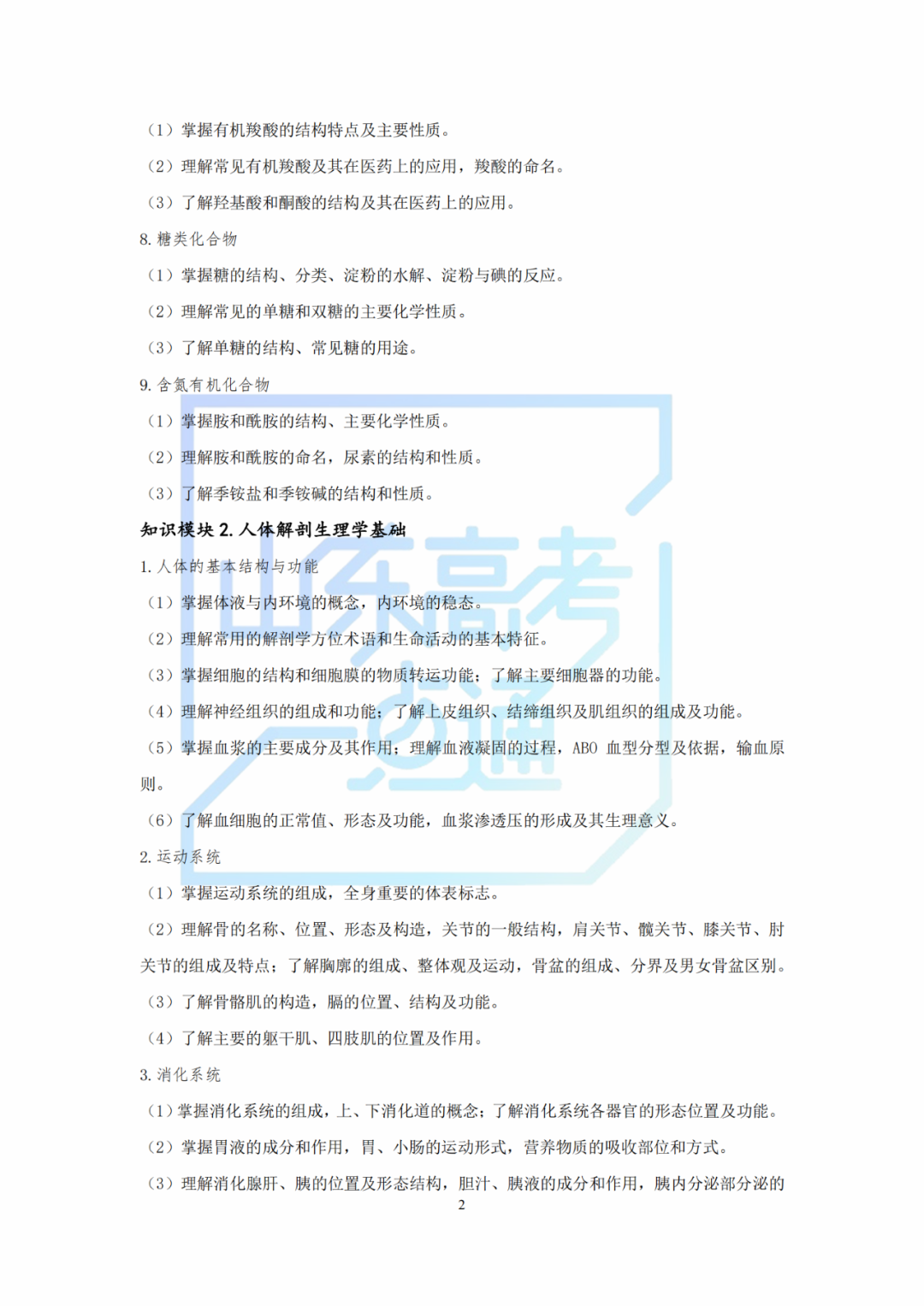
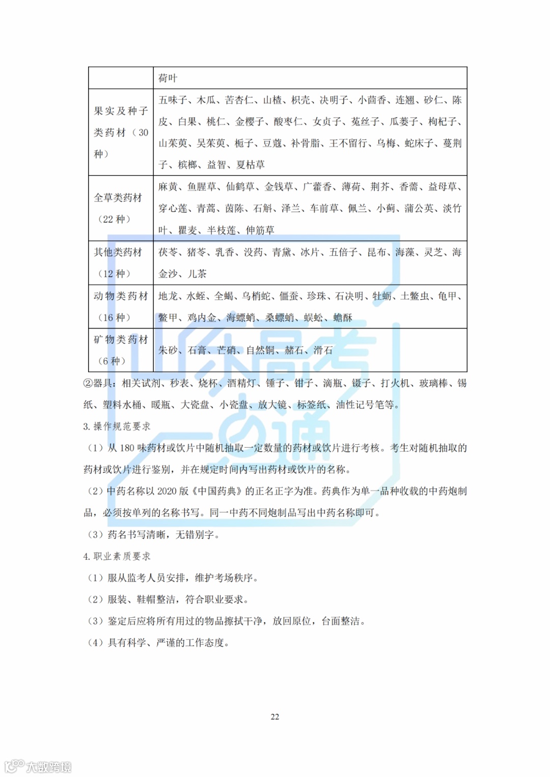
药学类






















20
护理类
























21
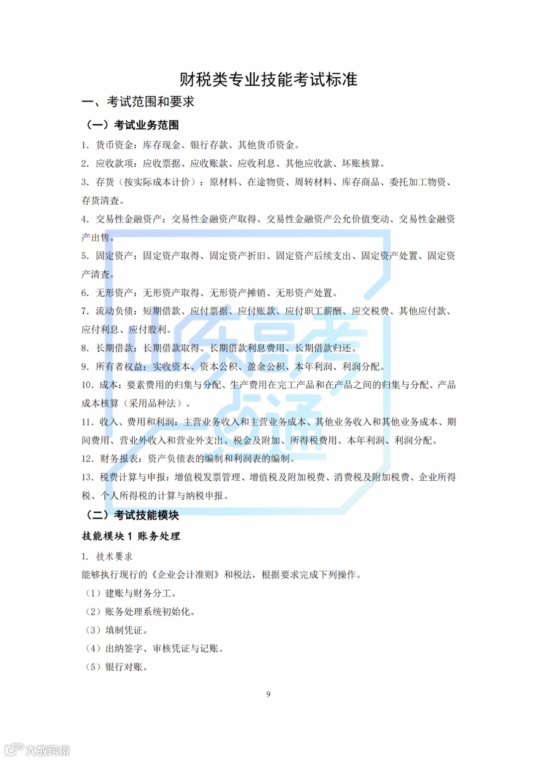
财税类












22
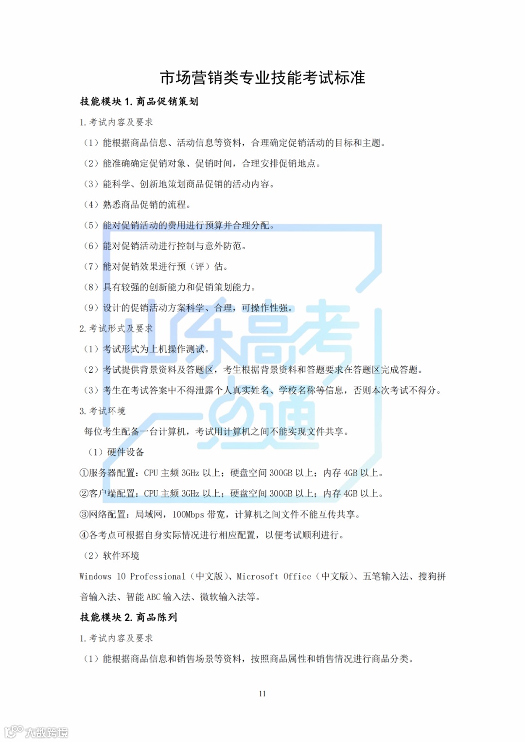
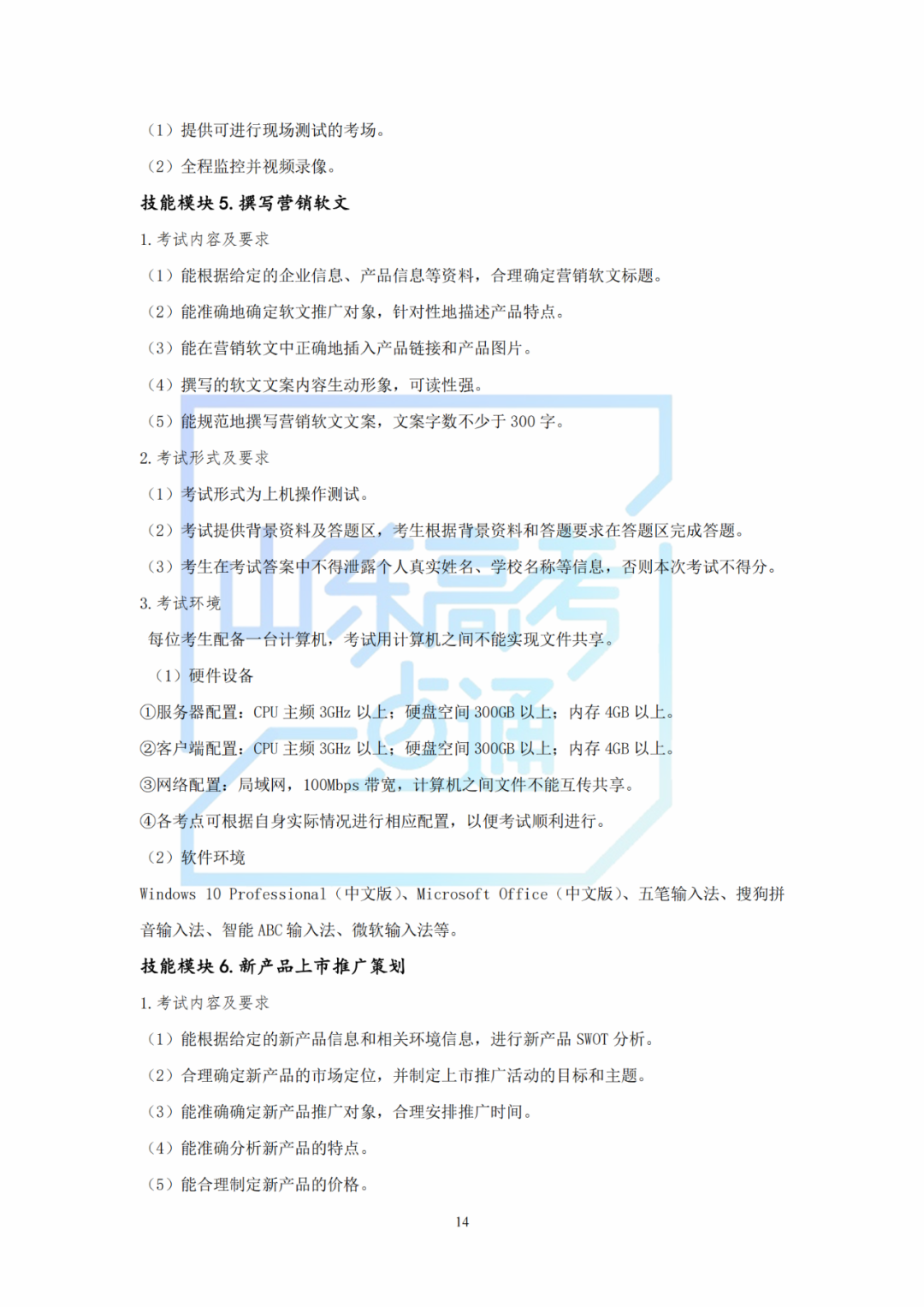
市场营销类
















23
电子商务类


















24
国际商务类











25
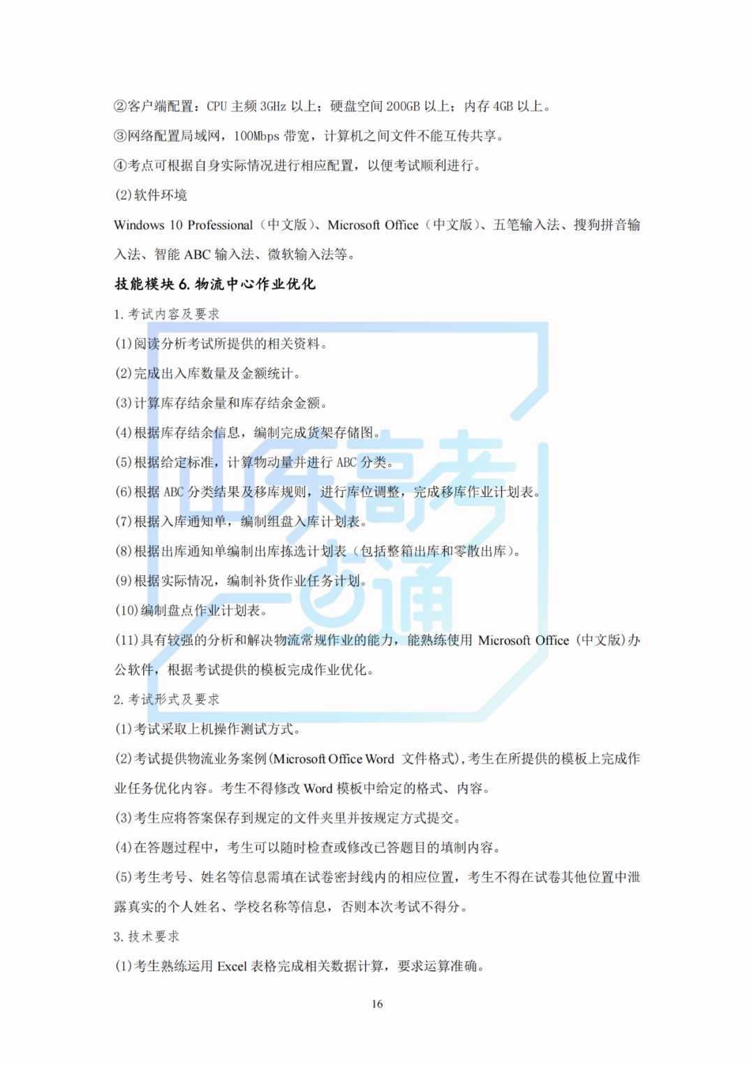
物流管理类

















26
酒店管理类











27
旅游管理类







28
公共服务与管理类










29
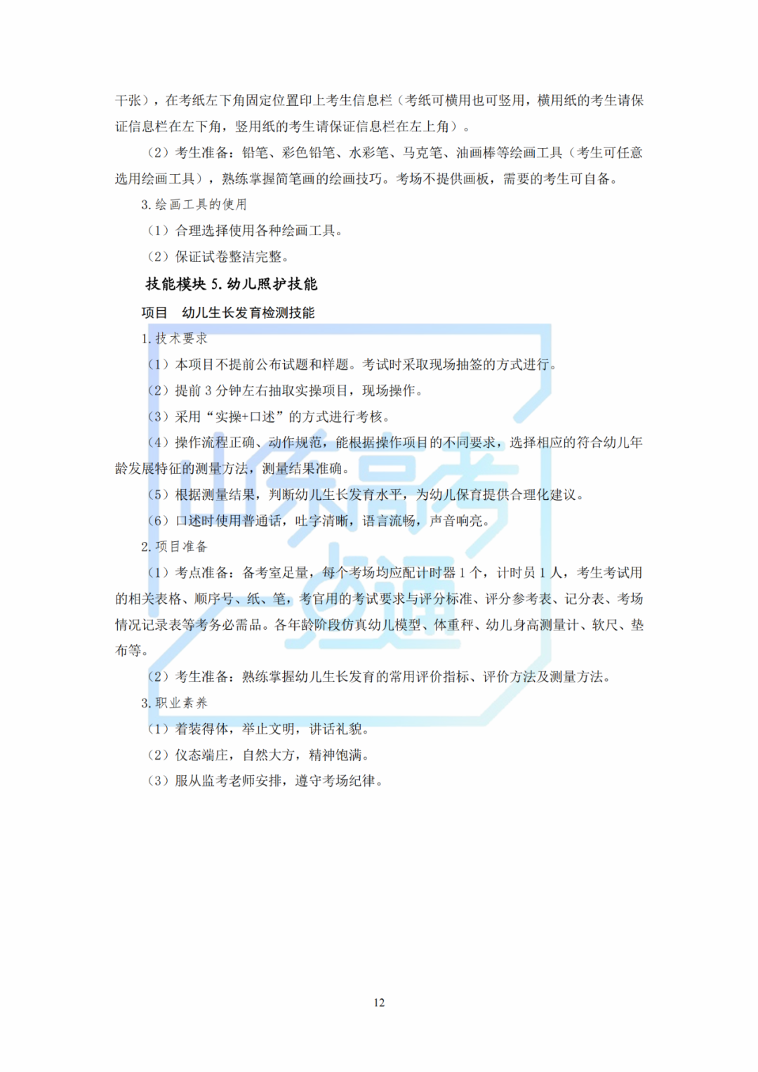
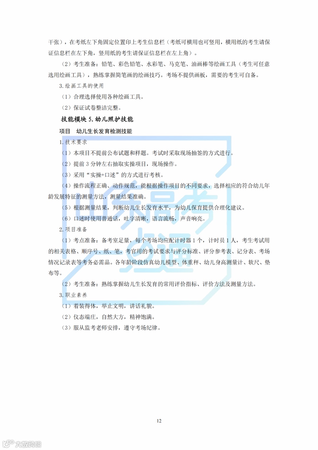
学前教育类












30
艺术设计类







31
语文





32
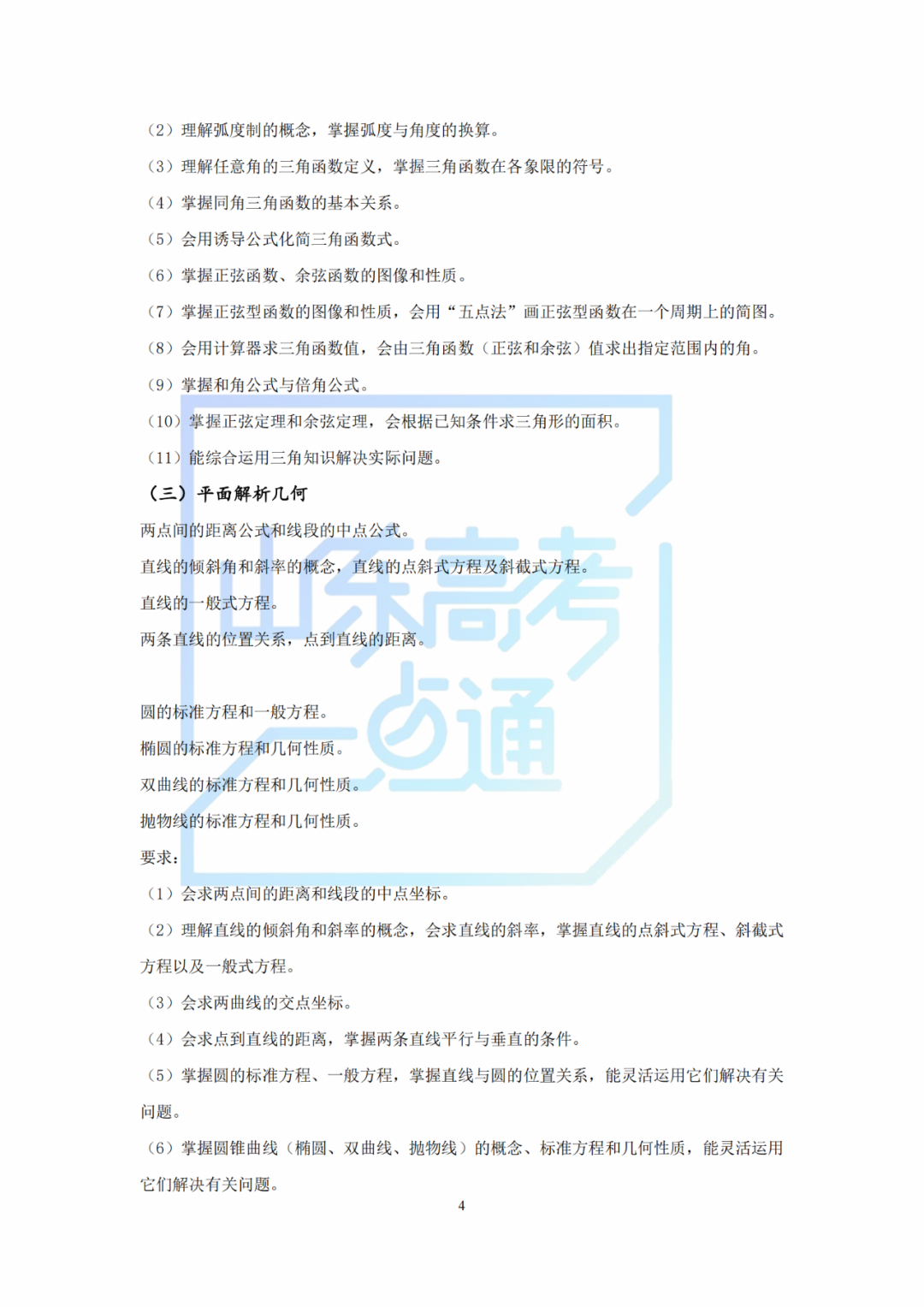
数学






33
英语





来源:山东高考一点通
请为家乡聊城教体“点赞”加油!请点击“在看”为聊城教体鼓劲!

