
诚邀各领域专家学者、从业者及机构投稿或荐稿
与30余万行业精英分享与共同发展
投/荐稿邮箱:tougao@sinotf.com
来源:本文由轻金融摘自中金公司、平安证券、安信证券、华泰证券、国信证券等
核心观点如下:
1、中金公司:2017年银行不良率或见顶
2、平安证券:银行进军不良处置有何影响?
3、安信证券:AMC稀缺空间庞大,关注民营参股
4、华泰证券:“4+2+银行系”格局扩充AMC容量
5、国信证券:重点关注区域资产质量改善(看好浙江、江苏、广东、山东、福建)
一、中金公司:2017年银行不良率或见顶
作者:黄洁 张帅帅
我们看好2017年银行不良周期反转。明年银行不良形成率(即不良二阶导,或不良率曲线的斜率)大概率继续回落,甚至不良率也有可能见顶。并且,我们对明年银行不良形成率回落的判断并不需要很强的宏观假设,即使明年经济下滑,但只要不加速下滑,银行不良形成率回落依然有宏观上的支撑。
自上而下分析
► 不良率绝对水平取决于经济增速,不良形成率(不良率的二阶导)取决于经济增速下滑的速度(经济的二阶导),而非直接取决于经济增速(图1)。

► 中金宏观组预计明年名义GDP增速进一步反弹,如果成立,对银行意味着不良率绝对水平或见顶,而不仅仅是不良形成率回落。名义GDP增速从2011年二季度的19.7%下滑至2015年三季度的6.0%,不仅下滑,而且快速下滑(四年多下滑近14个百分点,平均每年下滑>3个百分点),但今年三季度已反弹至7.8%,中金宏观组预计明年进一步反弹至8.3%。

► 即使明年名义GDP增速不反弹,只要不快速下滑,则银行不良形成率放缓的判断依然有宏观上的支撑。线性简单测算,只要明年名义GDP增速不下滑超过2011~2015年的平均下滑速度(每年超过3个百分点),即名义GDP增速跌破5%,则不良形成率依然大概率回落。
自下而上分析
► 长三角是本轮不良周期的领先指标,领先全国约2年。长三角不良形成率2013年上半年见顶,而全国是2015年上半年。
► 长三角不良率已于2015年下半年见顶,以2年时滞推算,2017年下半年全国不良率或见顶。


加回核销处置,银行已经确认的坏账水平接近5%,明显高于账面上直接披露的不良率(2%),详见我们9月12日的报告《银行确认和处置了多少坏账?》。
银行损益表上的信用成本不直接取决于不良率,而是不良形成率。不良形成率回落意味着银行真实信用成本有下降空间(尽管实际上银行或调节拨备覆盖率),进而推动银行真实盈利增速反弹。
二、平安证券:银行进军不良处置有何影响
来源:摘自陆家嘴神庙 作者:励雅敏 袁喆奇 王思敏
银行今年核销规模加大
在国内经济依然面临较大下行压力背景下,银行的不良率仍处在上行通道当中。不良贷款的不断累计与不良率的攀升让银行对改善资产质量问题有了更加急迫的需求。
从11年开始,各家上市银行不良处置规模开始不断攀升,在16年上半年,银行的不良资产处置规模较15年同期进一步上升,其中处置规模最大的为工行,达到421亿元。16年上半年不良资产处置规模进一步扩大,其中交行、农行和平安银行的不良处置规模增速超过100%,其余的银行该增速在12%~60%区间。

进军不良资产市场,提升估值水平
1)地方amc审批进程加快
在各地政府以及政策的推动下,地方AMC的审批进程加快,尤其是16年10月份,银监会放宽了“一个省可设立一家地方资产管理公司”的限制,允许省级人民政府增设一家地方AMC。截至11月30日,总计32家地方AMC公司已设立或已经获得筹建批复。
2)银行介入债转股领域
10月份国务院银行参与市场化债转股指引发布,使得银行可以通过设立机构参与债转股,银行对不良处置行业深度介入,从市场供给方成为参与主体。目前,四大行发起设立债转股处置机构,农业银行拟设立债转股子公司。此外,兴业银行旗下的兴业国信资产管理有限公司发起设立福建省第二家地方AMC已获福建省办公厅批准。

3)不良AMC行业景气度上行
我对于两大国有AMC公司(中国信达、中国华融)的不良资产处置业务进行分析发现,各项不良处置业务的报酬率及ROE水平与银行传统业务的收益率与ROE水平均有一定优势,因此我们认为如若银行未来能够作为不良资产的处置方参与进来,有利于抬升其目前较低的估值水平。
不良处置业务的利润贡献不断提升。尽管信达不良资产的16年上半年的营收增长主要来自金融服务,但从税前利润来看,两家AMC不良资产处置业务的利润贡献规模不断扩大,信达利润贡献占比从15年上半年的56.6%上升到16年上半年的81.7%,华融的不良处置业务利润的占比从15年上半年的51.6%上升到57.2%。

不良处置业务的ROE水平较高。15年之前,两家AMC近年来不良处置业务的ROE水平虽有波动但依然维持在20%的水平以上,较目前上市银行平均15%左右的ROE水平更高。而从传统业务收益率水平看,15年开始,两家AMC的传统处置业务IRR水平保持稳定,基本都在16%左右。

从附重组条件类不良资产经营模式来看,过去几年大约维持在11%-20%之间。但由于降息等影响出现了明显下滑的趋势,在16年两家的水平分别为11.9%和10.6%,这一水平也远高于银行目前一般信贷资产的收益率水平。
从债转股部分里来看,两家的债转股处置业务的收益退出倍数从14年都开始出现上升趋势, 16年上半年,两家的收益倍数水平分别为3.7x和3.8x,并在不断上升的过程中。

三、安信证券:AMC牌照稀缺空间庞大,关注民营参股机会
来源:摘自湘怀看非银 安信证券 作者:赵湘怀
1 关注民营资本参股AMC的博弈性机会
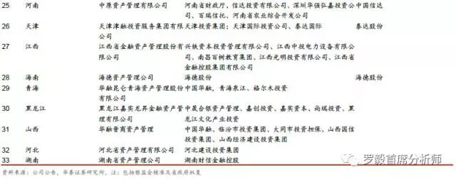
关注民营资本控股或设立地方AMC带来的博弈性机会。除去港澳台外地方AMC最多可以设立62家,剩余的27席得到民营资本的热捧。有实力的民营资本希望通过控股或设立AMC公司,把握行业发展机遇,提升经营绩效。海德资管是目前唯一一家民营资本全资控股的地方AMC公司,除此之外,湖北资产管理公司、宁夏顺亿资产管理公司等多家地方AMC公司均有不同程度的民营资本参与其中,甚至于新获批的黑龙江嘉实龙昇金融资产管理公司股东中出现了公募基金子公司嘉实资本的身影。民营资本的加入使得公司运行机制较国有地方AMC更为灵活,操作更为市场化,在资本以及项目资源等方面具有独特优势。
AMC牌照价值还体现在业务来源渠道的稀缺性。只有拥有AMC牌照才能从金融机构承接不良资产的批量转让(新规门槛降至3户及以上),否则只能从AMC公司获得再转让或从金融机构处获得非批量的不良资产。四大AMC公司获取不良资产最为容易,吞吐和管理能力较强,因此对不良资产供应方的议价能力也强;地方AMC公司则在省内具有独特的地域优势,收购和处置渠道均较丰富;拟成立的五大行AMC子公司也有得天独厚的渠道优势,此轮新规也为其实现松绑。相比之下,非持牌的AMC公司虽然也可以做不良接收处置的工作,但中间往往需要经过AMC公司的再转让,成本端和规模均不具备优势,资产周转效率也偏低。

2. 银行系AMC将加入生态圈,公司开始分化
AMC的生态圈迎来银行系AMC,主营债转股业务。随着债转股新规的出台,政策鼓励商业银行成立专门的实施机构负责债转股,工行和农行均正式宣布拟成立资产管理公司,其余三大国有银行也呼之欲出。预计银行系AMC在成立之初将主要开展五大行的债转股业务,实施方式以相互交叉持股为主。鉴于银行系AMC缺乏不良资产管理经验,预计将会更多与四大AMC公司展开合作。

市场竞争加剧,公司出现分化。政策的松绑令全行业向更为市场化的竞争和运作发展,各类AMC公司将主动转型突围,开展错位竞争,从而打造自身的核心竞争力。从全行业来看,AMC公司的突围趋势主要有8个方向、16种模式,从内外两个层面展开,有能力的资产管理公司可同时沿用多个模式。对于不同的AMC主体,转型的方向将有差异。例如,四大AMC在多元化经营方面已有了较长时间的积累,他们的主要突围方向包括加强主动管理能力、开展差异化的竞争等。地方AMC公司结构比较单一,多元化经营突围在短期内难以实现,比较可行的方向是与同业、产业资本进行深度合作,依托股东背景利用好集团金控平台的优势,打造地方AMC的平台以及加快资产周转的速度。

现有政策思路或将延续。2016年3-4月,银监会规范了不良资产转让,打击了藏匿、利益输送等行为。10月10日国务院要求银行债转股只能对接AMC等实施机构,银行处理不良资产的需求大量释放。10月21日银监会正式允许地方AMC公司扩容。2016年以来多项不良资产管理的新规都体现出“不良状况显性化”、“规范并拓宽不良资产处置途径”的监管思路,利好不良资产管理行业经营市场化、规范化。目前实体经济发展的拐点尚难断言已来临,“去产能”、“去库存”、“去杠杆”的供给侧改革依然是我国经济结构性改革的重中之重,加快去除表内不良贷款的政策思路预计还将延续。

四、华泰证券:“4+2+银行系”格局扩充AMC容量
作者:罗毅
2012年银监会发布的 6 号文《金融企业不良资产批量让管理办法》明确了四大国有金融资产管理公司作为市场主体、省级政府设立或授权的资产管理公司为补充的“4+1”市场架构。随着1738号文的落地,不良资产处置“4+2”的市场格局业已形成,行业竞争态势有望加剧。
各路资本抢滩,民资或持续涉入。除国资背景外,民营资本从2014年即开始涉入地方AMC市场,在地方AMC进一步扩容后,民营资本或将进一步抢占市场。此外,除民资和国资外,最新批复的黑龙江嘉实龙昇金融资产管理公司中出现嘉实资本,这意味着公募基金子公司将首次切入不良资产处置领域。民营资本在资产的管理及退出上,具有传统金融机构缺乏的信息资源及优势。在经济换挡企稳,不良资产处置行业蛋糕不断扩大背景下,AMC行业超过25%的ROE提供丰厚的利润回报,各路资本或持续涉入地方AMC设立。


银行系AMC—专营债转股,丰富资产管理市场
债转股重启,支持银行所属机构实施。由发改委牵头主导,央行、财政部、银监会等多部委联手出台的《关于市场化银行债权转股权的指导意见》于10月公布。《意见》是今年3月国务院首次明确提出通过市场化债转股方式降低企业杠杆率后落地的重要指导文件,标志着我国债转股17年后正式重启。本轮债转股同样需通过实施基金转让债权。政策鼓励AMC、保险资产管理机构、国有资本投资运营公司等,支持银行下属机构,鼓励实施机构引入社会资本。在实施方式上,支持银行通过所属机构交叉债转股。
在本轮债转股政策指导下,银行系AMC开始浮出水面。11月22日,农行公告拟出资人民币100亿元,在北京投资设立全资子公司—农银资产管理有限公司。农银资产拟专司债转股业务,主要经营和办理与债转股相关的债权收购,债权转股权,持有、管理及处置转股企业股权等业务。12月8日,工行公告拟以120亿元人民币投资设立全资子公司工银资产管理有限公司,专门开展本行债转股业务。
国有银行领航债转股方案落地,助于银行收益留存。银行成立专司债转股业务的全资子公司形式具有多种优势:一银行对于转股项目情况具有信息优势,有利于缩短处置时间,进行更为有效的定价,同时体系内的债权划转将更为高效;二银行尤其是大型银行具有足够的资金实力成立全资子公司,这将确保不良处置的损益内化,最大限度将处置收益留存于银行体系内;三子公司的形式有利于与母公司实现风险隔离,实现从银行表内真正转出。
银行系不良处置子公司早有先例,未来或成为债转股落地重要形式。该种“坏账银行”子公司的形式在国际上早有先例,银行集团内部设立“坏账银行”子公司,有助于银行主动剥离不良资产,及时隔离风险、减小对于好资产的侵蚀作用,还可通过规模化和专业化集中处置不良资产,将处置收益最大化且完全留存于银行体系内,弥补不良资产对于母公司的利润影响。2002年日本瑞穗银行设立两家全资“坏银行”子公司,分别承接国内和国外不良资产。银行作为债转股的主要参与机构,首批以大型国有银行成立全资资产管理公司形式开启,预计未来还将有更多银行探索设立独资或合资资产管理子公司专司债转股业务,主动剥离自身的不良资产。
五、国信证券:重点关注区域资产质量改善(看好浙江、江苏、广东、山东、福建)














长期坚持提供干货不易,如文章引起大家共鸣、对大家有帮助,请大家赞并转发,以支持我们提供更多干货,谢谢。专注十年,持续打造全面有价值的贸易金融知识库
结算 : BPO规则研究 |商业银行贷款损失准备与盈余管理 |保理融资与银行、小贷、担保相比有何不同? |暗保理盛行,银行小心搬起石头砸自己的脚 |互联网时代的供应链金融 |
案例 : 远期信用证承兑贴现业务案例 |银行保证金质押优先权案例启示 |保单正本份数引发的纠纷案 |多种类过桥资金业务操作案例 |过桥资金 |
融资 : 保函注销 |保理融资风险判断 |金融租赁的发展之路 |国际贸易融资利率定价办法 |想玩转信用证融资? |
外汇 : NRA账户 |服务贸易项下外汇收支的“合理审查”原则 |人民币国际化最终还要本土市场开放 |大宗商品价格与外汇走势联动 |论内保外贷业务的银行业务风险管理 |
交易 : 浅析预借提单的风险及防范 |大宗商品场外市场谁唱主角? |重复使用单据进行转口贸易融资案例 |股权质押后的六大实务问题 |自贸区的“保理”命题 |
政策 : 自贸区商业保理业务的具体规定有哪些? |前海发布50条深港合作政策 |上海自贸区与世界主要自贸区的政策比较 |银发[2014]324号跨国企业集团跨境双向人民币资金池业务实行上限管理 |存款保险制度通俗版十问十答 |
事件 : 简析签订融资租赁合同该注意的几个问题! |李波:人民币跨境使用回顾与展望 |2015年中国国际资本流动和人民币汇率展望 |从1000家大银行排行榜看全球银行业发展变化 |中国城商行19年发展史 |
投票 : 票选|评出你心中最棒的TA,第六届中国经贸企业最信赖的金融服务商 |
更多关键词,请到公众号对话框输入,获取更多干货。
商务合作请添加QQ/微信:67486544(备注合作事由)


点击阅读原文,访问中国贸易金融网(sinotf.com)
获取更多、及时、更丰富的干货内容


