
诚邀各领域专家学者、从业者及机构投稿或荐稿
与30余万行业精英分享与共同发展
投/荐稿邮箱:tougao@sinotf.com
来源:供应链金融快讯
【导读】目前市场中的跨境人民币融资业务多是产品组合形式,这已经无法满足企业对全球供应链金融解决方案的需求,因此供应链跨境融资营运而生,供应链跨境融资有利的解决资金匮乏、融资经营不善所带来企业核心竞争力下滑的问题,有效的提高企业的产品质量,保证企业的平稳发展。同时,跨境贸易供应链融资有助于银行服务的延伸,但具体模式的设计,还需要根据银行的自身条件。
一创新业务专题研究
跨境贸易供应链融资有助于银行服务的延伸,但具体模式的设计,还需要根据银行的自身条件。
通过对贸易融资供应链模式的运用,银行可根据核心企业与境外子公司的结算方式、境外子公司与第三方企业贸易往来特征等因素为核心企业及境外子公司量身配置差异化的贸易融资产品,满足核心企业及海外上下游企业对不同贸易融资产品的需求,从而形成贸易供应链融资服务模式。
对于跨境贸易融资供应链业务,同样需要在符合境内及海外当地外汇管理及其他相关监管部门的要求下方可开展。从发展进程看,跨境贸易供应链融资业务可分为境内期、过渡期和探索期三个阶段。
(一)境内期
供应链融资,它是随着银企合作的不断成熟而逐渐开展起来的新兴业务。
境内银行在对核心企业授信额度进行统筹管理的基础上,通过以上下游企业占用核心企业授信额度这一典型模式来实现对信贷资源的优化配置,助力跨境集团企业的日常业务发展。
特别是近年银行为境内企业间贸易往来提供的以国内信用证等为代表的创新型产品,均在一定程度上实现了为上下游企业提供配套贸易融资产品的功能,并诠释了以信用证作为结算工具的供应链融资模式。随着对业务发展的不断探索以及日常操作经验的不断积累,境内供应链融资也如同现金管理等业务,成为多家商业银行创新型业务的拳头型产品组合,并在银行内部形成了较为完善的产品管理体系。从这方面看,境内供应链融资业务为跨境贸易供应链融资奠定了基础。
(二)过渡期
过渡期是指从境内供应链融资到跨境贸易供应链融资的过渡阶段。
在此过渡期内可将境内的核心企业升级为进出口企业,但所提供的供应链融资暂不涉及对境外上下游企业的融资,仍体现为向境内核心企业以及境内供应商或分销商提供的融资,但与纯境内供应链融资产品相比也有所改变,即向核心企业提供的融资基本为传统贸易融资类产品,在进口方面如押汇、代付、大宗商品货押融资等,在出口方面如汇票贴现、商业发票及订单融资、托收贷款、福费廷等。
通过向境内上下游企业提供的供应链融资产品,可在一定程度上推动核心企业与境外企业的贸易合作。
示例—以境内核心企业作为出口商为例
境内出口核心企业A的通知行(融资合作行C)收到境外下游企业委托境外开证行D开立的远期信用证,用于向核心企业进口一批电子产品。该批产品的货源供应商为境内企业B(上游企业),B基于A出具的订单对该批产品的原材料进行加工并组装为成品,操作过程需要A企业支付的货款作为支持,但目前A企业在C行的发货前专项贸易融资额度已占满,且B公司受自身规模等因素的限制,未能获得C银行提供的融资支持。但企业经营状况一直良好,并与核心企业A保持稳定的合作关系,在满足C银行供应链融资业务对上游企业要求条件的基础上,通过占用核心企业A的贸易供应链融资额度,最终由C银行向B企业提供了前端境内订单融资,帮助其及时进行生产及备发货,为核心企业A在信用证规定期限内发货和交单提供了保障。
提示:
对于上下游企业以及核心企业所提供的融资产品可以不局限于订单融资,如向采用国内证结算的内贸端上下游企业提供买方或卖方融资以及大宗商品货押融资等等,其均可采用供应链服务模式。
(三)探索期
如将上下游企业放在境外端,便涉及到跨境供应链融资。
从风险把控的角度出发,目前仅倾向于专注以境外上下游企业为核心企业的境外子公司的跨境供应链融资模式,且境外上下游企业在当地的结算业务主要通过具有全球规模的商业银行海外分支平台来开展。
通过对上文跨境授信的分析,结合贸易融资供应链的服务模式,可将跨境贸易供应链融资简单地分为境内行向境外子公司直接融资和境内行与海外分行联动向其融资两种方式。具体操作和管理仍强调应符合境内银行供应链金融服务的相关规定以及境内外监管部门的要求。
示例—以境内分行向境外直接融资为例
境内核心企业A拟向香港境外分公司B进口一批光学设备,双方在贸易合同中约定以跟单托收方式(D/A)结算。B企业托收行及结算行均为境内代收行C的香港分行D。由于境外分公司B在香港地区成立不久,未能获得D分行的独立授信,但其希望在核心企业A公司对单据承兑后提前获得应收款项,用于支持其后续业务经营。在知悉境内核心企业A已携境内外子公司(含B公司)一起获得C银行跨境集团式授信额度的基础上与当地监管部门进行了前期沟通,经确认同意后通过D分行向境内行C申请出口托收款融资。经C银行审核符合供应链融资管理下的放款条件,在规定的比例范围内向B企业发放了相关款项,并由D分行办理了入账。
提示:
上例也可采用联动式跨境贸易供应链融资模式,如海外分行D在境内行C提供担保的基础上独自作为放款主体,通过占用核心企业在C行的贸易融资授信额度为B公司办理出口托收项下押汇,具体见下图。这也是一种供应链融资模式。

图表1:联动式跨境贸易供应链融资模式
随着业务模式的不断成熟,跨境贸易供应链融资业务在向境外上下游企业提供多元化贸易融资产品上应有所突破,可从风险较低的产品入手逐步向一般类产品过渡。以出口为例,可在以信用证作为结算工具的基础上向境外企业提供贴现、福费廷等融资,并通过业务发展模式的逐渐成熟,发展到以普通电汇为结算方式下的对商业发票、商业订单等的融资,再进一步还可考虑在实现跨境贸易供应链融资的基础上,通过核心企业授信行对境外行的承诺及担保,帮助其向海外上下游企业提供远期结售汇及利率掉期等资金交易类产品,从而满足境外企业的融资及提前锁定财务成本的需求,见下图:

图表2:跨境贸易供应链融资业务中可采用的多元化产品
二同业银行创新
通过对贸易融资供应链模式的运用,银行可根据核心企业与境外子公司的结算方式、境外子公司与第三方企业贸易往来特征等因素为核心企业及境外子公司量身配置差异化的贸易融资产品,满足核心企业及海外上下游企业对不同贸易融资产品的需求,从而形成贸易供应链融资服务模式。
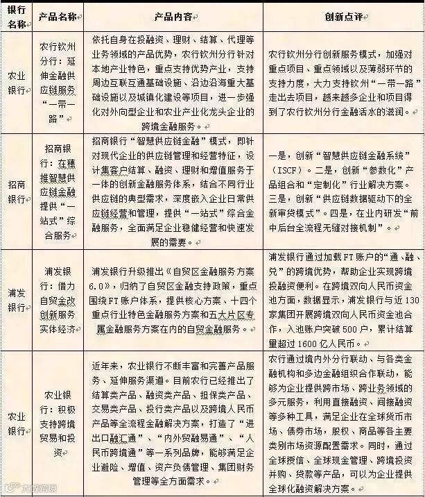
在近年来,农行钦州分行延伸金融供应链服务“一带一路”,招商银行在穗推智慧供应链金融提供“一站式”综合服务,工商银行创新跨境融资服务企业“走出去”等等。


图表3:银行供应链跨境融资创新一览表
2017年4月21日,2017供应链金融年会在首都北京举行,大咖云集。聚焦供应链金融4.0。如果您是供应链金融相关从业者,供应链金融价值链的一环,如果您关心供应链金融、如果您想学习、想开拓、想交流、想宣传、想为未来企业发展注入一股相当相当给力的正能量,这样的盛会,您怎能不参与一下?
喜欢这篇文章,就去置顶支持我们! 步骤见下图☟
长期坚持提供干货不易,如文章引起大家共鸣、对大家有帮助,请大家赞并转发,以支持我们提供更多干货,谢谢。
专注十年,持续打造全面有价值的贸易金融知识库
结算 : 单证 |信用证 |国内信用证 |UCP600 |福费廷 |保理 |保函 |URDG758 |BPO规则研究 |外保内贷 |URBPO |URF800 |开证行责任 |贸易套利 |进口信用证押汇 |
融资 : 套利 |套期保值 |仓储 |钢贸 |衍生品 |贸易融资 |大宗商品贸易 |大宗商品融资 |信保融资 |海外代付 |订单融资 |保函注销 |转口贸易融资 |应收帐款融资 |供应链金融融资模式 |
外汇 : 外汇 |人民币 |贬值 |外贸 |风险 |航运 |汇率 |NRA账户 |自贸区人民币账户 |货币国际化 |境外借款 |FT账户 |人民币双向波动 |CNH和CNY |外汇体系跨境套利 |
交易 : 供应链融资 |跨境人民币 |交易银行 |现金管理 |离岸金融 |金融市场 |大宗商品市场 |垄断套利 |贸易骗贷 |单信用证诈骗 |TRS |船舶抵押 |代理出口 |承兑汇票迷局 |钢贸诉讼 |
人物 : 张燕玲 |林治洪 |程军 |张建国 |孙建波 |吴斌 |孙梅玉 |朱宏生 |王腾 |郭强 |陈四清 |
更多关键词,请到公众号对话框输入,获取更多干货。
商务合作请添加微信:sinotf(备注合作事由)


点击阅读原文,访问中国贸易金融网(sinotf.com)
获取更多、及时、更丰富的干货内容


