大数跨境
0
0

2025预测科学与商务智能学术会议会议通知(第五轮)

2025预测科学与商务智能学术会议会议通知(第五轮) lucky出海
2025-11-17
2

2025预测科学与商务智能学术会议

会议通知(第五轮)

(2025年11月21-23日,中国·青岛)




预测科学与商务智能是现代商业决策中两个密切相关但又有所区别的领域,预测科学作为一套解析复杂系统、辅助战略决策的科学方法论,与商务智能这一致力于挖掘数据价值、提升经济运行效率的关键工具相结合,共同为企业从数据中获取洞察、优化决策提供了坚实的科学基础和系统化支持。随着数字化浪潮深度融入社会发展各领域,现代商务智能系统正在越来越多地整合预测科学的技术和方法,使企业能够基于数据预测未来趋势并做出前瞻性决策‌。为更好的整合国内外学术资源、产业力量与政策资源,搭建跨学科、高层次的交流与合作平台,促进理论创新、技术突破与实践应用的深度融合,经商议,2025预测科学与商务智能学术会议将于2025年11月21–23日山东省青岛市举办。

本次大会将由中国优选法统筹法与经济数学研究会船海经济管理专业委员会、中国石油大学(华东)主办,中国石油大学(华东)教育发展中心、科技金融四川省重点实验室承办。大会主题为大模型时代的预测科学与商务智能,旨在明确该领域的发展定位与核心任务,凝聚产学研用各界共识与力量,分享预测科学理论创新、商务智能技术应用、数智化协同发展等方面的最新研究成果与实践案例,加强国内外专家学者、企业家及政策制定者之间的沟通与协作,助力数字化智能化背景下国家科技创新体系与产业竞争力的提升。我们热忱欢迎国内外从事预测科学、商务智能、数据科学、人工智能及相关交叉领域的专家学者、企业代表、高校师生及政策研究者参加本次大会。大会的具体事项如下:


一、会议信息


1



会议主题

大模型时代的预测科学与商务智能

2



主办单位

中国优选法统筹法与经济数学研究会

船海经济管理专业委员会

中国石油大学(华东)

3



承办单位

中国石油大学(华东)教育发展中心

科技金融四川省重点实验室

4



会议时间

2025年11月21-23日

(11月21日上午9:00开放报到)

5



会议地点

山东省青岛市黄岛区

中国石油大学(华东)培训楼


二、大会主要内容


1



大会特邀报告

邀请国内外预测科学、商务智能及相关领域专家、期刊编辑进行大会报告,分享领域前沿研究成果、技术创新与学术发展动态。

2



杰出学者论坛

邀请本领域在预测科学或商务智能方向有突出学术成就的杰出学者,与参会人员深度分享研究历程、核心见解,并开展互动交流。

3



大会分论坛

诚挚欢迎预测科学与商务智能相关领域同行进行投稿交流,同时邀请相关领域的专家学者现场点评,优秀论文将推荐至高水平期刊发表,具体信息另行通知。(投稿截止日期为2025年11月15日,投稿方式详见下文)。


三、会议日程安排



会议时间



理事会流程



会议日程



大会分论坛



四、大会报告专家

(按姓氏拼音首字母排序)


陈曦 南京大学


陈曦,博士,南京大学商学院教授,博士生导师,管理学博士后,南京大学营销与电子商务系主任,教育部高等学校教指委委员,国家社科基金重大项目“推动数字经济与实体经济深度融合研究”首席专家,全国电子商务数字教育发展联盟常务理事,江苏省国际商会商务大数据专委会执行主任,中国信息经济学会教育教学工作委员会副主任、数字经济创新专委会副主任,中国信息经济学会理事,中国管理现代化研究会专委会委员,江苏省市场监督管理学会常务理事,江苏省数字经济学会理事,美国华盛顿大学(UW)FOSTER商学院博士后/访问学者,入选国家高层次人才项目,教育部新世纪优秀人才支持计划(2011),江苏省委首届青年社科英才(现统一为江苏紫金文化英才),江苏省333高层次人才培养工程中青年科技领军人才,江苏省六大人才高峰等,并曾赴美国哈佛大学商学院访问学习等。在国内外学术期刊及国际会议上发表和录用论文百余篇,其中SSCI/SCI、EI检索八十多篇次,包括商学国际顶级期刊(UTD 24)及国内权威核心期刊等,出版独立专著二部,合著一部,主编论文集一部,同时应用研究申请和授权国家发明专利及软件著作权等十多项,研究成果获中国管理学青年奖,中国系统仿真学会优秀论文奖,中国信息经济学优秀成果奖,江苏省哲学社会科学优秀成果一等和二等奖等,南京大学人文社会科学研究成果奖,南京大学商学院科研新星奖等,教改成果获省二等奖,全国混合式教创赛一等奖等并出版教材多部,主持和参与完成国家级及省部级项目三十多项,包括国家“十五”计划重大项目,国家自然科学基金重大项目,国家社会科学基金重大项目及国家自然科学基金项目与教育部项目多项等。

报告题目:数字经济与数实融合

摘要:数字经济是中国经济高质量发展的主引擎和主动力,数字经济在缓解经济下行压力、推动传统产业升级转型、培育壮大新兴产业等方面发挥了重要作用,报告将结合主持的国家社科重大项目对数字经济和数实融发展等进行研讨。


程絮森 中国人民大学


程絮森,中国人民大学教授、博士生导师,首发院副院长、信息技术中心副总工、信息学院经济信息管理系主任、英国曼彻斯特大学商学院信息学博士,教育部青年长江学者,教育部哲社重大课题攻关项目首席专家,国家自然科学基金重点项目主持人,斯坦福2%顶尖科学家榜单入选者,在16本SSCI 期刊担任过编辑相关工作,获得过教育部高校科研优秀成果奖(人文社科)青年成果奖、北京市哲社优秀成果奖二等奖等。主要研究方向为人工智能与数字经济,在MISQ、POM、JMIS等期刊发表SSCI/SCI论文80余篇,出版中英文著作10部,多篇成果获得重要批示采纳。

报告题目:数据要素与AI驱动的平台治理研究

摘要:数字平台已成为核心基础设施,其治理模式正面临深刻变革。一方面,通过深度挖掘数字平台中海量行为数据,能够揭示内外部声誉、劳动力弹性等复杂规律。另一方面,元宇宙、生成式AI等技术正在重塑数字平台的交互范式。因此,数智驱动的平台治理需在数据分析的基础上,关注人机交互的内在特质,理解用户心理状态与行为反应,本报告系统性的整理了相关前期数智商务背景下的研究内容,并做了相关介绍。


黄敏 东北大学


黄敏,博士,东北大学教授,博士生导师;于1990、1993和1999年分别获东北大学学士、硕士和博士学位。分别于1999、2002破格为东北大学副教授、教授。国家级领军人才项目入选者(2013、2016年);国家重点研发计划项目首席。教育部新世纪优秀人才、国家自然科学基金委2个创新群体(信息学部和管理学部)骨干教授、霍英东高校青年教师奖获得者、享受国务院政府特殊津贴专家、辽宁省优秀专家、辽宁省“兴辽英才计划”科技创新领军人才(2019、2023)、辽宁省百千万人才工程百人层次、辽宁省优秀科技工作者。流程工业综合自动化国家重点实验室核心骨干成员。美国密西根大学(安娜堡)高级访问学者。现任东北大学人工智能系主任、辽宁省智能科学与智能系统重点实验室主任、教育部“互联网+”物流与供应链管理学科创新引智培育基地(111培育基地)主任、东北大学未来制造与服务智能分析决策国际研究中心主任。主持40余项国家杰出青年科学基金项目、国家自然科学基金重点国际(地区)合作项目、国家重点研发计划项目、国家自然科学重大研究计划重点支持项目等国家和省部级项目。参加20余项国家自然科学基金创新群体项目、国家自然科学基金重点项目等国家和省部级项目。POM、IEEE会刊、EJOR等发表SCI收录学术论文200余篇;出版著作6部、译著1部;获国家发明专利授权11项,取得软件著作权11项。获国家科技进步二等奖、国家教育部自然科学二等奖、国家教育部技术发明二等奖等省部级以上科研奖励8项;获国家教育部科技成果多项,辽宁省高等教育教学成果二等奖等省部级以上教学奖励2项。

报告题目:面向阿尔茨海默病早期诊断的多任务稀疏学习算法

摘要:阿尔茨海默病(Alzheimer’s Disease, AD)是一种渐进性神经退行性疾病,早期的介入性治疗能够提高患者的生活质量,并减轻家庭和社会的负担。因此,实现AD 的早期诊断成为研究热点。本研究围绕AD 认知得分预测与关键生物标志物识别问题,系统研究了多任务稀疏学习方法,分别在基于正则化的线性方法与基于遗传规划的非线性方法两个方向提出了四种新方法。本研究不仅在预测性能和泛化能力方面取得了显著提升,而且在模型可解释性和临床实用性方面展现了独特优势。


姜元春 合肥工业大学


姜元春,管理学院教授,博士生导师,国家级人才计划入选者。近年来一直从事电子商务与网络空间管理、商务智能与大数据分析等方面的研究工作。先后主持国家自然科学基金优秀青年基金、面上项目、海尔雨林计划等课题的研究工作。在Marketing Science、IEEE TKDE、IEEE TSE、IEEE TDSC、ACM TOIS、ACM TKDD、管理世界、管理科学学报等国内外学术期刊发表研究论文,获国家发明专利授权30余项,出版学术专著4部。担任《Decision Support Systems》副主编和《管理科学学报》《系统管理学报》领域编委。获吴文俊人工智能科学技术奖二等奖、教育部高等学校科学研究优秀成果奖二等奖、安徽省社会科学奖一等奖。担任国家级一流本科专业建设点负责人、国家一流课程负责人、国家留基委创新型人才国际合作培养项目负责人,主编“十二五”国家级规划教材和工信部“十四五”规划教材,先后获安徽省教学成果奖特等奖3项、一等奖2项、二等奖2项。

报告题目:交互式推荐系统的研究框架与用户意图建模方法

摘要:交互式推荐系统通过实时的人机交互动态捕捉与理解用户意图,是生成式人工智能背景下个性化推荐的重要前沿方向,在电商实践中得到了越来越深入的应用。本报告聚焦交互式推荐系统领域,首先介绍一个交互式推荐系统的整体研究框架。在此基础上,重点探讨交互式推荐系统中的用户意图建模方法,介绍基于意图解耦的交互式推荐和LLM增强的交互式推荐等方面的研究工作。相关工作通过解耦交互式推荐中的用户复杂意图,引入语言-视觉双通道匹配机制,对用户意图的不确定性进行建模,有效提升了交互式推荐的精度和鲁棒性。


李登峰 电子科技大学


李登峰,电子科技大学经济与管理学院教授、博导,区块链大数据智能决策与博弈研究中心主任,电子商务实验室(四川省高校重点实验室)主任,2013、2014年度国家教育部“长江学者”特聘教授,百千万人才工程国家级人选,被授予“国家有突出贡献中青年专家”荣誉称号,全国优秀科技工作者,享受国务院政府特殊津贴专家,四川省“千人计划”特聘专家,自2014年起连续入选“中国高被引学者榜单”。主持国家重点研发计划课题、国家自然科学基金重点项目等20多项。获得国家自然科学奖二等奖等30多项、IEEE计算智能协会IEEE模糊系统会刊杰出论文奖、授权发明专利等10多项。专著10多部、论文300多篇。中国优选法统筹法与经济数学研究会副理事长、智能决策与博弈分会理事长,电子科技大学学术委员会委员、管理科学与工程学会、中国系统工程学会等常务理事,国际期刊International Journal of Fuzzy System Applications(EI收录)主编,Group Decision and Negotiation与International Journal of Fuzzy System副主编,《系统工程理论与实践》和《控制与决策》期刊责任编委,《中国管理科学》和《工程管理科技前沿》编委。

报告题目:智能决策与人工智能

摘要:汇报智能计算的主要特征、智能表现形式及其主要实现方法。报告群体智能的涌现、主要群体智能算法、基于规则和智能计算的人工智能。介绍智能决策、群体智能决策、人工智能的一些主要方法与发展方向。


李想 北京理工大学


李想,北京理工大学教授/博导,教育部长江学者特聘教授、国家优青、国家青拔,研究领域包括数据驱动决策、数智交通管理等,主持国家自然科学基金重点类项目3项;荣获省部级奖励9项、国家级行业协会奖励6项,出版英文专著2部,主编教材2部,发表论文 160 余篇,授权专利30余项;现任SCI期刊International Journal of General Systems主编。

报告题目:基于深度学习的网约车调度管理

摘要:This paper studies the capacity management of ride-hailing services with unstable passenger demand. In the existing parametric approaches, normally a two-stage prediction-then-optimization (PTO) paradigm is used to implement demand prediction and capacity management sequentially, which generally achieves suboptimal performance due to the information loss in demand prediction. To attain optimality, in this study, we integrate these two stages into a prediction & optimization (P&O) paradigm, and formulate a deep learning approach consisting of a weighted sample average approximation (WSAA) module and VMD-CNN-BiLSTM-AM1 (V-CBA) module, where the WSAA module embeds with knearest neighbors, kernel regression or a decision tree to select significant historical samples, and the V-CBA module couples decomposition, convolution, recursion, attention, and optimization together for complex nonlinear mapping. Based on real-world datasets, the deep learning-based P&O paradigm is demonstrated to have superior performance in capacity management of ride-hailing services.


牛保庄 华南理工大学


牛保庄,华南理工大学二级教授,国家高层次人才项目获得者,教育部创新团队负责人(国家关键产业韧性与安全研究团队),广东省政协委员。主要从事跨境物流供应链管理、竞争与合作博弈优化、智慧金融科技等领域的研究,在多层级竞合博弈优化方法、供应链韧性协同决策方面做出了持续性的学术贡献。现正主持“供应链韧性与安全基础理论”国家自然科学基金重大项目课题。150余项研究成果发表于MSOM、POM、TRB、Risk Analysis、EJOR等国际知名期刊,曾2次获得教育部高等学校科学研究优秀成果(人文社会科学)二等奖、中国管理学青年奖、广东省哲学社会科学优秀成果一等奖等10余项国家和省部级重要奖项。入选爱思唯尔中国高被引学者、中国高贡献学者和斯坦福全球前2%科学家榜单。主持广东省研究生示范课程与课程思政示范课程《供应链金融》。

报告题目:未来技术驱动的新型供应链竞合管理

摘要:基于近年来以无人机技术、AI生产技术、绿色技术、虚拟现实技术等为代表的一系列未来技术商业价值变现难、政府政策引导难、企业持续开发难等痛点,结合前沿学术热点进展,汇报最近与博士生合作的三个探索性工作,得到的核心观点包括:1.未来技术必须与供应链环节深度融合,充分利用竞合博弈场景实现价值变现。2.未来技术驱动的市场是不成熟市场,需要培育消费者需求,在恰当的市场周期节点以政策引导企业创新投入。3.未来技术能改变现有的商业逻辑,通过“采购-需求”调节博弈触发比较强烈的正循环或者负循环,用好了就是大收益,用不好危害也非常巨大。因此,对未来技术的采纳不可不慎。


秦虎 华中科技大学


秦虎,华中科技大学管理学院教授、博士生导师,主要研究方向为运筹优化、智能优化算法、网络规划、运输调度与生产排程。主持完成国家自然科学基金项目3项,现承担重点项目和面上项目各1项,在SCI/SSCI期刊发表论文70余篇。自2016年起任管理科学与工程学会管理系统工程分会秘书长。曾获湖北省“楚天学者”称号,并入选武汉光谷3551人才计划与江苏省“双创计划”。2018年获京东全球运筹优化挑战赛总冠军,主持多项企业合作项目,服务企业包括华为、顺丰、美的等。2017年创办公众号“数据魔术师”,拥有7万余关注者,致力于运筹优化技术的推广与应用。

报告题目:基于逻辑的Benders分解与列生成相结合的移动式3D打印机调度问题研究

摘要:本报告围绕移动式3D打印机调度问题(Mobile 3D Printer Scheduling Problem, M3DPSP)展开研究,探讨在共享经济背景下如何实现3D打印设备的高效分配、运输与生产协同。移动3D打印模式通过卡车载运打印机至客户现场进行加工,可显著提升资源利用率,但同时带来调度、路径与生产同步优化的复杂难题。为解决这一问题,报告建立了混合整数线性规划(MILP)模型,并设计了基于逻辑的Benders分解算法(LBBD)框架,将整体模型分解为运输路径规划和并行生产调度两个子问题。针对子问题的复杂结构,提出了串联序列(Tandem Sequence)概念,并基于此开发列生成算法(Column Generation),结合支配规则、有效上界估计与序列去重三种加速机制,以提升算法效率和收敛性。在320组仿真实例与14个真实工业案例上的测试结果表明,该算法在求解速度和解的质量方面均显著优于传统MILP方法。研究成果有效验证了算法框架的可行性与高效性,为移动式3D打印及共享制造场景中的资源优化与动态调度提供了新的思路和决策支持。


宋金波 大连理工大学


宋金波,大连理工大学经济管理学院教授、博士生导师、项目智慧决策与治理研究院院长,全国工程管理专业学位研究生教育指导委员会委员,教育部首批哲学社会科学创新团队负责人,国家级领军人才、国家级青年人才,辽宁省优秀专家。研究方向为项目投融资决策、项目治理、复杂项目管理。主持国家社科基金重大项目1项,国家自然科学基金重点项目1项、面上及青年项目6项(结题评估均为优或特优),出版专著3部,发表权威SCI、SSCI期刊论文以及国家自然科学基金委重要期刊论文等近100篇。获得国家部委科技进步二等奖1项,教育部高等学校科学研究优秀成果二等奖1项,辽宁省哲学社会科学成果一等奖1项、二等奖4项。担任教育部专业学位主题案例首席专家,编写案例被评为全国百篇优秀管理案例。资政建议获得中央领导、辽宁省领导批示,被中央广播电视总台内参舆情中心采纳。研究报告被世界银行和二十国集团智库(T20)引用,被人民网、中国网、新华网等媒体报道。研究成果在城镇综合开发、环保、交通、能源等30余个项目上得到应用采纳,创造了显著的经济效益。

报告题目:垃圾焚烧发电设施的智慧运维与监管

摘要:针对垃圾焚烧发电行业面临的运行不达标、数据造假、公众担忧等问题,聚焦焚烧炉温度违规风险识别、污染物排放性态关联分析等方向,运用时间序列分析、向量自回归模型、EMD及LSTM等方法,对全国垃圾焚烧发电厂的温度和污染物排放数据进行挖掘分析,为垃圾焚烧发电设施运维优化提供操作策略,为政府开展垃圾焚烧发电设施的智慧监管提供参考,助力实现协同减污降碳目标。


舒嘉 电子科技大学


舒嘉,电子科技大学经管学院教授,从事物流与供应链管理领域的研究工作,主持国家杰出青年科学基金、国家自科基金重点项目和国家自科基金重大项目课题等研究项目,相关研究成果在Operations Research、INFORMS Journal on Computing、Transportation Science、Naval Research Logistics、IISE Transactions等国际期刊上。

报告题目:Robust Planning for Electric Vehicle Charging Stations Under Congestion

摘要:The last decades have witnessed the rise of electric vehicle (EV) sales, accompanied by a growing demand for readily accessible public EV charging facilities. Unlike refueling a fossil fuel vehicle, charging an EV requires significantly more time, which may lead to congestion if the public charging infrastructure is not well-designed. In this paper, we study the strategic planning of public EV charging stations, aiming to place chargers with a limited investment budget to maximize the coverage of uncertain charging demand. To ensure service quality under possible congestion, we introduce two types of chance constraints to mitigate long waiting times and reduce demand loss in situations with limited waiting space. Given the challenges in accurately estimating charging demand and charging time, we apply a robust approach to model this problem with uncertain charging demand arrival and service rates. The robust model is then reformulated into an equivalent mixed integer linear program of moderate size, which is tractable by commercial solvers. A case study based on data from Nanjing demonstrates the effectiveness of the proposed robust approach and provides insights into real-world applications. Extensions with a general charging process and decentralized driver selection of charging stations are also discussed and verified through extensive numerical experiments, which indicates the stable performance of the proposed approach under general settings.


田琼 北京航空航天大学


田琼,北京航空航天大学教授,国家级领军人才、教育部首批哲学社会科学创新团队“智慧城市管理与区域可持续发展”首席专家、校学术委员会委员。长期从事出行行为分析、航空运输经济、交通工程管理等方面的研究。先后主持国家自然科学基金重大项目课题,科技部重点研发计划项目、课题多项。兼任全国工程管理专业学位研究生教育指导委员会委员、管理科学与工程学会常务理事、交通运输管理分会秘书长、中国系统工程学会青年工作委员会委员、中国优选法统筹法与经济数学研究会青年工作常务委员、国际出行行为研究会委员、美国交通研究委员会会员等学术兼职,发起并组织了计算运输科学国际会议(CTS)。担任《Transportmetica A》、《Modern Supply Chain Research and Applications》副主编,《Transport Policy》客座主编等。在《Transportation Research Part A/B/C/E》、《管理科学学报》等中英文期刊发表论文50余篇,出版专著2部,授权发明专利及软件著作权3项。部分成果已经在工程实践中得到推广和验证,产生了显著的社会经济效益,并获省部级科技奖二等奖2项。

报告题目:AI赋能下的数智平台管理决策优化与可持续组织转型——以出行平台为例

摘要:在目前即时出行服务为主导的运营模式下:高峰时段易发生司机与乘客的供需匹配失衡的现象,导致司机工作强度较大;非高峰时段则易发生出行服务供大于需的现象,增加了司机的非生产性运营工作时长。在此背景下,部分司机为了增加运营收入,选择牺牲休息时长并长期处于疲劳驾驶状态。如何创新出行平台的可持续服务运营模式,实现以平台承担社会责任为主导,合理调控司机工作强度,并保障出行服务的经济收益,成为了亟需解决的管理难题。基于此,本研究兼顾了司机工作强度及出行服务经济收益的可持续发展,提出了以预约出行服务为主导,辅以即时出行服务的数智出行平台可持续运营模式。构建了两阶段0-1混合整数规划模型:阶段一面向预约乘客,定制了司机出行服务线路;阶段二考虑乘客失约现象,实现了即时出行需求匹配,以及司机即时出行服务工作时长优化。鉴于两阶段模型复杂度不同,针对阶段一模型,分别采用了列生成算法(CG),以及基于自适应大邻域搜索及模拟退火的混合元启发式算法(ALNS-SA)进行求解;采用 Gurobi 对阶段二模型进行求解。通过数值实验,验证了两阶段模型的合理性,并对比 Gurobi 及 CG 算法,指出了ALNS-SA 算法在均衡求解质量及求解速率上的优越性。在灵敏度分析中,量化了司机数量及空车时长惩罚对出行服务经济收益、司机累计工作时长及其调度公平性等指标的影响。在方法实用性验证中,分析了所提出的方法可保障司机的连续驾车、休息及累计工作时长被控制在合理范围内;指出了所提出的方法可考虑司机的异质性,为其匹配工作强度范围内的个性出行服务线路;并以失约乘客出行属性为基础,拟合了即时出行服务经济收益函数,揭示了服务优质即时出行乘客产生的经济收益高于失约乘客产生的经济损失。 研究为保障司机的身心健康,强化平台社会责任,并保障出行服务经济收益的可持续发展提供了理论借鉴及技术支撑。


王杜娟 四川大学


王杜娟,四川大学商学院教授、博士生导师。入选“教育部长江学者奖励计划”青年学者、四川省高层次人才计划领军人才、四川省特聘专家。兼任中国物流学会常务理事、中国管理科学与工程学会理事、中国自动化学会大数据专委会副主任。主要从事运作管理与决策优化、商务智能与数据挖掘、人工智能等领域研究。主持国家自然科学基金项目(5项,其中重点项目1项)、四川省重点研发计划项目、四川省科技计划项目等20余项。以第一或通讯作者在顶级或重要学术期刊Transportation Research Part B、Naval research logistics、European Journal of Operational Research、IEEE Transactions on Cybernetics、IEEE Transactions on Systems, Man, and Cybernetics、Omega、International Journal of Production Economics等发表论文80余篇,出版学术专著3部,授权国家发明专利5项,获省科技进步奖、省哲学社会科学奖等5项。

报告题目:基于生成式人工智能的装备制造运作管理方法及应用

摘要:基于生成式人工智能这一突破性技术,开展装备制造运作管理方法研究,能够有效推进我国智能制造的发展进程。然而市场需求波动频繁、决策过程复杂且存在诸多不确定性,对模型构建及求解提出更高要求。为此,依托生成式人工智能技术,研究大模型和小模型的协同建模求解机制,提出具有前瞻性和自适应的运作管理优化方法至关重要。本报告将针对上述问题展开,并列举团队部分成果。以期丰富和发展基于生成式人工智能的运作管理方法体系,也为我国制造业发展提供创新引导。


王珏 中国科学院数学与系统科学研究院


王珏,中国科学院数学与系统科学研究院研究员,入选万人计划领军人才。现任中国科学院数学院预测科学研究中心副主任,管理、决策与信息系统重点实验室主任,北京市海淀区政协委员。澳大利亚莫纳什大学、美国北卡州立大学访问学者,香港城市大学高级研究员、日本京都大学高级研究学者。兼任中国系统工程学会常务理事、中国运筹学会决策科学分会理事长、中国运筹学会理事、中国数量经济学会经济安全分会常务理事等。在科学出版社、美国 IGI Global publisher等出版专著10余部;在International Journal of Forecasting、Energy Economics、IEEE Transaction on Fuzzy Systems、European Journal of Operational Research等国际期刊、管理科学学报等国内核心期刊上发表论文100余篇。担任11个国内外知名期刊的编委。主持和参与30余项国家级和省部级项目。

报告题目:Can LLM Enhance forecasting? Evidence From Crude Oil Market

摘要:The rapid advancement of large language models (LLMs) introduces new opportunities for improving forecasting accuracy in complex markets such as crude oil. In this study, we first investigate the integration of LLMs for forecast combination in the crude oil market, dynamically integrating expert judgments while adjusting for behavioral biases and attention lags without task-specific training. We also study how LLMs can extract energy-related factors from unstructured text, leveraging chain-of-thought reasoning to construct interpretable news-based indicators for price prediction.


王金凤 上海海事大学


王金凤,博士,上海海事大学二级教授、博士生导师。首届国家级教学名师,首届国家高层次人才特殊支持计划领军人才/万人计划获得者,教育部工业工程类专业教学指导委员会副主任委员,管理科学与工程学会常务理事/工业工程学会副理事长,享受国务院政府特殊津贴专家等。曾任郑州大学管理学院院长11年,产业开发与科技合作院院长4年,现任上海海事大学特聘教授。公开发表学术论文280余篇;主持或参与(第2)28项国家自科基金、国家社科基金、科技部重大专项、河南省创新人才支持计划和上海市科技计划等国家与省部级项目,主持20余项厅级与横向委托项目(其中获省部级一等奖 3 项、二等奖 4 项、三等奖 6 项);出版、主编5部著作与教材;参与申请发明专利9项,实用新型专利60余项等。

报告题目:多维空间专利地图:构建技术动态云图的理论与实践——元易创新方法

摘要:如何将海量专利数据转化为动态、可度量、可预测的可视化模型,从而精准导航创新过程,使创新从“偶然发现”走向“必然预见”?经由多维空间专利地图(元易创新方法)的技术动态云图,可以清晰展示、科学预测当前的技术大陆、山脉(成熟技术)、活跃火山(技术热点),以及未知的技术海洋(技术空白),进而降低技术创新的盲目性。


吴建军 大连理工大学


吴建军,大连理工大学教授,博士生导师,教育部长江学者特聘教授,国家杰出青年科学基金获得者,入选全国优秀博士学位论文及教育部新世纪优秀人才支持计划,交通系统科学与工程“111”创新引智基地负责人。在国内外重要期刊发表学术论文200余篇,先后主持和参加了国家自然科学基金基础科学中心、重大、创新研究群体、国家杰青等项目。成果获教育部自然科学和科技进步奖一等奖等奖励,成果在政府、企业得到了大量应用。

报告题目:低空运行管理:技术与挑战

摘要:低空经济是我国新质生产力的重要代表,而低空运行管理是保障低空经济健康发展的重要基础。本报告围绕低空运行管理中空域数字化、航路航线规划、飞行计划编制、路径规划等几个技术问题及其挑战进行探索。


吴鹏 福州大学


吴鹏,经济与管理学院教授、副院长,国家级青年人才、福建省雏鹰计划青年拔尖人才、百千万人才工程省级人选,福建省哲学社会科学创新团队“大数据分析与智能决策”团队负责人。主要从事交通与物流系统优化研究。主持国家自然科学基金面上项目、国家社会科学基金一般项目、国家自然科学基金青年项目(后评估为特优)、中国工程院院地合作重大咨询课题等项目10余项,以第一/通讯在IJOC、TRB、系统工程理论与实践等国内外管理类重要期刊上发表和录用论文60余篇。担任国际期刊《Expert Systems with Applications》副主编,以主要完成人获得福建省教学成果一等奖1项、省级社科优秀成果奖二等奖3项和三等奖2项,主笔的4份政策建议报告获得福建省委书记和省长等主要领导批示。

报告题目:不确定路况下的通勤定制公交鲁棒调度

摘要: 定制公交作为一种新兴的需求响应式公共交通服务,在满足乘客多样化的出行需求和促进环保交通方面具有不可替代的优势。合理规划定制公交运营线路,是实现其高效运营的关键。针对考虑不确定路况的通勤定制公交鲁棒调度问题,构建了数学规划模型,提出有效求解模型高效分支定价算法。最后,通过数值实验验证模型的正确性和算法的高效性以及相关策略的有效性。


杨翠红 中国科学院数学与系统科学研究院


杨翠红,中国科学院数学与系统科学研究院副院长、研究员、博士生导师,中国科学院大学岗位教授,中国科学院特聘研究员。主要研究领域为投入产出技术与经济预测、全球价值链与贸易利益研究、宏观经济分析与政策。发展中国家科学院院士,国家杰出青年基金获得者,享受国务院政府特殊津贴。主持中国科学院重点部署项目、商务部重点项目、国家社科重大项目等。发表论文100余篇,多篇政策研究报告得到主要领导和部委好评,部分政策建议被采纳。兼任中国投入产出学会常务副理事长,曾任国际投入产出协会副理事长。曾获TWAS Siwei Cheng Prize of Economics、中国青年科技奖、孙冶方经济科学奖等10余项国内外奖项。

报告题目:做经济预测的一些感悟

摘要:报告将从粮食产量预测入手,引入经济社会系统的复杂性、不确定性和随机性等典型特征,以及人的预期和经济社会政策的可能影响,介绍预测建模与预测实践过程中的一些重点、难点及应对之策。


余乐安 四川大学


余乐安教授现为四川大学特聘教授、博士生导师,国家高层次人才计划入选者、国际系统与控制科学院院士、国际信息技术与量化管理学会会士、亚太人工智能学会会士。出版专著6部,发表高水平论文100余篇,先后获得中国青年科技奖、教育部自然科学奖一等奖和北京市科学技术奖一等奖等奖励。主要研究领域为大数据智能、经济预测、金融科技与能源管理等。

报告题目:复杂性特征驱动的国际油价预测研究

摘要:本报告主要介绍复杂性特征驱动的国际油价分解集成预测方法研究。报告首先从预测方法论角度出发,分析创新国际油价预测方法的重要性与科学意义。其次,从分解集成预测模型基本框架讲起,阐述现有分解集成预测框架存在的问题。再次,针对存在的问题,从三个典型的复杂性特征(记忆性特征、混沌性特征和不确定性特征)出发,详细介绍基于复杂性特征的分解集成预测方法的具体细节,在此基础上对国际油价预测进行实证分析。最后,对三种复杂性特征驱动的分解集成预测方法的创新点进行总结,并指出不足之处与未来研究方向。


张新雨 中国科学院数学与系统科学研究院


张新雨,中国科学院数学与系统科学研究院研究员。长期从事统计和计量经济学理论与应用方面的研究工作,与合作者解决了模型平均研究中的多个难题,并将模型平均与迁移学习、随机森林等融合提出了新方法,同时将所提出的预测方法应用于实际问题为相关部门的决策提供了参考依据。先后主持国家自然科学基金委杰出青年基金及其延续项目等,曾获中国青年科技奖等,多次入选斯坦福全球前2%科学家榜单。

报告题目:Performance-enhanced Aggregate Representation Learning

摘要:Representation learning is a key technique in modern machine learning that helps models identify meaningful patterns in complex data. However, different methods extract different types of information, and relying on just one method may overlook important insights that could improve performance in downstream tasks. This paper proposes a performance enhanced aggregated representation learning method, which combines multiple representation learning approaches to enhance downstream task performance. Our framework is designed to be general, accommodating a wide range of loss functions commonly used for evaluating machine learning models. To ensure computational efficiency, we use surrogate loss functions to make weight calculations more practical. Theoretically, we show that our method achieves optimal performance in downstream tasks, meaning that the risk of our estimator for the targeted task is asymptotically equivalent to the theoretical minimum. Additionally, we demonstrate that the proposed method effectively prioritizes models that can correctly approximate the targeted response, ensuring that the sum of weights assigned to correctly specified models converges to one when such models are included in the averaging pool. We evaluate our method against advanced machine learning models across different tasks, and the results show that it outperforms existing methods, making it a powerful tool for improving machine learning applications.


章宇 西南财经大学


章宇,西南财经大学“光华杰出学者计划”青年杰出教授、博导,国家级青年人才。主要从事物流、供应链、交通、医疗等领域中服务运营管理的鲁棒优化与决策研究。主持和参与国家自然科学基金项目4项。在Operations Research、Mathematical Programming、INFORMS Journal on Computing、Transportation Science、Production and Operations Management等期刊发表学术论文20余篇。获管理科学与工程学会优秀博士学位论文奖、Omega期刊最佳论文奖、上海社科优秀成果二等奖、辽宁自科学术成果三等奖、全国设备管理与技术创新成果一等奖,单篇论文入选ESI高被引论文。担任OR、JOC、TS、SIOPT、POM等学术期刊审稿人。兼任中国管理现代化研究会青年工作委员会秘书长、中国系统工程学会物流系统工程分会委员、中国运筹学会决策科学分会理事。为中远、中烟等企业做项目咨询。

报告题目:Workforce Planning for Meal Deliveries with Ad-Hoc Drivers: A Distributionally Robust Contextual Optimization Approach

摘要:Meal delivery with a mix of in-house and ad-hoc drivers has been prevalent in recent years, in which the workforce constitutes about 30%-60% of the total expenses. In this work, we study a tactical workforce planning problem to minimize the total costs for meal delivery platforms. This problem determines the number of in-house drivers to hire as tactical-level decisions, who would fulfill the uncertain and feature dependent customer orders together with ad-hoc drivers in the subsequent operational phase. The objective is to minimize the sum of fixed costs for hiring in-house drivers, variable costs for delivering goods by both in-house and ad-hoc drivers, and penalty costs for unfulfilled orders. We account for uncertain customer orders and availability of ad-hoc drivers, which are affected by uncertain contextual feature information such as weather. To address the challenges caused by the complex interplay of in-house and ad-hoc drivers, the feature-dependent uncertainty and the limited historical data, we propose a two-stage distributionally robust contextual optimization (DRCO) model. We reveal a hidden network flow structure for the operational-level delivery problem, which enables us to relax the integer decision variables to continuous ones and further allows us to propose a Benders decomposition algorithm to solve the DRCO. Our numerical tests based on real-world data demonstrate the effectiveness and efficiency of the proposed models and algorithms.


镇璐 上海大学


镇璐,上海大学管理学院院长、二级教授、博导,校经管学科学位评定分委员会主席。入选:国务院政府特殊津贴专家、国家杰青、优青、青年长江、上海市青年拔尖、东方学者、曙光学者、浦江人才、英国运筹学会会士(ORS Fellow)。1999年至2008年就读于上海交通大学,先后于2003年、2008年获学士、博士学位。博士毕业后,赴新加坡国立大学从事了两年多的博士后研究,2011年3月起任职于上海大学管理学院,担任讲师,先后于2011年10月、2012年11月破格晋升为副教授、教授,2019年11月担任管理学院院长。近年来在:管理科学学报、OR、TS、POM、IISE等国内外知名学术期刊发表论文262篇(其中,一作或通讯 234篇)。先后主持国家自科青年基金(2011)、优青(2014)、面上(2016)、重点(2018)、杰青(2020)、重点国合(2022)、重大课题(2023)等7项国家级项目(其中5项为百万级以上);结项项目绩效评估均为“优”或“特优”。研究成果曾荣获:教育部2022年度自然科学二等奖(独立完成人)、教育部第八届人文社科二等奖(独立完成人)、教育部第九届人文社科三等奖(第一完成人)、上海市哲社优秀成果一等奖(独立完成人)、二等奖(第一完成人)等。受邀担任国际A档期刊《Transportation Research Part B》、国际B档期刊《Computers & Operations Research》、《Journal of the Operational Research Society》等五本SCI/SSCI国际期刊的副编辑和编委等。

报告题目: 面向低空经济配送行业的数学规划算法研究

摘要:低空经济是指在低空空域范围内,以民用有人驾驶和无人驾驶航空器为载体,以载人、载货及其他作业等多场景低空飞行活动为牵引,带动相关领域融合发展的综合性经济业态。“低空经济+物流”是商业应用最广泛的场景;无人机在物流应用场景中逐渐展现出较大的潜力。本报告将针对两大类(最后一公里配送Last-mile delivery、按需配送On-demand delivery)六种不同的无人机配送优化决策问题,介绍其问题背景、相关科学问题、数学建模、算法设计、数值实验。本报告将详细介绍针对这些问题所设计的一些定制化算法,比如:列生成、Logic-based Benders分解、行列生成、以及基于这些算法的更为复杂的嵌套算法。本报告旨在为“低空经济”中蕴含的一些决策优化科学问题提供一套基于数学规划算法的解决方案。


钟远光 华南理工大学


钟远光,华南理工大学工商管理学院二级教授,兴华杰出学者,博士生导师。中国运筹学会行为运筹学与行为运营管理分会副理事长、管理科学与工程协会理事等。长期致力于供应链库存优化、库存共享与分配、优化理论方法与应用等领域的研究,代表性论文发表在MS、OR、MSOM、POM等期刊上。主持国家自科青年基金A类项目,面上项目和青年C类项目(结题均为特优),作为核心成员参与国家自科创新群体项目。入选教育部高层次人才计划青年学者,获得教育部高等学校科学研究优秀成果三等奖,广东省哲学社会科学优秀成果奖一等奖和二等奖,安徽省科学技术三等奖,OMEGA Best Paper等奖励。

报告题目:Large Language Newsvendor: Decision Biases and Cognitive Mechanisms

摘要:Problem definition: Although large language models (LLMs) are increasingly integrated into business decision making, their potential to replicate and even amplify human cognitive biases cautions a significant, yet not well-understood, risk. This is particularly critical in high-stakes operational contexts like supply chain man- agement. To address this, we investigate the decision-making patterns of leading LLMs using the canonical newsvendor problem in a dynamic setting, aiming to identify the nature and origins of their cognitive biases. Methodology/results: Through dynamic, multi-round experiments with GPT-4, GPT-4o, and LLaMA-8B, we tested for five established decision biases. We found that LLMs consistently replicated the classic “Too Low/Too High” ordering bias and significantly amplified other tendencies like demand-chasing behavior compared to human benchmarks. Our analysis uncovered a “paradox of intelligence”: the more sophisti - cated GPT-4 demonstrated the greatest irrationality through overthinking, while the efficiency-optimized GPT-4o performed near-optimally. Because these biases persist even when optimal formulas are provided, we conclude they stem from architectural constraints rather than knowledge gaps. Managerial implications: First, managers should select models based on the specific task, as our results show that efficiency-optimized models can outperform more complex ones on certain optimization problems. Second, the significant ampli- fication of bias by LLMs highlights the urgent need for robust human-in-the-loop oversight in high-stakes decisions to prevent costly errors. Third, our findings suggest that designing structured, rule-based prompts is a practical and effective strategy for managers to constrain models’ heuristic tendencies and improve the reliability of AI-assisted decisions.


五、征文事项


1



征文主题

征文主题包括(但不限于):

(1)预测科学

(2)商务智能

(3)数据科学

(4)人工智能及相关交叉领域

欢迎广大学者朋友提交中英文稿件,共同探讨上述领域的重大理论与实践问题。

2



投稿说明

(1)投稿论文必须为未公开发表或出版的作品,且无知识产权争议。

(2)投稿论文可以是中文,也可以是英文。稿件的选题需具备较强的前瞻性,或具有较强的理论意义;论文需研究设计合理,并注意行文和结构的规范。

(3)论文编排格式

首页包括论文中英文标题、作者信息(包括作者姓名、工作单位、职称及职务、研究领域、通信地址、邮编、电子邮件地址、联系电话)、项目资助信息等;为了便于匿名评审,请将全部作者信息放在文章首页,其余部分请勿出现任何作者信息。从第2页起依次编排:论文题目、摘要、关键词、正文、参考文献与附件。投稿论文需采用Word或LaTex进行文档编辑,中文字体采用“宋体”,英文和数字的字体采用“Times New Roman”。

为进一步提升本届会议的学术交流成果,会议组委会将按照作者意愿,结合论文质量与期刊定位与风格,拟将高质量论文推荐到相关期刊审稿。推荐出版期刊包括:《系统工程理论与实践》《系统管理学报》《系统工程》《Annals of Data Science》《Financial Innovation》《Journal of Systems Science and Information》等。请注意,因刊物选稿风格限制,会议组委会只负责将文章推荐给相关期刊编辑部,后续的出刊和评审发表工作由相关期刊编辑部按各自审稿流程处理,并不承诺发表。投稿后续需缴纳期刊规定的相关费用,由作者承担。

请将论文电子版提交到会议组委会指定的工作邮箱:yckx2025@163.com。征文截止日期为2025年11月15日(以电子邮件发送日期为准)。本会议只接受电子邮件投稿,邮件主题请注明“2025预测科学与商务智能学术会议论文投稿”字样,附件中的文件名称请用“通讯作者姓名+文章题目”命名。

3



征文评选

组委会将组织专家评审委员会,以匿名方式进行初审、复审与会审,选出会议入选论文。入选论文作者将受邀参加会议并交流论文,入选通知将于2025年11月15日之前陆续发出。组委会同时欢迎其他未投论文的专家学者参会。


六、会议注册报名


1



会议注册费用

教师及其他参会代表:1500元/人

学生参会代表:1000元/人

2



住宿费用

本次会议食宿统一安排,参会代表交通、食宿费用自理。请务必在2025年11月17日前完成注册并缴纳会议费用,未在该日期前完成注册及缴费的参会人员,需自行联系酒店事宜,敬请理解。

会议协议酒店为青岛康大豪生大酒店,各房型协议价格为:

3



会议注册方式

请用微信扫描如下二维码,完成会议注册,已提交注册信息的参会代表请不要重复注册。

4



重要时间节点

关于会议的其它事项,欢迎来电或邮件垂询。


七、会议缴费方式


缴费采用银行对公转账二维码缴费两种形式,其中,采用对公转账方式的参会者请将银行回执单截图发送至会议邮箱(yckx2025@163.com)。

1



银行对公转账

银行对公转账信息如下:

单位名称:中国石油大学(华东)

开户行:中国银行股份有限公司青岛西海岸新区分行

账号:215604391524

汇款请务必附言:yckx2025+姓名+单位

2



二维码缴费

教师及其他参会代表扫码缴费(1500元/人)

学生参会代表扫码缴费(1000元/人)

3



开票方式

温馨提示:统一开票后,通过短信发送到手机上,或通过“中国石油大学继续教育学院”服务号—学员端—我的—发票中点击下载,请注意查收!


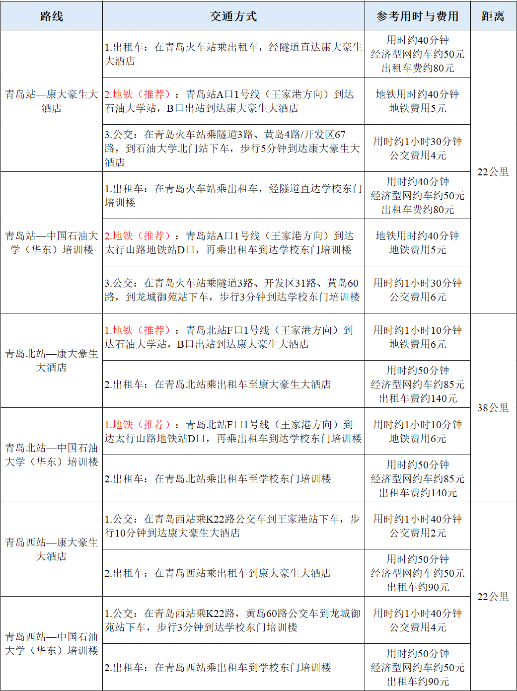
八、交通路线



会议相关地址


会议协议酒店为康大豪生大酒店,地址为山东省青岛市黄岛区长江西路159号。

会议地点为山东省青岛市黄岛区中国石油大学(华东)培训楼(参会人员刷身份证入校)

康大豪生大酒店—培训楼

路线1(最优路线):从康大豪生大酒店出发,经石油大学地铁站B口进站,D口出站,通过中国石油大学(华东)西北门进入学校(刷身份证入校),经过操场、玉兰苑餐厅、南教楼、唐岛湾餐厅,最终到达中国石油大学(华东)培训楼(步行约20分钟)。

路线2:从康大豪生大酒店出发,通过斑马线,然后通过中国石油大学(华东)北门进入学校(刷身份证入校),经过讲堂群、图书馆东馆、唐岛湾餐厅,最终到达中国石油大学(华东)培训楼(步行约20分钟)。


出行信息


机场

火车站

备注:地铁8号线胶东机场、1号线青岛北站和青岛站末班车时间分别为:22:44、22:41和23:11。


会议期间(11月21日-23日),山东省青岛市气温较低,并且早晚温差较大,为确保您参会舒适,特此提醒做好衣物准备。


九、会议组织


大会共同主席

余乐安,四川大学

徐小峰,中国石油大学(华东)

 

程序委员会共同主席

(按姓氏拼音首字母排序)

李 想,北京理工大学

汤 玲,中国科学院大学

王 珏,中国科学院数学与系统科学研究院

张新雨,中国科学院数学与系统科学研究院

 

程序委员会委员

(按姓氏拼音首字母排序)

安庆贤,中南大学

鲍玉昆,华中科技大学

陈 磊,东北财经大学

陈华友,安徽大学

何耀耀,合肥工业大学

贺凯健,湖南师范大学

李 辉,南开大学

刘传斌,中国石油大学(北京)

刘家国,大连海事大学

马 锋,西南交通大学

王 林,华中科技大学

王玉东,南京理工大学

王育红,江南大学

王正新,浙江财经大学

吴 冲,哈尔滨工业大学

谢 刚,北京工商大学

谢乃明,南京航空航天大学

熊 涛,华中农业大学

许 伟,中国人民大学

邢 伟,中国石油大学(华东)

曾 波,重庆工商大学

张大斌,华南农业大学

张国兴,兰州大学

周礼刚,安徽大学

朱帮助,广西大学

 

组织委员会主席

(按姓氏拼音首字母排序)

郝 俊,中国科学院大学     

杨立乾,郑州大学   

曾能民,哈尔滨工程大学     

张晓明,江西财经大学  

 

秘书处

唐 莉,中国石油大学(华东)

姚秋红,中国石油大学(华东)

赵 康,中国石油大学(华东)

徐 涛,中国石油大学(华东)

李楠欣,中国石油大学(华东)

刘文志,中国石油大学(华东)

齐 鹏,中国石油大学(华东)

王一静,中国石油大学(华东)

宋雨恒,中国石油大学(华东)

李晓玮,中国石油大学(华东)

李超凡,中国石油大学(华东)

李遵兵,中国石油大学(华东)

马 瑞,中国石油大学(华东)

蔡爱希,中国石油大学(华东)

邱 宇,中国石油大学(华东)

 

联系人

刘文志

手机:15666488101

联系邮箱:liuwz0603@163.com

 

会议邮箱

yckx2025@163.com


我们诚挚地邀请您参与本次学术会议,共同探讨预测科学与商务智能的前沿问题和发展趋势。期待您的精彩投稿与积极参与!



中国双法学会船海经济管理专业委员会

中国石油大学(华东)教育发展中心

科技金融四川省重点实验室







编辑 | 王一静  邱宇 

审核 | 徐小峰

【声明】内容源于网络
0
0
lucky出海
跨境分享圈 | 每天分享跨境干货
内容 44198
粉丝 1
lucky出海 跨境分享圈 | 每天分享跨境干货
总阅读183.9k
粉丝1
内容44.2k