
诚邀各领域专家学者、从业者及机构投稿或荐稿
与30余万行业精英分享与共同发展
投/荐稿邮箱:tougao@sinotf.com
中国工商银行成立于1984年1月1日。经过持续努力和稳健发展,已经迈入世界领先大银行行列,拥有优质的客户基础、多元的业务结构、强劲的创新能力和市场竞争力,向全球500余万公司客户和5亿个人客户提供广泛的金融产品和服务。通过持续推动改革创新和经营转型,资产负债业务在结构调整中保持稳定的盈利水平,零售金融、资产管理和投资银行成为盈利增长的重要引擎,领先的互联网金融发展推动了经营管理模式和服务方式的根本变革。国际化、综合化经营格局不断完善,境外网络扩展至42个国家和地区,海外业务和基金、保险、租赁等综合化子公司的盈利贡献不断提升。2015年获评《欧洲货币》“全球新兴市场最佳银行”,连续三年位列《银行家》全球1000家大银行和美国《福布斯》全球企业2000强榜首。
在新的发展机遇期,中国工商银行不断加大转型和创新力度,尤其注重对各新兴业务领域的人才吸引、储备、培养、激励。现诚邀具有崇高职业操守、卓越创新精神、出众业务能力以及丰富实战经验的社会专业人才加盟,中国工商银行期待在建设国际一流现代金融企业的前进道路上与您同进步,共发展!
一、招聘岗位
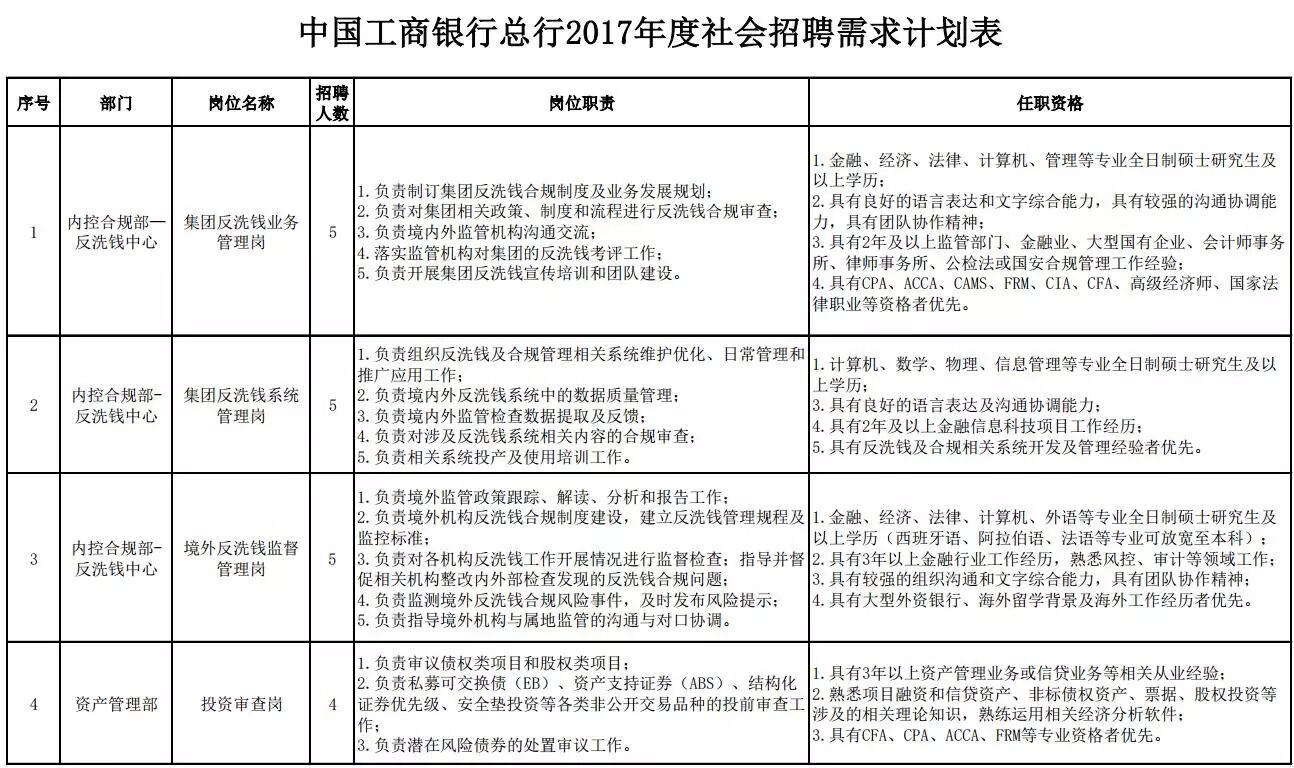
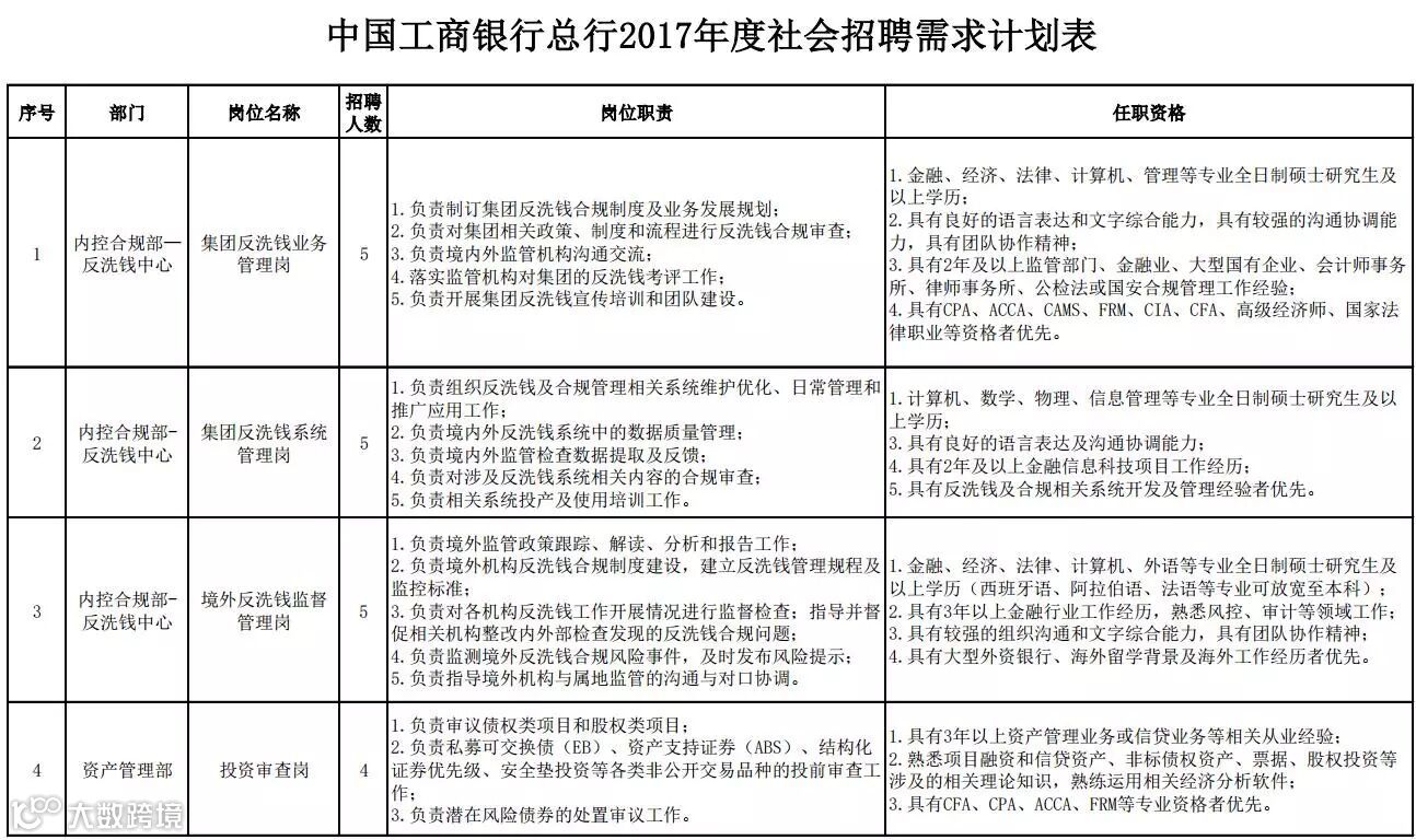
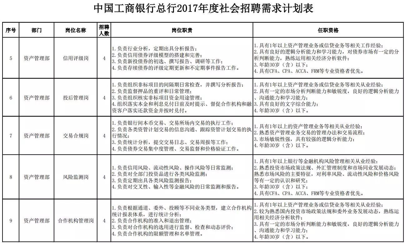
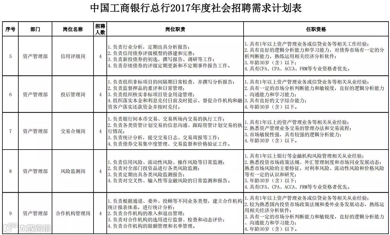
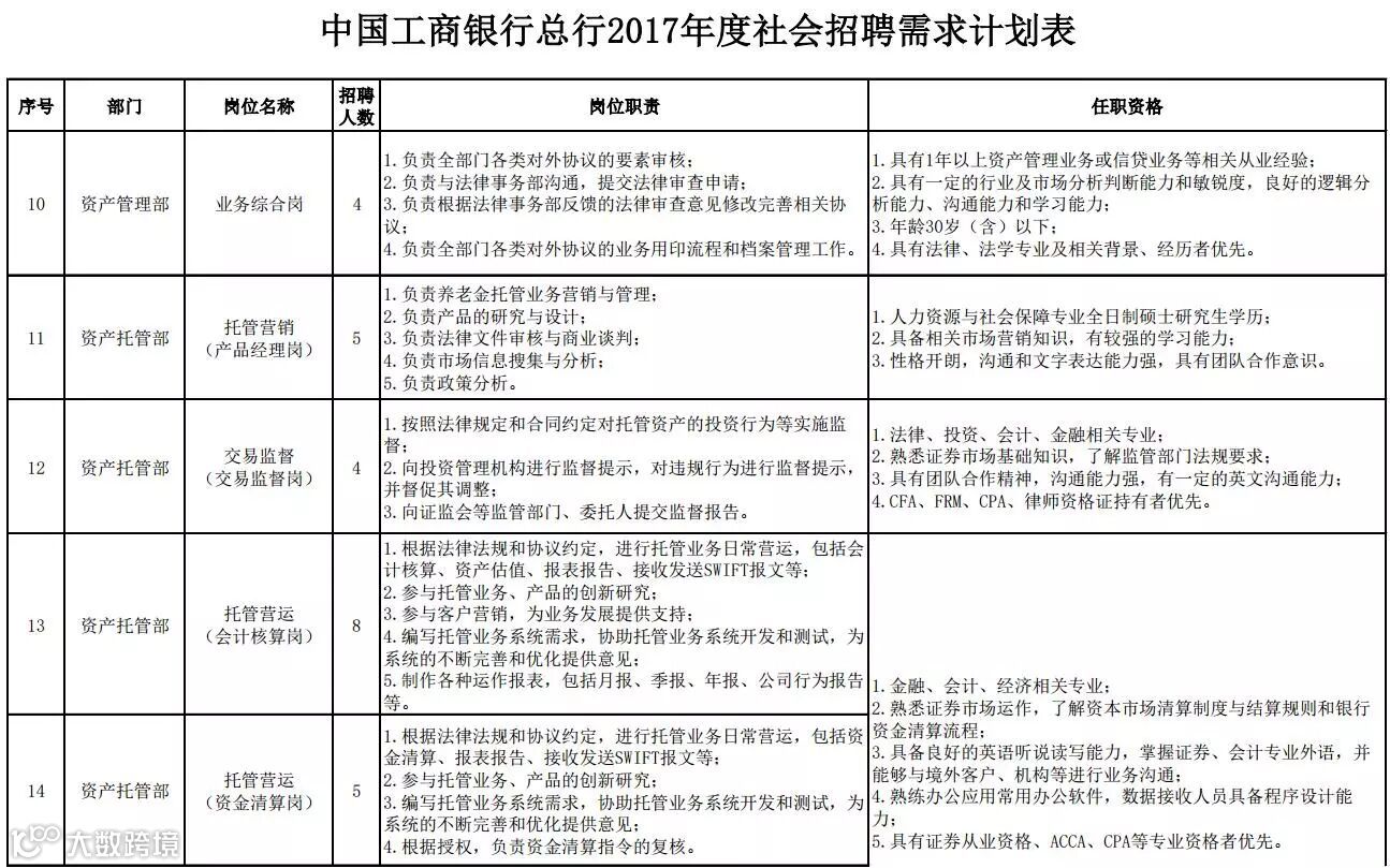
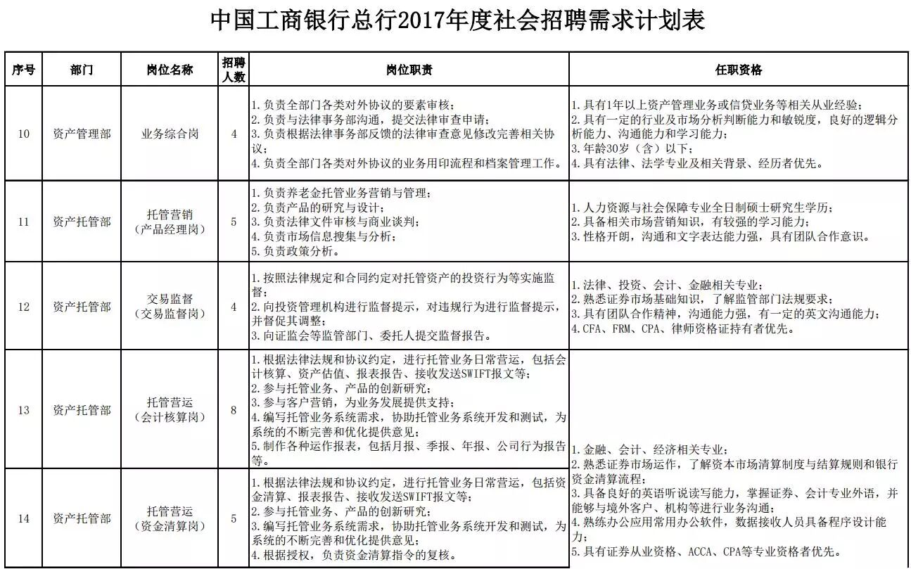
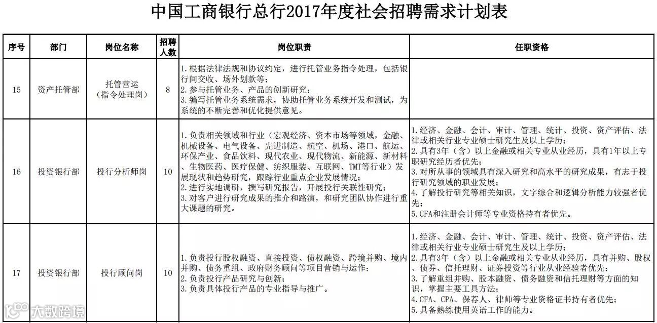
本次招聘涉及总行内控合规部反洗钱中心、资产管理部、资产托管部及投资银行部等四部门的多个岗位,岗位详情请点击附件招聘需求计划表。
二、招聘机构简介
反洗钱中心隶属于总行内控合规部,是工行集团反洗钱战略规划、综合管理、监测分析、风险控制、监管协调、监督检查以及人才培训储备的重要管理平台。中心致力于加强反洗钱管理体系建设,秉承“集中做、专家做、系统做”的反洗钱管理理念,以提升反洗钱合规工作有效性为重点,以防控集团反洗钱合规风险为目标,为集团稳健发展提供反洗钱合规保障,并保持反洗钱合规管理水平处于同业领先地位,保持在监管机构的良好评价。
资产管理部是总行所属利润中心之一,主要负责全行代客投资管理,是通过专业化投资运作为各类客户提供资产、财富管理服务的专业部室。中间业务收入、理财产品日均规模、创造客户收益等主要指标连续多年位居同业第一,保持了国内最大资产管理银行的市场地位。
资产托管部是全行资产托管业务的经营和管理部门,主要负责总行直接经营客户的市场营销、产品系统研发、托管业务运作、监督与风险管理和对分行托管业务的管理,已建立了国内托管行业业务品种最齐全、服务内容最广泛的产品线,产品领域涵盖所有资产管理领域。证券投资基金、保险、银行理财、企业年金、基金专户、全球资产托管等主要托管产品市场占比连续多年保持同业领先。
投资银行部是工行集团投行业务管理协调中心,也是总行本部利润中心,致力于探索商投互动、投贷联动的大投行发展道路,致力于推动形成跨境、跨市场、多层级、多平台协同联动的商业银行投行管理运营体系,致力于为客户提供“股权+债权+贷款+代理+顾问”一体化的综合金融服务。经过十多年的实践,运作了一批在国内外市场具有重大影响力的项目,已成为国内市场规模最大、服务功能最完善、品牌效应最卓著、风险管理最优秀的“银行类投行”。
三、招聘条件
应聘者在报名具体岗位时,须满足下列基本条件,且符合招聘计划表上各岗位所需的应聘资格条件。
1.具有突出的敬业精神、团队意识和创新能力,热忱进取,具有良好的个人品质和职业道德,诚实守信,无不良从业记录。
2.全日制大学本科及以上学历,海外院校留学归国人员、非中国大陆公民所获学历(学位)应当取得国家教育部的学历(学位)认证或认可。
3.具有两年以上全职工作经历。
4.大学英语六级或同等以上英语水平。
5.身体健康,精力充沛,具有良好的心理素质和抗压能力,能适应高强度的工作。
6.符合我行招聘录用管理的其他相关政策及规定。
应聘者的工作年限、履职经历、学历取得时间等计算至2017年3月31日,条件特别优秀或岗位有特殊需要的,条件可适当放宽。
四、招聘流程
本次招聘按照“公开、平等、竞争、择优”原则组织实施,包括报名、资格审查、笔试、面试、背景调查、体检、录用等环节。
1.报名。请于2017年3月15日前,注册并登陆我行统一招聘平台(job.icbc.com.cn)社会招聘栏目,在线填写并提交报名表,每人仅限填报一个岗位。除网上报名外,不接受其他形式报名。
2.笔试和面试。具体时间和地点安排,请以电话、短信或邮件通知为准。
3.背景调查、体检录用等后续工作。
五、相关说明
1.本次招聘岗位工作地点为北京。所有录用人员的户籍、住房等问题由本人自行解决。非中国大陆公民应没有在中国境内合法旅行和工作的限制。
2.我行承诺对应聘者资料给予严格保密,并仅用于招聘工作使用。此次未选聘者资料,将收入我行备选人才库保存,恕不退还。
3.应聘者应对申请资料信息的真实性负责,如与事实不符,我行有权取消其应聘资格。
4.中国工商银行有权根据报名情况,取消或终止个别岗位的招聘工作,并在法律允许的范围内对整个招聘活动享有最终解释权。
5.咨询邮箱:zhaopin@icbc.com.cn(请勿投递简历至此邮箱)。
中国工商银行期待与您同行!
附:中国工商银行总行2017年度社会招聘需求计划表




长期坚持提供干货不易,如文章引起大家共鸣、对大家有帮助,请大家赞并转发,以支持我们提供更多干货,谢谢。专注十年,持续打造全面有价值的贸易金融知识库
结算 : 单证 |信用证 |国内信用证 |UCP600 |福费廷 |保理 |保函 |URDG758 |BPO规则研究 |外保内贷 |URBPO |URF800 |开证行责任 |贸易套利 |进口信用证押汇 |
融资 : 套利 |套期保值 |仓储 |钢贸 |衍生品 |贸易融资 |大宗商品贸易 |大宗商品融资 |信保融资 |海外代付 |订单融资 |保函注销 |转口贸易融资 |应收帐款融资 |供应链金融融资模式 |
外汇 : 外汇 |人民币 |贬值 |外贸 |风险 |航运 |汇率 |NRA账户 |自贸区人民币账户 |货币国际化 |境外借款 |FT账户 |人民币双向波动 |CNH和CNY |外汇体系跨境套利 |
交易 : 供应链融资 |跨境人民币 |交易银行 |现金管理 |离岸金融 |金融市场 |大宗商品市场 |垄断套利 |贸易骗贷 |单信用证诈骗 |TRS |船舶抵押 |代理出口 |承兑汇票迷局 |钢贸诉讼 |
人物 : 张燕玲 |林治洪 |程军 |张建国 |孙建波 |吴斌 |孙梅玉 |朱宏生 |王腾 |郭强 |陈四清 |
更多关键词,请到公众号对话框输入,获取更多干货。
商务合作请添加QQ/微信:67486544(备注合作事由)


点击阅读原文,访问中国贸易金融网(sinotf.com)
获取更多、及时、更丰富的干货内容


