
诚邀各领域专家学者、从业者及机构投稿或荐稿
与30余万行业精英分享与共同发展
投/荐稿邮箱:tougao@sinotf.com
轻金融 来源:麦肯锡中国官方网站
报告纲要:
第一章 中国银行业面临严峻的内外部挑战
挑战一、宏观经济增速明显放缓
挑战二、社会债务杠杆大幅攀升
挑战三、逾期与不良贷款猛增
挑战四、内部管理能力薄弱
第二章 国际领先银行预防及管理问题资产的核心策略
核心策略一、通过主动信贷管理从根本上控制不良资产
核心策略二、通过科学化客户分层推动差异化逾期重组
核心策略三、通过专业化清收处置举措提高不良化解成效
第三章 四大解决方案化解存量不良资产
方案一、启动压缩计划提升重组清收成效
方案二、科学的不良资产定价提高效益
方案三、开拓不良资产处置新渠道
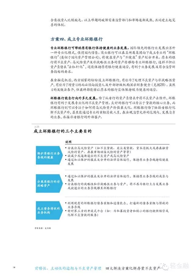
方案四、成立专业坏账银行
第四章 三大解决方案防范新增逾期贷款
方案一、建立前瞻的主动的信贷风险管理体系
方案二、打造专业化的信贷风险管理团队
方案三、运用科学的信用风险评级机制
第五章 逾期与不良资产管理的实施建议
实践证明,实施前瞻性的主动信贷管理策略通常能降低30%的新增逾期贷款,问题贷款转化成不良资产则降低近25%,从而有效帮助银行抑制逾期与不良的攀升。
《中国银行业白皮书—前瞻性、主动性的逾期与不良资产管理》报告原文如下

































在外部监管不断从严的形势下,人民币国际化、跨境人民币业务将如何发展?本外币贸易融资业务有哪些创新产品可以开发利用?新兴贸易融资产品主要包括哪些风险?如何进行风险防控?怎样才能更有效地应对汇率震荡带来的风险?融资套利有哪些操作技巧?如何充分利用贸易融资工具服务好实体经济?……,所有这些都是新时期的新热点,也是银行和企业必须加以密切关注并协同解决的关键问题。为此,《汇率震荡、监管从严形势下贸易融资业务的创新发展与风险防控》本讲座将以全新的视角对相关问题进行深入、详细地分析和解读,热忱欢迎银行和企业界的朋友踊跃报名参会!
喜欢这篇文章,就去置顶支持我们! 步骤见下图☟
长期坚持提供干货不易,如文章引起大家共鸣、对大家有帮助,请大家赞并转发,以支持我们提供更多干货,谢谢。
专注十年,持续打造全面有价值的贸易金融知识库
结算 : 单证 |信用证 |国内信用证 |UCP600 |福费廷 |保理 |保函 |URDG758 |BPO规则研究 |外保内贷 |URBPO |URF800 |开证行责任 |贸易套利 |进口信用证押汇 |
融资 : 套利 |套期保值 |仓储 |钢贸 |衍生品 |贸易融资 |大宗商品贸易 |大宗商品融资 |信保融资 |海外代付 |订单融资 |保函注销 |转口贸易融资 |应收帐款融资 |供应链金融融资模式 |
外汇 : 外汇 |人民币 |贬值 |外贸 |风险 |航运 |汇率 |NRA账户 |自贸区人民币账户 |货币国际化 |境外借款 |FT账户 |人民币双向波动 |CNH和CNY |外汇体系跨境套利 |
交易 : 供应链融资 |跨境人民币 |交易银行 |现金管理 |离岸金融 |金融市场 |大宗商品市场 |垄断套利 |贸易骗贷 |单信用证诈骗 |TRS |船舶抵押 |代理出口 |承兑汇票迷局 |钢贸诉讼 |
人物 : 张燕玲 |林治洪 |程军 |张建国 |孙建波 |吴斌 |孙梅玉 |朱宏生 |王腾 |郭强 |陈四清 |
更多关键词,请到公众号对话框输入,获取更多干货。
商务合作请添加微信:sinotf(备注合作事由)


点击阅读原文,访问中国贸易金融网(sinotf.com)
获取更多、及时、更丰富的干货内容


