
诚邀各领域专家学者、从业者及机构投稿或荐稿
与30余万行业精英分享与共同发展
投/荐稿邮箱:tougao@sinotf.com
作者:毕彤彤 来源:中新经纬
近日BAT分别与农建中大行牵手,互联网圈与金融圈的结盟引发对BAT与各家银行关系的种种猜测。实际上,据中新经纬客户端独家统计,BAT早在2004年就开始与大行开展战略合作。据公开资料统计,截至目前,阿里已经与11家银行开展战略合作,腾讯和百度均为7家。
阿里:联姻11家 看中快捷支付和中小微贷

图片来自网络
阿里巴巴第一家战略合作银行是招商银行,于2005年6月签署合作。而阿里巴巴与中国建设银行的缘分最深,2005年11月便与中国建设银行签署银企战略合作,约定金融服务、金融创新、金融技术等领域结成长期、全面的战略合作伙伴,共建中小企业诚信通网络平台。今年3月份,阿里巴巴、蚂蚁金服又和建设银行三方共同签署战略合作协议,约定在备付金存管、电子支付等领域全面开花。
按照时间顺序,与阿里巴巴达成战略合作的银行分别是:招商银行、中国建设银行、中国工商银行、浦发银行、中国银行、中信银行、交通银行、兴业银行、中国农业银行、光大银行、民生银行。阿里也是BAT中唯一一家和中农工建交五大国有行均达成战略合作的。
而从各家合作内容可以发现,阿里巴巴战略合作从初期主要围绕快捷支付、资金结算,到逐渐开展中小企业贷款、互联网金融服务等。这也见证了阿里巴巴及其第三方支付产品支付宝一路走来的服务进程。
腾讯:最早开展战略合作 以腾讯云、大数据为重心

图片来自网络
BAT中,腾讯最早与银行开展战略合作。2004年7月,腾讯与工商银行开展战略合作,当时腾讯网还开设了专题报道。双方协议在在发行虚拟联名卡、推广电子银行产品、开展共同的网上安全认证、共享营销宣传渠道及客户资源等方面开展合作。
目前,腾讯已经与7家银行达成战略合作,分别是:工商银行、招商银行、建设银行、中信银行、浦发银行、中国银行、华夏银行。
百度、阿里、京东今年分别牵手大行后,众人纷纷猜测腾讯会和哪家联姻。6月22日,腾讯给了个“双黄蛋”,同一天与中国银行和华夏银行均签战略合作协议。从合作内容来看,腾讯近年来将合作重心放在了大数据、云计算、以及人工智能的探索。
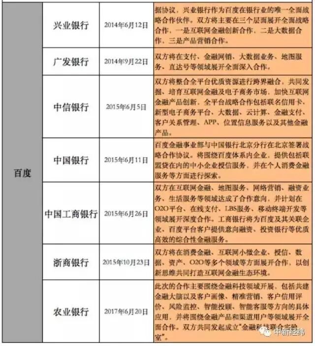
百度:牵手7家 主攻大数据和金融科技

图片来自网络
相比阿里和腾讯,百度与银行牵手最晚。公开资料显示,百度最早合作的是兴业银行,在2014年达成战略合作。合作围绕三个层面,一是互联网金融创新合作,二是大数据合作,三是产品营销合作。
目前为止,和百度达成战略合作的银行分别有:兴业银行、广发银行、中信银行、中国银行、中国工商银行、浙商银行、农业银行。

图片来自网络
值得一提的是,百度在2015年6月与中信银行达成合作之后,于当年11月宣布共同筹建直销银行——“百信银行”,百信银行在2016年12月获得银监会正式批复开始筹建,这是国内首家采用独立法人运作模式的直销银行。目前,百信银行尚未开业。
而相比阿里和腾讯,百度在大数据以及位置信息服务、产品营销等领域和银行合作较多。而从百度与农行在6月20日达成的最新合作可以看出,百度在金融大脑、智能投顾、智能客服等方面发力,用与农行共同发起成立了“金融科技联合实验室”。



BAT与银行战略合作统计图
资料来源:公开资资料 中新经纬毕彤彤制图
银行与互联网巨头的豪门婚姻究竟能走多远?中国人民大学重阳金融研究院客座研究员董希淼向中新经纬客户端表示,大型银行与互联网巨头在体制机制、产品服务、企业文化等方面差异的确非常大。而因为各自都是巨头,在战略、制度、流程等都很难为对方改变太多,即使郎有情妾有意,从竞争到竞合到融合还有一段很长的路要走。

联系方式
参会/咨询/合作
郭老师:18501955840
米老师:13581626425
赞助/招商/商务合作
张先生:18600329996
在线报名

识别二维码立即报名
喜欢这篇文章,就去置顶支持我们! 步骤见下图☟
长期坚持提供干货不易,如文章引起大家共鸣、对大家有帮助,请大家赞并转发,以支持我们提供更多干货,谢谢。
专注十年,持续打造全面有价值的贸易金融知识库
8家银行违规 |徽商银行内斗戏 |城商农商行金融市场业务 |互联网巨头和银行联姻 |外贸企业请务必留意 |德意志银行 |金融骗局曝光 |供应链金融新手 |
单证 |信用证 |国内信用证 |UCP600 |福费廷 |保理 |保函 |URDG758 |BPO规则研究 |外保内贷 |URBPO |URF800 |开证行责任 |贸易套利 |进口信用证押汇 |租赁保理 |跟单信用证 |资本性保函 |BPO结算 |承兑汇票套利 |
套利 |套期保值 |仓储 |钢贸 |衍生品 |贸易融资 |大宗商品贸易 |大宗商品融资 |信保融资 |海外代付 |订单融资 |保函注销 |转口贸易融资 |应收帐款融资 |供应链金融融资模式 |供应链金融典型争议 |中小企业融资 |国际保理交易注意事项 |表外融资 |供应链项下保税仓融资 |
外汇 |人民币 |贬值 |外贸 |风险 |航运 |汇率 |NRA账户 |自贸区人民币账户 |货币国际化 |境外借款 |FT账户 |人民币双向波动 |CNH和CNY |外汇体系跨境套利 |离岸人民币 |国际收支 |贬值 |人民币 |外汇 |
银行业大变革 |白话解读中国A股牵手MSCI |应收账款 |抵押担保风险 |北京银行提拔副行长 |产业分析全景图谱 |人民币外汇市场 |陆家嘴论坛 |投资经理 |票交所电票 |中国货币圈的故事 |64张图看懂供应链金融 |金融科技与银行对公业务 |PPP项目资产证券化政策 |中国银行间市场全部知识点 |农商行深度报告 |选美元还是人民币 |银行自查延期 |美国如何做融资租赁 |
小微企业隐性负债 |2017版自贸区负面清单 |转通知业务功能 |商业保理尽职调查 |银行业组织架构改革 |消费金融 |史上最严的外汇管制 |委外 |银行缩表 |银行票据荣光散尽 |政府类融资业务趋势探讨 |融资租赁触网 |央行放水 |金融牌照 |融资租赁物善意取得 |邮币卡骗局 |查询办法大全 |供应链金融 |城商农商行 |2017金融监管政策 |
更多关键词,请到公众号对话框输入,获取更多干货。
商务合作请添加微信:sinotf(备注合作事由)


点击阅读原文,访问中国贸易金融网(sinotf.com)
获取更多、及时、更丰富的干货内容


