
诚邀各领域专家学者、从业者及机构投稿或荐稿
与30余万行业精英分享与共同发展
投/荐稿邮箱:tougao@sinotf.com
中国贸易金融网 甘萍 整理
日前,有外贸公司接到浦发银行通知,由于外部监管及合规反洗钱管理的要求,根据《上海浦东发展银行离岸客户协议》及离岸账户管理要求,银行将对该公司离岸账户进行清理。与此同时,不仅仅是浦发银行,包括招商银行、交通银行、平安银行等在内的多家银行都在不断清理离岸账户,如今想开一个离岸账户,都开始需要代理了!



那么离岸账户到底是何方神圣,引得众人竞折腰?
离岸账户也叫OSA账户,在金融学上指存款人在其居住国家以外开设账户的银行。而存款人在所居住国内的银行开设账户则称为在岸银行或境内银行。离岸账户只针对公司开户,不支持个人开户。离岸账户可以自由调拨资金,不受国家外汇管制;存款利率、品种不受限制;中国政府对离岸存款取得之利息免征存款利息税;利用银行既可提供在岸业务同时具备境外银行业务功能的全方位服务特点,降低资金综合成本,加快境内外资金周转,提高资金使用效率;也可以通过网上银行对离岸账户进行操作。这五大优点吸引了众多商家与投资者。同时,开设离岸账户的银行一般位于税率较低的国家或地区,它高度的保密性、减免税务负担、无外汇管制的三大特点,更让众多企业趋之若鹜。
离岸账户业务早期开展主要是方便投资人在海外投资项目,开展业务,主要服务于高端人士。然而,随着经济利益的演化,离岸银行也成为犯罪分子用来洗钱的常见场所,它的低税率侧面鼓励了居民避税或逃税现象的出现。
针对这一情况,受二十国集团(G20)委托,经济合作与发展组织(OECD)于2014年7月发布金融账户涉税信息自动交换标准(以下简称“标准”),获得当年G20布里斯班峰会的核准,为各国加强国际税收合作、打击跨境逃避税提供了强有力的信息工具。在G20的大力推动下,目前已有100个国家(地区)承诺实施“标准”。根据“标准”开展金融账户涉税信息自动交换,首先由一国(地区)金融机构通过尽职调查程序识别另一国(地区)税收居民个人和企业在该金融机构开立的账户,按年向金融机构所在国(地区)主管部门报送账户持有人名称、纳税人识别号、地址、账号、账户余额或价值、利息、股息以及出售金融资产(不包括实物资产)的收入等信息,再由该国(地区)税务主管当局与账户持有人的居民国税务主管当局开展信息交换,最终为各国(地区)进行跨境税源监管提供信息支持。具体过程如下图所示:

经国务院批准,中国向G20承诺实施“标准”,2015年7月,《多边税收征管互助公约》由十二届全国人大常委会第十五次会议批准,于2016年2月对我国生效,为我国实施“标准”奠定了多边法律基础。2015年12月,国家税务总局签署了《金融账户涉税信息自动交换多边主管当局间协议》,为我国与其他国家(地区)间相互交换金融账户涉税信息提供了操作层面的依据。2017年1月1日,国家税务总局、财政部、中国人民银行、中国银行业监督管理委员会、中国证券监督管理委员会、中国保险监督管理委员会制定了《非居民金融账户涉税信息尽职调查管理办法》(以下简称《管理办法》),旨在将国际通用的“标准”转化成适应我国国情的具体要求,为我国实施“标准”提供法律依据和操作指引,这既是我国积极推动“标准”实施的重要举措,也是我国履行国际承诺的具体体现。我国首次对外交换信息的时间为2018年9月。“标准”发布的最终目的是打击利用海外账户的逃税避税行为。这意味着无论是银行存款,还是保险、证卷、信托、期货或者基金等所有海外资产,都需要向税收居民所在国合法纳税。

《管理办法》将账户分为个人和机构两类账户,每类账户又分为新开账户和存量账户。不同类别账户的尽职调查要求和程序有所不同。新开账户尽职调查要求相对严格,需要开户人提供其税收居民身份声明文件,金融机构根据开户资料进行合理性审核。存量账户尽职调查程序相对简易,金融机构主要依据留存资料进行检索。有条件的金融机构可以选择将新开账户尽职调查要求适用于存量账户。具体要求详见下表:

中国大陆目前提供离岸银行服务的主要有两个阵营:一个是外资银行,它们刚进入内地市场时最早被允许做的业务就是离岸业务,如汇丰银行,渣打银行,荷兰银行等;另一个是中资银行(股份制银行居多),如深圳发展银行、广东发展银行、招商银行、上海浦东发展银行等。
各大银行逐步清理离岸账户,不仅打击了逃税、避税的势头,而且对于规范经济发展有着重大的意义。
延伸阅读:
如何保护离岸账户,尽量不被清查账户?
1、敏感国家的钱不要收(例如战乱国:伊朗,苏丹,古巴等),如果有朋友叫代收款或是代汇款要留意,尽量建议不代收,避免影响账户安全;
2、公司贸易尽量采取公对公,最好使用一部分L/C以确认您的贸易身份;
3、不要大额资金整存,整取;
4、保持帐户有一定的存款,不能欠费;
5、经常运作,超过3个月不活动的账户将会有被关闭风险;
6、请确保预留给银行的通讯地址、手机号码、常用邮箱有效,如果收到银行的调查表格,比如合规调查表格,及时提供以及回复银行,配合银行所有的相关调查,以免因此银行未得到任何回复而造成账户被关闭的风险;
7、如有实际收入,建议实际核数出具审计报告,避免银行抽查到,无法提供,账户被冻结,影响使用。
如何避免被怀疑资金转化,以下两件事千万不要做:
1、大量的存入现金,尤其是美金。你一次性去存个几十万美金现金,第二天估计就要你关账户了。
2:N个账户汇入,集中了一段时间,再一次性汇出去。来的钱有问题,去的地方有问题。
为何开户总难以成功的原因?
1、资料未准备齐全:这是很多客户被拒绝的主要原因。资料不全开户成功率极低,不少客户因为未能提供有效文件,令申请时间拖长,甚至失败,并在银行留下开户不成功记录。
2、公司名称有敏感词汇:公司注册时没有排除类似“信托、集团、中华、环球”等敏感字眼,让银行审核难以通过,一般这种情况银行就会要求提供相关的资料审核。
3、银行不信任:跟客户经理沟通过程中让银行产生了怀疑,比如询问开户的用途,从事的行业,资金来源等,模糊的回答会导致银行对开户人的信任产生怀疑,最终导致不予开户。
4、问题回答不完善:香港有银行在开户进行“客户尽职审查”时,要求准客户回答十分多的问题和递交一些难以取得的陈年文件,令开户过程变得冗长困难。
香港本地账户和离岸账户的不同?
香港公司帐号分两种:
一种本地即香港本地开设的帐号,一种离岸即在国内等非香港本地开设的帐号,在国内开设离岸帐号的外资银行有:汇丰,恒生,荷兰,渣打,东亚;内资银行有:招商银行,深圳发展银行,上海浦发银行,厦门国际银行,宁波国际银行。每各银行要求不同,手续费也有所差异。
1、香港本地账户资金进出不受管制,而离岸账户是在中国境内的外资银行开立的账户,理应受到中国金融管理机构的监管﹔而香港银行受香港金融管理局监管。因此,离岸账户目前来讲不能存入现金,存入支票,取出现金;
2、银行收费方面,香港本地账户收费较低,而离岸账户相对较高。
3、开户证件不同,离岸账户可以接受内地身份证持有者到来开户,而香港本地账户就要求开户人一定要有护照或港澳通行证。
4、香港本地账户功能齐全,而离岸账户在一些功能上受到限制。
5、开户速度方面,本地账号较快,离岸账号较慢。
本地账户:可以收汇、转账、T/T、L/C,存取自由
离岸账户:可以收汇、转账、T/T,L/C,缺点就是现在不可以在大陆提现、存现、存支票了。如果要取现可以转到个人账户,国内个人账户取现也有限制,一个身份证一年只对结汇5WUSD。当然也可以转到一些可以收取外币的公司账户。
各银行的离岸账户开户时间如下:

注:当天就可办好开户手续,只是银行需要核实相应的资料后才会把帐号给到您,有时候客户特别急着要帐号时,我们可以把政府先批下来的文件发给给银行查册,以便客户更快的拿到公司帐号。
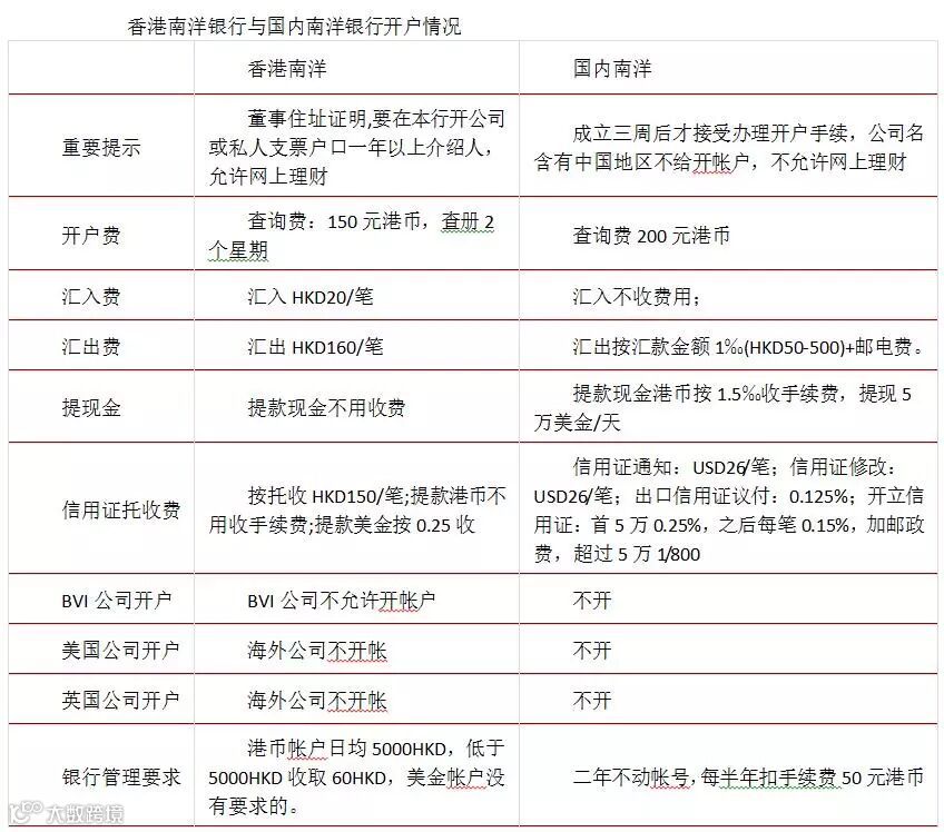
国内离岸帐户各银行管理要求收费如下:

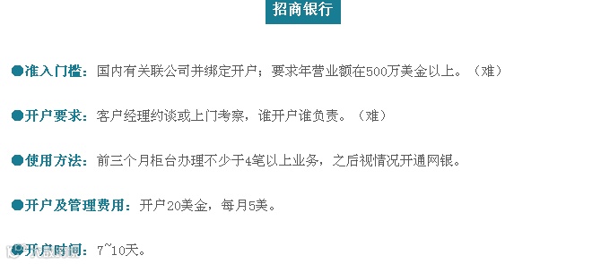
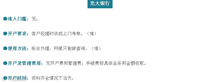
详解各个银行:
香港汇丰银行和国内汇丰银行开户比较


香港汇丰银行可开立的户口类型:

香港渣打银行与国内渣打银行开户情况:
相同点:
开户资料:董事的身份证明文件(护照或来往港澳通行证)正本/商业登记证正本/注册证书正本/公司章程正本一本(英文版)/公司印章/会议记录正本/会计师签署的开户文件。
董事亲临银行签名:无论香港本地帐号或是国内离岸帐号,银行为了保障股东利益,都要求所有董事亲临银行签名,所以,在注册时,我们会提醒客户必须注意有关所担任公司董事及股东是否能够亲临银行签名。
不同点:
国内离岸帐号受汇管限制不能存入现金;离岸帐号开出的支票只限制同城使用。







2017中国消费金融年会即将召开(议程及部分企业名单更新至9月15日)欢迎关注



喜欢这篇文章,就去置顶支持我们! 步骤见下图☟
长期坚持提供干货不易,如文章引起大家共鸣、对大家有帮助,请大家赞并转发,以支持我们提供更多干货,谢谢。
专注十年,持续打造全面有价值的贸易金融知识库
更多关键词,请到公众号对话框输入,获取更多干货。
商务合作请添加微信:sinotf(备注合作事由)



