
诚邀各领域专家学者、从业者及机构投稿或荐稿
与30余万行业精英分享与共同发展
投/荐稿邮箱:tougao@sinotf.com
作者 | 王品辉/龚里等
来源 | 兴业证券交通运输和物流研究
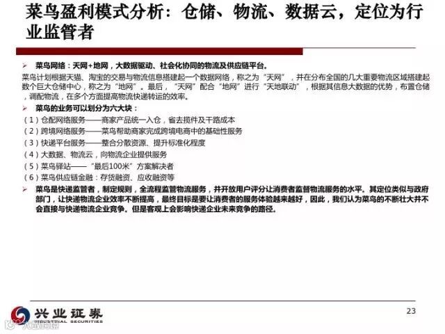
本文从行业空间与增速展望;竞争格局与竞争战略;菜鸟对行业的深远影响;快递企业之间的比较4个角度分析快递企业龙头之争。
观点提要:
竞争战略:价格战仍是未来主旋律;
中转环节是快递业未来效率提升的重中之重;
京东快递很难蚕食通达系电商快递的市场;
菜鸟对快递企业话语权的本质源于阿里系电商平台的流量;
预知更多更详细的内容,请看以下PPT:






























此文系作者个人观点,不代表物流沙龙立场
— END —
喜欢这篇文章,就去置顶支持我们! 步骤见下图☟
长期坚持提供干货不易,如文章引起大家共鸣、对大家有帮助,请大家赞并转发,以支持我们提供更多干货,谢谢。
专注十年,持续打造全面有价值的贸易金融知识库
更多关键词,请到公众号对话框输入,获取更多干货。
商务合作请添加微信:sinotf(备注合作事由)



