

作者:陆霏 马传茂
来源:券商中国(ID:quanshangcn)
农行今天抛出的千亿再融资(定增)计划搅动市场!如果农行该定增预案最终实施,将成为A股历史上最大规模的再融资。农行之后下一个补血的银行是谁?

3月12日,农业银行公布了近千亿的定增计划,用于补充银行的核心一级资本。就在同天,“一行三会”等多部委联合发布《关于进一步支持商业银行资本工具创新的意见》(下称“《意见》”),进一步支持商业银行拓宽资本补充渠道,提升银行体系稳健性。银行业资本补充“大潮”或将临近,制度障碍正在一一击破。
千亿计划成A股历史上最大规模定增
农行当天公告称,拟以非公开发行方式发行不超过274.73亿股A股,募集资金不超过人民币1000亿元(含)。扣除相关发行费用后将全部用于补充本行的核心一级资本。募集资金规模以经相关监管机构最终核准的发行方案为准。

在定增对象上,分别为汇金公司、 财政部、中国烟草总公司、上海海烟投资管理有限公司、中维资本、中国烟草总公司湖北省公司、新华保险等7家。
申万宏源证券首席银行业分析师对记者称,农行定增是解决历史遗留问题,已酝酿多年。农行IPO时间较晚,2011年工、中、建行配股农行并未参与,与另外三大行一直存在资本缺口,解决长期历史遗留问题,是本次定增的原因之一。
券商中国记者查阅发现,如果农行该定增预案最终实施,将成为A股历史上最大规模的再融资。相比之下,中国平安在2008年初时公布过一个1600亿的拟再融资计划,但最终未能成行。

除了发行规模之大外,此公告一出,外界还将焦点放在了农行当前股价“破净”的问题上。按照公告,发行价格为定价基准日前 20 个交易日(不含定价基准日)本行 A 股股票交易均价的 90%(按“进一 法”保留两位小数)与发行前本行最近一期末经审计的归属于母公司普通股股东的每股净资产值的较高者。
据农行同日公布的业绩快报显示,截至2017年末,农行每股净资产为4.15元,高于当日农行A股4.03元收盘价,也就是说,目前农行股价处于“破净”状态。对于这一问题,马鲲鹏称,预计定增将在2017年年报之后完成,“不破净”的底线将参考2017年每股账面净值(4.15元),4.15元即是本次定增底价,高于今日收盘价4.03元。
另一个有意思的细节,是此次定增对象中再次出现了“烟草系”身影,根据券商中国记者统计,中国烟草总公司通过定增等方式持股了多家银行,包括中信银行、兴业银行、交通银行,以及此次的农业银行。

此外,中国烟草总公司还通过旗下的全资企业云南合和(集团)持股华夏银行和云南红塔银行。
去年以来A股上市银行补血5900亿,还有4200亿在途
有观点认为,农行今日公布的千亿再融资计划,叠加监管放松银行资本补充渠道,意味着银行业将开启新一轮资本补充潮。
但实际上,去年以来,上市银行“补血”频频。
券商中国记者统计数据显示,2017年初至今,25家A股上市银行去年通过定增、优先股、可转债、二级资本债4种方式合计募资超5934.71亿元,其中二级资本债发行占比57%,仍然是最主要的资本补充方式。
此外,12家A股上市银行再融资计划尚未完成,包括:4家银行尚未完成的定增预案,涉及资金1550亿元;3家银行尚未完成的优先股发行预案,涉及资金750亿元;7家银行尚未完成的可转债发行预案,涉及资金1915亿元。
具体来看,兴业银行、北京银行、浦发银行去年合计通过定增实现募资超过610亿元,其中浦发银行还在去年10月推出500亿元可转债发行预案,目前已获股东大会通过。
建行、招行则通过优先股发行分别募资600亿元、350亿元,除此之外这两家银行没有通过其他方式“补血”。杭州银行、上海银行、江苏银行3家上市城商行也在去年合计披露500亿元优先股发行计划,并陆续完成,其中杭州银行还完成80亿元二级资本债发行,江苏银行则在今年2月发布200亿元可转债发行计划。
可转债也是去年最受上市银行欢迎的再融资方式。
数据显示,去年初至今,有5家商业银完成可转债发行,合计规模达480亿元,此外尚未完成的可转债发行计划涉及资金1915亿元。而过去十年,仅有中行、工行、民生3家银行发行过85亿元可转债。
整体来看,去年25家A股上市银行均已发布甚至完成资本补充计划,其中工行、交行、中行、华夏银行都只通过二级资本债进行资本补充,并无再融资计划。光大银行则是将“补血”工具用的最广的A股上市银行,该行去年通过可转债、二级资本债分别募资300亿元、400亿元,310亿元H股定增、500亿元优先股发行仍在途中,合计涉及1510亿元资金。

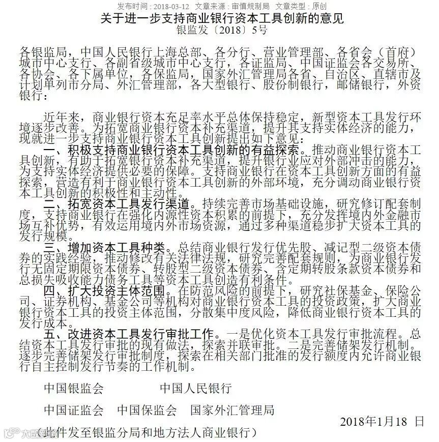
《意见》传达四方面监管意图
《意见》与本月初央行发布的2018年第3号公告(简称“3号文”)一脉相承。3号文的核心要义是,资本补充债券可以在触发事件发生时实施减记,也可以实施转股,并鼓励银行业金融机构发行具有创新损失吸收机制或触发事件的新型资本补充债券。

《意见》也传达了四方面的监管意图:
一是积极扩宽资本工具发行渠道。充分发挥境内外金融市场的互补优势,有效运用境内外市场资源,支持商业银行通过多种渠道发行资本工具,通过多种渠道稳步扩大资本工具的发行规模。
二是积极研究增加资本工具种类。总结经验并研究完善配套规则,为银行发行无固定期限资本债券、转股型二级资本债券、含定期转股条款资本债券和总损失吸收能力债务工具等资本工具创造有利条件。
三是扩大投资者群体。在防范风险的前提下,研究社保基金、保险公司、证券机构、基金公司等机构对商业银行资本工具的投资政策,扩大商业银行资本工具的投资主体。
四是简化资本工具发行的审批程序。优化资本工具发行审批流程,完善储架发行机制。
值得注意的是,《意见》只是对优化银行发行资本补充工具的纲领性指导,具体的实施政策还有待后续出台相关细则。
银行缘何亟待资本补血?
“由于外源性资本补充渠道相对有限,且发行流程繁琐等原因,银行的资本补充压力的确很大,这已成为一个’老大难’问题。《意见》有利于扩大银行资本补充工具种类,鼓励银行增强损失吸收能力。”上海一银行业分析师对记者表示。
银行对资本补充的渴求,与监管选择此时放松对银行“补血”的诸多限制,实则也是因为当前银行业存在资本结构不合理、强监管政策下资金需求回表这两大原因影响。
一方面,兴业银行研报称,总量来看,目前商业银行资本充足水平较高,但资本内部结构组成不尽合理:
首先,其他一级资本厚度不足;按照巴 III 和银监会的设想,其他一 级资本应当达到 1%。而去年 4 季度末实际仅有 0.6%,这还是历史最好水平。形成这种局面,与目前的其他一级资本补充工具仅有优先股一种,发行人必须是上市银行这样的严苛条件不无关系。
其次,二级资本偏多;按照巴 III 和银监会的设想,二级资本较为合适的比例应当控制在 2%。而去年 4 季度末实际达到 2.3%的较高水平。这可能有两方面原因,一方面是银行提取的拨备较为充足,超额拨备做了部分贡献;另一方面是二级资本债发行门槛低,补充效率高。
另一方面,由于此前监管部门密集出台了流动性新规、委贷新规、MPA考核等一系列强监管举措,旨在抑制影子银行等通道业务,回归传统信贷,这就加大了银行对资本的依赖度。
“同业业务得以从无到有、从小到大,一个重要的优势就在于其对资本的节约。去通道,回归信贷,本质上是风险收益逐步对等的过程,这意味着之前计提不足的资本将逐渐补上。某种意义上说,除非大幅度缩表,银行回归传统信贷的过程将是资本耗用加剧的过程。”鲁政委说。
银行应该使用何种工具补充资本较为合适?联讯证券分析师李奇霖称,在现有形势下,已经在A股上市的商业银行市盈率已经处于近两年的高位,超过了2015年6月份,股价已经相当可观,不妨采用发行可转债、定增等方式来补充资本金,利用好现有的高股价,以筹得尽可能多的资本金,为后续进一步的扩张奠定基础,获得更广阔的上升空间。
对非上市银行来说,发行二级资本债等附属资本工具建议要趁早,因为目前仍然看不到负债荒缓解的信号,流动性收缩下,未来发行成本可能会进一步上行。
银行资本补充工具将扩容,与国际标准接轨
业界普遍认为,综合3号文和《意见》,最为创新性的举措就是银行资本补充工具箱将扩容,且原有的资本补充工具也更与国际标准接轨。

3号文规定,当触发事件发生时,资本补充债券可以实施减记,也可以实施转股。所谓的资本补充债券,是指银行业金融机构为满足资本监管要求而发行的、对特定触发事件下债券偿付事宜作为约定的金融债券,包括但不限于无固定期限资本债券和二级资本债。
“从3号文对资本补充债券的定义看,既包含了银行现有普遍发行的二级资本债,也包含了未来探索的、满足要求的新型无固定期限资本债券,这说明我国银行业新型资本补充工具的品种或将扩容。”兴业银行首席经济学家鲁政委说。
值得注意的是,除鼓励银行发行新型资本补充债券外,3号文还提出“银行业金融机构可探索发行提高总损失吸收能力的债券”。业内普遍认为,此举旨在应对即将到来的应对总损失吸收能力(TLAC)的国际监管要求,且央行制定的宏观审慎评估(MPA)体系中也列示了TLAC指标,但暂未纳入考核,新规实施后,银行有望发行符合TLAC的债券,该指标也将正式纳入MPA考核。
此外,相比于发达国家银行业丰富的资本补充渠道,当前我国银行业的资本补充工具品种相对有限,且部分工具的性质并不符合国际主流标准。
上述银行业分析师表示,以其他一级资本债和二级资本债为例,按照巴III要求,要含有减记和转股条款。国际上主流的应急可转债(CoCo债)就是用于补充其他一级资本或二级资本的工具之一,但它设有强制转股的条件,达到触发条件后就可停止付息,自动转成银行的普通股,用于补充银行的核心一级资本。
“当前我国银行业用于补充其他一级资本和二级资本常用的工具分别为优先股和二级资本债,前者本身设有转股条件,但二级资本债通常仅含有减记条款,尚未出现包含转股条款的设定。二级资本债可附加转股条款,既符合巴III要求,也利好银行发行资本补充债券。”该银行业分析师表示。
喜欢这篇文章,就去置顶支持我们! 步骤见下图☟
长期坚持提供干货不易,如文章引起大家共鸣、对大家有帮助,请大家赞并转发,以支持我们提供更多干货,谢谢。
专注十年,持续打造全面有价值的贸易金融知识库
更多关键词,请到公众号对话框输入,获取更多干货。
商务合作请添加微信:sinotf(备注合作事由)



