
诚邀各领域专家学者、从业者及机构投稿或荐稿
与30余万行业精英分享与共同发展
投/荐稿邮箱:tougao@sinotf.com
中国工商银行成立于1984年1月1日。2005年10月28日,整体改制为股份有限公司。2006年10月27日,成功在上交所和香港联交所同日挂牌上市。经过持续努力和稳健发展,中国工商银行已经迈入世界领先大银行之列,拥有优质的客户基础、多元的业务结构、强劲的创新能力和市场竞争力,面向全球607万公司客户和5.46亿个人客户提供全面的金融服务。中国工商银行自觉将社会责任融入发展战略和经营管理活动,在支持精准扶贫、保护环境资源、支持公益事业、发展普惠金融等方面受到广泛赞誉。中国工商银行连续五年蝉联英国《银行家》全球银行1000强、美国《福布斯》全球企业2000强及美国《财富》500强商业银行子榜单榜首,并位列英国BrandFinance全球银行品牌价值500强榜单榜首。
北京分行经过多年不懈努力和辛勤付出,目前已经成长为国内规模最大、影响力最强的商业银行一级分行。经营优势明显,截至2017年末,盈利能力、资产规模、客户总量等多项指标均排名北京市同业首位,在首都地区始终保持领军者地位。业务领域广泛,坚持以市场为导向,积极扩大业务经营领域,加强产品研发供给,为超过2700万个人客户和27万法人客户提供多层次、宽领域、个性化的优质金融产品。服务品质卓越,以“打造北京金融市场上服务满意度最高和客户首选银行”为奋斗目标,从渠道建设、流程改造、人员配备、服务管理、科技创新等方面加以系统改造,形成“线上+线下”互联互通、互为支撑的全方位服务格局,市场美誉度持续提升。社会责任为先,坚持将自身发展与社会进步紧密结合,围绕国家重点发展领域,发挥大行优势,坚持信贷投放、融资管理与助推实体经济增长、促进产业结构调整有机结合,为支持首都经济发展积极做出贡献。
一、招聘机构
中国工商银行北京市分行本部及下辖机构
二、招聘岗位
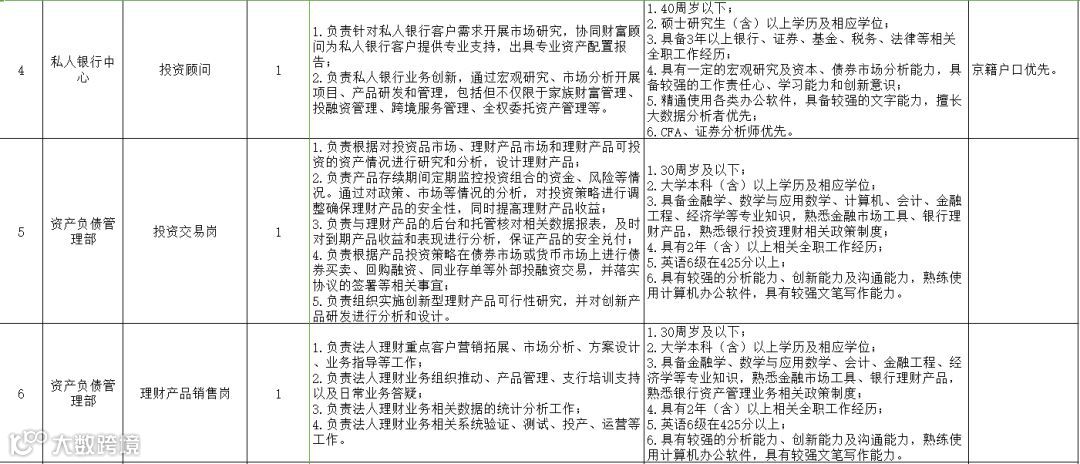
招聘岗位及报名条件详见附件。
三、资格条件
应聘者须满足下列基本条件,且符合招聘岗位一览表上相应岗位所需的应聘资格条件:
1.具有突出的敬业精神、团队意识和创新能力,热忱进取,具有良好的个人品质和职业道德,诚实守信,无不良从业记录;
2.取得国家承认的大学本科(含)以上的学历及相应学位,其中,境外院校毕业人员应取得国家教育部出具的学历(学位)认证;
3.应具有拟聘岗位相关的专业背景。其中,对具有3年以上的拟聘岗位相关全职工作经历的,专业条件可适当放宽;对录用至柜员、客服理岗位的,专业条件可不做要求;
4.应具有2年及以上的拟聘岗位相关全职工作经历。对录用至柜员、客服经理岗位的,应具有1年及以上的拟聘岗位相关全职工作经历;
5.身体健康,精力充沛,具有良好的心理素质,能适应较高强度的工作;
6.符合我行招聘录用管理的其他相关政策及规定。
招聘岗位具体资格要求请详见附件。
四、招聘流程
(一)报名时间
8月1日至8月15日
(二)报名方式
请于2018年8月15日前,注册并登陆我行统一招聘平台(campus.icbc.com.cn)社会招聘栏目,在线填写并提交报名表,每人仅限填报一个岗位。除网上报名外,不接受其他形式报名。
(三)资格审查
我行将根据招聘条件对应聘者进行资格审查,并根据岗位需求分布及报名情况等,择优甄选确定入围笔试人员。
(四)笔试面试
我行将于资格审查后,组织实施笔试、面试等相关工作,具体事宜另行通知,请及时关注。
五、其他事宜
1.我行将通知入围人员在规定时间内进行体检,并向我行提交体检报告。同时,还将对报名人员填报信息真实性进行核验。
2.我行将与背景调查及体检均通过的拟录用人员签订劳动合同。体检不合格或在背景调查过程中发现拟录用人员弄虚作假的,将取消拟录用人员的录用资格。
3.新录用人员实行试用期制度,试用期考核结果合格的,办理转正手续;试用期内学识水平、工作能力、身心状况不符合录用条件或无法胜任工作岗位要求的,将与其解除劳动合同。
4.我行承诺对应聘者资料给予严格保密,并仅用于招聘工作使用。应聘者应对申请资料信息的真实性负责,如与事实不符,我行有权取消其应聘资格。
5.我行有权根据报名情况,取消或终止个别岗位的招聘工作,并在法律允许的范围内对整个招聘活动享有最终解释权。
6.联系邮箱:bjrlzyrygl@bj.icbc.com.cn(请勿投递简历至此邮箱)
附件:中国工商银行北京分行2018年社会招聘岗位一览表.xls







喜欢这篇文章,就去置顶支持我们! 步骤见下图☟
长期坚持提供干货不易,如文章引起大家共鸣、对大家有帮助,请大家赞并转发,以支持我们提供更多干货,谢谢。
专注十年,持续打造全面有价值的贸易金融知识库
更多关键词,请到公众号对话框输入,获取更多干货。
商务合作请添加微信:sinotf(备注合作事由)


