
来源 | 西征资本(梁丽俊)、万联网、未央网、生意场等公开网络
一、互联网供应链金融发展优势和发展前景
(一)加快供应链体系内的资金周转,降低经营成本
传统供应链金融中的上下游企业融资时,需要多方主体间的沟通协调。单次业务发生,需在对核心企业总体授信之下签署单独的合同或协议,重走单笔业务融资流程,过程繁琐。对互联网供应链金融来说,供应链金融各参与主体事先在平台注册,融资时,融资方只需将融资资料上传,平台负责审核和办理相关的流程和手续,极大的减少了沟通成本,提高了办事效率,也大大提高了供应链体系内的资金周转率。
(二)提高核心企业整合其上下游资源的能力
首先,核心企业通过搭建线上供应链平台,吸引更多的上下游企业入驻;其次建立完善的数据系统并积累上下游交易相关数据;最后接入线上供应链金融服务,借助三方金融服务商为供应链注入资金流,从而提升供应链运转效率,实现全平台共生共赢的目标。
(三)解决信息的不及时和不对称,提高信息利用效率
传统模式下,供应链参与主体间传输的数据,为静态数据,数据的传输时间往往落后于数据的生成时间。而通过在线供应链金融平台,动态数据得到了实时有效收集,资金方能够实时掌握企业的生产经营、融资申请、融资审核和款项归还等状况。
(四)打破地域局限,业务覆盖对象和范围更广
传统供应链金融由于技术受限和成本控制等一系列的原因,只能在一定的地域范围内开展业务,而互联网供应链金融,由于其具备了互联网的无地域限制特点,通过融资企业的网络化、自助化办理,可以为不同地域甚至不同国家的供应链条中的中小企业提供融资服务。
目前,全球经济放缓,产能过剩,行业风险过大,上下游企业账期过长,赊欠严重,是催生供应链金融的原始动力。保理、融资租赁等金融业态的发展,为供应链金融的发展提供了资金支持。互联网的兴起使互联网供应链金融成为了可能。目前,我国供应链金融规模已达10万亿,预计到2020年可达20万亿。因此,对于已打通融资渠道、拥有物流平台且在细分行业内占据先发优势的核心企业以及公司主营业务增速放缓,有强烈依靠供应链金融业务转型的企业来讲,其具有发展供应链金融尤其是互联网供应链金融的巨大优势。
二、代表案例分析(中企云链)
(一)简介
中企云链(北京)金融信息服务有限公司(以下简称“中企云链”)由中国中车发起,联合中国铁建、国机集团、金蝶软件等部分国有和民营企业,经国务院国资委批复于2015年5月在北京成立。2016年11月增资扩股后,聚集了二十三家股东单位。涵盖工业及制造、建筑、军工、能源、现代服务等五大产业资源,中企云链作为商业模式创新典型已被列为国资委央企双创平台之一,也是国资委重点支持的“互联网+”和央地协同创新平台。
(二)业务原理
云链金融平台的云信流转融资,本质上为核心企业应收账款在平台上的在线流转和融资。即平台采用信息化系统,配合电子签名技术,把非标准化的“应收账款”封装成了标准化的“电子债权”,实现了整体业务的闭环处理。风控手段方面则是产业链上中小企业借用了核心企业的信用实现增信。
(三)业务结构

(四)业务流程
1.核心企业所属集团企业、核心企业及其供应商、资金方申请入驻平台,平台对其进行企业认证并绑定电子签名;
2.核心企业所属集团以其自身信用取得资金方(保理公司、银行、财务公司)对其提供的授信额度;
3.核心企业所属集团分配给其旗下核心企业云信额度(云信的本质为核心企业所负供应商拥有的应收账款)。
4.核心企业将其持有的云信分配给其供应商,该环节为云信开立环节;
5.供应商收取云信后,有三种处理方式:持有到期、进行转让或在云链保理公司进行融资;
6.供应商持有云信到期的,核心企业在云信项下应收账款到期时将账款支付给云信持有人;
7.供应商将云信转让给其下级供应商的,其下级供应商同样拥有持有到期、云信转让和云信融资三种处理方式;
8.供应商接收到云信后选择融资的,应首先向平台关联方云链保理公司进行申请,云链保理在向供应商提供融资后,可以向入驻其平台的资金方申请再保理,该环节为云信的融资环节;
9.云链保理选择将云信项下应收账款进行再保理的,云信项下应收账款到期后,由核心企业直接将款项支付给已向云链保理进行保理融资的银行或保理公司。
(五)平台价值分析
云链金融平台无论是对于入驻其平台的各类企业还是平台运行主体以及整个社会和政策实施,都具有重大的价值,需要认真挖掘。

(六)设计主体以及法律问题分析


(七)中企云链供应链金融模式分析
中企云链通过聚集众多央地大企业资源、金融资源,为大型企业提供免费供应链金融管理服务,致力于打造大中小企业融通发展,实体产业和银行协同发展的互联网产融服务共享平台。
1、“N+N+N”供应链金融平台
在当前供应链金融垂直电商模式的基础上,中企云链是一种“N家银行+N家核心企业+N家上下游企业”的全线上“N+N+N”供应链金融平台模式。

中企云链第三方服务模式,既不同于当前部分产业集团建立的供应链金融模式,也不同于银行等金融机构建立的交易银行供应链金融模式。相较于部分产业集团自建平台,
一是不局限于单一核心企业供应链,具有明显的资金比较优势;
二是资产丰富、风险分散,有利于满足监管部门对资金端防范资金风险、分散投资的实际要求;
三是具有规模优势,可以为企业级用户提供综合、全面的一揽子解决方案。
对于银行自建银企平台,尽管银行在资金、支付结算及金融专业性上有优势,但大企业及其供应链上企业加入其平台后,受其授信限制,其他金融机构无法加入,大企业将被绑架在一家银行,导致企业巨大的流动性风险,这是所有大企业都不愿意做的。
中企云链通过整合众多大企业集团内部资源、供应链资源与金融资源等诸多要素资源,打破传统供应链金融封闭、单一壁垒,形成开放、立体的“N+N+N”产业链体系,优化资源配置,促进合作共赢。
2、供应链金融共享服务平台
中企云链在严格遵循国家法律框架基础上,结合供应链金融的反保理,创新推出“云信”产品(一种可拆分、流转、融资的电子付款承诺函),为企业间应收应付往来款清算提供新选择。
核心企业首先从银行等资金方获取授信支持,而后由核心企业根据其所属子企业规模大小、经营状况,由核心企业分配并在中企云链平台设定所属子企业可使用“云信”最高额度,其可分配的总额度即该核心企业取得的银行授信额度。核心企业向供应商通过支付云信来支付货款,供应商收到云信后有三种选择,
一是选择部分或全额继续持有;
二是选择部分或全额向平台进行保理融资变现;
三是选择部分或全额继续支付给其他企业,实现云信在产业链企业间的广泛应用。如下图:

供应商通过拆分流转所持有的“云信”,快速流转到更多供应链上的广大中小企业,免费清理企业三角债,大幅降低供应链交易成本。
同时,供应商也可以将持有的“云信”进行转让融资,即可实现T+0两小时内的高效低成本融资。中企云链平台保理公司以应收账款商业保理的形式受让相应“云信”,以再保理的形式将“云信”转让给银行金融机构取得融资,在此过程中平台保理公司仅收取非常低廉的固定服务费,不收取利差。从而将银行资金以安全、便捷、高效的方式引入产业链末端中小企业。
如果核心企业资金充裕,以自有资金或财务公司和其他授信银行提供流动性的情况下为产业链中小供应商提供自融资服务。云信到期后,由大企业将开立云信金额等值的资金划入银行,由银行根据最终持有云信的不同对象进行清分,划入持有云信对象的银行账户。
三、互联网供应链金融风险控制
“供应链金融”SCF(Supply Chain Finance)是银行等金融机构围绕核心企业,管理上下游中小企业的资金流和物流,并把单个企业的不可控风险转变为供应链企业整体的可控风险,通过立体获取各类信息,将风险控制在最低的金融服务。
而“互联网供应链金融”则是“互联网+”及“供应链金融”相融合的产物,是利用了互联网IT技术从而具备高度线上化、自动化特性,并且在市场结构、交易结构、运营方式、风控技术等方面得以创新的金融服务。
传统信贷产品风控主要关注融资人的“三品”(产品,押品,人品)、“三表”(电表,水表,纳税申报或海关报表)、以及“三流”(人流、物流、资金流);基于5C分析(Character、Capacity、Capital、Collateral、Condition),从公司素质、人力情况、财报质量、制度建设、财务结构、偿债能力、经营能力等等的定性和定量指标用评分表打分来判断融资企业信用是否健康,根据融资人主体的资质给予授信额度。
但由于押品估值易变化、处置麻烦,财务报表、交易数据容易造假或者企业财务管理不规范等问题,所以传统信贷服务仅能覆盖小部分相对优质的客户群体,一般为大型企业。最终大企业融资成本低、额度高、容易审批,中小微企业则融资成本高而且融资困难。
互联网供应链金融的风控则站在产业链整体角度评估, 将供应链中相关企业作为一个整体,基于贸易真实性给予产业链授信,注重资金闭环、四流合一,通过技术手段大幅降低运营成本,所以能够将资金有效注入到供应链中,为相关中小企业提供了灵活、全面的金融产品和服务,是金融体系的有力补充。

如果以一个互联网供应链金融项目过程为例说明的话,从项目前期立项到后期资金落地运作的风控要点可以归纳为“项目整体、参与主体、融资标的”这三个主要维度。
打个比方,“项目整体维度”比较像一次旅行的路线规划, 路线规划正确与否决定了能不能走到终点(资金顺利回款); ”参与主体维度”比较像乘坐的交通工具,是进行整个行程的承载物,找到靠谱的主体才不会在路上抛锚; ”融资标的维度”关注的是底层资产和供应链贸易过程,更像是发动机能源,有持续充足的能源才能保证走下去的动力。
每个维度罗列了以下一些小点作为参考,请见附图:

例如首先从项目维度宏观的分析,产业趋势像三高行业等特殊情况的就基本可以不予考虑进入;先了解项目合作方的技术程度,可以提前判断项目是否能最终实现线上化落地以及是否有技术风险;微观上该项目是否能获得有价值的数据、核心企业是否愿意分享授信、是否有劣后方参与、闭合式资金运作等是供应链金融服务的刚性要求,都决定了项目能否对接资金最终进行下去。
参与主体和融资标的维度,可以简单记忆为:从核心企业(数据)看过去,从融资主体看现状,从交易看未来(短期)。
参与主体的维度包括核心企业的管理能力, 即管理健全的核心企业才有真实可靠的数据、稳定准确的回款时间、对上下游的管控能力等;而通过对融资人合理分级并选取合适的目标客户,淘汰了极端的高风险客户和低价值客户;是否需要其他参与方协助,例如是否需要对资金支付结算的管控(通过银行或第三方支付公司)、对货物的管控(通过物流仓储企业)、对交易的管控(通过B2B平台)等。
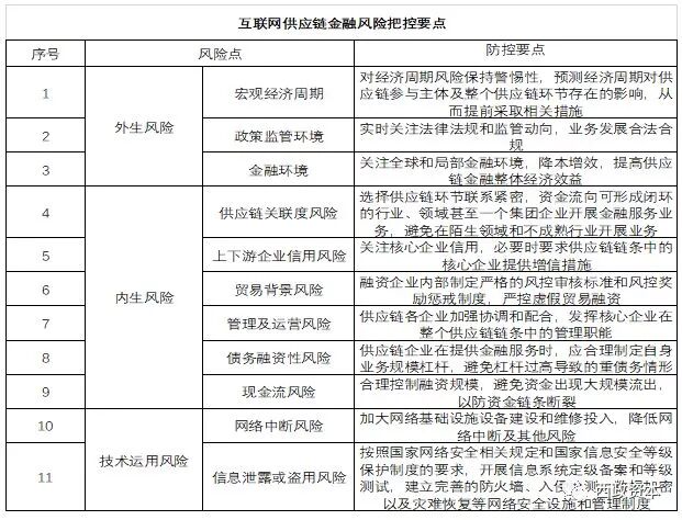
四、互联网供应链金融风险把控要点

长期坚持提供干货不易,如文章引起大家共鸣、对大家有帮助,请大家赞并转发,以支持我们提供更多干货,谢谢。
专注十年,持续打造全面有价值的贸易金融知识库
更多关键词,请到公众号对话框输入,获取更多干货。
商务合作请联系手机号同微信:18501955840、13581626425(备注合作事由)


