
作者:任涛
来源:博瞻智库(ID:Bzzk-research)

【正文】
历史总有轮回,历史事件也并非孤立发生。
一、银行业:2019年并非首例,汕头市商业银行、海南发展银行已有经验可借鉴
2019年5月24日,央行、银保监会联合公告,对某城商行实施接管,由于接近6000亿元的总资产规模以及巨额负债,引起金融机构的一片恐慌,从央行与银保监会的答记者问来看,机构投资者的债权清偿率低于100%是必然的事情。但是,当我们回看过去,会发现,2019年并非首例。
(一)1998年的海南发展银行:疯狂的海南与失落的金融业
2012年获批筹建、2016年正式营业的海南银行填补了海南无独立地方法人银行的空白(叶简明为实际控制人的上海华信集团成为海南银行第二大股东、交通银行为战略投资者),而在成立后,海南银行也一再澄清其与海南发展银行无关。
这不得不让人回想起20年前经历短暂辉煌历程的海南发展银行事件(仅存2年零10个月),海南发展银行对海南的影响远远超过了人们的估计。
事实上,在海南银行2016年诞生的前17年,海南金融业一直处于低谷,而2010年海南省的银行体系资金首次实现净注入,改变了1998年以来连续12年海南银行体系资金净流出的局面。这足以说明海南发展银行的倒闭对海南影响之大。
1、身处全国开放前沿阵地的海南具有天然的疯狂基因,也埋下了巨额风险隐患
20世纪80年代,海南尚属于广东省,作为改革开放的前沿阵地,海南天然带有疯狂的基因,其于1980-1985年期间发生的“汽车倒卖”事件,使得新华社于1985年发表通电《严肃处理海南岛大量进口和倒卖汽车等物资的严重违法乱纪》,给海南政治系统带来了较大的震荡。
为更好解决国内外汇储备不足、外资力量较为薄弱的困境,1988年4月13日,海南正式脱离广东省海南行政区,建立了经济特区。
而在1992年邓小平南巡之后,海南的房地产投资热情被彻底点燃。1993年底,在海南注册的房地产公司数量接近5000家,占当时全国房地产企业总数的15%,而海南的商品房价格也从1991年的1400元/平方米左右快速涨至1992年的5000元以及1993年的7500元,可以说从当时来看全国的房地产泡沫均集中在了海南,这一事件也在随后若干年各大学的教学案例上屡屡被提及,我读大学时便以此为课题作案例分析。
2、收拾残局、承载历史使命、源于五家信托公司重组的海南发展银行于1995年诞生
但是在海南房地产泡沫日益严重时,全国的信贷规模也出现了疯狂,国家宏观调控的方向开始向紧缩转变,当时的国务院朱总理直接撤掉了央行行长李贵鲜(1988-1993年担任央行行长),自己担任央行行长(1993-1995年),并任命马蔚华担任人行海南省分行行长(1992-1998年)。
受此影响,海南省房地产业开始明显冷却,房地产泡沫破裂,资金撤退的同时也留下了大量沉淀资产、烂尾楼现象随处可见,海南的很多信托公司也陷入困境,使得海南的金融体系问题在全国引起了广泛关注。
为此,时任海南省委书记兼省长的阮崇武专门找到江总书记,申请在海南成立一家股份行,以解决海南金融体系的问题。
此时,正处于全国信托业第四次大整顿时期,时任人行海南省分行行长马蔚华建议将海南几家出问题的信托公司重组在一起组建商业银行,获得央行副行长郭振乾的特批以及国务院领导的同意。
1994年12月,海南发展银行筹备组正式成立;1995年5月,富南国际信托投资公司(海口分行)、蜀兴信托投资公司(海口蜀兴支行)、海口浙琼信托投资公司(海口汇南支行)、海口华夏金融公司(海口华夏支行)、三亚吉亚信托投资公司(三亚分行)等5家信托公司合并成为海南发展银行,5家信托公司的债权债务关系也完全转移至海发行;1995年8月18日海南发展银行开业,注册资本16.77亿元人民币。截止1996年底,海南发展银行的总资产为86亿元,存款40.50亿元和贷款为36亿元,较开业前分别增长94.30%、152%和97.80%,整体看在最初成立时海南发展银行的经营情况还不错。
3、承接海南城信社债务,适逢1997-1998年金融危机,使得海南发展银行压力重重
在全部承接海南5家信托公司50亿元的债务后,海南省城信社的经营情况也不乐观,海南34家城信社资产总计137.08亿元、负债达141.53亿元,开始出现支付危机。为此,海南省政府和人行海南省分行于1997年出台《处置海南城市信用合作社支付危机的实施方案》,将33家海南城信社信用社并入海南发展银行,同时海发行也承接了相应的债务,某种程度上打断了海南发展银行的良性发展历程。
较为不幸得是,海南发展银行接收海南城信社债务的期间恰逢金融危机,1997-1998年亚洲金融危机严重冲击了广东省和海南省的金融体系,居民的信心降至低点,下文提到的广东国际信托以及广东将近1000家中小金融机构破产重组便能说明问题。
在海南发展银行发生挤兑的过程中,央行和海南政府分别提供40亿元再贷款和7亿元的财政资金来支持,但无济于事,央行于是在1998年3月停止再贷款,使得海南发展银行不得不推出限额取款政策,进一步加剧了公众的恐慌心理和挤兑风潮。
4、海南发展银行1998年被关闭,使得海南陷入10-15年的经济沉寂期和16年的本地银行机构空窗期
1998年6月,人民银行海南省分行召集海南发展银行董事会议,央行银行司司长蔡鄂生宣读了关于关闭海南发展银行的决定,并对外称“由于违规经营以及遭受挤兑,关闭海南发展银行”,使得海南发展银行成为中国历史上唯一一家破产的银行。
当时海南省副省长的汪啸风无奈地说到,海南发展银行如果关闭,海南的经济会倒退十年。事实上也的确如此,在海南发展银行关闭后的16年时间里,海南再没有产生新的本地金融机构,海南银行体系资金也长达十余年没有出现净流入,可以说海南自1998年后陷入了10-15年的经济沉寂期和16年的本地银行机构空窗期。
(二)2001年的汕头商业银行:因严重资不抵债、经营无法维持而停业整顿
由于全国对城信社与农信社的重组战略,1997年2月汕头市13家城信社合并组成汕头市商业银行。随后的4年时间里,汕头市商业银行由于高息揽存、挪用资金以及大量发放表外贷款等原因而陷入危机,同时其100亿元左右的放贷资金中,有40多亿为坏账,最终导致无法向私人储户、企业部门以及政府部门偿还债务,最终于2001年被央行勒令停业整顿。
在停业整顿过程中,汕头市政府经过多番努力引进侨鑫集团、哈尔滨银行等外部机构对汕头市商业银行进行重组。广东省政府起初建议重组后的汕头市商业银行更名为“南方银行”,但未获得同意,从而更名为华兴银行。
2011年9月,广东华兴银行正式开业,其注册地依然在汕头,但运营总部放在广州。可以说,重组后的华兴银行在近十年里也迎来快速的发展,总资产规模也由150亿元左右逼近2000亿元,营业收入与净利润也分别达到45亿元和15亿元。
二、信托业:四十余年历经六次整顿、信托公司数量由1000多家至68家,以广东省国际信托最为动荡
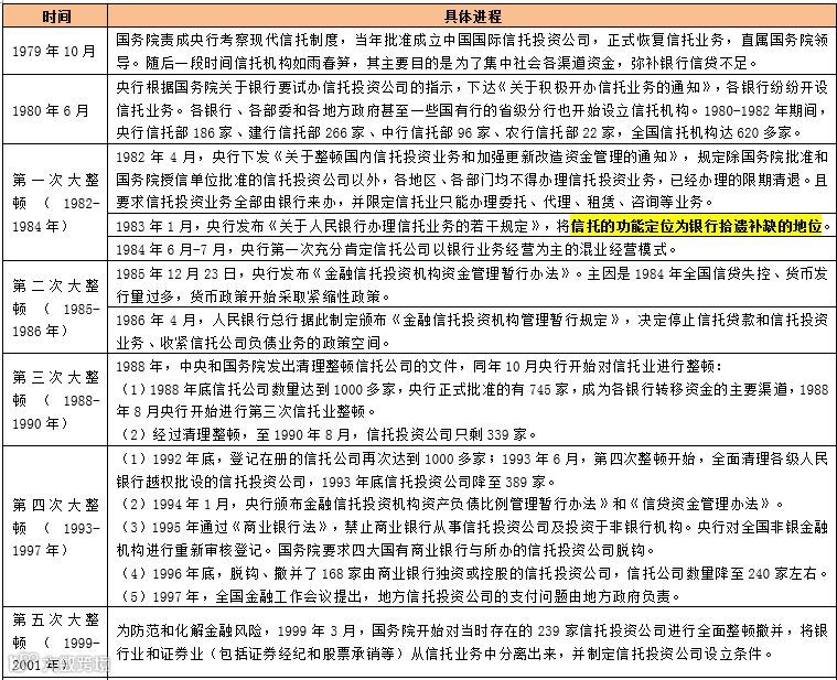
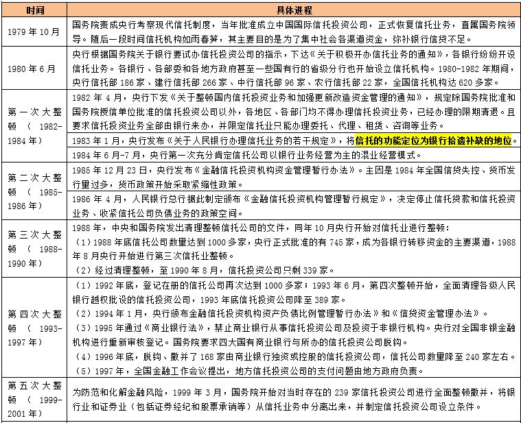
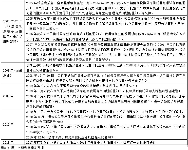
信托业和银行业、证券业、保险业并称为中国的四大金融行业,也是经营范围最广的一个领域,在金融业被称为金融超市。然而正是如此重要的信托业,其历史演变进程却血雨腥风。在近四十年的时间里,历经六次大整顿,信托公司数量也由最高峰的1000余家优化至目前的68家。可以说,每一次整顿,均有一些信托公司退出历史舞台。
(一)无所不能的金融超市:细说历史上那些消失的信托公司
信托公司在产生之初便依附于银行,承担着弥补着银行职能的不足,以期能够通过“高息揽储”等手段集聚闲置资金。因此,某种程度上,信托公司的职能和银行体系比较接近,且经营范围更具有全能性,但在每次经济金融风暴和监管浪潮中,信托公司却无法独善其身。
1、1995年10月,中银信托因违规经营、资不抵债被央行接管,并导致所有银行系信托公司与银行脱钩。
2、1997年2月,农村信托投资公司因到期债务无法偿还而被央行关闭。
3、1998年6月,新技术创业投资公司因到期债务无法偿还而被央行关闭。
4、1998年10月,市场排名第二的广东国际信托因资不抵债和支付危机被关闭。
5、1999年2月,华融、长城、东方、信达、中保等五家信托投资公司被撤销。
6、1999年3月,13家信托公司被改组或由中央移交给地方。
7、2005年7月,青海庆泰信托因资不抵债被银监会责令整顿,并委托东方资管进行接管,这是银监会成立后接管的第一家信托公司,2010年1月五矿集团接管庆泰信托,并更名为五矿国际信托。
8、2005年5月,因德隆系问题而爆发严重支付危机、挪用委托人资金的宁夏伊斯兰国际信托和新疆金新信托实施停业整顿,2007年10月中粮集团介入伊斯兰国际信托重组,于2009年7月收官,伊斯兰国际信托更名为中粮信托。
9、2005年12月,浙江金华金信信托由于违规经营和经营不善,被银监会浙江监管局责令停业整顿,中国建银投资负责接管。2016年3月浙江东方收购浙江国贸持有的金汇信托(原金信信托)56%的股份,也即现在的浙商金汇信托。
(二)历经六次整顿:信托公司数量由1000余家降至68家
1、我国信托业始于上海(1921年成立中国通商信托公司),在1949-1978年期间由于实行计划经济体制而没有发展信托业务。1979年国内恢复信托业务,同年10月我国第一家信托机构成立(中国国际信托投资公司),之后信托公司纷纷设立,在1988年达到最高峰时甚至有1000多家。应该说,我国的信托业在早期发展阶段,定位较为不清晰,基本上是变相从事银行信贷业务,弥补着银行信贷投放能力不足的职能,罕有真正从事信托业务的信托公司。
2、2001年之前,由于我国一直没有一部统一的信托法(2001年发布、因此2001年是一个重要的时间点),导致我国信托业发展一直比较乱,仅2001年之前信托业便经历五次大整顿,2007年为第六次大整顿,目前也可以说信托业仍然处于整顿阶段。


(三)广东国际信托:中国防范和化解金融风险、打破刚兑的最典型案例
广东国际信托(以下简称广国投)虽然不是中国第一家金融机构破产案例,但却是影响最大的一起,其作为全国第二大信托公司(仅次于中信信托)、第一批国家窗口公司以及拥有布局广泛的国际投融资网络,在1997-1998年金融危机的冲击之下,宣告破产,其意义非常重大。
1、广国投是广东吸引外资的重要窗口机构,为广东的经济发展贡献巨大
1978年,荣毅仁提出设立国际信托投资公司、以集中统一吸收国外投资的建议,中国国际信托投资公司正是在这一背景下成立。随后广东省决定效仿中信,于1980年7月成立广国投投资公司(注册资本达到12亿元)。
可以说,在随后的近二十年时间里,广国投为广东省的发展做出了重大贡献。广东六五(1981-1985年)吸引外资规模为25.80亿美元,随后在七五(1986-1990年)、八五(1991-1995年)吸引外资规模分别达到94.40亿美元和406亿美元,并使得广东GDP在1995年便突破万亿大关,达到1.12万亿元。
2、广国投曾是我国第二大信托机构,被赋予重要战略地位(国家对外借款窗口)
1989年,国务院明确规定中国银行、交通银行、中国国际信托投资公司、中国投资银行等四家中央级金融机构以及广东、福建、上海、天津、大连、海南等六家地方级信托投资公司为窗口发债公司,某种程度上赋予了这十家机构以国家信用,而广东省国际信托名列其中,足见其地位之高。并且,在亚洲金融危机爆发前,广国投总资产规模位列全国第二(破产前总资产规模达到327亿元),仅低于中信。
在广国投成立后的第三年,也即1983年,广国投开始充分利用其对外借款窗口的战略地位,大量向海外市场发债,每年向香港及欧洲等地发行大额债券,并与美、日等国数十家银行签订贷款协议,海外融资规模高达50亿美元,而当时广国投的总资产规模也仅为330亿人民币左右。
3、1997-1998年亚洲金融危机以及防范和化解金融风险,广国投破产清算是广东乃至全国金融风险事件之一
1997-1998年亚洲金融危机使开放程度较高的广东省受到全面冲击,特别是地方金融风险非常严重,大规模挤提事件频繁发生。基于此1999年国家开始全面执行“防范和化解金融风险”,并以广东省为重点。在1997-2000年期间,广东省内发生了广国投破产、粤海重组以及800多家中小金融机构被关闭等重大事件。
特别是,1997年召开的第一届全国金融工作会议明确提出,地方信托机构、农村合作基金和城市信用社的支付缺口均由地方政府自行解决,中央不救助。
例如,1996-1998年期间,建设银行恩平支行和当地农信社先后发生挤兑事件,中山阜康镇城信社、高科技开发区城信社以及湛江、揭阳、茂名、汕头、汕尾等地农村金融机构出现支付危机。在此期间,央行还下发了《关于城市信用社动用存款准备金有关事宜的通知》,以应对挤兑,这在中国历史上为第一次。广东当时的情况较全国要严重很多,广东金融机构资本充足率的平均水平仅不到4.50%,一些城商行的资本充足率甚至不到2.50%。
4、广东省同时面临广国投和粤海危机,经过全面衡量对比,最终选择放弃广国投
广东省当时比较大的两个机构,广国投和粤海在亚洲金融危机的冲击之下同现危机(事实上广发银行当时也身陷囹圄),但广东省政府受自身实力约束,只能选择救一个,时任广东省常务副省长王歧山主导了这一进程。
(1)在两家公司出问题之前,粤海系相关公司的总资产和总负债分别为287.56亿港元和489.86亿港元,资不抵债达202.30亿港元;而广国投的总资产和总负债分别为214.70亿元人民币和361.70亿元人民币,资不抵债达147亿元。
(2)由于粤海197年实现了港股的借壳上市,94年成为恒生指数成分股,旗下拥有5家上市公司,涉及港股个人投资者较多,且考虑到维持香港金融市场在金融危机下的稳定,同时当时又正处于全国信托业第四次和第五次整顿大潮中,国家层面对信托业的整顿达到了前所未有的高潮。广东省政府经过全方位衡量,最终选择放弃救助广国投并重组粤海,采取先行政关闭、后申请破产的做法。
(3)广国投由于主要为机构投资者,且外债较多亦为我国当时第二大的信托公司,因此其破产重组备受国家高层关注。
江主席当时明确指出,希望广东在防范金融风险方面为全国提供更多的有益经验;朱总理则指示,广东要参照国际惯例审慎这起破产案件,并在九届全国人大二次会议的中外记者会上专门就此发表讲话。
5、裸泳后的广国投:历经近20年的破产清算,涉及境内外债权人494家,涉案标的达467亿元
从1998年破产公告至2017年,广国投历经近20年。
(1)1998年10月,央行决定关闭广国投,其总资产和总负债分别为214.70亿元和361.70亿元。
(2)1999年1月,广东省高院宣告广国投破产,涉及境内外债权人494家,涉案标的达467亿元,海外债务规模达到50亿美元。其中,广国投向500余家省内外、境内外的债务人发放贷款近130亿元(90%为逾期贷款,超过80%的股权投资经营较为困难)。而同时在1993年5月-1997年5月期间,未经央行批准,广国投还以委托投资、项目入股等方式向社会公众开展高息揽储业务,其中有超过3万自然人在广国投存入8亿元人民币。
(3)2003年2月,广东省高院宣布,广国投破产案终结破产程序,广国投及其三个全资子公司广东国际租赁、广信企业发展、广东国投深圳公司的清偿率分别为12.52%、28%、11.50%和19.48%。
(4)2017年7月,万科以551亿元竞拍获得广国投旗下子公司-广信房产的所有投资权益及债权(也即位于广州核心区域16宗可开发土地),到此该破产案件的破产清算过程正式结束。
6、广国投的破产,为广东化解金融风险打开了局面,如重组粤海、打破窗口公司信用、解决中小金融机构危机等
在广国投破产被明确后,广东对于其它金融机构的处置显得更为得心应手。
(1)对于粤海而言,广东可谓是倾注了大量心血,广东省政府决定聘用高盛来对粤海进行重组(据说高盛CEO保尔森也是在这个时候和中国政府建立了非常深厚的友谊、奠定了其在中国的地位),并提出与债权人共同承担损失的基础上重组粤海(涉及债权银行120多家、债权持有人超过300多家、贸易债权人达到1000家),虽然遭到债权人的一致反对,但在广东省政府的坚持下,最终于2000年12月达到粤海重组的最终协定(广东省政府付出30.20亿美元的代价使全体债权回收率达到57.23%)。
(2)广国投破产的另一层意义在于打破了窗口公司的国家信用理念。2003年国务院转发商务等部门《关于改革内地驻港澳地区“窗口公司”管理模式意见的通知》,宣布取消“窗口公司”的称谓,窗口信用制度正式告别历史舞台。
(3)1999-2000年期间,广东省政府向中央贷款450亿元用于解决地方政府所属金融机构的支付问题;同时央行广州分行被增拨70亿元再贷款额度,用于解决人民银行自办地方金融机构的遗留问题。
利用这450亿元,广东省对147家城信社1063个分支机构、116家国投及14家办事处、国投下属48家证券营业部以及843家农村金融机构实施停业整顿。其中,东莞国投(经营良好)、深圳国投(深圳享有副省级待遇)以及粤财信托(具有省政府财政厅背景)由于各种原因而被规范保留,省属华侨信托被改组为一家实业公司。
三、证券业:频繁中的不平凡,南方证券的辉煌与沉寂
(一)和银保监体系不同,证监体系金融机构相互并购已成常态
相较于银保监体系下较为稳定的金融机构,证监体系金融机构的并购更为频繁,其运作也更为市场化,例如天风证券收购恒泰证券、中信收购广州证券、东方证券托管北方证券、中金证券收购中投证券、中信证券收购里昂证券、海通证券收购大福证券、国金证券收购粤海证券、国泰证券合并君安证券、申银证券先后合并万国证券和宏源证券等等,此外银保监体系金融机构进入券商体系也是比较常规的路径(例如四大资产管理公司和国有大行)。
但是,这看似比较清晰的路径在早些时候却显得并不频繁。
(二)借助邓小平南巡东风成立,南方证券出身非常高贵
南方证券,这家有着高贵血统的券商借助邓小平南巡东风,高调成立于1992年12月21日的深圳。成立之初其注册资本达到10亿元(当时全国仅有华夏证券、国泰证券和南方证券三家券商的注册资本达到10个亿),并且由工行、农行、中行、建行、交行和中国人民保险公司联合发起,甚至中国证监会在迁入北京金融街之前还寄居在南方证券位于北京市方庄小区的办公大楼里长达三年多。
(三)适逢乱世下的辉煌,为南方证券埋下风险的引子
由于1996年万国证券因327国债事件被申银证券合并、1998年君安证券因违规MBO事件被国泰证券合并,使得南方证券在其成立后的五年时间里,逐渐崭露头角,而这期间刚好处于1997-1998年亚洲金融危机。2000年,南方证券承销业务位居全国第一、经纪业务位居全国第三,总资产规模也接近400亿元。
特别是在1998-2001年牛市期间,南方证券由于其做庄风格较为彪悍,而吸引了接近100亿元的委托理财规模,占其总资产的25%左右。但是,由于委托理财属于表外业务,因此其实际暴露的风险程度始终是一个谜。此外,南方证券除在自营业务突出猛进并以此带动巨额表外理财业务外,还在房地产投资上较为激进。在1997-1998年亚洲金融危机的冲击下,多数房地产投资恶化为不良资产,如果不是在自营业务、表外业务上的对冲,南方证券的财务困境可能会提前爆发。
(四)漫长的熊市中,南方证券信用危机爆发
1、2001-2005年,中国股市陷入长达4年的熊市,使得南方证券的自营业务风险暴露得愈发明显。2003年10月,南方证券信用危机全面爆发,接近100亿元的表外理财客户要求兑付本金和收益,而当时南方证券的客户保证金规模同样约为100亿元,如此巧合的数字让南方证券铤而走险,挪用客户保证金来填补亏空。
2、2004年1月2日,由于挪用客户保证金高达80亿元以及巨额亏损的自营业务,中国证监会和深圳市政府宣布对南方证券实施行政接管。与此同时,央行也于2005年2月提供80亿元再贷款以助力南方证券偿付保证金,2005年4月29日南方证券正式进入清算阶段,2005年8月1日中国建银投资在承接央行87亿元再贷款的基础上以3.5亿元收购南方证券证券类资产,并宣告南方证券正式开始重组。
3、2005年4月28日,中国证监会责令关闭南方证券公司,经清查,公司整体负债高达228亿元。2005年7月15日,央行批准中国建银投资发行100亿元金融债,借助此100亿元中国建银投资先后重组南方证券、华夏证券、中国科技证券等数家券商公司。2005年9月28日,中国建银投资在深圳宣布成立。2006年8月16日,南方证券宣告破产,资不低债达121亿元。
四、一些思考
(一)到目前为止,我们主要探讨了海南发展银行、广国投以及南方证券三家金融机构的破产接盘事件,只所以选择这三家,其主因是它们在成立之初均被赋予历史使命,承载着太多人的期许。而事实上,在它们之外,无数金融机构的的出现与逝去被历史淹没,广东当时上千家中小金融机构被关闭,但却没有被人们关注,不过大同小异,背后的推动力量总有相似和共通之处。
(二)通常情况下,证监体系下的金融机构由于资本市场关联更为紧密,受市场扰动因素更大,相互之间的兼并收购也更为频繁。而银保监体系下的金融机构由于在危机发生之前更像一个黑匣子,透明度较低,因此某种程度上来说其受市场因素扰动较小,且稳定性更好。但是,稳定性高很可能是享受到了政策的眷顾,不意味着没有问题,也不意味着问题会更小。
(三)海南发展银行、广国投和南方证券的危机均发生于1997-1998年亚洲金融危机期间,且均处于中国的南方,这是中国最开放、连接海外市场的区域,也是受全球经济金融周期影响最广最深的地域,因此在1997-1998年亚洲金融危机的冲击之下,它们首当其冲,其自身存在的问题也最先暴露,产生的影响也最为广泛。
(四)站在当下,很多人可能会说当时的亚洲金融危机中国并未受明显影响,但那时中国南方金融业所遭受的血雨腥风却无法回避。亚洲金融危机爆发时的1997年,我国召开了第一届全国金融工作会议,并提出了“防范和化解金融风险”,与此同时还重启了市场化债转股、成立了四大资产管理公司。20年已过,当我们目前身处第五次全国金融工作会议之后,重提“防范和化解金融风险”以及市场化债转股时,而过去那些难度的历史事件非常笃定地告诉我们,现在正处于历史的又一个轮回。
(五)海南发展银行和广国投在成立之初被当成地方政府的融资平台,并承载地方政府的某些使命,在它们倒下后的五年左右时间里,另外一个新鲜事物但却带有明显历史印迹的市场主体出现,也即地方政府融资平台。政府融资平台是地方政府融资的新窗口,这和广国投当时主要服务于广东省内基础设施建设如出一辙。但是,和那时数以千计的信托公司相比,目前数以万计的地方政府融资平台正面临相同的历史环境。
事实上,市场对此并非无动于衷,“东镇江、西毕节、北大连、南湘潭”以及“投资不过山海关”等心声便是最真实的写照。在防范和化解金融风险的背景下,我们坚定地认为,中国目前11564家地方政府融资平台需要被大量兼并、整合,一些融资平台甚至需要退出历史舞台,所谓城投的信仰也需要被打破,这迟早会发生,因为从长期来看,地方政府债务的置换不是良药而是毒药,特别是在潜在经济增速进入新平台的背景下,显得愈发明确。
在这种情况下,我们想指出得是,中国目前地方政府债务的问题不应仅仅局限于上述地域,江苏、湖南、山东、东北、天津、河南、贵州的大部分地方均需要给予高度警惕。而刚刚出现问题的某城商行所在地,内蒙古也需要给予特别重视。
(六)在地方政府融资平台之外,中小金融机构也需要给予特别的关注,目前我国有接近4000家的农村金融机构以及134家城商行。经过2012年的洗礼后,大部分中小金融机构失去了发展主业的耐心,转而以同业业务、金融市场投资为主,从而使自身的经营管理深受政策周期与金融周期的双重影响,也给自身公司治理、资产质量、经营的稳定性带来较大的压力,一些中小金融机构甚至沦为地方政府的融资平台。
特别是多数中小金融机构对地方城投和房地产业的疯狂信仰,让笔者不得不回想起广国投、海南发展银行、南方证券退出历史舞台的背后原因,对地方政府债务和房地产业的天然信仰是分析它们时不可忽视的。
事实上,单就目前规模在5000亿元的中小金融机构而言,至少有4家银行的问题比较严重,集中体现在关联交易、内幕交易以及处于民营资本的政治漩涡之中。
(七)“高息揽储”是2019年银保监会23号文的重要内容,但没有人注意到,这一词汇也是广国投、海南发展银行被接管时的官方用语。也即从官方的角度来看,违法违规经营以及高息揽储是造成上述金融机构退出历史舞台的直接导火索。
高息揽储往往意味着一家金融机构的流动性开始出现问题,这和地方政府融资平台、房地产企业的高成本借债在内涵上是一致的,因此当我们担心地方政府债务和房地产企业时,没有理由不担心那些正处于高息揽储状态下的金融机构,三者所面临的风险是一致的,所处的市场地位也同样脆弱。事实上在信用危机发生时,只需要一点小的导火索,流动性风险便会产生,而与此紧密相连的信用风险也会全面爆发。
最后,我们想再次提及金融供给侧结构性改革的重要性,也希望能够引起市场的足够重视。当金融供给侧结构性改革第一次被官方提出时,我们便撰写“中央政治局会议的‘金融供给侧结构性改革’信号值得特别关注”(20190420)、“什么是金融供给侧改革?”(20190513)等报告,明确指出会有一些金融机构退出、一些上市公司退市,并分析了其背后的国家战略动机。但我们只能指出方向上的判断,至于哪些机构会退出需要市场主体自己去思考。
作者:任涛
免责声明、分析师声明及风险提示 (一)免责声明 本报告所载的资料、意见及推测仅反映本报告当日的判断。本报告中的内容和意见仅供参考。本报告所载信息均为个人观点,客户应考虑本报告中的任何意见或建议是否符合其特定状况。 本报告版权仅为本公司所有,本公司对本报告保留一切权利,未经本公司事先书面许可,任何机构和个人不得以任何形式翻版、复制、发表或引用本报告的任何部分。如征得本公司同意进行引用、刊发的,需在允许的范围内使用,并注明出处为《博瞻智库》,且不得对本报告进行任何有悖原意的引用、删节和修改。 |
(二)分析师声明 《博瞻智库》的研究分析师在此作以下声明: 本人以勤勉的职业态度,独立、客观地出具本报告,本报告的撰写是基于可靠的已公开信息,分析师在本报告中对所提及的任何建议和观点均准确地反映了其个人的看法和判断;分析师对任何其他机构发布的所有可能存在雷同的研究报告不负有任何直接或间接的可能责任;本人不曾因,也不会因本报告中的具体推荐意见或观点而直接或间接收到任何形式的补偿。 (三)风险提示 金融市场是一个风险无时无处不在的市场,请您务必对盈利风险有清醒的认识,认真考虑是否进行交易。市场有风险,投资需谨慎。 |
长期坚持提供干货不易,如文章引起大家共鸣、对大家有帮助,请大家赞并转发,以支持我们提供更多干货,谢谢。
专注十年,持续打造全面有价值的贸易金融知识库
更多关键词,请到公众号对话框输入,获取更多干货。
商务合作请联系手机号同微信:18501955840、13581626425(备注合作事由)


