
来源 | 天逸俱乐部、方正保理、应收账款等公开平台
保理是指卖方、供应商或出口商与保理商之间存在的一种契约关系。根据该契约,卖方、供应商或出口商将其现在或将来的基于其与买方(债务人)订立的货物销售或服务合同所产生的应收账款转让给保理商,由保理商为其提供贸易融资、销售分账户管理、应收账款的催收、信用风险控制与坏账担保服务等服务中的至少两项。
一,保理业务的内容
保理业务(factoring)主要是为以赊销方式(open account)进行销售的企业设计的一种综合性金融服务,是一种通过收购企业应收账款为企业融资并提供其他相关服务的金融业务或产品。
保理的一般做法是,卖方企业(供应商)向保理商出售通常以发票所表示的对债务人(买方企业)的应收账款,同时要求保理商提供与此相关的包括应收账款回收,销售分戶账管理,信用销售控制以及坏账担保等単项或多项服务. 在实际操作中,保理业务多种多样. 卖方企业如果享受到保理商提供的上述所有服务即为全保理,如仅享受到一项或几项服务即为部分保理。
根据保理商提供服务的不同,保理业务既可按有无融资划分为融资保理和到期保理;
按有无追索权或是否承担坏账损失,而分为有追索权保理和无追索权保理;
按销售合同的买方在国内还是在国外,而划分为国内保理和国际保理;还可按卖方企业是否吿知买方企业保理商的参与,而划分为公开型保理和隐蔽型保理.
目前在发达国家十分流行的发票贴现业务也是保理的一种,这种业务中卖方企业通过向保理商出售销售发票而得到融资,并不享受其他服务,也不必通知买方企业,而且保理商对从卖方企业买下的应收账款有完全的追索权,因此它实际上是一种有追索权的隐蔽保理.
保理商通过承购应收账款向卖方企业提供融资,是以卖方企业的供货合同为基础的,这一融资方式的主要依据是卖方的产品在市场上的被接受程度和其盈利情况,而非其资产负债表的状况.
由於保理与传统的银行产品具有完全不同的特点,它往往被视为一种非银行产品,由专门的保理公司或银行中相对独立的部门为卖方企业提供服务和进行操作. 因此,保理业务中卖方企业的会计处理也不同於传统的银行贷款.
二,保理业务的基本操作流程
保理业务的一般操作流程是,卖方企业首先与保理商签订一个保理协议,一般卖方需将通过赊销(期限一般在90天以内,最长可达180天)而产生的合格应收账款出售给保理商,签订协议后,对於无追索权保理,保理商首先要对与卖方有业务往来的买方进行资信评估,并对买方核定一个信用额度,在这一信用额度内的应收账款称为“核准的”应收账款. 对这部分应收账款,在买方无能力付款时,保理商对卖方没有追索权. 而对有追索权保理,当买方无力付款时,保理商将向卖方追索,收回向其提供的融资。
保理业务一般可分为以下几个步骤 :
①卖方交货或提供了有关服务后,按以往的方式向买方开出发票,但这些发票应附带一份转让通知(隐蔽型保理除外)説明发票所代表的债权已转让给保理商,买方必须向保理商付款.
②卖方在开出发票的同时将发票副本送交保理商.
③保理商根据发票金额按亊先商定的比例(最高可达90%)向卖方支付预付款,即按销售额的一定比例为卖方提供融资,并从中扣除保理商所收取的手续费. ④此后保理商将负责向买方催收账款,并向卖方提供合同中规定的账务管理. ⑤待买方付款后,保理商向卖方支付余下的款项.
三、科目设置及核算方法
1、核算方法:倾向于采用实际利率,按摊余成本来核算。
2、科目设置:库存现金、银行存款、应收账款、其他应收款、应收保理款(科目代码1124,下设成本、利息调整、逾期未偿还保理款)、应收利息、固定资产、应付保理款、应付职工薪酬、应交税费、应付利息、其他应付款、实收资本、资本公积、盈余公积、未分配利润、主营业务收入、其他业务收入、主营业务成本、其他业务成本、营业税金及附加、销售费用、管理费用、资产减值损失、投资收益、营业外收入、营业外支出、所得税费用等。
四、保理业务的会计处理
保理业务中应收账款的出售方(卖方企业)按无追索权保理和有追索权保理的不同,其会计处理方法也不一样。不同业务的账务处理:
1、有追索权保理账务处理
(1)初始计量:保理商受理供应商提供的应收账款凭证保理时,借:应收保理款—成本(保理的应收账款的账面价值【考虑】),贷:现金、银行存款(支付供应商的货币资金)、贷:应收保理款—利息调整。
(2)后续计量:持有期间,采用实际利率,按摊余成本计量。计息日,借:应收利息、贷:投资收益、并调整“应收保理款—利息调整”科目。
(3)处置:保理商向买货商收取应收保理款的货币资金时,借:现金、银行存款(收回买货商的货币资金),贷:应收保理款—成本(保理应收账款的账面价值),并将“应收保理款—利息调整”科目结转为零。
(4)再保理:保理商将应收保理款转让予第三方,借:现金/银行存款/应收账款,贷:应收保理款,差价计入投资收益。
2、无追索权保理账务处理
(1)初始计量:保理商接受供应商提供的应收账款凭证保理时,借:应收保理款—成本(保理应收账款的账面价值),贷:现金、银行存款(支付给供应商的货币资金)、贷:应收保理款—利息调整。
(2)后续计量:持有期间,采用实际利率,按摊余成本计量。计息日,借:应收利息、贷:投资收益、并调整“应收保理款—利息调整”科目。
(3)处置:保理商向买货商收取应收保理款的货币资金时,借:现金、银行存款(收回买货商的货币资金),贷:应收保理款—成本(保理应收账款的账面价值),并将“应收保理款—利息调整”科目结转为零。
(4)若买货商拒绝付款或无力付款,保理商放弃对供应商追索的权力,保理商承担买货商拒绝付款或无力付款的风险。要作应收保理款的财产损失处理,借:营业外支出—应收保理款、借:应收保理款—利息调整,贷:应收保理款—成本。
3、折扣保理账务处理
(1)保理商接受供应商应收账款凭证按80%付给供应商货币资金时,借:应收保理款—成本(保理应收账款账面价值×80%),贷:现金、银行存款(支付供应商80%的现款)、贷:应收保理款—利息调整。
延伸阅读:
随着我国信用体系和金融体系的不断完善,应收账款和长期应收款的保理业务在实务中得到越来越多的运用。由于长期应收款的保理业务比较复杂,涉及的金额通常较大,而实务中,企业对长期应收款的保理业务的会计处理并不统一。基于此,本文拟结合《企业会计准则23号—金融资产转移》的相关规定,对该问题进行探讨。
一、长期应收款保理相关概念及实质
1.相关概念
长期应收款保理业务是指企业把融资租赁或分期收款销售等业务中形成的长期应收款转让给保理商(通常是银行),由保理商为其提供贸易融资、应收款项管理、信用风险担保等综合性服务的一项业务。通过这项业务,企业可融通资金, 加快资金周转。
根据长期应收款保理业务的内容,可以将其分为两大类,一类是融资性质的保理,一类是应收款项管理性质的保理。如果保理协议中有贸易融资的条款,则属于第一类;如果保理协议中不具有贸易融资的条款,则属于第二类。
2.长期应收款保理业务的实质是金融资产转移
长期应收款属于金融资产中应收款项的一项内容,其会计处理应当按照金融资产相关准则的规定进行。根据《企业会计准则23号—金融资产转移》的规定,金融资产转移,是指企业(转出方)将金融资产让与或交付给该金融资产发行方以外的另一方(转入方)。长期应收款保理业务是将长期应收款转让给保理方,由保理方提供相关服务的行为,符合《企业会计准则23号—金融资产转移》中金融资产转移的定义。因此,长期应收款保理业务的实质是金融资产转移,其处理应按照金融资产转移的规定进行。
二、长期应收款保理业务会计处理具体方式
按照《企业会计准则23号—金融资产转移》中的相关规定,根据金融资产所有权上的风险和报酬转移情况,分别采用以下三种处理方式:
一是,如果企业已将金融资产所有权上几乎所有的风险和报酬转移给了转入方,应当终止确认该项金融资产;
二是,保留了金融资产所有权上几乎所有的风险和报酬的,不应当终止确认该项金融资产;
三是,企业既没有转移也没有保留金融资产所有权上几乎所有的风险和报酬的,如果未放弃对该金融资产的控制,应当终止确认该金融资产,并按照其继续涉入所转移金融资产的程度确认有关新的金融资产,并相应确认有关负债。
根据以上内容,发生融资性质的长期应收款保理业务时,企业可以将长期应收款所有权上的风险和报酬几乎全部转移,也可以几乎全部保留,还可以既不转移也不保留所有权上的风险和报酬,且未放弃控制。而管理性质的长期应收款保理业务,企业保留了长期应收款所有权上的几乎全部风险和报酬。因而,长期应收款保理业务应分四种情况进行处理。下面试举例说明。
1. 不附追索权,企业也不提供回款担保的融资保理业务,应终止确认长期应收款,不产生新的资产和负债
如果保理协议中企业将长期应收款以不附追索权方式全部转让给银行,由银行进行销售分户账管理并取得贸易融资,银行能否按时收到回款与企业无关,此时,可以认为企业已将长期应收款所有权上几乎所有的风险和报酬转移给了银行,应当终止确认该项长期应收款。
例1:华能公司为一大型机械制造商。2009年1月23日华能公司销售大型机械一批,购销合同约定,价款10 000万元(不含增值税),分5年收款,每年末收取2 000万元,该批产品成本6 000万元,市场价(现销价8 000万元)。2009年1月26日,华能公司与某银行签订长期应收款保理协议。协议约定,银行2009年1月31日前,为华能公司一次性提供7 900万元的资金,资金到账后,由银行负责该长期应收款的管理和回收,华能公司不再对该长期应收款承担任何责任和义务。华能公司在2009年1月28日收到7 900万元的保理款。签订保理协议过程中支付手续费等保理费1.5万元。会计处理中的单位为万元(下同)。

2. 不附追索权,但由企业提供部分担保的融资保理业务,应终止确认长期应收款,同时由于继续涉入,产生一项新的资产和负债
如果保理协议中,企业将长期应收款以不附追索权方式全部转让给银行,由银行进行销售分户账管理,并取得贸易融资,但同时为回款提供一定金额的担保,此时,可以认为企业既未保留也未转移长期应收款所有权上几乎所有的风险和报酬,此时,应当终止确认该项长期应收款,并根据继续涉入的程度确认一项新的资产和负债(参见《企业会计准则讲解(2008)》第415页相关业务的处理)。
例2:接上例1,华能公司与某银行的保理协议约定,银行2009年1月28日为华能公司一次性提供7 950万元的资金。银行负责该长期应收款的管理和回收,华能公司保证银行收回的款项不少于300万元,如果五年后银行收回的款项总额不足300万元,由华能公司对不足部分进行补偿,即华能公司需要为该长期应收款提供300万元的担保。假定该笔担保合同的公允价值为80万元。其他同例1。
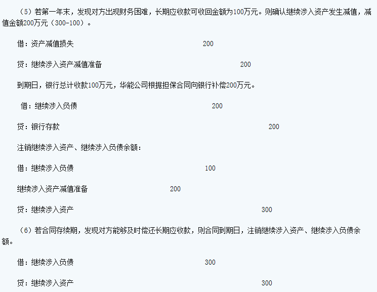
分析:由上述保理协议的约定可知,华能公司未放弃对该笔贷款的控制,因此,应当终止确认该长期应收款,并按照继续涉入该笔长期应收款的程度确认有关资产和负债。其中,继续涉入资产的金额为:转移日长期应收款的账面价值和财务担保金额两者中的较低者;继续涉入负债的金额为财务担保金额和财务担保合同的公允价值之和。
在本例中,转移日长期应收款的账面价值为8 000万元,财务担保金额为300万元,财务担保合同的公允价值为80万元,因此,应确认的继续涉入资产为300万元;确认的继续涉入负债为380万元。


3.附追索权的融资保理业务,不终止确认长期应收款,同时将收到的融资款确认为一项借款
如果保理协议中,企业将长期应收款全部转让给银行,但承诺对可能发生的信用损失全额补偿,此时,企业面临的风险没有因金融资产转移发生实质性改变,即,企业保留了长期应收款所有权上几乎所有的风险和报酬,则此时不应当终止确认该项长期应收款,且应将收到的对价确认为一项新的负债。
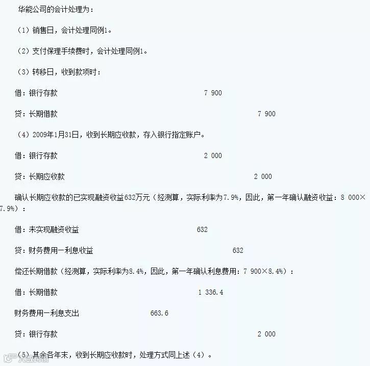
例3:接上例1,华能公司与某银行的保理协议约定,银行2009年1月28日为华能公司一次性提供7 900万元的资金。银行负责该长期应收款的管理和回收,但华能公司对于未能按时到账的回款要全额补给银行。其他同例1。

4. 管理性质的保理业务,不终止确认长期应收款,发生的保理费用确认为当期损益
如果保理协议中,企业将长期应收款全部转让给银行的目的仅仅是由银行进行管理,银行收到款项后及时存入企业账户,此时,企业面临的风险并没有因金融资产转移发生实质性改变,即,企业保留了长期应收款所有权上几乎所有的风险和报酬,则此时不应当终止确认该项长期应收款,只将支付的保理费确认为当期损益即可。
例4:接上例1,华能公司与某银行的保理协议约定,由银行对该长期应收款进行销售分户账管理和催收,并为该笔应收款项提供300万元的担保。银行收取各项费用共计20万元。假定该笔担保的公允价值无法确定。


长期坚持提供干货不易,如文章引起大家共鸣、对大家有帮助,请大家赞并转发,以支持我们提供更多干货,谢谢。
专注十年,持续打造全面有价值的贸易金融知识库
更多关键词,请到公众号对话框输入,获取更多干货。
商务合作请联系手机号同微信:18501955840、13581626425(备注合作事由)


