
作者:王泽昊 黄晶晶
来源:王泽昊LEGAL
融资租赁公司监管主体的演变
在2018年5月之前,我国的融资租赁公司分为三种类型并由不同的监管部门监管,分别是原银监会监管的金融租赁公司、商务部监管的外商投资租赁公司以及商务部和国家税务总局监管的内资租赁公司。
上述三类融资租赁公司所面对的客户和市场不同,但采用相同的融资租赁法律结构。其在监管上长期存在合规性监管指标、风险管理的差异,再加上外商投资租赁公司和内资租赁公司的“类金融机构”属性愈发明显,业内一直有希望统一监管的声音。
2018年5月,商务部发布《关于融资租赁公司、商业保理公司和典当行管理职责调整有关事宜的通知》(商办流通函〔2018〕165号),自2018年4月20日起,将制定融资租赁公司业务经营和监管规则的职责划给中国银行保险监督管理委员会(以下简称“银保监会”)。这标志着对于三类融资租赁公司的监管在国家层面统一归于银保监会。
2017年7月的全国金融工作会议明确提出地方政府要在坚持金融管理主要是中央事权的前提下,按照中央统一规则,强化属地风险处置责任。地方金融监督管理局(以下简称“金管局”)开始密集挂牌。监管职能方面,从已组建的地方金管局来看,大多将融资租赁、商业保理融资担保、区域性股权市场、典当等公司纳入其监管范围。简言之,即对融资租赁公司的日常监管权下放至地方金管局。
我们看到,在银保监会层面尚未出台融资租赁公司专门性法律法规的同时(2019年4月,银保监会公布了2019年规章立法工作计划,《融资租赁企业监管办法》列入修订类型),各地金管局已陆续就融资租赁公司的监管出台意见或通知。需要注意的是,金融租赁公司作为持有金融牌照的金融机构,仍在银保监会的监督体系之下。
作为融资租赁的两大重镇,本文将关注上海市和天津市两地金管局在今年颁布的融资租赁新规。
两地融资租赁新规对比
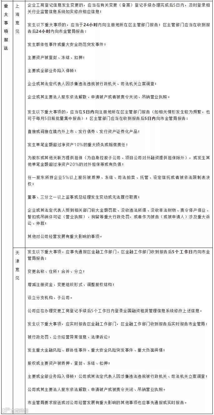
2019年5月23日,上海市地方金管局发布了《关于进一步促进本市融资租赁公司、商业保理公司、典当行等三类机构规范健康发展强化事中事后监管的若干意见》(沪金规[2019]1号)(以下简称“《上海意见》”)。《上海意见》共由五个部分组成,分别是:
(1)服务实体经济,强化经营管理;
(2)加强信息报送,报告重大事项;
(3)严守风险底线,规范经营行为;
(4)探索分类监管,开展联合惩戒;以及
(5)强化行业自律,健全外部监督。
2019年5月30日,天津市人大常委会颁布了《天津市地方金融监督管理条例》。随后,2019年7月22日,天津市地方金管局发布了《关于加强我市融资租赁公司监督管理工作的指导意见》(以下简称“《天津意见》”)。《天津意见》分为四部分,分别为:
(1)有关概念及准入;
(2)规范经营行为;
(3)加强监督管理;以及
(4)其他事项。






从上表可以看到《上海意见》和《天津意见》在各方面的异同。总体而言,《上海意见》在公司治理要求、禁止性规定和重大事项报送等方面比《天津规定》更为细化。《天津意见》则首次提出了监管“黑名单”的制度。
在银保监会层面法规尚未公布之前,从地方金管局的“意见”可以一窥对融资租赁行业的监管趋势。目前看来,对于一般融资租赁公司的监管思路并未对标金融租赁公司的强监管,基本维持在“适度监管”的水平,强调的重点在于融资租赁公司实际开展业务,自身防控风险水平的提升,以及重大风险事件的报送义务。
监管主体和监管方式的变化,以及未来配套法规制度的确立,将是融资租赁行业再次发展的契机。相信更多不同地方金管局的指导意见和银保监会法规的后续发布,将在合法合规层面为这种发展提供助力。
作者简介:
王泽昊 合伙人
北京市通商律师事务所
wangzehao@tongshang.com
主要业务领域:银行与金融
黄晶晶 律师助理
北京市通商律师事务所
huangjingjing@tongshang.com
主要业务领域:银行与金融、反垄断
长期坚持提供干货不易,如文章引起大家共鸣、对大家有帮助,请大家赞并转发,以支持我们提供更多干货,谢谢。
专注十年,持续打造全面有价值的贸易金融知识库
更多关键词,请到公众号对话框输入,获取更多干货。
商务合作请联系手机号同微信:18501955840、15201195871(备注合作事由)


