
从产业变革看顺丰市值空间
来源/长江证券
作者/韩轶超、冯启斌、鲁斯嘉
核心要点
1、寻找下一个增长点——产业供应链
当前中国的产业和消费领域正经历巨大变革,快递行业面临着比美国更大的挑战和更好的机遇。中国在消费物流领域,已经具备全球竞争力的服务效率和水平,但在产业物流领域仍有相当的提升空间。我们有理由相信,当前中国的产业转型将开启下一个物流蓝海市场。
2、货流价值与成本效率——物流强国的必要条件
必要的高价值物流密度和领先的成本效率,是美国从物流大国走向物流强国的必要条件。80年代的产业结构转型,一方面,以电子信息为高附加值产业,为FedEx航空快递的崛起,提供了必要的高价值货流密度;另一方面,传统制造业的效率升级,推动了供应链管理战略和业务的广泛应用。
3、迎接更好的物流时代——中国产业转型加速
物流企业也是经济改革发展前沿的弄潮儿。中国正经历类似美国80年代经济转型期,高端制造和新兴服务业的物流需求,以及传统制造业降本增效的 压力,将加速中国产业供应链拐点的到来。
我们估算,中国制造业潜在快递规模在千亿量级,高品质快递需求并不悲观,顺丰市值空间或许可以看得更高。
4、顺丰控股:产业转型提供发展机遇
从底盘的物流网络资源,到标准的物流产品,再到个性化的解决方案,是顺丰未来成长的清晰路径。对于服务产业的制造业供应链而言,客户关系、网络布局、资源整合和专业服务能力四个维度缺一不可。顺丰通过收购领先供应链企业的在华业务,实现客户关系和专业能力的跨越式成长。
报告正文
加盟制快递是电商崛起的关键基础设施,而更高层次的供应链也将成为中国产业转型升级的重要基础设施。
顺丰控股引领中国高时效、高品质速运市场,过去二十余年受益于商务寄递需求的高速增长,未来将分享产业结构升级带来的物流新机遇,高附加值产业的规模大小将决定顺丰的市值空间。
一、寻找下一个增长点:产业供应链
从商流视角,可以将物流划分为产业物流和消费物流;其中,产业物流占据中国13万亿物流市场中的绝大部分。每一次产业结构变革,都会推动物流的发展,我们有理由相信,当前中国的产业转型将开启下一个物流蓝海市场。
1.基于商流的物流分类
传统的物流行业分类体系,大多按照运输方式(海、陆、空、多式联运等)或者货品类 型(快递、零担、整车等)划分。我们基于商流视角,将物流划分为产业物流、消费物流。

2.产业供应链或将是下一个蓝海市场
无论是零售线上化催生的电商快递,还是生鲜产品远距离销售催生的冷链运输,可以发现,每一次产业内部结构的变革,都会推动物流的发展。
中国物流是一个超13万亿的巨大市场,工业品物流占据其中的绝大部分。尽管在消费物流领域,中国已经具备全球竞争力的服务效率和水平,但在产业物流领域,中国仍有相当的提升空间。
当前,中国正处在制造业转型的关键节点,我们有理由相信,制造业转型升级将会开启物流下一个蓝海市场。

二、货流价值与成本效率:物流强国的必要条件
回顾美国现代物流发展史,每一次生产领域的变革和创新,都会推动物流的升级发展,而必要的高价值物流密度和领先的成本效率是决定物流大国走向物流强国的必要条件。
1.商流决定物流—产业视角下美国物流发展的三阶段
我们将美国现代物流的发展划分为三个阶段:
萌芽期(20世纪50-60年代)
经济高速发展,产品单一,在福特制的大规模生产下,高库存是保证稳定生产、销售的合理选择,运输多以企业内部生产部门进行管理,物流的主体思想是Physical Distribution,即物品的移动。
生产厂商为了追求规模经济进行大量生产,而生产出的产品大量地进入流通领域。由于州际运输监管的限制,全国性的第三方公路物流公司并不多,仅有的少数第三方物流也仅服务于区域运输。
铁路作为大量生产、大量制造的运输方式,占据运输的主体地位。 而零售端的大型百货商店、超级市场纷纷出现在城市的内部和郊区,推动UPS的同城包裹配送业务。
成长期(20世纪70-80年代)
经济降速换挡,总量需求放缓,但个体需求开始出现差异化,丰田制的柔性制造(JIT)能够较好满足多品种、小批量的生产特征,降低库存压力,提升经营效益;同时,运输管制的放开以及外包制的推行,第三方物流公司开始蓬勃发展,物流的主体思想逐步从Physical Distribution 转化为Logistics,即企业从原材料的采购到产品的销售整个过程的效率化,而非个别功能的效率。
1978年和1980年,航空运输和公路运输相继放开管制,大量第三方公路运输公司涌现, UPS的Golden Link计划搭建起全国性公路骨干网,FedEx的航空货运也进入发展快车道。从此,灵活性更强的公路运输,以及时效性更好的航空货运开始登上历史的大舞台。
然而,公路运输竞争的加剧,迫使罗宾逊(C.H.Robinson)在1986年出售了大部分货运业务资产,转型为轻资产运营的无车承运人。
成熟期(20世纪90年代至今)
全球化的产业链分工催生了温特制的模块化生产,这使得大批量定制成为了可能,面对不断缩短的产品生命周期和加速的产业升级节奏,产业标准成为了竞争核心。
大型企业基本建立了自己的供应链战略,对产业链条上的物流(包括原材料零件的供应商、制造 商、批发商、零售商等)进行统一管理规划,物流的主体思想从Logistics过渡到SCM (Supply Chain Management),第四方物流公司雏形开始产生。
龙头公司大多在这个阶段开启了横、纵向收购的综合物流服务商转型路程。美国也因此完成了从物流大国到物流强国的升级。
2.产业物流的崛起—80年代美国经济加速转型
美国经济经历了20世纪40-60年代期间的高增长,以及70年代的「滞胀」阶段后,在80年代进入降速换挡期,GDP增速中枢从4.9%回落至3.2%,并且经济波动幅度变小,整体呈现扁平化趋势。从产业结构角度来看,80年代工业增加值占比开始下滑,服务业增加值上升,结构优化速度明显加快。
可以发现,80年代美国的产业结构升级为现代物流的发展提供了两大契机:一是以电子信息为代表的高附加值产业,为高时效快递提供了必要的高价值货流密度;二是结构性的供给过剩,以及生产要素成本上涨,带来的传统制造业转型压力,倒逼供应链管理的普及应用。

契机一:高附加值产业崛起—航空快递发展基石
信息技术革命使得以电子信息为代表的高新技术产业,在80年代左右成为美国经济的主导产业。1977-1984年,美国高新技术产业年均复合增长14%,约为前期复合增速的一倍,高于同期2.9%的美国工业生产平均增长率。高新技术制造产业在美国工业生产中的占比也由1977年的6.1%提升至1984年的12.9%。


尽管美国快递业已有百余年的发展史,但在80年代之前,全国快递运输的货值占整体运输货值的比重仅有2%。然而,80年代高新技术制造产业的发展推动了美国商品小型化和高价值化,给美国物流业带来深刻变化。
早在50多年前的1929年,UPS便尝试通过私营航空公司提供航空快递业务,但高价值货流密度不足,难以支撑航线盈利,两年后的大萧条迫使UPS终结了自己的航空冒险;1953年,UPS、Emery通过飞机腹舱开展东西海岸大城市间的点对点运输。而美国快递业的二次爆发,是以80年代FedEx为代表的轴辐式航空快递的崛起为标志。
企业家不仅需要勇于探索新的商业模式,更需要灵敏的嗅觉感知风口到来的时点。如果说UPS的陆运快递,为中端价值行业提供了高性价比的包裹运输,那么FedEx的航空快递,则为高附加值行业提供了更高品质、更高时效的寄递服务。



契机二:传统产业效率竞争—倒逼供应链改革
20世纪60、70年代,日本、西欧制造业快速崛起,使得美国传统制造业面临着来自日本、西欧的竞争压力;另一方面,产能过剩,以及生产要素成本上涨,进一步挤压了传 统制造业的盈利空间,因此,提升运营效率是降低成本、提高效益的必要举措。
80年代,美国企业从Physical Distribution全面进入Logistics时代,B2B供应链公司在细分行业中开始出现。美国总库存自1980年以来的20年间平均每年下降约2%,在制品更是每年平均下降6%左右。
国外世界500强企业有80%制订了企业的供应链战略,成为增强竞争力的主要标志。美国沃尔玛的全球供应链体系、美国卡迪纳(Cardinal Health)的全球健康医疗产业供应链体系、日本丰田的精益供应链管理体系、德国DHL的全球供应链布局等等都是杰出代表。

三、迎接更好的物流时代:中国产业转型加速
中国物流企业是经济改革发展前沿的弄潮儿,创业者的灵敏嗅觉与艰苦奋斗,快速推动物流产业的发展。当前中国产业转型加速,将给物流人创造更好的时代机遇。
1.从计划到市场—中国物流发展史
改革开放前,计划经济体制下的运输
在改革开放前的计划经济下,无论是生产资料,还是消费品都以计划的形式运作。 供销社系统下的统购统销,使得流通的价值微乎其微。当时的运力基本都是生产、流通企业自建,按计划储存和运输。
改革开放前的物流是属于铁老大时代,铁路货量平均占比34.8%,周转量占比72.6%,这意味着铁路在整个运输市场中居于核心地位,公路更多起到短驳和衔接作用。
这个阶段的物流,即传统的物资运输、保管、包装、装卸、流通加工等活动(Physical Distribution),并不能算是真正意义上的现代物流(Logistics)。
80年代,市场经济浪潮下的物流萌芽
80年代,市场经济浪潮下,个体户经济正式得到国家承认;1983年,交通部开始实施有河大家走船,有路大家走车的改革方针,运输市场化带来的需求爆发使得运力市场供不应求,众多个体户快速涌入货运市场,从黑龙江一家倒闭的国企—佳木斯纺织厂走出的创业者开始登上零担发展的历史舞台。

随着从业者大幅增加,专门揽收货源信息的职业——信息部、黄牛、配货站,甚至城市物流中心开始产生,中国物流产业就此进入快速发展的轨道。
时至今日,这些运输个体户仍是中国公路运输的主体。
90年代至今,民营经济蓬勃下的第三方物流
20世纪90年代,中国对外贸易快速发展,两头在外的加工贸易成了民营经济的主导。按美元计算的进出口总额年平均增长率为12.2%。1993年,华东的聂腾飞和华南的王卫嗅到了外贸企业海关报单业务的商机,开启了民营快递的创业之旅。同年成立的宝供物流,以及1997年成立的怡亚通,则相继成为中国合同物流和供应链管理的代表型企业。
如果说中国加入WTO之后,制造业的快速扩张将快运、整车带进了黄金时刻,那么互联网浪潮带来的零售线上化,则给民营快递提供了全面爆发的契机。

2.产业转型升级—迎来更好的物流时代
当前,中国正在经历类似美国20世纪80年代的经济转型期,宏观经济降速换挡,产业重心开始转向高端制造和新兴服务业。高附加值行业的物流需求,以及传统制造业降本增效的压力,将加速中国产业物流拐点的出现。
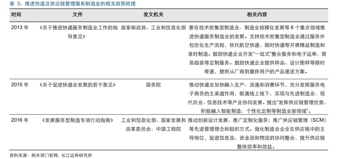
根据国家邮政局的统计,2018年,快递服务制造业形成318个重点项目,带动相关制造业总产值约2172.9亿元,产生快递业务量约8.4亿件。高附加值产业的快递需求或许才刚刚起步。


微笑曲线的价值迁移—高价值物流需求提升
中国制造业正向微笑曲线两端的高附加值部分迁移。研发投入是高技术制造业突围的必要条件,中国研发支出占GDP比重持续提升,不断缩小与美国的差距。从行业大类来看,信息技术、电气设备、汽车和医药制造业研发投入领先。2018年高技术制造业增 加值占比已提升至14%,高技术制造业正成为中国制造业的主导力量。



高价值商品规模决定产业快递的规模上限。与过去两头在外的加工贸易模式不同,在制造端国产替代以及下游消费升级推动下,产业链中的高附加值环节将部分回归国内。我们有理由相信,这将带动国内高价值物流需求的较快增长。
我们选取美国快递运输货值占比前十大行业,分别采用6%和1%的物流费用率(2018年中国物流费用占GDP比重为14.6%,但考虑到所选行业附加值较高,故参考2011年电气机械及器材制造业物流费用率约6%,以及2018年A股先进制造业龙头的物流费用率约1%),测算中国产业快递潜在规模区间在788-4726亿元。


从规模导向到效率导向—供应链管理时代已来
传统制造企业经营正从规模导向转变为效率导向。当劳动力成本优势弱化、结构性产能过剩,粗放式发展形成的小散乱弱中间环节面临淘汰和整合,通过供应链的优化和整合实现降本增效,对企业来讲,将显得尤为重要。
供应链管理需要综合考虑全链路的显性和隐性成本。举一个具体的案例:一家制造商进口单价为1000元的某种器件,如果批量购买100个,则单价只需800元。
大批量采购显然可以直接降低采购成本,但在交易、物流、关税等方面的作业成本,以及仓储和库存持有成本将会增加。如果单个购买,采购前置时间(Lead Time)将被拉长,直接成本和交易成本也会增加。


消费供应链改革正在进行,产业供应链蓄势待发。当前,行业产能过剩正推动供应链改革在消费领域进行。一方面,上游供应商有迫切意愿拓展渠道促进产品销售;另一方面, 流通环节加快周转清理库存的需求增强,有利于B2B平台从旧有渠道分销体系中抢夺更多份额。
无论是聚划算旗下的天天特卖推出的天天工厂和C2M产区计划, 还是拼多多的拼工厂战略,本质上都是通过数字化改造中小制造企业,缩减供应链的中间环节,直接对接制造商和消费者,以爆款模式推动工厂的生产资料到商品的快速 流转。可以预见的是,制造业的产能过剩也将推动供应链改革在制造领域进行。这将是万亿级别的蓝海市场。

四、顺丰:底盘资源坚实,基因正在蜕变
从底盘的物流网络资源,到标准的物流产品,再到个性化的解决方案,这不仅是DHL、 UPS、FedEx、DB Schenke等全球综合物流巨头的成长之路,也是顺丰未来成长的清晰路径。
德勤在《物流行业下半场竞争商业转型模式全分析》中提出,网络布局、资源整合、客户关系和专业服务能力,是对于产业物流公司的关键成功要素。顺丰具备坚实的物流底盘资源,外部资源整合能力正在形成,收并购领先企业的在华资产有望补齐客户关系和专业服务能力的短板。

1.物流底盘资源坚实
顺丰凭借直营模式、天网+地网+信息网三网合一网络资源、以及强大的科技实力, 造就独特而稀缺的物流底盘资源。
科技方面:
科技投入和研发团队规模大幅领先同行。2018年,公司科技投入超过27亿元,占营收比重约为2.4%,IT 及研发人员接近6000 人。自主研发了地图平台、大数据平台、信息安全平台、智能运维管理平台等,在智慧仓网和终端收派 智能化方面已有相对成熟的应用,并推出数据灯塔等大数据产品。
天网方面:
拥有全国规模最大的货运机队、运输全国最多的航空货物,正在孕育中的全球第四大货运机场——鄂州机场,是天网二次蜕变的战略之举。
地网方面:
全场景的仓配网络,密集的干支线、分拨以及最后一公里布局,构成了公司核心的底盘资源。

2.资源整合能力初显
稀缺的直营模式,同样面临着供应链业务对外部资源整合的挑战。顺丰以开放的姿态整合社会化资源,进一步提升了自身的资源优势。
投资科技货代公司Flexport
2018年3月,顺丰领投美国知名科技货代公司 Flexport C+轮融资。Flexport创立于2013年,由硅谷技术开发商创建的科技及服务驱动的新型货代公司,致力于为客户提供海陆空货运、报关及货物保险等透明 化服务。此次顺丰与Flexport 建立深层次战略合作关系,在科技能力、网络资源 等方面加深战略业务合作,助力双方国际业务拓展。
成立加盟制顺心快运
2018年3月,顺丰控股收购广东新邦物流有限公司核心资产及相关业务,并建立「顺心捷达」快运业务独立品牌。一方面顺心捷达是加盟制的快运品牌,具有运营成本低、网络铺设快、运作灵活等特点,专注全网型中端快运市场,与顺丰快运在运营模式及产品定位上形成互补。
成立供应链大数据公司
2018年4月,顺丰联合国内8家物流和供应链领域知名企业(东方嘉盛、飞马国际、华南城、朗华投控、普路通、腾邦、怡亚通、越海全球供应链等)签署股东协议,拟共同出资1亿元,构建国内有影响力的供应链大数据平台。其中,顺丰投资拟出资约1111万元,占合资公司股本比例11.112%。该合资公司的首任董事长由王卫出任。
成立中铁顺丰公司
2018年8月,中国铁路总公司与顺丰共同组建的中铁顺丰正式揭牌成立。其中,中铁快运与顺丰分别占股55%和45%。主要经营包括高铁快运、快速货物班列等特色物流服务产品研发销售,铁路跨境电商货运平台设计建设等。中铁顺丰将强化整合资源,打造具有仓储、装卸、包装、搬运、加工、配送等多种服务功能的综合物流中心。

3.收购补齐能力与客户短板
在产业服务的关键成功要素中,顺丰在客户关系和专业能力方面仍是新手。供应链管理基因的缺失,尤其是服务于产业供应链能力和经验的匮乏,更是顺丰战略转型之中的最大痛点。
现有的自建资源也决定了顺丰的合同物流服务将暂时囿于生鲜、食品、医药等几个细分市场,难以渗透到其他行业。深耕基础物流服务多年,顺丰更是缺乏合同物流的人才储备与管理经验。
顺丰收购领先供应链企业的在华业务,尽管几十亿的学费并不便宜,但能够降低学习成本,在短时间内获得重要的战略能力,获得跨越式成长。这将为顺丰率先撬开万亿级别的产业供应链市场提供先发优势。

收购DPDHL在华供应链业务
2018年10月,顺丰与德国邮政敦豪集团(简称DPDHL)达成战略合作,顺丰将整合DPDHL在华供应链业务,并设立顺丰敦豪供应链公司。顺丰可以借力DHL品牌及其多年积累的卓越口碑,协同被收购企业和顺丰自身的网络和客户资源,推动在供应链业务市场的拓展,特别是在汽车、 医疗、消费电子以及半导体等具有高壁垒、高附加值服务的领域实现业务突破。
与夏晖供应链成立合资公司
2018年8月,顺丰与美国夏晖集团宣布联合成立新夏晖,顺丰成为新夏晖的控股股东。新夏晖拥有近40年的冷链供应链管理经验,在供应链管理、解决方案设计和质量管理方面,具有领先于市场的核心优势,是中国冷链行业标杆企业和标准制定者之一。
新夏晖已经成功切入顺丰现有国内知名新兴新零食餐饮品牌客户,结合双方高标准的冷链供应链及同城配送覆盖,向该客户提供优质的冷链物流服务和一站式供应链解决方案及服务。

来源/长江证券
作者/韩轶超、冯启斌、鲁斯嘉
识别二维码报名,获取免费名额

长期坚持提供干货不易,如文章引起大家共鸣、对大家有帮助,请大家赞并转发,以支持我们提供更多干货,谢谢。
专注十年,持续打造全面有价值的贸易金融知识库
更多关键词,请到公众号对话框输入,获取更多干货。
商务合作请联系手机号同微信:18501955840、15201195871(备注合作事由)


