
随着数字经济、大数据时代的来临,产业互联网大概是这两年最火的词了。而产业互联网到实体经济的案例不断增多,无论是传统行业还是科技行业,产业互联网已然成为大公司的重要布局。
2018年10月,在马化腾提到:“伴随数字化进程,移动互联网的主战场,正在从上半场的消费互联网,向下半场的产业互联网方向发展”。“接下来,腾讯将扎根消费互联网,拥抱产业互联网”。
除了互联网头部企业,近年来,产业互联网加速了数字经济与实体经济融合,无论是传统行业还是科技行业,产业互联网已然成为企业的布局重点。
金融科技方兴未艾,科技浪潮群雄逐鹿。
企业转型加速、实体经济赋能.....
我们都渴望拥抱产业互联网,却苦于没有成体系的知识支撑,没有垂直细分的渠道资源……
机会来了~~~
为了满足不能到场参加线下课堂的小伙伴们的强烈需求,我们精心推出了《供应链金融高手成长营》系列课程,见证更多行业高手的进阶!本次线上课程的题目是《产业互联网与供应链金融的顶层设计、产品创新与投资案例分析》。
课程背景及大纲
《产业互联网与供应链金融的顶层设计、产品创新与投资案例分析》22小时PPT视频课程由《贸易金融》杂志联合行业专家在成功举办了100+场线下培训及上百家供应链机构的基础上,基于整理和讲课的形式,将供应链金融行业干货内容精心提炼出来。
本课程将全面解读国内供应链金融的业务模式、发展形势与监管环境,并对资管新规和银行理财新规的统一监管政策进行了详细解读,指出未来贸易金融在“大资管”金融机构的发展前景,相关内容可直接应用于国内当前的实践,内容将根据市场发展不断更新,永久有效。
名师介绍
大连理工大学管理科学与工程硕士;还历任东北亚煤炭交易中心总裁,泰德煤网股份有限公司董事、副总裁,大连泰德人オ港有限公司总经理,大连桑扶兰实业有限公司总裁。十多年的煤炭行业经验,对煤炭市场有更深透、更敏锐的理解。
重庆弘远渝富股权投资基金管理有限公司董事、合伙人、金融学博士;历任民生银行贸易金融部跨境投融主管、恒丰银行跨境投融部市场开发总经理、金沙江资本合伙人、民生银行苏州分行投行部负责人。
主要负责的项目有:金沙数字银行A轮B轮融资;如意集团跨境并购、分众传媒跨境重组回归A股;中消安私有化;亚信科技再融资;紫光集团定增厦门银润、跨境并购学大教育。
本课程的特点
1:痛点直击、突破瓶颈
10万+行业从业人员的调研反馈,深度挖掘产业互联网行业痛点。20%理论+80%案例解构,直击痛点,用最短的时间突破工作瓶颈。
2:专家面授、全程案例
特邀行业的实操型专家讲师,全程案例拆解,小班授课,对一互动交流。
3:圈层交流、优质人脉
云集知名供应链金融机构、核心企业、供应管理公司、商业保理公司、产业互联网平台、融资租赁公司、银行、券商基金等机构,高质量人脉图,行业交流一步到位。
4:资金对接、一步到位
汇聚业内产业投资人,大资金、大投资,为您的投资布局,保驾护航。
5:贸金脑库、您的私家智囊团
拥有业内百位知名专家学者、行业领军人、金融专家,一朝相识,永续链接。时时掌握最新资讯、产业布局与时俱进。
本课程适应的人群
董事长、执行董事、总经理、战略管理部门负责人、产品总监、产品经理、风险管理部门负责人、业务发展部门负责人、运营总监、投资相关机构决策者以及其他对产业互联网、供应链金融具备投资意向的企业高层领导。
课程详情
优惠价格:299元(原价699元)
课程形式:PPT视频录播课程
学习周期:订阅后一年内可以无限次数学习
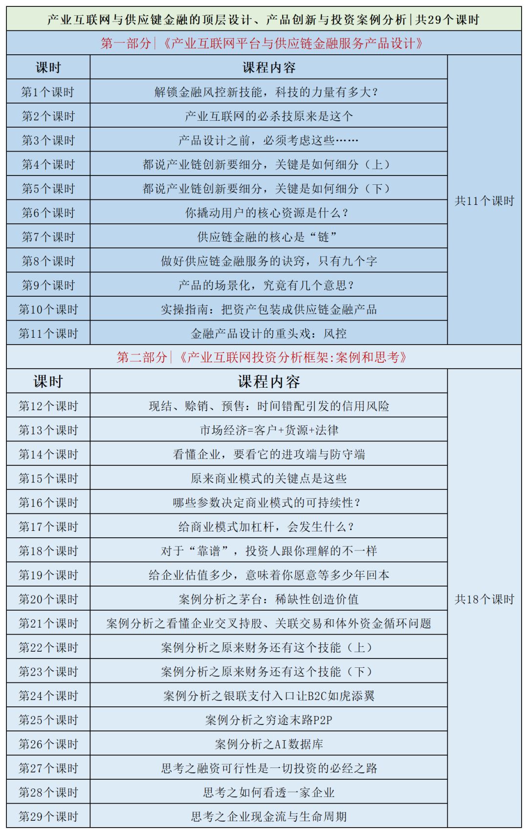
课程时长:总计29课时,课程时长580分钟
课时内容
《知钛商学院》往期线下培训
贸易金融杂志旗下(知钛商学院),作为一家专注贸易金融、供应链金融、交易银行十多年的机构,一直深耕行业,为行业提供优质的知识与智库。公司运营贸易金融、供应链金融、消费金融、汽车金融、交易金融等微信公众平台。
发起成立了中国交易银行50人论坛、中国供应链金融产业生态联盟等行业智库。自2013年起,公司举办线下培训100+场,培训学员几千人。
主办多届中国交易银行年会、历届中国供应链金融年会、历届中国保理年会、历届中国消费金融年会。同时发布了历年《中国交易银行年度发展报告》、《中国供应链金融年鉴》、《中国消费金融年鉴》、《中国保理行业白皮书》。
知钛商学院线下行业峰会
知钛商学院线下培训
课程 - Q&A
Q:课程时长?
A:本系列课程为录播形式,22个小时共计27个视频,订阅后至少一年内可以不限次数随时随地反复收看学习。
Q:如何听课?
A:点击订阅专栏付费后通过目录直接听课。
Q:不会订阅或订阅出现问题如何解决?
A:可以扫描下面给的二维码联系管理员帮您解决问题哦。

Q:如何参与线下沙龙活动?
A:添加官方客户微信(上面有二维码哦),客户会通知线下沙龙活动。
购买课程的方式
长按扫描下方的二维码即可购买课程
也可以点击下方阅读原文购买课程哦

