

作者 | 任涛
来源:守门看客(ID:jinrongjianghu123123)
【正文】
2019年11月25日,央行发布《中国金融稳定报告2019》,从三个维度合计17个专题讨论了中国金融体系的运营情况。目前《中国人民银行年报》、《中国货币政策执行报告》和《中国金融稳定报告》共同构成央行对外发布的三大报告,其中货币政策执行报告作为理解央行货币政策取向具有重要参考意义,而始于2005年的《中国金融稳定报告》系列不仅对相关专题的论述非常深入深刻,在质量上也明显处于引领地位,更召示着中国金融体系的监管方向。
一、主要框架对比:中国金融稳定报告2018和2019
通过对比2018年与2019年中国金融稳定报告的基本框架内容,有助于帮助我们理解央行最近两年关注点的一些变化和明确未来的方向。通过对比可以发现:
(一)最近两年只有四个主题存在重复,分别为住户部门债务分析、银行业压力测试、基金流动性风险以及央行金融机构评级,其它绝大部分主题均有变化,当然一些主题前后有一定延续性(如资产管理行业等)。
(二)2019年的专题数量明显少于2018年,这表明央行的关注点在聚焦。
(三)从17个专题来看,央行最近比较关注化解金融风险(2020年是收关之年)、债转股、保险、压力测试、私募基金、债券市场违约、金融科技监管、资管新规效果、金融机构评级等领域。

二、一些关键点
(一)谨防中美贸易战再度升级以及金融环境突然收紧
1、中美贸易战虽然已经出现阶段性缓和,但未来不确定性仍然加大,特别是近期已有企业因中美贸易摩擦带来的不确定性而缩减投资计划、调整供应链布局。因此中美贸易摩擦势必持久而艰难,一旦再度升级,必然会导致全球潜在增长率下降、通胀水平上升、加剧金融市场波动。
2、低利率环境下,利率稍微有点反弹均会造成全球金融市场的大幅波动,也使得主要经济体的脆弱性明显较大,因此需谨防金融环境突然收紧所导致的债务风险压力加大以及引发风险偏好逆转。
(二)明确各部门宏观杠杆率的现实情况
防范化解风险的关注点在于债务风险,显然对杠杆率的讨论也是风险话题的焦点,因此有必要事先将我国各部门的杠杆率水平统一列示进行讨论。关于杠杆率水平,有两个口径,一是中国社科院版本(只针对中国),另外一个是国际清算银行版本(针对各经济体各部门的)。可以发现,
1、2019年以来,中国各部门的杠杆率水平仍在提升,其中实体经济部门、居民部门分别上升7.45和3.11个百分点,这表明存量风险的基础上,增量风险在明显上升。
2、我国居民部门的杠杆率水平低于发达经济体、但明显高于新兴经济体,意味着上升空间在逐渐收窄,不过按照90万亿元的经济总量来计算的话,目前仍有20万亿元的增长空间。
3、非金融企业部门的杠杆率水平远远超过其它经济体,也是去杠杆的重点,但是在目前内外环境下,也只能先解决风险比较大的领域,即负债率比较高、债务压力比较大、经营比较差的非金融企业将面临破产或兼并重组的风险。
4、我国中央政府部门的杠杆率水平远低于其它经济体,未来加杠杆的空间较大,也意味着财政政策的空间较高,但我国财政空间受制于很多因素,空间的进一步释放仍然需要政策决心。

(三)未来计划出台的政策汇总
1、金融控股公司监管规则。
2、系统重要性金融机构监管相关细则。
3、《关于完善系统重要性金融机构监管的指导意见》。
4、推动《中国人民银行法》、《商业银行法》、《处置非法集资条例》、《私募投资基金管理暂行条例》、《非存款类放贷组织条例》、《信用评级业管理暂行办法》、《非银行支付机构条例 》等修订立法工作。
5、标准化债权类资产认定规则。
(四)明确建立非标转标机制
现在正处于资管新规效果评估的阶段,未来坚持资管新规的基本方向不动摇是基本原则。作为配套,预计后续还会在几个领域有所加强政策补充:
1、建立非标转标机制,由于之前所寄于希望的北金所、银登等均被列为非标,因此非标转标是盘活存量资产的有效路径,否则造成的信用收缩将会对经济产生较大冲击。
2、推动各类资管产品在账户开立、产权登记、税收政策等方面的统一政策口径。
3、充分发挥资管产品的直接融资功能,改变过去的类信贷业务模式。
(五)政策层面还没有放弃债转股
债转股本身是降杠杆的一种方式,也是提高直接融资比例的政策路径,但目前落实情况并不明朗,主要是因为存在定价等问题。从报告披露的内容来看,未来债转股的政策重点将会聚焦在落实国有资产交易分级审批制度、推动债转股与国企混改结合、支持金融资产投资公司发行私募资管产品投资参与债转股、支持股份行单独或联合设立金融资产投资公司、允许公司使用私募发行的资金用于补流或偿债等几个方面。
(六)金融科技领域的监管框架正逐步建立
1、目前金融科技活动主要有四个领域,即(1)支付结算类(如移动钱包、数字货币等);(2)存贷款与资本筹集类(如网络借贷、股权众筹等);(3)投资管理类(如智能投顾);(4)金融市场基础设施(如客户身份认证、分布式账户、云计算等)。由于这四个领域某种程度上有取代商业银行、中央银行的可能性,因此比较受关注,政策层面也会加强监管。
2、报告中重点提及“部分大型互联网企业通过新设机构、控股或参股金融企业等方式,已演化为事实上的金融控股集团”,对于这类互联网企业预计也会加强监管,即将互联网科技企业控股形成的互联网金融控股集团以及金融市场基础设施、金融机构第三方技术服务商纳入监管范围,顺势引导。
3、目前我国的金融控股公司主要包括五类:
(1)国务院批准设立的支持国家对外开放和经济发展的大型企业集团(如中信集团、光大集团等);
(2)地方政府批准设立的综合性资产投资运营公司(如天津泰达集团、上海国际集团、北京金控集团等);
(3)中央企业集团母公司出资设立、专门管理集团内金融业务的资产运营公司(如招商局、国家电网、华能集团分别设立了招商局金融集团、英大国际控股集团、华能资本服务公司等);
(4)民营企业和上市公司通过投资、并购等方式逐步控制的(如明天系、海航集团、复星国际、恒大集团等);
(5)部分互联网企业,如阿里巴巴、腾讯、苏宁云商、京东等,其中阿里巴巴划转全部金融资产成立蚂蚁小微金融服务集团(目前已拥有第三方支付、小贷、保险、基金、银行等牌照)。
(七)什么是审慎管理
审慎管理是金融稳定政策的重要组成部分,也是每年金融稳定报告第三大部分的重点。
1、宏观审慎工具包括建立逆周期资本缓冲、附加资本要求、动态拨备要求、杠杆率、贷款价值比和贷款收入比等风险缓冲指标以及关注系统重要性金融机构,微观审慎工具则包括最低资本要求、流动性管理、风险管理、问题资产认定及拨备计提、内部控制、现场及非现场检查等方面。
2、中国的审慎监管内容主要包括推进金融机构评级、落实全口径融资宏观审慎政策、动态调整跨境资本流动审慎政策、统一资产管理业务基本规制、完善系统重要性金融机构监管、加强金融基础设施统筹监管、全面推进金融业综合统计工作。其中,这两年的重点又聚焦推进交叉金融产品统计,推进系统重要性金融机构及金融控股公司统计、编制金融业资产负债表,加强绿色金融、普惠金融等专项统计,建立完善债券市场、货币市场、外汇市场等金融市场统计。
三、重点专题分析
(一)关于防范化解重大金融风险
2017年全国金融工作会议明确了防范化解重大金融风险的三年攻坚战,其中2018年是开局之年、2019年是承上启下之年、2020年则收官攻坚之年,这意味着2020年将会进入彻底化解存量风险、实现轻装上阵的阶段,也是政策发布频率明显加大、政策力度明显加强的一年,因此2020年仍是政策风险之年。
1、过去央行做的事
(1)从管好货币总闸门、推动企业降杠杆、控制居民部门杠杆过快增长、积极化解地方政府隐性债务四个方面稳定宏观杠杆率。(2)通过定向降准、再贷款、定贴现、创设TMLF、CRMW、研究创设民企股权融资工具、扩大央行担保品范围等途径支付实体经济。(3)相继解决安邦、包商银行、锦州银行、恒丰银行、华信证券等高风险金融机构,同时推动互联网金融风险专项整治(如网贷机构、虚拟货币交易及代币发行融资平台)、打击非法集资。(4)发布资管新规及配套实施细则、《关于完善系统重要性金融机构监管的指导意见》、《关于加强非金融企业投资金融机构监管的指导意见》,并对金融控股公司开展模拟监管试点。
2、未来需关注的风险领域及政策方向
(1)地方政府隐性债务存量规模较大,根据我们的估算,大约在40万亿元左右,而目前在稳增长的背景下,城投类平台仍有发挥空间,但未来同样会面临整合、兼并重组的风险。
(2)有序重点处置金融控股集团风险,着力化解农村金融机构等地方中小金融机构风险。这意味着继安邦、包商、锦州、恒丰以及华信证券之后,未来仍大概率会有一些金融控股集团、农村金融机构面临风险被处置的情况。
(3)大力整治交易场所违规开展业务,推动交易场所有序整合撤并,坚决依法关闭撤销严重违规、整改不力的交易场所。
(4)目前人民币汇率、外汇储备的稳定性存在压力(外汇储备规模为3.10万亿美元),未来需要防范跨境资本异常流动风险。过去通过外汇风险准备金政策以及逆周期因子有效应对了比较大的跨境资本流动压力,因此一旦跨境资本出现异常,仍会启用前面两项政策,同时还会借助离岸央票的作用。
(5)之前的民企债违约事件,也是央行打破债券市场刚性兑付的一种尝试,后续预计公司信用类债券违约压力仍然会较大,金融机构需要在信用债领域更加精准的定价和筛选。
从目前的数据来看,现阶段债券违约特征如下:
第一,违约比例较高的地区主要有青海、宁夏、辽宁、黑龙江、山西、安徽、内蒙古、河北、甘肃等地。
第二,违约比例较高的行业主要有第一产业、化工、商业贸易、纺织服装 、电气设备、机械设备、食品饮料、电子等领域。
第三,民企债违约比例较高的地区主要有宁夏、辽宁、内蒙古、黑龙江、海南、安徽、山西、山东等地。
(5)房地场市场风险可能在某些区域会显现,并传导至金融机构。
(二)关于住户部门债务水平
中国金融稳定报告2018年已经在去年讨论了这一主题,今年则在互联网消费贷款上有重点着墨,这也与今年以来的监管政策导向有关,之前互联网消费贷款增长比较迅猛的一些银行在政策约束下均开始有所控制,但已经积累了打下了不错的基础。
关于住户部门的杠杆率,目前仍有提升空间,绝对规模也有增长空间,但债务集中度比较高,需尽量规避年收入在6万元以下的客户群体(债务压力较大)。
同时需要指出得是,监管部门并非限制消费贷款的发展,而是限制那些没有场景的消费信贷,事实上从风险的角度考虑,我们也认为只有场景存在,才能积累客户,而只有积累,零售业务的基础才能打牢,发展前景才具有可持续性。

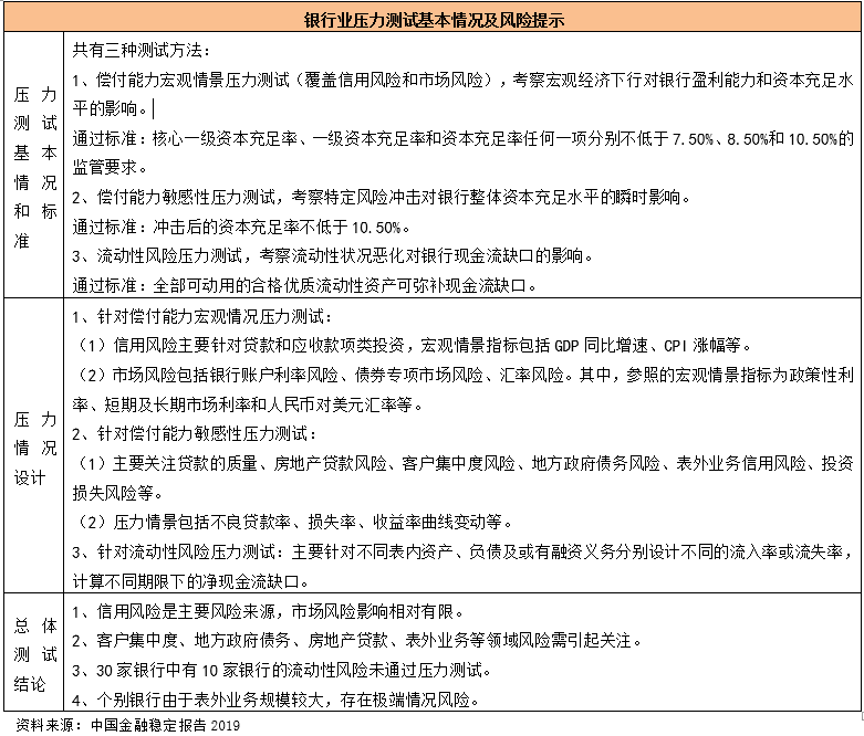
(三)关于银行业压力测试
该主题在去年的报告中已经有所讨论,不过和2018年相比有一些不同。
1、测试对象有去年的20家扩展至今年的30家,同时新增3家城商行、去掉1家城商行和2家农商行
今年测试的对象和去年相比有变化,其中选取了全部6家国有大行和12家股份行(去年只有2家国有大行和6家股份行),同时今年选取9家城商行和3家农商行(去年为7家城商行和5家农商行)。今年新增的城商行主要为北京银行、上海银行、锦州银行(剔除了天津银行),去掉成都农商行和广州农商行2家农商行。
2、压力情景有所不同,GDP下降幅度、利率上升幅度明显扩大
今年和去年的压力情景假设有所不同,特别是今年假设经济下行幅度和利率上行幅度更大(利率上行主要是因为利率市场化),而在其它压力情景假设中则基本保持一致。
第一,今年分别假设GDP增速下降幅度至5.30%(轻度冲击)和4.15%(重度冲击),去年则分别为5.70%和4.16%。
第二,今年分别假设负债利率、贷款利率、其他生息资产利率分别上升65个基点、39个基点和65个基点(轻度冲击),去年则分别为38个基点、22.80个基点和113个基点。
第三,今年分别假设负债利率、贷款利率、其他生息资产利率分别上升167个基点、100个基点和167个基点(重点冲击),去年则分别为151个基点、90.60个基点和186个基点。
3、今年更为关注客户集中度风险、剔除了“两高一剩”行业贷款风险
今年剔除了“两高一剩”行业贷款的压力测试,同时增加了客户集中度风险,并把客户集中度风险列为银行面临的重大风险,测试情景分为轻度冲击、中度冲击和重度冲击,即最大1家、3家和5家集团客户违约,违约损失率均为60%。

(四)关于央行金融机构的评级
1、高风险金融机构主要集中在农信社和农村合作银行
央行自2017年开始对所有金融机构进行评级,并根据评级结果区分各类金融机构的风险隐患程度,同时将评级结果较差的机构列为高风险机构,这可能也是处置问题金融机构的依据。2018年开始按季度进行评级评估,从结果来看,高风险金融机构约有587家(占全部评级金融机构的13.50%左右),且主要集中在农村中小金融机构(特别是农村信用社和农村合作银行), 也意味着后续中小金融机构的风险暴发领域可能会以农村金融机构为主。
2、目前农信社主要有三种模式
央行专门对农信社进行了讨论,这主要是因为农信社是高风险金融机构的集中领域。现阶段我国农村合作机构有三种管理模式,且仍然处于向农商行转型的过程中。这三种管理模式分别为:
(1)省联社模式,即各县级联社作为独立法人,共同出资成立省联社,由省联社代理省政府对农信社进行管理,这也是当前多数地区采用的模式。
(2)统一法人模式,即在四个直辖市组建全市统一的农商行,其中天津有天津农商行和天津滨海农商行2家。
(3)金融持股模式,如宁夏黄河农商行在原宁夏联社和银川市联社合并的基础上组建,在吸收国内若干家法人单位和自然人方式组建,并以资本为纽带对全区各县市联社实行统一管理。
3、推动地方政府和监管部门一起处置高风险金融机构
那么在对金融机构进行评级后,该如何处置评级结果在8以上的高风险金融机构呢?具体做法如下:
第一,央行会定期向地方政府发送风险提示函,同时向相关监管部门通报高风险机构情况,推动地方政府和监管部门分类施策、精准拆弹。
第二,向评级对象“一对一”通报评级结果、主要的风险和问题,提出整改建议,并对症提出诸如补充资本、压降不良资产、控制资产增长、降低杠杆率、限制重大授信和交易、限制股东分红、更换经营管理层、完善公司治理和内部控制等要求。

长期坚持提供干货不易,如文章引起大家共鸣、对大家有帮助,请大家赞并转发,以支持我们提供更多干货,谢谢。
专注十年,持续打造全面有价值的贸易金融知识库
更多关键词,请到公众号对话框输入,获取更多干货。
商务合作:手机号同微信:18501955840(备注合作事由)


