
为进一步推进物联网、云计算、大数据等新一代信息技术在我市工业企业中的应用,加快两化深度融合,杭州市经济和信息化委员会于近日发布了2016年杭州市104个工厂物联网和工业互联网试点项目验收通过名单的通知(杭经信物联〔2016〕282号)。功能区浙江威星智能仪表股份有限公司的PLM云平台项目经企业自主申报,区、市两级相关部门初审,今年6月成功入选2016年杭州市工厂物联网和工业互联网试点项目库,10月底按试点方向及相关标准建设完成并投入运行后,经专家评审,并经网上公示,顺利通过验收。
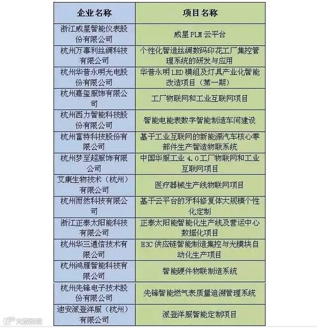
2016年杭州市工厂物联网
和工业互联网试点项目验收通过名单(部分)

威星PLM云平台是企业级的产品数据管理平台,通过中心数据库集中管理产品设计过程中产生的所有数据,并提供各种接口与企业现有的应用工具/业务系统进行整合。该项目上线可使产品生命周期信息透明化,使管理者能够清楚地了解产品的有关信息,最终实现电子化数据和过程的集中管理。
据悉,杭州市经信委后续将对通过验收的试点项目按《杭州市人民政府关于降成本、减负担、去产能,全面推进实体经济健康发展的若干意见》(杭政函〔2016〕43号)进行资助,此举将充分发挥试点项目的引领带动作用,进而推动工厂物联和工业互联网试点工作的深入开展,不断促进企业转型升级、提质增效。
~~~~~~~~~~~~~~~~~~~~~~~~~~~~~
企业简介:
浙江威星智能仪表股份有限公司是成立于2005年,是功能区一家专业从事智慧燃气信息系统平台、智能燃气表终端及新一代超声波计量仪表等研发、生产、销售及服务的高新技术企业。主要致力于成为燃气领域计量管理、管网安全、在线监测、能源管理、结算收费等完整解决方案的一流信息服务商。当前,企业紧紧围绕互联网和工业4.0,全面打造公司核心单竞争力和创新商业模式,实现公司可持续发展,努力为上城区工业经济创新发展做出贡献。


(威星年产150万台智能燃气表及技术研发中心在建项目效果图)

