摘要
嵌合抗原受体巨噬细胞(CAR-M)疗法在实体肿瘤治疗中表现出巨大潜力。然而,肿瘤免疫抑制微环境会促使CAR-M表型发生重新驯化,从而限制其抗肿瘤免疫效能。山东大学姜新义教授、史本康教授、荆卫强报道了一种原位工程化的嵌合白细胞介素2(IL-2)信号受体(CSR),可精准调控CAR-M的促炎表型,显著增强其持续的抗肿瘤免疫活性。具体而言,研究者自主设计的脂质纳米颗粒能够高效地将双环状RNA递送至巨噬细胞,制备出表达CSR的功能化CAR-M细胞。通过这一合成的IL-2受体,IL-2治疗剂能够激活CAR-M的细胞内炎症信号通路,驱动CAR-M向抗肿瘤表型转化。此外,水凝胶介导的脂质纳米颗粒和IL-2联合治疗策略能够有效重塑肾癌动物模型的免疫抑制性肿瘤微环境,促进肿瘤显著消退。综上所述,研究者的研究证实,通过合成IL-2受体对CAR-M促炎表型的调控,可有效增强CAR-M的抗肿瘤免疫治疗效果,并可广泛应用于其他实体肿瘤治疗领域。相关研究以An in situ engineered chimeric IL-2 receptor potentiates the tumoricidal activity of proinflammatory CAR macrophages in renal cell carcinoma发表在Nature Cancer上。
研究背景
嵌合抗原受体(CAR)T细胞疗法在血液系统恶性肿瘤治疗中取得了显著成功,但由于T细胞在实体肿瘤中的组织渗透性较差,其在实体瘤中的治疗效果仍然受限。巨噬细胞具有较强的肿瘤组织渗透能力,能够吞噬肿瘤细胞并呈递完整的肿瘤细胞抗原,因此CAR-M疗法在实体瘤治疗中展现出良好的前景。然而,研究者发现,尽管CAR-M最初被工程改造为具有抗肿瘤功能的促炎性M1表型,但在肿瘤免疫抑制微环境的持续作用下,CAR-M可能会发生重新驯化,转变为促进肿瘤生长的M2样表型,严重限制其持久的抗肿瘤免疫功能。因此,如何在实体瘤免疫抑制性微环境中成功诱导并维持CAR-M为促炎M1表型,是推进CAR-M疗法临床应用的关键技术挑战。
肾细胞癌(RCC)作为一种高度免疫原性肿瘤,以大量免疫抑制细胞浸润和强烈的免疫抑制肿瘤微环境(TME)为特征。研究者指出,大量患者在部分肾切除术后的多模式治疗中并未获得明显的临床获益。造成肾癌TME免疫抑制的重要因素之一是肿瘤相关巨噬细胞(TAM)的广泛存在,这些细胞在肿瘤生长、侵袭和转移中发挥关键作用,并与患者预后不良密切相关。此外,由于TME的免疫抑制特性,即使肿瘤内存在大量的细胞毒性CD8+ T淋巴细胞(CTL),其对已建立肿瘤的清除效果仍然受限。
白细胞介素2(IL-2)在T细胞的增殖、存活以及效应细胞与记忆细胞的产生中发挥重要作用,并且是首个获批用于癌症治疗的免疫治疗药物。研究者观察到,全身给予IL-2治疗能在部分患者中带来临床获益,提示激活机体自身抗肿瘤免疫反应可能是一种有效的肾癌治疗策略。然而,全身应用IL-2治疗常伴有严重的副作用,因此亟需开发毒性更低且更为有效的治疗手段。
巨噬细胞向M1表型的重新编程及促炎基因的表达通常由核因子(NF)-κB信号级联反应所介导。Toll样受体(TLR)是一种关键的信号转导系统,可激活经典的NF-κB通路,识别病原相关分子模式,产生促炎性细胞因子(如TNF、IL-1β、IL-6、IL-12)以及Ⅰ型干扰素(IFNs)。因此,研究者提出假设,通过设计合成受体并结合局部IL-2细胞因子治疗策略,可实现原位巨噬细胞的促炎性转化,发挥细胞重编程治疗与细胞因子治疗之间的协同效应。IL-2受体(IL-2R)由α、β和γ三个亚单位组成,其中β和γ亚单位构成的复合体对IL-2具有中等亲和力,而α、β和γ组成的三聚体则具有高亲和力。虽然α链和β链单独时均可与IL-2结合,但α链缺乏细胞内结构域且易脱落,因此研究者选择更稳定且具有功能活性的IL-2Rβ作为嵌合信号受体的胞外结构域。此外,TLR4是一种广泛存在于巨噬细胞上的I型跨膜蛋白,在细菌脂多糖(LPS)刺激下能显著促进巨噬细胞向M1表型极化。这一功能成为研究者选择TLR4作为嵌合信号受体胞内结构域的依据。
在本研究中,研究者在巨噬细胞上表达了一种IL-2R–TLR4嵌合信号受体(CSR),通过IL-2细胞因子结合,激活TLR4信号通路,从而诱导巨噬细胞的M1表型极化。依据巨噬细胞极化理论,持续维持巨噬细胞的抗肿瘤表型可显著增强CAR-M的免疫治疗效果,为实体肿瘤治疗提供强有力的技术支持。碳酸酐酶IX(CA9)是一种膜结合型同工酶,在多种人类癌症中作为癌细胞群体标记物,尤其是在肾癌中表现出特异性的高效标记作用。研究者发现,CA9的过表达仅限于癌细胞中,在相应正常组织中几乎不表达,这使其成为一种潜在的癌症治疗CAR靶点。通过生物信息学分析,研究者进一步确定CA9在肾癌患者的肿瘤组织中高表达,且其表达水平与患者死亡率及预后不良显著相关。临床数据库中肾癌数据分析也证实,CD68+巨噬细胞在肿瘤组织中有大量浸润,且与患者的不良预后相关。临床样本检测进一步表明,与邻近组织相比,肾癌组织内CA9表达显著升高,伴随大量CD68+巨噬细胞的浸润,构成了研究者后续巨噬细胞重编程治疗肾癌的实验基础。
实验结果1
嵌合IL-2R–TLR4信号受体的构建
CSR(Chimeric Signaling Receptor)是一类创新的模块化受体,通过融合不同的靶向受体元件,实现对特定信号通路的选择性调控。在本研究中,研究者构建了一种嵌合信号受体IL-2R–TLR4 CSR,通过将白细胞介素2受体(IL-2R)与Toll样受体4(TLR4)融合,从而实现利用外源IL-2激活TLR4信号通路的目的(Fig. 1a)。
近年来研究发现,环状RNA(circRNA)具有编码蛋白的潜力。与线性mRNA相比,circRNA具有共价闭合环状结构,因而对外切酶介导的降解具有高度稳定性。尽管大多数天然circRNA缺乏帽依赖性翻译所需的关键结构元件,但通过整合内部核糖体进入位点(IRES)可驱动其蛋白质翻译。在本研究中,研究者设计并构建了编码IL-2R–TLR4 CSR的circRNA以及编码靶向CA9的CAR的circRNA,并将IL-2R–TLR4编码序列插入至circRNA模板中IRES元件的下游。通过Sanger测序验证了circRNA的环状连接位点,确认了目标circRNA的构建成功(Fig. 1b)。同时,研究者进行了RNase R消化实验,结果表明该circRNA在剪接反应后具有较强的稳定性(Fig. 1c)。上述结果表明,circRNA具备应用于多种长期生物功能研究的潜力。
在功能验证方面,研究者利用外源IL-2刺激表达IL-2R–TLR4 CSR的细胞,发现其可诱导NF-κB、JNK和p38信号通路的磷酸化模式,与天然TLR4信号通路的激活结果一致。进一步通过流式细胞术和蛋白印迹(Western blot)分析证实,IL-2诱导CSR信号激活可明显增强NF-κB、JNK和p38的磷酸化水平(Fig. 1d–f)。综上,研究结果表明该设计的嵌合受体能够稳定表达于巨噬细胞表面,并在外源IL-2刺激下激活经典TLR4信号通路,为后续巨噬细胞表型重塑及相关功能的实现奠定了坚实基础。
实验结果2
LNP水凝胶系统的合成与表征
核酸递送至细胞内靶点始终面临稳定性差与体内快速清除等挑战。近年来,大量研究和临床试验证实,脂质纳米颗粒(LNP)是实现核酸递送的高效系统,其在新冠病毒mRNA疫苗中的成功应用进一步凸显了其潜力。研究者以柠檬酸为核心合成了一种可离子化脂质(NMS-C9H19)(Fig. 2a),其合成路线见Extended Data Fig. 2a。简要而言,研究者首先将N-Boc-乙二胺与1-溴壬烷偶联获得中间体,随后经去保护反应与柠檬酸偶联并纯化得到目标产物。该化合物结构经^1H和^13C核磁共振(NMR)分析确证(Extended Data Fig. 2b)。
研究者进一步采用微流控系统构建了含绿色荧光蛋白(GFP)报告基因的LNP文库,并通过流式细胞术评估其在骨髓来源巨噬细胞(BMDMs)中的转染效率(Fig. 2b, c 和 Supplementary Table 1)。当NMS-C9H19: 胆固醇: DOPE: PEG脂的摩尔比为15:25:20:1时,GFP阳性率达36.60 ± 3.06%,显著高于商用DLin-MC3-DMA制备的LNP(Fig. 2d, Extended Data Fig. 2c)。随后,研究者将编码CAR与CSR的circRNA负载于优化后的LNP中,用于诱导巨噬细胞的功能重编程。
在巨噬细胞靶向递送研究中,甘露糖修饰纳米颗粒已被证实具有良好的靶向性与安全性。研究者以1,2-二硬脂酰-sn-甘油-3-磷酸乙醇胺-聚乙二醇-甘露糖(DSPE–PEG–mannose)部分替代原有的DMG–PEG,并利用流式细胞术检测circRNA在巨噬细胞中的摄取情况。结果显示,与未修饰组相比,甘露糖修饰显著增强了circRNA在体外被巨噬细胞摄取的效率(Extended Data Fig. 2d)。此修饰虽使LNP粒径略有增加,但其Zeta电位仍维持在接近0 mV的稳定水平(Fig. 2e, f)。透射电子显微镜(TEM)观察显示,circRNA负载的LNP呈清晰球形结构(Fig. 2g),且两类LNP的circRNA包封效率均超过80%(Fig. 2h)。为评估LNP负载的IL-2R–TLR4 CSR和CA9 CAR的表达效率及热稳定性,研究者将其在37 °C条件下储存,并在不同时间点转染BMDMs。通过在circRNA中添加标签序列,蛋白表达可通过蛋白印迹法成功检测到(Fig. 2i)。
考虑到肾脏的独特结构与术后肿瘤腔隙特征,研究者开发了一种可注射缓释药物递送系统。该系统基于氧化透明质酸(HA-CHO)与肼基修饰明胶(Gel-CDH)构建(Fig. 2j),其中Gel-CDH与HA-CHO分别通过碳二亚胺法与高碘酸钠氧化法制得,并通过傅里叶变换红外光谱(FT-IR)及^1H NMR验证其结构(Extended Data Fig. 2e–g)。因肼基与醛基间可快速发生Schiff碱反应,两种前体混合后可在数秒内形成水凝胶。扫描电镜(SEM)观察显示,所得水凝胶呈现出多孔且不规则的网络结构(Fig. 2k)。
在流变学特性分析中,水凝胶储能模量G′在整个频率测试范围内均高于损耗模量G″,表明其具备良好的力学稳定性(Fig. 2l)。同时,其粘度随剪切速率升高而显著下降,显示出良好的剪切变稀特性,有利于通过26号针头持续注射(Fig. 2m, n)。水凝胶的体外降解性能通过质量损失法评估,结果表明水凝胶具有浓度依赖的降解特征:Gel-1在5天内逐渐降解,而浓度更高的Gel-2降解周期可达8天左右(Fig. 2o)。所有载药水凝胶均表现出持续释放性能,LNP和IL-2在最初2天呈现短暂爆发式释放(累计释放量超过30%),随后进入平缓释放阶段(Fig. 2p)。
考虑到部分肾切除术后出血是常见并发症,研究者在小鼠肾单位保留术模型中验证了水凝胶的止血性能。实验结果表明,与对照组相比,水凝胶可在创面快速凝胶化,显著减少出血(Fig. 2q)。此外,对circRNA–巨噬细胞靶向LNP(mLNP)系统的生物相容性与免疫原性评估显示,其处理后不会引起细胞毒性、凋亡或巨噬细胞极化的异常变化(Extended Data Fig. 3a–l)。
综上所述,研究者的结果充分证明所构建的LNP与水凝胶系统在体内外均具有优良的生物相容性与工程特性,具备良好的控释性能及生物医学应用潜力,尤其适用于肿瘤治疗场景,并可与其他治疗策略协同使用。
实验结果3
IL-2R–TLR4 CSR与CAR在体外的表达与功能评估
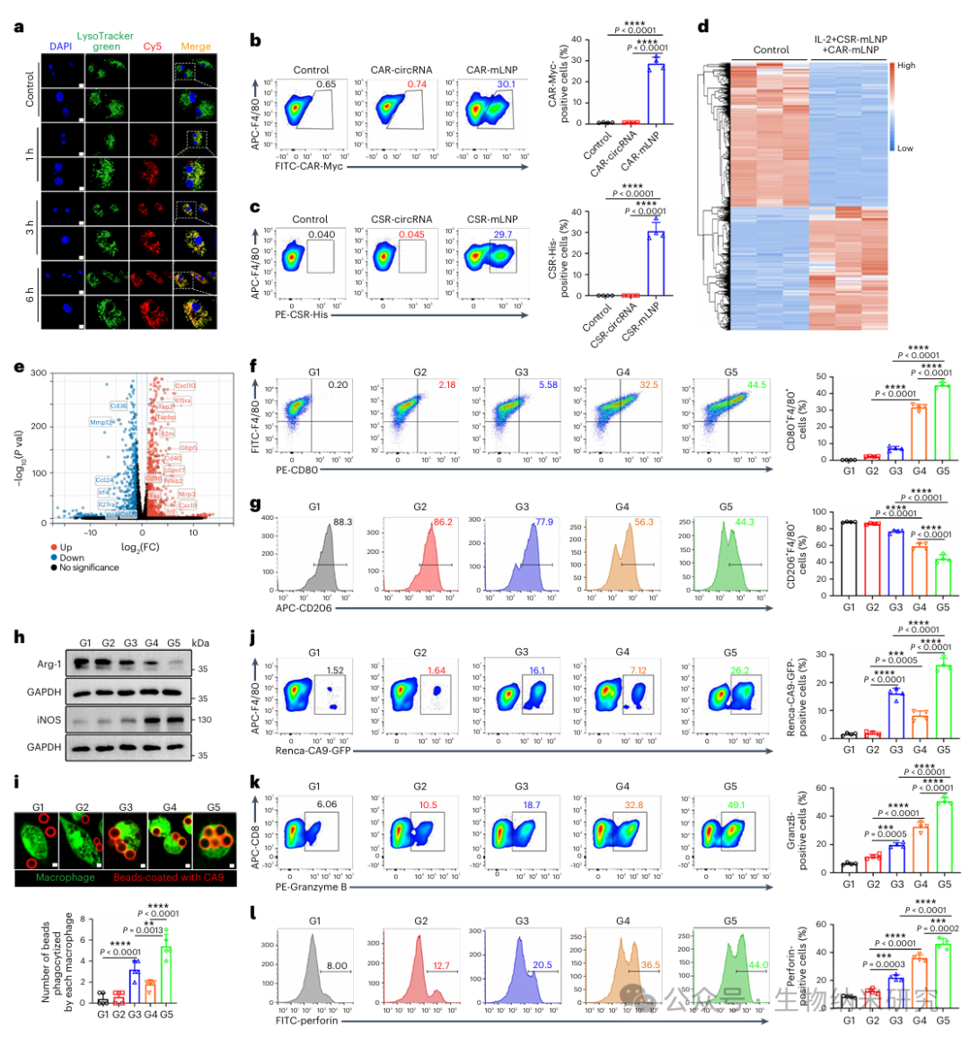
研究者首先通过共聚焦激光扫描显微镜(CLSM)验证了circRNA在巨噬细胞中的成功溶酶体逃逸(Fig. 3a)。随着孵育时间延长,CLSM图像显示Cy5标记的circRNA在骨髓来源巨噬细胞(BMDMs)胞质中广泛分布,提示circRNA已从溶酶体释放进入细胞质。
为评估LNP介导的circRNA递送是否可驱动抗CA9 CAR与IL-2R–TLR4 CSR在巨噬细胞中的表达,研究者进行流式细胞术分析。结果显示,28.65 ± 3.11%的BMDMs对CAR-Myc呈阳性染色,30.58 ± 4.19%的细胞对IL-2R–TLR4 CSR阳性染色(Fig. 3b, c)。此外,有21.45 ± 1.59%的BMDMs双阳性,提示CAR与CSR可在同一细胞中共表达(Extended Data Fig. 4a)。该结果充分表明,LNP介导的circRNA递送策略可在巨噬细胞中成功诱导CA9 CAR和IL-2R–TLR4 CSR的表达。进一步在人外周血来源的单核细胞分化的巨噬细胞中,也成功验证了IL-2R–TLR4 CSR的表达(Extended Data Fig. 4b)。IL-2刺激下,这些人源巨噬细胞能够激活下游TLR4信号通路,表现为相关信号蛋白的表达上调(Extended Data Fig. 4c)。
根据其在肿瘤中的功能,巨噬细胞可分为促肿瘤的M2型与抑肿瘤的M1型。研究者首先对CAR-mLNPs与CSR-mLNPs处理并经IL-2刺激后的巨噬细胞进行RNA测序(RNA-seq)。bulk RNA-seq结果显示工程化巨噬细胞与未处理对照组在转录组水平上形成明显分群,且联合处理显著上调了多种经典激活型M1表型的标志基因,同时下调了M2型相关基因(Fig. 3d, e, Extended Data Fig. 4d)。流式细胞术进一步验证,处理后的巨噬细胞M1型标志物CD80表达水平显著升高,而M2型标志物CD206显著下降(Fig. 3f, g)。
为进一步验证功能,研究者设置多组对照,发现联合处理组(G5组:IL-2 + CAR-mLNPs + CSR-mLNPs)在M2型BMDMs中显著上调M1基因iNOS并下调M2基因Arg1的表达,结果由蛋白印迹法验证(Fig. 3h)。同时,研究者评估了CAR-M在IL-2刺激下的靶向吞噬活性。结果显示,LNP程序化的CAR巨噬细胞在IL-2刺激下显著增强对CA9+微球的抗原特异性吞噬能力(Fig. 3i)。
为了进一步贴近临床转化,研究者将人CA9基因导入Renca小鼠肾癌细胞,建立hCA9+ Renca模型(Extended Data Fig. 4e)。随后对工程化巨噬细胞的吞噬功能进行检测。结果显示,在联合处理组中(IL-2 + CAR-mLNPs + CSR-mLNPs),巨噬细胞对hCA9+ Renca细胞的吞噬率显著升高,达到26.20 ± 2.44%,为对照组的16.1倍(Fig. 3j)。实时视频共培养实验也清晰记录了编辑后巨噬细胞对靶细胞的吞噬过程(Supplementary Video 1)。
进一步采用ELISA检测巨噬细胞中促炎因子TNF、IFNγ与IL-12的分泌水平,G5组相较于对照组均表现出显著上调(Extended Data Fig. 4f)。为了模拟肿瘤免疫微环境,研究者建立hCA9+ Renca细胞、巨噬细胞与CD8+ T细胞的三维共培养体系。结果显示,在巨噬细胞编辑期间引入IL-2可显著缓解CD8+ T细胞的免疫抑制状态,增强其活性及杀伤肿瘤能力(Fig. 3k, l)。
综上所述,这些结果验证了所开发的mLNP系统可在体外成功诱导巨噬细胞中IL-2R–TLR4 CSR与CA9 CAR的表达,驱动其向M1表型重编程,并增强其吞噬功能与促炎因子释放能力,为在体内重塑肿瘤免疫微环境并实现肿瘤治疗提供了坚实基础。
实验结果4
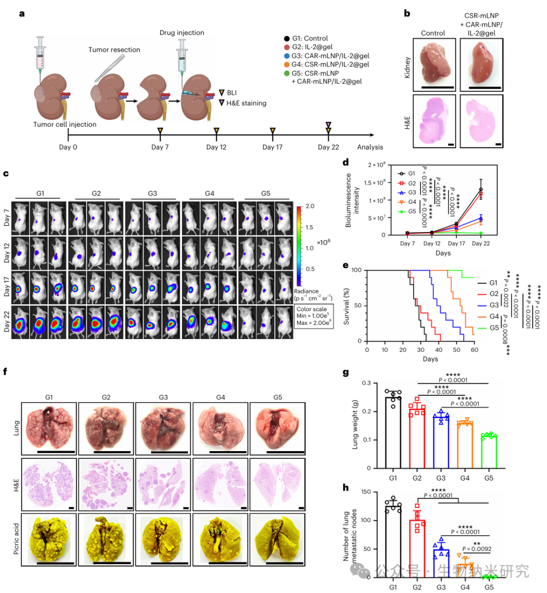
IL-2与circRNA-mLNP共载水凝胶(circRNA-mLNP/IL-2@gel)在体内的抗肿瘤疗效评估
研究者在6–8周龄的BALB/c小鼠中建立了肾癌原位模型,通过将表达人CA9的Renca Luci+细胞(hCA9+-Renca Luci+)直接注射入小鼠肾脏组织内(Fig. 4a)。该模型高度模拟临床实际情况,便于评价联合免疫治疗的体内效果。如Fig. 4b所示,研究者将包含药物的水凝胶(每只小鼠含0.5 mg kg⁻¹ CAR-mLNP、0.5 mg kg⁻¹ CSR-mLNP以及50 μg kg⁻¹ IL-2)注射至肿瘤肾脏的肾包膜下区域。注射过程在超声引导下进行,确保水凝胶和药物被精准递送至肿瘤部位,从而实现靶向治疗。该肾包膜下注射方法参考了以往研究中的技术路径。
治疗效果评估结果表明,接受CAR-mLNP+CSR-mLNP/IL-2@gel联合治疗组小鼠体内的生物发光成像(BLI)信号最弱,提示肿瘤负荷最低,联合免疫细胞治疗与细胞因子干预带来了最显著的抑瘤效果(Fig. 4c)。在接种后第22天,研究者对肿瘤小鼠肾脏进行超声成像,并取组织进行苏木精-伊红(H&E)染色,进一步评估组织学特征(Fig. 4d)。同时,对携瘤肾脏整体重量进行称量,结果显示CAR-mLNP+CSR-mLNP/IL-2@gel治疗组肾脏重量最小,表明其肿瘤抑制作用最为显著(Fig. 4e)。
综上,研究者证实该联合免疫治疗方案在肾包膜下注射后可显著抑制肿瘤生长。生存分析显示,对照组小鼠中位生存期为25.5天,而接受circRNA-mLNP与IL-2共载水凝胶治疗的小鼠在第60天时仍有80%存活(Fig. 4f)。基于上述治疗效果,研究者进一步探讨其潜在的细胞机制,首先对不同治疗组小鼠中巨噬细胞的极化状态进行分析。
实验结果5
CAR-mLNP+CSR-mLNP/IL-2@gel联合治疗的体内抗肿瘤机制评估
如Fig. 5a–d所示,在CAR-mLNP+CSR-mLNP/IL-2@gel联合治疗组中,M1型巨噬细胞的比例较对照组显著升高,增加幅度达到5.52倍;相反,M2型巨噬细胞比例则明显下降。随后,研究者采用流式细胞术评估工程化巨噬细胞在体内对hCA9⁺肿瘤细胞的吞噬活性。结果表明,编辑后的巨噬细胞可有效吞噬肿瘤细胞,导致肿瘤组织中hCA9⁺肿瘤细胞比例显著下降(Fig. 5e, f)。
此外,CAR-mLNP+CSR-mLNP/IL-2@gel治疗组中肿瘤组织内CD8⁺ T细胞和CD4⁺ T细胞的比例分别达到6.63 ± 0.56%和11.33 ± 1.23%,分别为对照组的17.21倍和18.13倍(Extended Data Fig. 5a, c)。不仅如此,该治疗组中T细胞活性显著增强,具体表现为CD8⁺ T细胞中Granzyme B⁺细胞比例上升,以及CD4⁺ T细胞中IFNγ⁺细胞比例升高。同时,反映免疫抑制状态的CD4⁺Foxp3⁺调节性T细胞(Treg)比例则显著下降(Extended Data Fig. 5a–e)。这些结果说明,该联合治疗策略不仅激活了巨噬细胞的抗肿瘤功能,同时增强了适应性免疫细胞的效应能力,从而协同提升整体抗肿瘤效应。
为进一步评估CAR-M在肿瘤部位的持续存在性及表型稳定性,研究者每3天监测肿瘤浸润巨噬细胞中CAR与IL-2R–TLR4 CSR的表达变化。流式细胞术分析显示,CAR-Myc与CSR-His的表达在治疗后第6天达到峰值,分别为34.7%与37.3%,随后逐渐下降,到第15天时分别降至2.01%和3.21%(Extended Data Fig. 6a, b)。尽管CAR和CSR表达逐步下降,但大多数巨噬细胞仍维持M1型表型,在第15天时仍有66.9%的细胞为CD80⁺F4/80⁺ M1型(Extended Data Fig. 6c)。这提示,尽管CSR表达下降,但其早期诱导的促炎微环境可能具有自我维持性,有助于维持M1表型并延续抗肿瘤效应。
研究者进一步评估该治疗策略对远端转移的抑制作用。肿瘤转移是癌症致死的主要原因,肾癌常出现肺转移,因其富血供特性。宏观观察、苦味酸染色计数与H&E组织染色均表明,CAR-mLNP+CSR-mLNP/IL-2@gel治疗组在抑制肺转移方面效果最为显著(Extended Data Fig. 7a–c)。此外,研究者评估了水凝胶缓释系统对抗肿瘤效果的影响。结果显示,相较于药物直接注射,基于水凝胶的递送系统在抑制原发性肾肿瘤和肺转移方面表现出更强疗效(Extended Data Fig. 7d–f)。
为确保实验结果不受脂多糖(LPS)污染影响,研究者使用显色型LAL内毒素检测试剂盒对所有实验材料进行检测,结果证实无LPS污染(Extended Data Fig. 7g)。为进一步探明抗肿瘤效应的免疫基础,研究者进行了细胞特异性功能剥夺实验。巨噬细胞消耗实验显著削弱了治疗效果,表明CAR巨噬细胞在抑瘤中发挥关键作用(Extended Data Fig. 8a–e);而在缺乏T细胞的裸鼠模型中,远端转移抑制效果减弱,提示适应性免疫系统在治疗效应中同样至关重要(Extended Data Fig. 8f–h)。
综上所述,研究者的结果表明,该联合治疗策略通过协同激活先天免疫(CAR巨噬细胞)与适应性免疫(T细胞)响应,显著提升了抗肿瘤活性,具有良好的临床应用前景。
实验结果6
IL-2与circRNA-mLNP@gel在术后肿瘤抑制中的治疗效果评估
局部切除是临床上针对可切除肾癌的首选治疗方案。为提升本研究策略的临床转化潜力,研究者进一步探讨了该治疗系统与肾癌手术联合应用的可行性。为此,研究者建立了部分肾切除术的小鼠模拟模型。在hCA9⁺ Luci⁺ Renca细胞接种7天后,使用体视显微镜在肾脏可见肿瘤部位实施肿瘤切除(Fig. 6a),随后在手术腔内注射不同的水凝胶制剂。
在22天的肿瘤生长周期结束后,研究者收集并拍摄了经手术及不同药物处理后的小鼠肾脏组织。随后制备石蜡切片并进行H&E染色。如Fig. 6b所示,对照组术后切除部位出现显著肿瘤复发,而CAR-mLNP+CSR-mLNP/IL-2@gel联合治疗组在伤口区域几乎未见肿瘤细胞,大部分区域被成纤维细胞替代,提示伤口愈合良好。
研究者进一步利用hCA9⁺ Luci⁺ Renca细胞的生物发光信号(BLI)动态监测术后肿瘤复发情况。数据显示,接受CAR-mLNP+CSR-mLNP/IL-2@gel治疗的小鼠(G5组)其BLI信号最弱,提示该水凝胶治疗系统可显著抑制术后肿瘤复发(Fig. 6c, d)。在生存期方面,对照水凝胶组小鼠的中位生存时间为28天,而CAR-mLNP+CSR-mLNP/IL-2@gel组表现出最佳的术后生存延长效果(Fig. 6e)。
研究者还评估了该治疗策略在术后肾癌肺转移控制中的潜力。通过宏观观察、苦味酸染色计数肺部转移结节数量及H&E染色组织学分析发现,与其他治疗组相比,CAR-mLNP+CSR-mLNP/IL-2@gel组在肺转移抑制方面表现最为显著(Fig. 6f–h)。
综上,研究结果表明,CAR-mLNP+CSR-mLNP/IL-2@gel治疗策略可与手术干预无缝衔接,在防止术后局部复发及远端转移方面均表现出显著疗效,展示出该联合治疗体系在肾癌临床治疗中协同应用的巨大潜力。
实验结果7
验证巨噬细胞工程化疗法的临床潜力
为验证所构建巨噬细胞工程化治疗策略的临床转化潜力,研究者采用了NOG-EXL小鼠模型。该模型经基因改造后可表达人源粒细胞-巨噬细胞集落刺激因子(GM-CSF)和白细胞介素3(IL-3),从而促进人源髓系细胞和T细胞的植入与分化。在接受放射照射处理的NOG-EXL小鼠中移植人源造血干细胞(HSCs),并筛选第7周时外周血中huCD45⁺细胞比例超过60%的个体作为实验对象。至第12周时,体内已成功分化形成人源巨噬细胞和T细胞,随后建立了肾癌人源化患者来源异种移植(PDX)模型(Fig. 7a)。
在该临床相关模型中,CAR-mLNP+CSR-mLNP/IL-2@gel治疗显著抑制了肿瘤生长(Fig. 7b, c),充分验证了该治疗策略在临床模拟条件下的有效性,展示出其未来转化应用的广阔前景。
为进一步评估工程化CAR巨噬细胞的靶向特异性与治疗安全性,研究者开展了多项实验。流式细胞术分析显示,CAR巨噬细胞主要定位于肿瘤部位,几乎未在肝、脾、肺、淋巴结或外周血中检测到,提示其具有良好的肿瘤靶向能力及较低的离靶分布风险(Extended Data Fig. 9a–e)。进一步的特异性分析表明,CAR表达主要集中在肿瘤相关巨噬细胞(TAMs)中,而在其他免疫细胞或肿瘤细胞中几乎无表达(Extended Data Fig. 9f)。
特异性还通过吞噬实验得到验证:与未表达hCA9的细胞相比,CAR巨噬细胞对hCA9⁺ Renca细胞表现出更高的吞噬活性,而对正常肾小管上皮细胞的吞噬活性则极低,表明其具有良好的靶向性和低离靶效应(Fig. 3j, Extended Data Fig. 9g–h)。
此外,研究者将该策略拓展应用至肝转移瘤与术后脑胶质瘤模型。结果显示,在肝组织和脑组织中的巨噬细胞均成功表达CSR受体,提示该策略具有在多种实体瘤中推广应用的可能性(Extended Data Fig. 9i–l)。
在安全性方面,研究者对动物进行了血常规、生化指标及主要器官的组织病理学检查,未发现circRNA-mLNP与水凝胶系统引起的明显毒性反应(Extended Data Fig. 10a–d)。这些结果进一步确认,通过在体原位对TAMs进行CAR与CSR双重工程化改造,并辅以IL-2治疗,可在不引起系统性副作用的前提下,同时激活先天与适应性免疫反应,有效增强抗肾癌能力。
综上,研究者在本研究中展示了一种以原位工程化巨噬细胞联合局部细胞因子递送的新型肾癌免疫治疗策略。上述研究结果支持该方案作为肾癌治疗新路径的可行性,并为其在未来临床试验中的深入探索提供了有力依据(Fig. 7d)。
总结
综上所述,研究者提出了一种开创性的治疗策略,融合了巨噬细胞工程化改造与细胞因子疗法,为肾癌的免疫治疗提供了具有前景的新途径。通过对肿瘤相关巨噬细胞(TAMs)的特异性靶向与表型重编程,研究者在小鼠模型中实现了对原发性及转移性肾癌的显著抑制。该策略能够直接干预由巨噬细胞介导的免疫失衡,提示其有望提升肾癌患者的治疗效果。为进一步验证该创新治疗方案的临床可行性与安全性,仍需开展更为系统的后续研究与临床试验(Fig. 7d)。
主编微信
(商务合作,重要事宜)
注:添加微信请备注昵称+单位+研究
生命科学综合交流QQ群:681341860
微信学科群:病毒学群,神经科学群、临床医学、肿瘤学科群、硕博交流群和医药投资交流群(微信群审核要求较高,请各位添加赵编后主动备注单位研究方向)

