根据2021年拯救脓毒症运动(SSC)指南,脓毒症被定义为宿主对感染的失调免疫反应引发的致死性器官功能障碍,在ICU患者中具有高病死率。急性呼吸窘迫综合征(ARDS)是脓毒症最常见且严重的并发症,其亚型脓毒症诱导ARDS(S-ARDS)以微循环功能障碍和内皮通透性增高为显著病理特征,因此靶向微血管内皮功能保护成为S-ARDS治疗的核心策略。血管内皮糖萼作为覆盖内皮腔面的凝胶状多糖-蛋白复合物,其主要成分蛋白聚糖在脓毒症相关急性肺损伤(S-ALI)中发挥关键屏障作用。本研究首次揭示乳酸通过"乳酸-KAT2B(赖氨酸乙酰转移酶2B)-组蛋白H3K18乳酸化(Lactylation)-EGR1(早期生长反应因子1)/HPSE(乙酰肝素酶)轴"调控内皮糖萼降解的全新病理通路,其结果发表于2025年的《Advanced Science》杂志。
研究结果
1、脓毒症患者乳酸水平升高与急性呼吸窘迫综合征(ARDS)高发及不良预后显著相关
作为脓毒症严重程度的生物标志物,乳酸水平被认为是脓毒症患者不良预后的独立危险因素。然而,目前鲜见关于血乳酸水平与脓毒症患者急性呼吸窘迫综合征(ARDS)发生率及严重程度相关性的研究。为明确乳酸在脓毒症相关急性肺损伤(S-ALI)中的作用,本研究首先通过公开的重症监护医学信息数据库(MIMIC-IV)2.0版本,分析乳酸水平与脓毒症患者不良临床结局的相关性。研究纳入10,576例脓毒症患者(含890例ARDS患者)。经年龄、性别、合并症及序贯器官衰竭评估(SOFA)评分校正后,发现初始乳酸水平是脓毒症患者发生ARDS、需有创机械通气(IMV)及ICU死亡的独立危险因素,且该关联独立于感染部位。限制性立方样条分析显示乳酸水平与上述结局存在显著剂量-反应关系。值得注意的是,脓毒症诱导ARDS(S-ARDS)患者血乳酸≥6mmol/L时,死亡风险较<2mmol/L组骤升。动脉血氧分压(PaO₂)与吸入氧浓度比值(PaO₂/FiO₂)及肺泡-动脉氧分压差(A-aDO₂)是反映氧合状态的核心指标。研究显示,乳酸水平与全组脓毒症患者PaO₂/FiO₂、A-aDO₂均呈显著相关性,且在S-ARDS亚组中的相关性显著高于非ARDS组。
2、乳酸促进多微生物脓毒症小鼠肺血管通透性增高及急性肺损伤
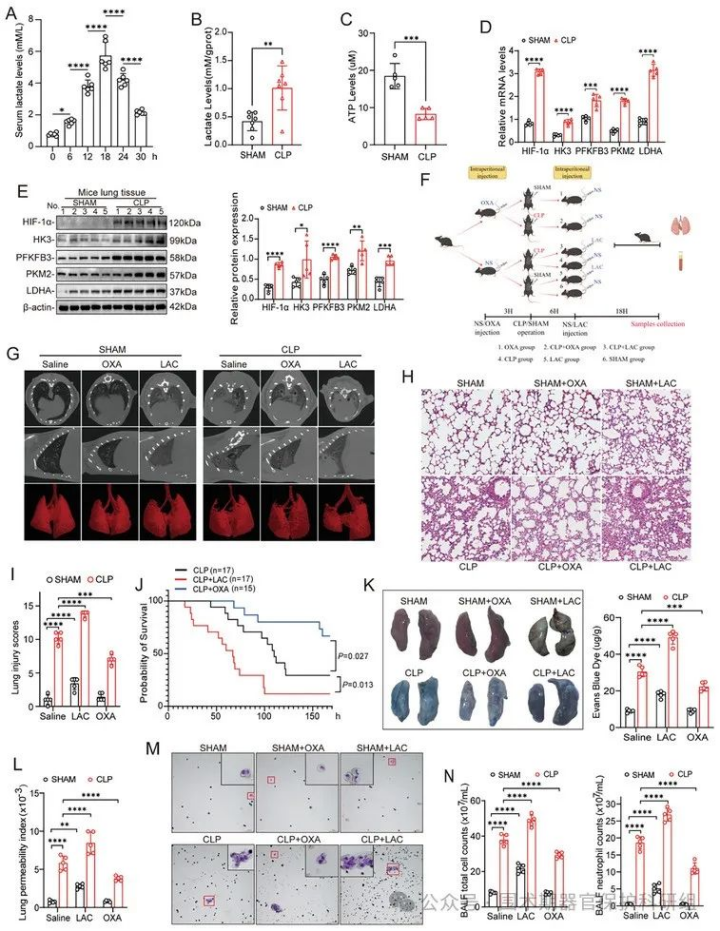
为探究乳酸是否加剧脓毒症期间急性肺损伤(ALI),采用经典盲肠结扎穿孔术(CLP)构建C57BL/6小鼠脓毒症模型。血清乳酸浓度在CLP后18小时达峰后逐渐下降。在血清乳酸峰值时间点检测肺组织代谢指标,发现CLP组较假手术组肺组织乳酸水平显著升高,ATP含量显著降低。已有研究证实脓毒症时有氧糖酵解(Warburg效应)增强,与免疫失调及器官功能障碍密切相关。本研究发现,脓毒症相关ALI(S-ALI)小鼠肺组织中HIF1α、HK3、PFKFB3、PKM2及LDHA的mRNA和蛋白表达均显著上调。为验证乳酸的病理作用,实验设计六组干预方案:建模前3小时腹腔注射OXA(0.75g/kg)抑制糖酵解,建模后6小时补充乳酸(0.5g/kg)。影像学及病理分析显示:外源性乳酸加剧脓毒症小鼠肺损伤,而OXA显著减轻病理改变。值得注意的是,假手术组注射乳酸后亦出现一定程度肺损伤。生存分析显示:与生理盐水组相比,乳酸干预使脓毒症小鼠7天存活率下降23.53%,OXA预处理则提高存活率18.1%。
血管内皮功能障碍导致的通透性增高是S-ALI的核心病理机制。尾静脉注射伊文思蓝(EBD)检测肺血管通透性发现:CLP组肺组织EBD渗透量显著增加,外源性乳酸进一步加剧血管渗漏,OXA预处理则明显抑制该效应。肺血管通透性指数定量分析证实上述结果。CLP后24小时收集支气管肺泡灌洗液(BALF):乳酸干预组BALF总细胞数及中性粒细胞数较CLP组显著升高,OXA处理则显著降低细胞募集。综上,本研究揭示:脓毒症时增强的有氧糖酵解产生过量乳酸,通过促进肺血管通透性增高及中性粒细胞浸润,加剧S-ALI病理进程。
图1.乳酸促进多微生物脓毒症小鼠肺血管通透性增高及急性肺损伤
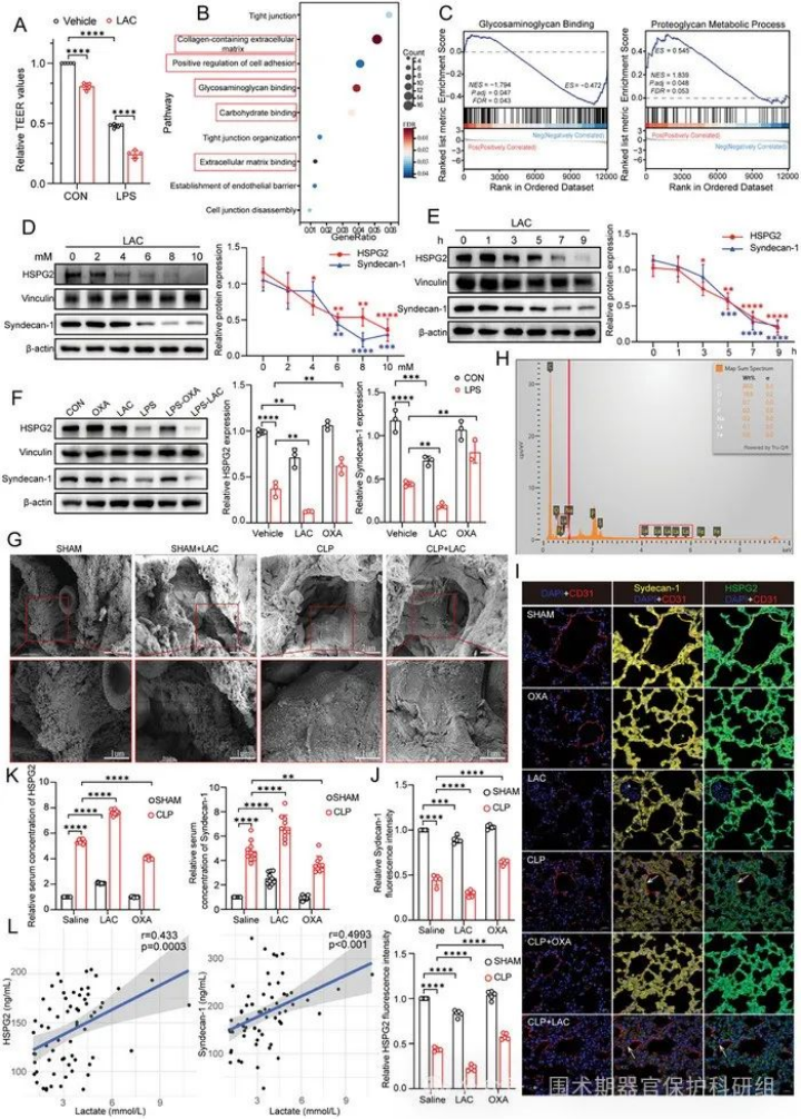
3、乳酸加剧脓毒症期间内皮糖萼降解
前期研究证实,肺微血管内皮屏障的结构与功能稳定对维持血管通透性平衡至关重要。为探究乳酸是否影响肺微血管内皮屏障,本研究体外分离培养小鼠肺微血管内皮细胞(MPMVECs),经不同浓度乳酸处理后检测其通透性。结果显示:8mM乳酸处理7小时显著降低跨内皮电阻(TEER)值,表明内皮单层通透性增高;且8mM乳酸可加剧脂多糖(LPS)诱导的MPMVECs通透性增加。为排除pH值影响,设置相同酸性条件(pH6.9)与等浓度乳酸钠(NaLa)处理组,发现NaLa组TEER值显著低于单纯酸性条件组,提示乳酸根离子是影响通透性的主要因素。
通过转录组测序及KEGG通路分析,发现差异表达基因主要富集于细胞间紧密连接、细胞外基质(ECM)及糖萼调控通路。基因集富集分析(GSEA)进一步显示差异基因与糖胺聚糖结合及蛋白聚糖代谢显著相关。体外实验证实,乳酸以剂量和时间依赖性方式显著降低糖萼主要成分HSPG2和Syndecan-1的蛋白表达;且乳酸可加剧LPS诱导的糖萼降解,而OXA预处理可逆转该效应,免疫荧光(IF)染色结果一致。采用鱼藤酮(Rotenone)阻断氧化磷酸化或siRNA敲低LDHA后,LPS诱导的糖萼降解效应部分减弱,提示内源性与外源性乳酸共同参与糖萼降解。
体内实验中,扫描电镜(SEM)与能量色散X射线光谱(EDS)、免疫荧光染色均显示CLP脓毒症小鼠肺血管表面糖萼明显脱落,乳酸补充加剧这一过程。WB与ELISA检测显示:CLP后12小时起肺组织HSPG2、Syndecan-1表达及血清可溶性糖萼水平显著升高,乳酸干预进一步加剧糖萼降解,OXA处理则有效抑制。临床验证显示,S-ARDS患者血清HSPG2与Syndecan-1水平显著高于健康对照,且随ARDS加重而升高。多变量分析证实,校正年龄、性别后,糖萼降解标志物是S-ARDS患者28天死亡的独立危险因素,且与血清乳酸水平呈显著正相关,与氧合指数(PaO₂/FiO₂)、有创通气时间显著相关。
图2.乳酸加剧脓毒症期间内皮糖萼降解
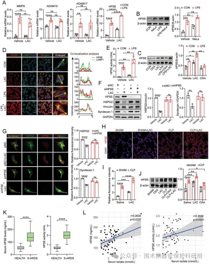
4、乳酸通过上调HPSE表达促进糖萼降解
为深入探究糖萼降解的分子机制,首先评估了乳酸对细胞活力、死亡及凋亡的影响。值得注意的是,当乳酸浓度在12 mM范围内变化时,细胞活力未出现显著下降,进一步流式细胞术分析亦表明8 mM乳酸处理不会显著诱导MPMVEC死亡或凋亡。随后,我们系统研究了乳酸对糖萼合成的影响。RT-qPCR分析证实,乳酸处理未改变HSPG2或syndecan-1的转录水平。鉴于内皮细胞分泌的蛋白酶在炎症刺激介导的糖萼降解中起关键作用,我们检测了乳酸处理MPMVECs后多种特异性蛋白酶的表达水平。结果显示,乳酸对这些蛋白酶中HPSE的mRNA表达具有最显著的促进作用,并以时间和浓度依赖性方式上调HPSE蛋白表达。在相同实验条件下(8 mM处理7 h),NaLa处理同样可增加HPSE转录及蛋白表达。类似地,LPS可上调HPSE蛋白表达,而乳酸能进一步强化LPS诱导的HPSE表达升高,OXA则发挥抑制作用。既往研究表明,具有生物活性的HPSE经蛋白酶处理后储存于溶酶体。通过HPSE与Lamp1抗体的免疫荧光共定位分析,我们发现乳酸处理显著提高小鼠PMVECs胞质HPSE水平,并增强其与溶酶体的共定位。与此一致,ELISA检测显示乳酸处理后全细胞裂解液中HPSE活性显著升高。值得注意的是,NaLa处理同样可诱导HPSE活性增加。为验证过量乳酸是否通过上调HPSE表达加速糖萼降解,我们分别转染阴性对照siRNA-NC和siRNA-HPSE至MPMVECs,并通过WB及免疫荧光染色评估乳酸处理后HSPG2与syndecan-1的蛋白表达。HPSE基因沉默可显著削弱乳酸对HSPG2及syndecan-1表达的调控作用。
在体内实验中,小鼠肺组织切片免疫荧光染色显示,多微生物脓毒症可显著升高肺组织HPSE水平,而外源性乳酸输注进一步强化该效应。组织裂解液蛋白质印迹分析亦呈现相同趋势。与之相反,OXA介导的乳酸生成抑制可显著减弱CLP诱导的肺组织HPSE表达上调。值得注意的是,即使在假手术组中,单独乳酸刺激亦可诱导肺组织HPSE表达增加。
进一步检测S-ARDS患者血清发现:与既往研究一致,S-ARDS患者血清HPSE含量及活性均显著升高,且随疾病严重程度加重呈进行性上升趋势。此外,血清HPSE含量与活性均与患者氧合指数呈显著负相关。尤为重要的是,患者初始血乳酸水平与血清HPSE含量及活性亦呈低度正相关。综上,本研究证实脓毒症状态下HPSE表达及活性上调介导了乳酸诱导的肺微血管表面糖萼降解加剧。
图3.乳酸通过上调HPSE表达促进糖萼降解
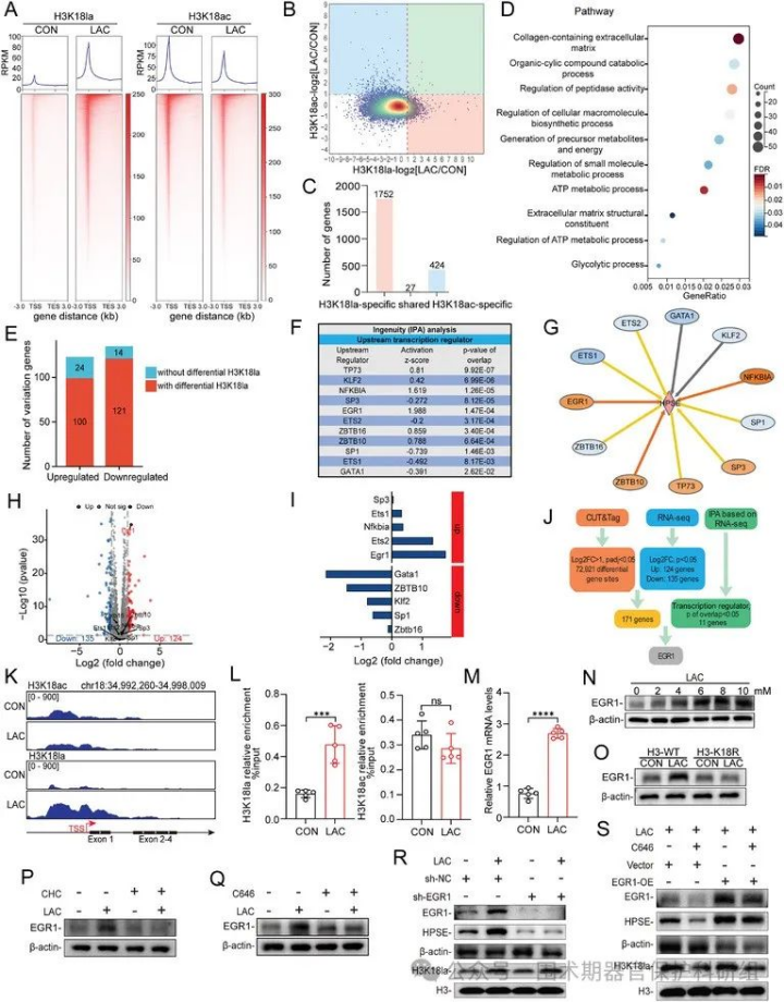
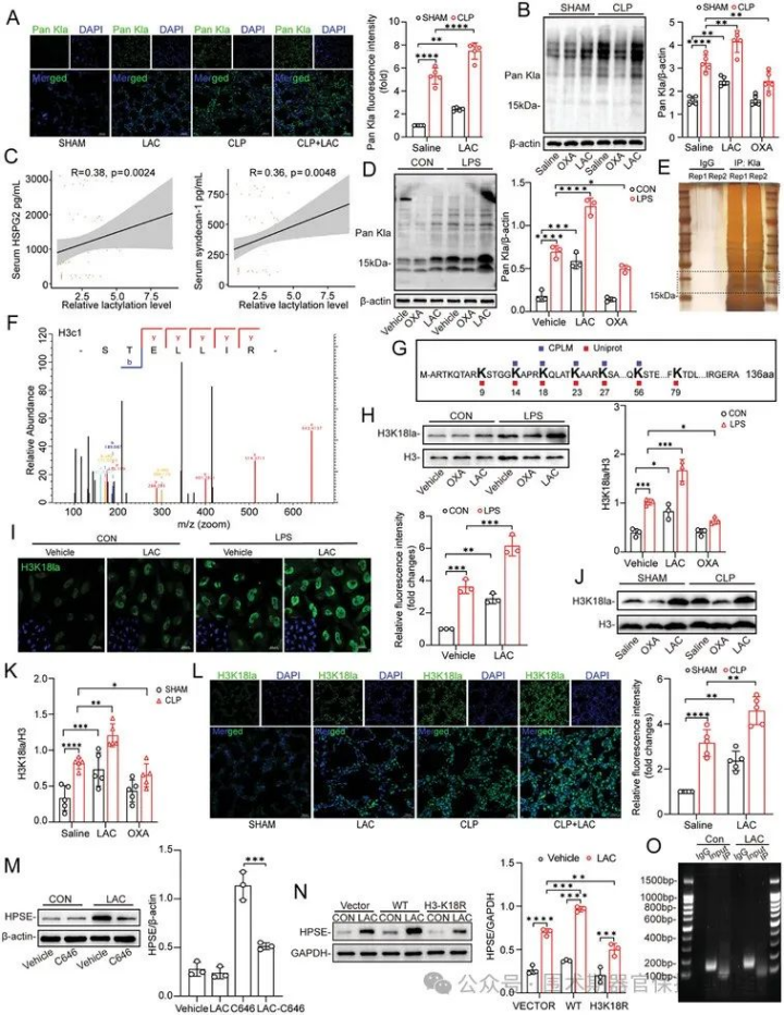
5、脓毒症期间整体乳酸化修饰与H3K18乳酸化水平升高
为探究乳酸诱导PMVECs中HPSE表达上调的潜在机制,我们首先采用放线菌素D与放线菌酮分别监测乳酸存在/缺失条件下HPSE mRNA及蛋白稳定性。乳酸处理未改变HPSE mRNA或蛋白稳定性,提示乳酸诱导的HPSE水平升高源于转录水平调控。既往研究证实乳酸化修饰可通过改变靶蛋白功能参与多种疾病进程,然而其在S-ALI中的作用尚不明确。通过抗Pan-Kla抗体检测发现,CLP模型小鼠肺组织整体乳酸化水平显著升高,且与血清乳酸水平呈正相关。此外,肺组织乳酸化水平与血清HSPG2、syndecan-1水平存在显著负相关,提示乳酸化修饰可能参与糖萼降解调控。
进一步体外实验显示,外源性乳酸刺激可呈时间及浓度依赖性增加MPMVECs整体乳酸化水平,而对乙酰化水平无显著影响。乳酸处理可协同增强LPS诱导的乳酸化修饰,而OXA则显著抑制该效应。免疫荧光染色显示乳酸化蛋白主要定位于细胞核,且蛋白质印迹分析显示其主要条带分子量约15-20 kDa。通过抗Pan-Kla抗体免疫共沉淀联合质谱分析,鉴定该条带为组蛋白H3。基于CPLM及UniProt数据库预测,小鼠组蛋白H3的K14、K18、K23、K27及K56位点存在高置信度乳酸化修饰。鉴于H3K18乳酸化(H3K18la)已被证实参与特定基因转录调控,我们聚焦该位点进行研究。结果显示,外源性乳酸处理可特异性上调MPMVECs中H3K18la水平,而对H3K18乙酰化(H3K18ac)无显著影响。值得注意的是,乳酸处理同时上调组蛋白乙酰转移酶P300表达。LPS或OXA处理亦能通过改变胞内乳酸水平有效调控H3K18la。体内实验证实,CLP模型小鼠肺组织H3K18la水平显著升高,且外源性乳酸输注可进一步强化该效应。
为验证H3K18la是否介导乳酸对HPSE的调控作用,我们采用P300抑制剂C646预处理MPMVECs。结果显示,C646可显著抑制乳酸诱导的HPSE表达上调。通过构建H3野生型(H3-WT)及H3K18R突变体质粒,发现H3K18R突变可显著减弱乳酸诱导的HPSE表达,并缓解细胞表面糖萼降解。然而,ChIP-PCR分析显示H3K18la并不直接结合HPSE启动子区。综上,本研究证实H3K18la通过间接调控机制参与乳酸诱导的HPSE表达上调及糖萼降解过程。
图4.脓毒症期间整体乳酸化修饰与H3K18乳酸化水平升高
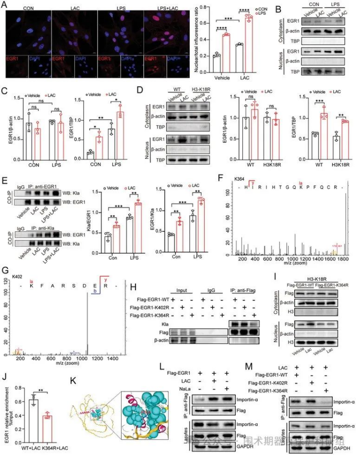
6、H3K18乳酸化修饰通过激活EGR1上调HPSE表达
为阐明H3K18乳酸化修饰调控HPSE表达的分子机制,我们首先采用抗H3K18la及H3K18ac抗体,通过CUT&Tag技术筛选MPMVECs中组蛋白乳酸化修饰的候选靶基因。结果显示,乳酸处理显著改变H3K18la(而非H3K18ac)的染色质结合区域。进一步分析表明,乳酸刺激后H3K18la主要富集于基因启动子及上游调控区。绝大多数修饰基因仅呈现H3K18la或H3K18ac单一修饰增强,其中H3K18la修饰基因与H3K18ac修饰基因存在显著差异:仅1.2%(27/2203)的基因同时显示两种修饰增强,而98%(1752/1779)的H3K18la修饰基因未伴随H3K18ac显著增加。KEGG富集分析揭示H3K18la修饰基因主要参与细胞外基质调控及物质能量代谢通路。
为鉴定调控HPSE表达的H3K18la靶基因,我们整合CUT&Tag与RNA-seq数据,根据基因表达及H3K18la修饰状态将基因分为四类:H3K18la差异且表达上调、H3K18la差异但表达未变、H3K18la未差异但表达上调、H3K18la未差异且表达下调。启动子区H3K18la富集与基因转录水平升高呈显著正相关。基于RNA-seq数据的Ingenuity通路分析筛选出11个可能调控HPSE的上游因子。其中,HPSE关键上游转录因子EGR1的转录水平及H3K18la修饰增幅最为显著。JASPAR数据库预测显示HPSE启动子区存在EGR1结合位点,提示EGR1可能介导H3K18la对HPSE的调控。Integrative Genomics Viewer可视化证实EGR1序列中H3K18la(而非H3K18ac)的特异性结合。ChIP-qPCR及RT-qPCR验证显示,乳酸处理可显著增强EGR1启动子区H3K18la富集,并上调其转录及蛋白表达。然而,H3-K18R突变可显著抑制乳酸诱导的EGR1上调;类似地,MCT1抑制剂CHC或P300抑制剂C646处理亦能阻断该效应。过表达EGR1可拮抗C646对HPSE的抑制作用,而敲低EGR1则显著抑制H3K18la介导的HPSE表达上调。综上,H3K18乳酸化修饰通过促进EGR1转录进而驱动HPSE表达。
图5.H3K18乳酸化修饰通过激活EGR1上调HPSE表达
7、乳酸通过K364乳酸化修饰促进EGR1与Importin-α结合,进而增强EGR1核定位
本研究中,我们观察到乳酸处理不仅上调MPMVECs中EGR1表达,还显著增强其核内富集。为探究乳酸是否通过乳酸化修饰调控EGR1定位,我们首先在过表达H3-WT或K18R突变的MPMVECs中进行核质分离实验,以排除H3K18la对EGR1表达的影响。随后,通过转染Flag-EGR1质粒外源性过表达EGR1,发现乳酸处理可显著促进外源及内源性EGR1核定位。
为验证EGR1是否发生乳酸化修饰,我们采用SDS破坏蛋白互作以避免间接修饰,随后利用抗EGR1及抗Kla抗体进行免疫共沉淀。结果显示,EGR1可被乳酸化修饰,且乳酸或LPS处理可进一步增强其修饰水平。通过液相色谱-串联质谱分析,鉴定出乳酸诱导的MPMVECs中EGR1潜在乳酸化位点为K364与K402。跨物种保守性分析表明这两个位点高度保守。通过构建Flag标签的K364R、K402R突变体及野生型EGR1,发现K364R突变可显著降低EGR1乳酸化水平,而K402R突变无显著影响,提示K364为EGR1主要乳酸化位点。
为明确K364乳酸化是否介导乳酸诱导的EGR1核定位,我们在H3-K18R突变细胞中分别过表达Flag-EGR1-WT与Flag-EGR1-K364R。结果显示,相较于野生型,K364R突变显著抑制EGR1核内富集。免疫荧光染色进一步证实,K364R突变可降低EGR1核转位及其与核内KLA的共定位。此外,ChIP-qPCR与RT-qPCR分析表明,K364R突变减弱EGR1与HPSE启动子区的结合能力,并下调HPSE转录水平。
值得注意的是,EGR1三级结构中K364位于其三个C2H2 ZFD之一。通过检测乳酸或NaLa刺激下EGR1与Importin-α的互作,发现两者处理均能促进其结合。然而,相较于EGR1-WT或K402R突变体,K364R突变显著削弱该结合能力。综上,乳酸通过增强EGR1 K364乳酸化修饰,促进其与Importin-α结合,进而驱动EGR1核定位。
图6.乳酸通过K364乳酸化修饰促进EGR1与Importin-α结合,进而增强EGR1核定位
8、KAT2B被鉴定为EGR1的乳酸化转移酶
为鉴定催化EGR1乳酸化的酶,我们在过表达FLAG标签EGR1的MPMVECs中使用抗Flag抗体进行co-IP,随后进行液相色谱-串联质谱分析。在EGR1结合蛋白中鉴定出两种乙酰转移酶(CBP和KAT2B)。通过GeneMANIA构建的蛋白质相互作用网络进一步证实了CBP、KAT2B与EGR1之间的关联。后续co-IP实验表明,乳酸和LPS处理显著增强了EGR1与CBP及KAT2B的结合。为探究两者对EGR1乳酸化的潜在影响,我们分别过表达或敲低CBP和KAT2B。免疫沉淀结果显示,仅KAT2B过表达组中EGR1的Kla水平显著升高,而敲低KAT2B则显著降低EGR1乳酸化水平。EGR1与KAT2B在MPMVECs中的共定位进一步支持了两者的相互作用。然而,EGR1-K364R突变后,其与KAT2B的结合显著减弱。这些结果表明,KAT2B(而非CBP)是介导EGR1乳酸化的关键酶。随后,我们检测了KAT2B敲低或过表达对EGR1核转位的影响。敲低KAT2B显著抑制乳酸诱导的EGR1核转位及其在HPSE启动子区的富集,而过表达KAT2B则产生相反效应。此外,EGR1-K364R突变削弱了KAT2B过表达诱导的EGR1核转位,提示KAT2B通过调控EGR1乳酸化影响其核定位。
作为GNAT家族乙酰转移酶成员,KAT2B是否参与全局乙酰化或乳酸化尚不明确。我们在MPMVECs中敲低KAT2B后发现,在乳酸刺激下全局乙酰化水平未发生显著变化,但全局乳酸化水平大幅下降。使用KAT2B抑制剂藤黄酚(garcinol)处理同样有效降低全局乳酸化水平。为定位KAT2B催化乳酸化的功能结构域,我们构建了HA标签的全长KAT2B及三种截短突变体(分别缺失PCAF_N结构域Δ56-308 aa、GNAT结构域Δ484-632 aa和BROMO结构域Δ721-791 aa)。结果显示,KAT2B的PCAF和BROMO结构域对全局乳酸化非必需,而GNAT结构域不可或缺。此外,co-IP实验表明EGR1特异性结合KAT2B的GNAT结构域,且缺失GNAT结构域显著降低EGR1乳酸化水平。与此一致,GNAT结构域缺失部分削弱了KAT2B对EGR1核转位的促进作用。
通过体外GST下拉实验验证KAT2B-GNAT结构域与EGR1的直接结合:纯化的His-EGR1与GST-KAT2B(而非缺失GNAT的突变体ΔGNAT)表现出强结合。进一步体外乳酸化实验显示,在乳酰辅酶A存在下,纯化的GST-KAT2B(而非ΔGNAT)能够催化His-EGR1发生乳酸化。分子对接模型进一步揭示了EGR1与KAT2B-GNAT结构域的结合位点及模式。综上,KAT2B通过其GNAT结构域直接结合EGR1,催化其乳酸化并促进核转位。
图7.KAT2B被鉴定为EGR1的乳酸化转移酶
9、EGR1敲除减轻多微生物脓毒症小鼠的糖萼降解和急性肺损伤
为阐明EGR1是否参与体内肺血管内皮表面糖萼的降解,我们首先评估了CLP后肺组织中EGR1的表达及乳酸化水平。与假手术组(Sham)相比,CLP显著促进EGR1表达及乳酸化。此外,补充乳酸可增强EGR1表达及其与KAT2B的相互作用;而OXA预处理则抑制CLP诱导的EGR1表达及其与KAT2B的结合,从而降低EGR1乳酸化水平。为探究敲除EGR1能否减轻脓毒症诱导的糖萼降解和急性肺损伤(ALI),我们通过CLP手术构建EGR1敲除(EGR1−/−)和野生型(WT)小鼠多微生物性脓毒症模型,并于术后24小时采集肺组织和血液样本。EGR1敲除未影响肺组织或血清乳酸水平。与WT小鼠相比,EGR1−/−小鼠肺微血管糖萼降解程度较轻,内皮间隙更小;血清中糖萼脱落产物(如硫酸乙酰肝素、透明质酸)水平更低。免疫荧光及WB结果显示,EGR1沉默可缓解脓毒症诱导的肺组织HSPG2和syndecan-1水平下降。
进一步检测CLP术后肺血管通透性发现,EGR1敲除显著减轻脓毒症诱导的血管渗漏。同时,EGR1缺失明显缓解了CLP引起的内皮连接蛋白(ZO-1、VE-钙粘蛋白、闭合蛋白)表达下调。此外,EGR1缺陷降低了脓毒症小鼠的肺部炎症反应和损伤程度,表现为BALF中促炎因子水平降低、影像学及病理学损伤减轻。生存分析显示,EGR1−/−脓毒症小鼠的7天存活率较WT组提高59.3%。综上,EGR1通过加速肺血管内皮糖萼降解,在脓毒症相关急性肺损伤(S-ALI)中发挥关键作用。
图8. EGR1敲除减轻多微生物脓毒症小鼠的糖萼降解和急性肺损伤
研究结论
本研究系统阐明了脓毒症相关急性肺损伤(S-ALI)中乳酸通过表观遗传修饰与翻译后修饰双重机制驱动肺微血管糖萼降解的核心病理机制。研究发现,脓毒症状态下糖酵解异常产生的乳酸发挥双重作用:一方面通过诱导组蛋白H3K18位点乳酸化修饰(H3K18la),促进转录因子EGR1的基因表达;另一方面借助新型乳酸转移酶KAT2B,催化EGR1蛋白K364位点发生乳酸化修饰,增强其与核输入蛋白importin-α的相互作用并促进核转位,进而上调肝素酶(HPSE)表达,加速硫酸乙酰肝素蛋白聚糖(HSPGs)降解,最终导致血管通透性增高和肺组织损伤。体内功能实验证实,抑制乳酸生成或特异性敲除EGR1基因,可显著减轻糖萼结构损伤、改善肺水肿病理改变,并提高脓毒症模型小鼠的生存率。该研究首次揭示乳酸通过"组蛋白乳酸化介导的EGR1转录激活"与"非组蛋白乳酸化调控的EGR1功能增强"的协同作用驱动糖萼降解,创新性地构建了代谢重编程与表观遗传修饰在S-ALI中的交互调控网络,为开发靶向乳酸化修饰(如KAT2B抑制剂)或EGR1/HPSE信号轴的治疗策略提供了坚实的理论依据。
该研究的核心创新在于首次揭示乳酸通过双重机制调控脓毒症相关急性肺损伤(S-ALI)的病理机制,特别是通过位点特异性突变实验阐明了乳酸化修饰的功能作用:
1. 双重调控模式的发现:研究证实乳酸不仅通过组蛋白H3K18la激活转录因子EGR1的表达,还通过新型乳酸化转移酶KAT2B催化EGR1蛋白K364位点乳酸化(EGR1 K364la),形成“代谢-表观遗传-功能蛋白修饰”的级联调控。这一模式突破了传统认知中乳酸仅作为能量代谢产物的局限,首次建立代谢产物通过双重修饰驱动疾病进程的新机制。
2. 非组蛋白乳酸化的功能验证:通过CRISPR-Cas9构建EGR1 K364R突变体(消除乳酸化位点),结合核质分离、免疫共沉淀及荧光定位实验,证实EGR1 K364la修饰通过增强其与Importin-α的结合促进核转位,进而上调HPSE表达。该突变体实验排除了其他翻译后修饰的干扰,直接证明乳酸化修饰的位点特异性功能;结构分析显示K364位于EGR1锌指结构域附近,其电荷改变可能通过构象调节影响蛋白互作,为非组蛋白乳酸化调控核转运提供了结构学依据。
3. KAT2B功能的新拓展:首次鉴定KAT2B为乳酸化转移酶,其GNAT结构域直接介导EGR1乳酸化,突破了该酶仅作为乙酰转移酶的传统功能定义,拓展了代谢酶在表观修饰中的多效性作用。
在机制验证层面,EGR1 K364R突变体的表型差异(如抑制核转位及HPSE表达)为乳酸化修饰的必要性提供了严谨证据,结合晶体结构分析,进一步揭示乳酸化可能通过改变蛋白表面电荷调控核转运的普遍模式,与XRCC1乳酸化研究形成机制呼应。
研究价值与展望:该研究不仅拓展了代谢重编程与表观修饰的交互理论,还为靶向治疗提供新方向——针对EGR1 K364la位点的特异性抑制剂或KAT2B催化结构域阻断剂有望成为保护糖萼的候选策略。
该研究的局限在于未探索EGR1其他乳酸化位点的功能冗余性,且缺乏临床样本验证及KAT2B催化机制的深度解析。未来需结合类器官模型、单细胞测序及基因编辑动物模型,进一步明确乳酸化修饰的时空动态及病理贡献。
综上,该研究通过精准的突变体实验设计,为代谢-表观遗传轴研究提供了方法论标杆,其揭示的复杂调控网络需在机制深度和转化应用上开展更广泛的跨学科探索。
编译:刘浩然
审校:李金宝
参考文献
Lu Z, Fang P, Li S, et al. Lactylation of Histone H3k18 and Egr1 Promotes Endothelial Glycocalyx Degradation in Sepsis-Induced Acute Lung Injury. Adv Sci (Weinh). 2025;12(7):e2407064. doi:10.1002/advs.202407064
声明:古麻今醉公众号为舒医汇旗下,古麻今醉公众号所发表内容之知识产权为舒医汇及主办方、原作者等相关权利人所有。未经许可,禁止进行转载、摘编、复制、裁切、录制等。经许可授权使用,亦须注明来源。欢迎转发、分享。

