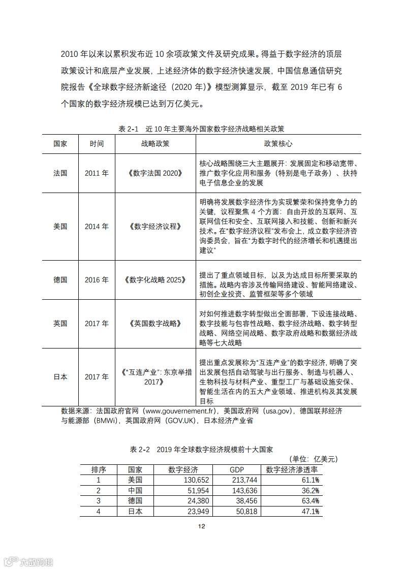
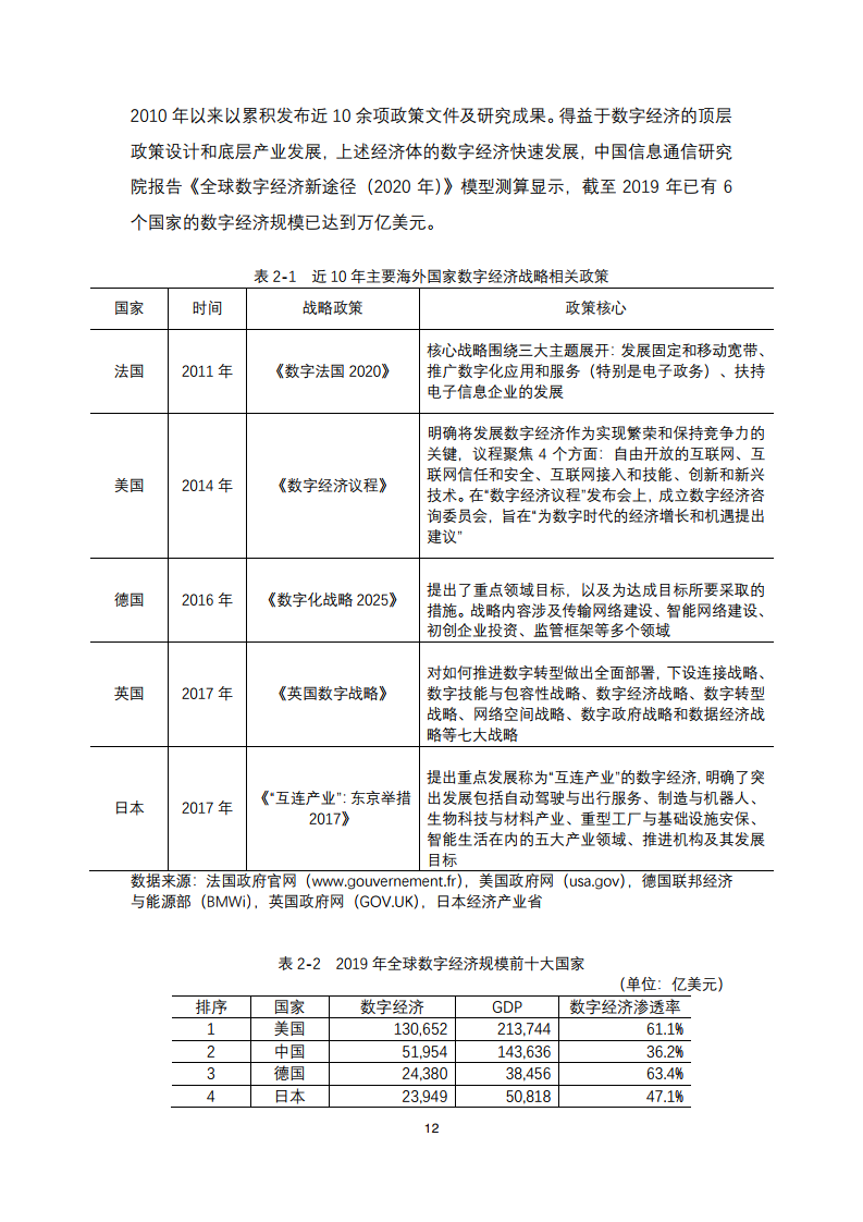
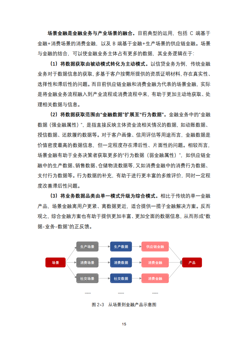
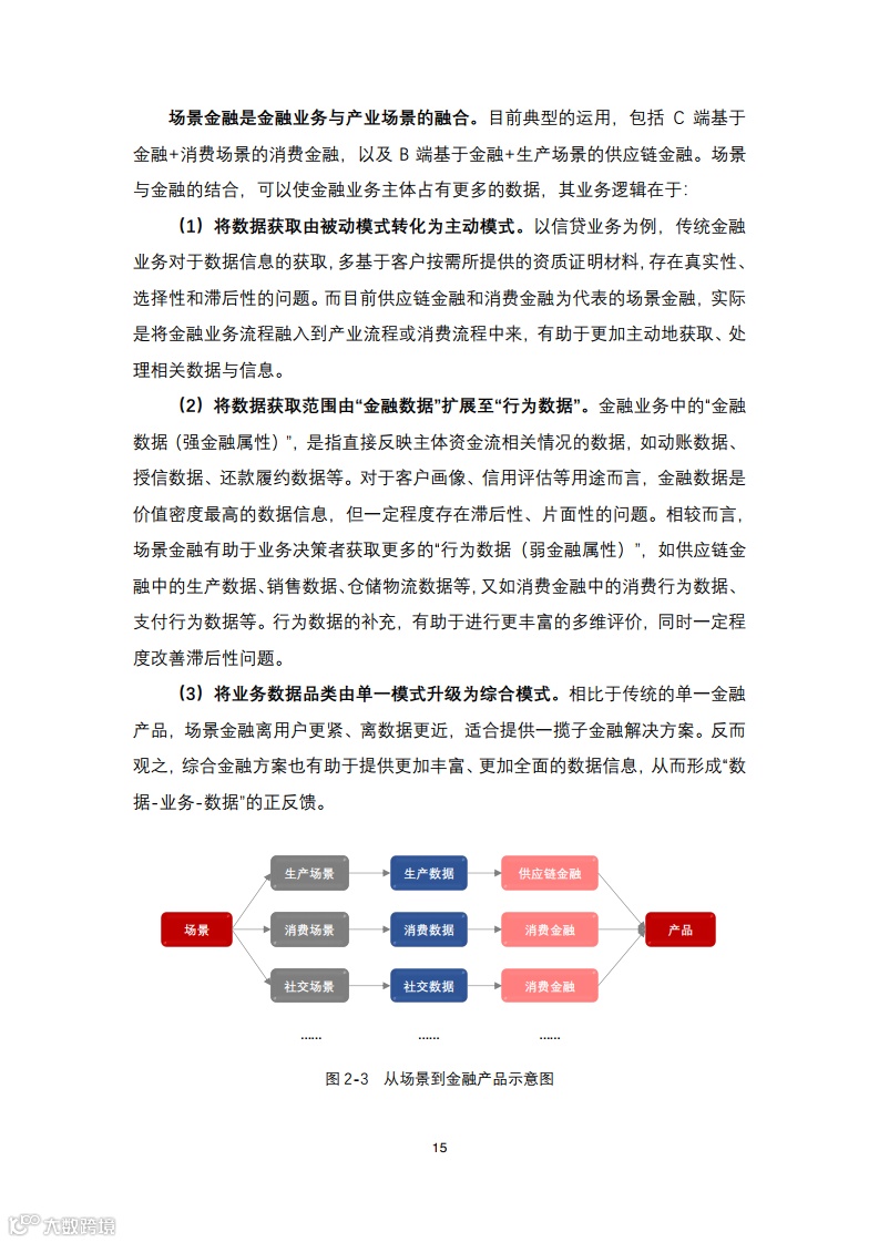
来源:轻金融
























































案例拆解+问题分析
标准化票据和供应链票据培训讲座
北京·12月12日—12月13日
票据发行、票据融资、规则披露、矛盾破解、平台搭建

报名入口
长期坚持提供干货不易,如文章引起大家共鸣、对大家有帮助,请大家赞并转发,以支持我们提供更多干货,谢谢。
专注十年,持续打造全面有价值的贸易金融知识库
商务合作微信:18501955840(备注合作事由)
研报定制/公众号代运营/内容撰写服务:18600329996



