这是银行业内首份区块链供应链金融白皮书,聚焦于区块链技术在供应链金融业务中的创新应用,梳理银行业利用区块链技术在供应链金融业务的应用场景中的创新实践案例,并进一步提出了区块链技术在供应链金融中的业务标准以及应用标准,为后续业内区块链技术的应用与研究,以及在供应链金融领域的落地提供了借鉴。
当前,区块链正在成为全球技术应用的前沿阵地,其应用已延伸至数字金融、物联网、智能制造、供应链管理、数字资产交易等多个领域,不断策动全球技术创新和模式创新,推动信息互联网向价值互联网跃迁,这其中,金融机构一直走在区块链技术应用的前列。
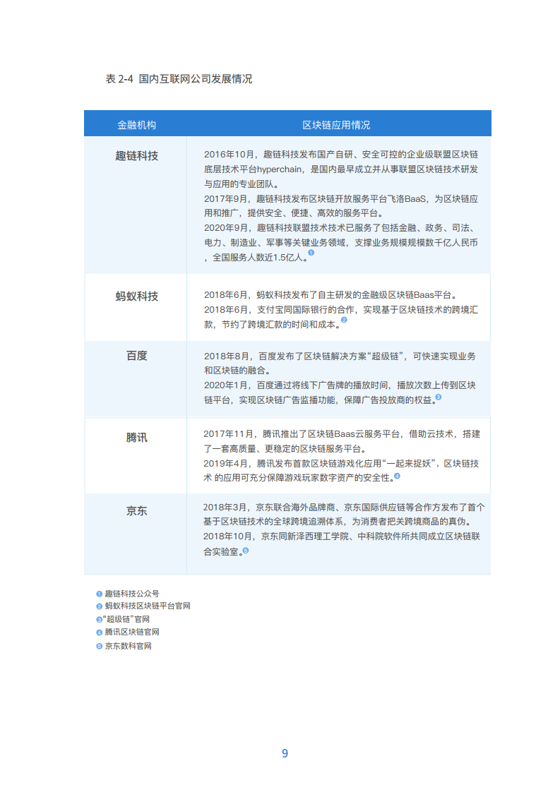
《白皮书》中,列举了工商银行征拆迁资金管理区块链平台、招商银行产业互联网协作平台、金融壹账通跨境贸易服务网络等典型案例,主要在资金管理、跨境贸易等领域。
供应链金融领域为区块链技术应用创造了巨大空间。它高度契合多方参与的业务特性,可解决供应链金融中信息的“存”“证”难题,高效融合实物流、数据流、信息流和资金流,应用价值和潜力巨大。
当前许多企业采用赊销结算,上下游间的大量应收款躺在账上难以流动,企业盘活应收账款的金融需求巨大。传统供应链金融服务使用应收账款保理、质押等融资方式,面临信息不对称、信用多层难以穿透、线下操作繁琐等问题。区块链技术利用去中心化、不可篡改、高安全性的技术特征,可实现资产上链、去中心化份额登记、业务规则智能化管理等,真正打通核心企业、中小企业与银行间的信息壁垒,解决了传统模式下应收账款确权困难、物资管理困难、可融资主体范围窄、融资工具流转难等痛点,化解企业融资难、融资贵。
如浙商银行应收款链平台,可以将企业供应链中沉淀的应收账款改造成为高效、安全的线上化“区块链应收款”加以盘活。通过它,核心企业签发的区块链应收款可以在供应链商圈内流转,实现圈内“无资金”交易,从而减少外部资金需求,构建更健康的供应链生态。中小企业收到“区块链应收款”,不仅可用于对外支付,还可随时转让给银行进行融资变现。
《白皮书》的“区块链供应链金融解决方案”章节,详细剖析了开展供应链金融业务过程中的应收账款确权困难、质物管理困难、可融资主体范围窄、融资工具流转难等痛点;对症下药采用资产“上链”、去中心化份额登记、业务规则智能化管理等方式打通核心企业、中小企业与银行间的信息壁垒,解决了传统供应链金融模式面临的难题。
在详解应收款链平台实现供应链上下游应收账款盘活流通的基础上,《白皮书》重点梳理了区块链技术在供应链金融业务的应收账款融资、订单融资、存货融资、设备租赁等七个应用场景中的创新实践案例。
譬如针对存货融资中最常见的仓单业务,区块链技术可有效解决安全性和透明性问题,提高仓单流通效率、降低票据造假风险。2018年,浙商银行为浙江石油化工交易中心搭建了全国首个油品交易区块链仓单通平台,运用区块连技术记录仓单签发、转让、支付、融资、提货等各节点和状态,并分别与浙油中心平台和仓储监管方对接,实现对平台签发仓单的全生命周期管控。该方案提升了仓储监管企业价值,激活了存货人库存,扩大了市场销售规模。
又如针对核心企业和下游经销商在销售时采用现款现货或短期赊销结算方式,将区块链技术加载于分销场景中,可以满足中小经销商“小额、高频、短期”的融资需求,同时帮助核心企业扩大销售。在医药流通行业,浙商银行基于区块链技术为瑞康医药搭建了分销通平台,通过对其销售回款进行封闭管理和智能风控,实现对下游经销商的全线上化融资,进而为其提供融资、结算、资金管理等一揽子供应链综合金融服务。
近年来,浙商银行联合浙江大学、趣链科技、之江实验室等,在区块链技术应用领域开展了系列合作探索,就关键技术、理论研究、技术标准等方面加强联合攻关,共同推动金融科技创新与转化落地,接连推出了服务于供应链金融领域的应收款链平台、银租联动、订单通、仓单通、分期通、分销通、存货通等产品,并对电力、医药、粮食等行业头部企业进行了技术产品和金融科技服务的有效输出。
“这些围绕特定生产经营场景提供的场景化解决方案,充分发挥区块链在促进数据共享、优化业务流程、降低运营成本、提升协同效率、建设可信体系等方面的作用,将构成供应链金融服务产品的完整拼图,更好地服务实体经济。”《白皮书》指出。
长期坚持提供干货不易,如文章引起大家共鸣、对大家有帮助,请大家赞并转发,以支持我们提供更多干货,谢谢。
专注十年,持续打造全面有价值的贸易金融知识库
商务合作微信:18501955840(备注合作事由)
研报定制/公众号代运营/内容撰写服务:18600329996
