来源:江财九银票据研究院
作者:肖小和、谢康康、黄家驹
摘 要
引 言
一、供应链金融理论回顾及发展进程
二、供应链金融下“供应链票据+标准化票据”推出背景分析
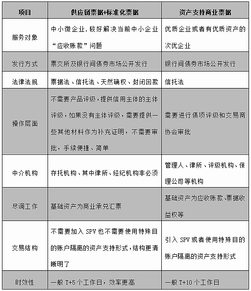
三、“供应链票据+标准化票据”融资产品研究分析
四、我国供应链票据标准化融资产品未来展望及建议

贸易金融联盟来源:江财九银票据研究院
作者:肖小和、谢康康、黄家驹
摘 要
引 言
一、供应链金融理论回顾及发展进程
二、供应链金融下“供应链票据+标准化票据”推出背景分析
三、“供应链票据+标准化票据”融资产品研究分析
四、我国供应链票据标准化融资产品未来展望及建议
