作者:任庄主
来源:国行投研室

【正文】

2、直接租赁则会涉及设备供应商、租赁公司(发行人)和承租人三方,即发行人与承租人签订融资租赁合同,并根据承租人的要求向设备供应商购买承租人所需设备并支付货款,设备运抵承租人经营地并投入运行后,承租人按融资租赁合同的相关约定定期向发行人支付租赁款项,而租赁期满后,发行人向承租人以名义价格转让相关租赁资产的所有权。

(三)关注金融租赁公司的两类子公司
目前金融租赁公司有专业子公司和项目子公司,而金融租赁公司则可以为控股子公司、项目公司对外融资提供担保。
1、金融租赁专业子公司
和银行、券商、基金、保险等金融机构拥有专业子公司一样,金融租赁公司也有自己的子公司。2014年7月11日,银监会印发《金融租赁公司专业子公司管理暂行规定》(银监办发(2014)198号),正式拉开了我国设立金融租赁专业子公司的大幕。
(1)金融租赁专业子公司的目的是希望能够借助于特殊经济区的对外开放功能,在飞机租赁、船舶租赁等具备特色但又被国外租赁垄断的领域中有所突破。
(2)金融租赁专业子公司具体是指在中国境内自贸区、保税地区以及境外设立的专门从事特定领域融资租赁业务的专业化租赁子公司。
这里的特定领域是指金融租赁公司已开展、且运营相对成熟的融资租赁业务领域,包括飞机、船舶等。而金融租赁专业子公司也可以在境外设立,如国银航空租赁便是注册在爱尔兰(注册资本为5000万美元)。
(3)金融租赁专业子公司的名称中应含有“特定领域”的标识,如国银航空金融租赁、交银航空航运金融租赁、招银航空航运金融租赁、国银航空金融租赁和华融航运金融租赁。
(4)金融租赁专业子公司的注册资本最低为5000万元(金融租赁公司最低为1个亿),且金融租赁公司原则上应当100%控股。当然特殊情况下也可以引进其它投资者,但金融租赁公司的持股比例不得低于51%。
(5)金融租赁专业子公司的业务范围仅限其母公司的业务范围及相应授权,且不包括同业拆借和固定收益类证券投资业务。
2、金融租赁项目子公司
2010年1月13日,银监会发布《关于金融租赁公司在境内保税地设立项目公司开展融资租赁业务有关问题的通知》,明确满足一定条件的金融租赁公司(资本充足率不低于8%、提足损失准备金后的净资产不低于10亿元)可以在境内保税地区设立项目公司从事融资租赁业务。
这里的项目子公司可开展融资租赁以及与融资租赁相关的进出口业务、接受承租人的租赁保证金、受让和转发应收租赁款、向金融机构借款、境外外汇借款、租赁物品残值变卖及处理、经济租赁等业务。
(五)金融租赁公司与融资租赁公司
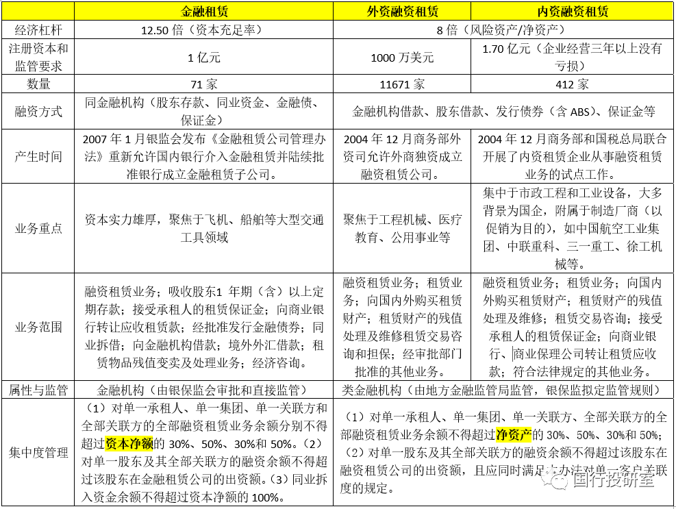
1、金融租赁公司属于金融机构,隶属银保监会监管,而融资租赁公司则属于类金融机构、隶属地方金融监管局监管。
2、金融租赁公司作为金融机构,其股东背景以金融机构为主,资金来源主要包括同业资金、股东存款、金融债等。融资租赁公司的股东多为制造类企业(特别是国企类为主),其资金来源则包括金融机构借款、股东借款、发行债券等。
3、金融租赁公司和融资租赁公司的业务重点有所不同,金融租赁公司由于多为银行股东背景,资产规模大,主营范围集中于飞机、船舶等大型交通工具领域;内资租赁公司规模次之,主要集中于市政工程和工业设备;外资租赁公司家数最多,但是平均资产规模最低,多为中外合资形式,业务范围包括工程机械、医疗、教育、公用事业等行业,覆盖广且分散。
4、不过金融租赁公司和融资租赁公司在集中度方面的指标约束是一致。

三、发展历程
我国融资租赁业起步于20世纪80年代,其发展历程大致可以分为两个阶段,即银监会成立前的1981-2003年和银监会成立后,而在1995-2007年期间的12年时间里,没有一家金融租赁公司获批。
(一)1981-2003年:央行批准成立16家金融租赁公司,两次重组洗牌
金融业重新放开得益于20世纪80年代改革开放时引进外资(如机械设备、技术和管理)的“战略需求”。1981年7月中国国际信托投资公司组建了中国东方租赁(中日合租资)和中国租赁(内资),专司负责进口设备。
1、这一时期所成立的一系列地方租赁公司实际上多是中国租赁公司的下属分公司或代理部门升级而成,如上海新世纪租赁、浙江租赁、江苏租赁、河北租赁、四川租赁、甘肃租赁、山西租赁、新疆租赁、深圳租赁等。
别外一部分租赁公司则是信托投资公司的下属地方公司设立,如广东国际租赁、海南国际租赁以及武汉国际租赁。
2、20世纪80年代,融资租赁、保险、信托、信用社、典当等均统一归为非银行金融机构体系(后来典当被分离至商务部等),因此内资租赁公司在上世纪80年代末纷纷转为非银行金融机构,但转型为金融机构后经营情况并没有得到改善。与此同时,1997年商务部与国家税务总局合批内资租赁试点企业,大批厂商纷纷设立了融资租赁公司。
3、1999年,多数金租赁公司大量开展高息揽储、直接投资实体企业、大炒房地产和股票等非主营业务,最终导致整个金融行业陷入生存性危机中。为此央行在河北秦皇岛召开会议,明确当时现存金融租赁公司要么像典当那样退出金融机构序列,要么重组成新的金融租赁公司。
4、2000年6月30日,央行发布《金融租赁公司管理办法》,明确规定“经中国人民银行批准以经营融资租赁业务为主的非银行金融机构在其名称中标明‘金融租赁’字样。且未经中国人民银行批准,其他公司名称中不得有‘金融租赁’字样”。这一时期,深圳金融租赁被三九集团重组、新疆租赁和上海新世纪租赁被德隆系重组、四川租赁被托系普重组、甘肃租赁被东欧系重组、浙江租赁被明天系重组,另有四家金融租赁公司跟随股东而破产。
这4家被破产清算的金融租赁公司分别为中国华阳租赁、广东国际租赁(跟随广东国际信托投资公司破产)、海南国际租赁(跟随海南国际信托投资公司破产)以及武汉国际租赁(跟随武汉国际信托投资公司破产)。
5、经过上述重组洗牌, 1986-1995年期间成立的16家金融租赁公司仅剩下12家,直到2007年银行系金融租赁公司重新放开。这12家金融租赁公司分别为中国租赁、中国电子租赁、中国外贸租赁、上海新世纪租赁、浙江租赁、江苏租赁、河北租赁、山西租赁、四川租赁、甘肃租赁、新疆租赁以及深圳金融租赁。
其中,最初成立的中国租赁公司和中国电子租赁公司多次尝试重组失败,直到现在也没有新的进展,也查询不到任何相关信息,因此12家金融租赁公司实际上只有10家。
6、2000年期间的洗牌重组并没有真正改善金融租赁行业的经营情况情况,一些上市民营企业继续以租赁的名义涉足股东,引来了金融租赁行业的第二次大整顿,除河北金融租赁和山西金融租赁变更股东变为省属金融机构外,更多金融租赁公司被重组后更名或消失。例如,华融资产重组浙江租赁(变成华融金融租赁)、东方资产重组外贸租赁(变成中国外贸金融租赁且正慢慢退出并由五矿系接手)、长城资产重组新疆租赁(变成长城国兴金融租赁)、信达资产重组甘肃租赁(变成信达金融租赁)、国开行重组深圳租赁(变成国银金融租赁)、中石油重组四川租赁后新成立昆仑金融租赁等。

(二)2007年以来:银行系金租重新试点,进入规范发展期
1995-2007年期间,金融租赁行业处于整顿之中,没有一家金融租赁公司重新获批,直到2007年这一沉寂的局面才被打破。
1、2007-2009年(稳健探索):5家银行系金租设立
2007年1月23日,银监会发布《金融租赁公司管理办法》(2007年第1号),重新放开银行系金融租赁公司的试点。2007年当年工银金融租赁、交银金融租赁以及建信金融租赁相继在天津、上海和北京三地成立开业,紧接着民生金融租赁和招银金融租赁于2008年3月月 6日同一天分别在天津和上海开业。
这5家金融租赁公司中有3家为银行系100%控股,分别为工银金融租赁、交银金融租赁和招银金融租赁,而建信金融租赁则由建设银行(75.10%)和美国银行(24.90%)合资设立,民生金融租赁中民生银行仅持有54.96%。
2、2010-2013年(快速推进):11家金租(含1家专业子公司)设立
2010年6月21日,一行三会发布《关于进一步做好中小企业金融服务工作的若干意见》(银发〔2010〕193号),明确提出“扎实推进扩大商业银行设立金融租赁公司试点工作……”,金融租赁公司第二批试点正式开启。
这一时期光大金融租赁、农银金融租赁、昆仑金融租赁、兴业金融租赁、浦银金融租赁、皖江金融租赁、华夏金融租赁、北部湾金融租赁、天津金融租赁、邦银金融租赁等10家金融租赁公司相继批设成立。其中我国第一家金融租赁专业子公司,即交银航空航运金融租赁也于2013年9月29日在上海自贸区正式获批(2014年8月份开业)。
第二批试点的发起人范围有所扩容,有4家为非银行系,如昆仑金融租赁是由中国石油发起、皖江金融租赁是由天津渤海租赁发起、北部湾金融租赁则是由广西柳工集团和广西金融投资集团共同发起等。
3、2014-2016年(全面铺开):合计成立45家(银行系34家)
进入2014年后,金融租赁公司开始由试点转向全面铺开的阶段。这一时期,金融租赁公司真正实现了三大转型,即由单一银行系向银行与产业系并存转型、由国有控股向混合与民营并存转型以及由大型金融租赁公司主导向大型、中型和小型并存转型等。2014-2016年期间合计批设了45家金融租赁公司,具体包括2014年的13家(银行系10家)、2015年的13家(含两家专业子公司)以及2016年的19家(银行系15家)。
其中几个政策文件起到了关键性的作用,分别为2014年3月银监会发布的《金融租赁公司管理办法》(银监会第3号令)、2014年7月银监会发布的《关于印发金融租赁公司专业子公司管理暂行规定的通知》(银监办发(2014)198号)、2015年8月和9月国务院分别印发的《关于加快融资租赁业务发展的指导意见》和《关于促进金融租赁行业健康发展的指导意见》。
4、2017年以来(缓慢推进):合计5家(银行系2家)
(1)进入2017年以来,金融租赁公司的批筹进度明显放缓,合计仅批筹5家(银行系3家),其中2017年有3家,2018年1家以及2020年1家。
(2)2017年批筹设立的3家金租公司分别为吉林九银金融租赁(九台农商行)、天津国泰金融租赁、厦门金融租赁(厦门农商行)。
(3)2018年和2020年分别批筹设立的金融租赁公司分别为中车金融租赁(2019年2月开业)和中银金融租赁。
四、70余家金融租赁公司简析
目前银保监会公布的口径共有71家金融租赁公司,但实际上还有3家金融租赁公司亦已经获批筹建,分别为国银航空金融租赁、无锡华银金融租赁和无锡锡银金融租赁。
(一)注册资本:合计接近2700亿元,6家超100亿、17家超50亿
目前70余家金融租赁公司的注册资本合计接近2700亿元。其中,注册资本超过100亿元的金融租赁公司有6家,分别为工银金融租赁(180亿元)、交银金融租赁和交银航空航运金融租赁(140亿元)、国银金融租赁(126.42亿元)、建信金融租赁(110亿元)和中银金融租赁(108亿元)。注册资本超过50亿元的金融租赁公司有11家,48家金融租赁公司的注册资本在10-50亿元之间。


(二)注册地集中在天津、上海、重庆和北京等地,46家银行系
1、金融租赁公司的注册地主要集中于天津13家、上海10家、重庆4家、北京3家、武汉3家、深圳2家、南京2家、济南2家、广州2家、兰州2家。
2、从股东背景来看,共有46家银行系金租(包括国开行1家、国有大行5家);股份行系8家(平安银行、恒丰银行、渤海银行与广发银行还未设立);城商行系23家;农商行系9家。

(三)3家上市(1家A股)、2家易被混淆的金租公司
1、目前有3家上市金融租赁公司,分别为中国金融租赁(2312.HK)、国银金融租赁(1606.HK)和江苏金融租赁(600901.SH)。
2、有两家金租可能容易被容易搞混,一个是成立于2002年5月并于2002年10月在港交所上市的中国金融租赁集团(2312.HK),另外一个是成立于2013年6月(注册地为天津)并由天津金融投资100%控股的中国金融租赁公司(注册资本为30亿元)。这两家金融租赁公司是名称相同,但实质上没有任何关联性的两家金融租赁公司,并且前者业绩正处于亏损状态,后者的业绩也不怎么样。
(四)财务指标
1、总资产:10家超1000亿元、18家超500亿元
(1)目前共有国银金租、交银金租和工银金租等3家的总资产超过千亿,另7家金租公司的总资产超1000亿元。从高到低依次为招银金租、民生金租、华融金租、建信金租、兴业金租、华夏金租、光大金租。
(2)8家金租公司的总资产位于500-1000亿元之间,从高到低分别为浦银金租、江苏金租、中国外贸金租、昆仑金租、农银金租、长城国兴金租、苏银金租和西藏金租。
2、创利能力还可以
以公布2020年年报的3家金融租赁公司来看,其创利能力还可以。其中,江苏金融租赁、中国外贸金融租赁和昆仑金融租赁2020年的总资产分别为813亿元、603亿元和600亿元,其2020年实现净利润分别达到18.77亿元、8.58亿元和12.48亿元,资产收益率分别达到2.31%、1.42%和2.08%。

五、金融租赁公司的违规案由主要有哪些?
我们汇总了所有与金融租赁公司相关的处罚案例(合计共45个),归纳发现监管处罚案主要集中在以下几个方面。
(一)违规为政府或平台融资并要求地方政府提供担保。
(二)租赁物不符合监管规定(如以公益性资产作为租赁物、未办理权属转移登记等)
(三)违规开展非固定收益类证券投资业务(固定收益类业务是金融租赁公司的业务范围之一),如衍生品业务等。
(四)租赁资产违规出表且未计提资本。
(五)租赁资金用途监控不到位。
(六)客户融资集中度超标、关联交易违规等。
(七)售后回租业务中存在租后管理失职、租前调查不尽职、未有效识别关联客户授信风险进行统一授信等违法违规问题。
(完)
2021第五届中国供应链金融年会
银行占比30%
核心企业占比20%
扫码查看会议详情及在线报名

扫码线上报名
奖项申报、会议咨询
郭女士 18501955840
刘先生 15601009440
商务合作微信:18501955840(备注合作事由)
研报定制/公众号代运营/内容撰写服务:18600329996


