“企业如何快速识别、应对供应中断并从中恢复?”
好文4310字 | 7分钟阅读
作者:阿比·詹金斯(Abby Jenkins),NetSuite公司产品营销经理。伊恩·麦丘(Ian McCue),NetSuite公司内容经理。
过去几十年,供应链变得越来越复杂。在全球化背景下,盘根错节、交织互联,横跨多个大洲、时区,涉及多种货币和语言的供应商网络,成为大多数产品中心型组织的标配。遍布全球的供应网络为企业节省了成本,但同时也带来了一些风险,让业务陷入混乱,许多企业为此付出了惨痛教训。
你们公司知道自己的供应链中暗含哪些风险吗?你们有没有根据这种风险特征,制订相应的防范计划?
如果你们公司尚未开展此类分析,那么现在正是合适的时机,因为在新冠疫情的冲击下,供应链的所有薄弱环节可能都已暴露无遗。
1
什么是供应链韧性
从根本上说,它是公司快速识别、应对供应中断并从中恢复的能力。例如,应急计划就是供应链韧性的关键组成部分。
然而,计划制订出来后便束之高阁,只能给人虚假的安全感。对于大多数产品型公司来说,供应商网络总是在发展变化,因此计划也应该定期更新。
这项工作包括:
评估同当前所有供应商的业务关系;
列出其他潜在供应商的名单;
根据SKU对最关键的供应商进行业务分析;
制订行动计划,以确定当任何一个环节中断时,应采取哪些措施来确保生产活动正常运转。
我们建议,公司至少要在意外打击降临之前制订一项风险管理计划。针对各种不同的突发事件制订应急计划后,运营团队就能够迅速反应,并有望减轻供应中断造成的影响,缩短其持续的时间。如果能至少为一级和二级供应商找到第二货源,然后积极利用这些资源,那当然更好。
2
如何打造韧性供应链
供应链的每一次中断都是不同的,而且各有其独特的风险。你无法将每种可能的情形都规划出来,但你可以绘制供应链分布图,为最有可能发生的几类事件制订计划,并思考每一类事件将分别对运营产生何种影响。
你可以使用免费模板做个简单的供应链分布图,也可以应用软件工具绘出各环节相互之间的关系。重要的是,要确定每一类中断分别会对哪些领域造成最大冲击。
你不仅要了解一级和二级供应商与制造商,还要问一问,供应商的供应商是谁?供应商是从哪里采购原材料的?将供应链拆解得如此细致是一项浩大工程,而且追踪所有的上游供应商也并非易事。但是,供应链一旦出现中断,你付出的这些努力就会收获成倍的回报。
我们来梳理一下供应链中容易受到风险冲击的七大领域,并阐释如何增强供应链的韧性。
1. 采购关系
增强供应链这一基础环节的韧性,首先要巩固与现有供应商的关系。公司应当将其视为一种双赢的合作关系,并表明公司珍视每个供应商的价值。
如果平时能与合作伙伴保持稳固的关系,那么当供应中断、供应商突然面临供不应求的情况时,你就能获得更大的灵活度。
例如,随着新冠病毒在全球传播,口罩和医用手套制造商发现其产品需求激增。大多数情况下,同这些供应商合作多年的分销商和零售商将享有优先权,能够以公道的价格购买此类产品。
2. 备援
供应商备援是供应链韧性的一个关键要素。企业应该将当前所有合作伙伴的能力记录存档。
企业可以要求现有供应商提供文件来证明其经营规模和转产能力,包括转移生产地点和转产其他材料的能力。如果怀疑对方吹嘘粉饰,可以调查一下背景,找到与其合作的其他公司,请它们帮忙确认供应商提供的数据是否真实可靠。
也许你有自己的首选供应商,但只靠一个合作伙伴来维持供应链的正常运作是很危险的。你需要与多家供应商建立关系,它们应该能生产与主要供应商相同或相似的产品,尤其是业绩最高的SKU。这些供应商应该分布在不同地区,因为某些中断会影响整个国家或地区。
制订计划定期审核后备供应商,确保它们随时有能力供应必需的部件或材料,且在必要时能提高产量。
3. 需求规划
虽然从技术上说,需求规划并不是供应链实践的组成部分,但在讨论供应链韧性时,的确需要从需求规划中获得信息。如果企业领导明白,未能从某家供应商那里收到材料将给生产带来怎样的影响,他们就会知道,安排能随时待命的后备供应商有多重要。
进行需求规划,意味着要对原材料和产品之间的关联了如指掌。比如,供应商A的采购订单未能交货,对你的整体产品目录将产生什么影响?供应链经理可以据此复核生产计划,将其与预期需求进行比对,并做出相应调整。
还有另外一些因素。每家公司都要知道业绩高居前20%的SKU有哪些——它们的利润率最高,销售速度也最快。
如果由于原材料短缺或车间半停产而必须调整生产计划,那么此类信息就极其宝贵,因为你可以优先安排生产这些产品,而不是耗费有限的原材料,去生产那些利润率最低或最终有可能积压在仓库中的产品。将来在做规划时,要记得将供应中断时期标记为需要排除的异常情况。
4. 制造
当生产团队或生产设施无法满负荷运转时,应如何满足需求?企业领导者需要为此制订计划。
如果工厂无法维持正常的产能,有没有能在短期内暂时接替生产的第三方合同制造商?这对你的利润有何影响?
此外,企业还应该制订类似计划来应对始料未及的需求突增(比如口罩)。如果出现此类情况,企业可能仍要利用相同的资源来补充而不是替代现有的生产设施和员工。为适应上述两种情形,灵活性和创造力都必不可少。
5. 库存管理
对当前的库存情况(包括成品和半成品),你必须准确了解、随时掌握最新动态,才能对供应链的意外变化做出正确反应。
通过查看可用库存、预期需求和新订单,企业在做决策时就有据可依,并能合理安排轻重缓急。你手头库存是否充足?能支撑一个月左右的销售吗?会不会出现供应短缺,需要立即动用后备制造商?
保险起见,你可以为热销产品的必需材料建立库存储备,以免供应中断后立刻陷入混乱。这项前期投入可能会增加仓储成本,但在非常时期,它能为你提供宝贵的回旋余地。
注意:库存管理是供应链拼图中的关键一块。如果你发现有些冷门产品库存过剩,占用大量空间和现金,那么你正好可以趁此时机同销售和营销部门协调,开展一些促销活动来清理这部分库存。
6. 仓储
出于多种原因,你的企业或许要将库存临时存放在其他地方。比如说:原仓库因洪水或设备损坏而无法使用;由于需求激增,产量也随之增加;某些产品需求放缓,导致库存过剩。
制订仓储应急计划时,最合理的做法通常是外包,大多数情况下是同第三方物流供应商合作。相对于企业在自有仓库存放产品而言,使用第三方物流的成本或许要高一些,但这种解决方案更为快捷简单。
将库存转移到第三方物流网点后,企业可以将其设置为附加仓库,以随时掌握库存信息,管理在此处接收、装运或组装的产品。
7. 客户服务
当供应中断导致订单延迟或无法履行时,要与客户保持沟通渠道畅通,双方共同探讨问题的原因和解决问题的方法,并估测当前状况对时间线的影响。虽然此时客户可能会备感沮丧,但信息透明和及时沟通将有助于维持长期的满意度和忠诚度。
应急计划中应当包含明确的信息,当客户想了解订单的最新状态或者有疑问时,所有客服人员和销售代表都可与之共享这一信息。信息应该清晰、真实、及时。
3
供应链韧性案例:Alton Lane
早在新冠病毒在美国迅速传播之前,它就对男装品牌Alton Lane造成了冲击。Alton Lane从英国、葡萄牙和比利时采购定制西装、衬衫和裤子的面料。这些面料被交到西欧和亚洲的裁缝师手里,由他们加工成该品牌的服装和配饰。
新冠疫情蔓延到意大利后,Alton Lane在该国的合作纺织厂停产数周,导致公司供应链的一个关键环节被切断。然而,这家总部位于弗吉尼亚的零售商在其供应链中建立了备援机制,因此这一事件并未造成严重后果。
“我认为,这一点在早期对我们非常重要——显然我们没料到疫情会扩散到全球——但我们总是在努力防范地缘政治风险。”CEO兼联合创始人科林·亨特(Colin Hunter)说,“因此,我们的供应链在多个国家设立了备援,包括面料供应商和工厂。”
亨特将这种洞见归功于公司成立早期的一次经历。
“
我们的第一家工厂在泰国,我记得当时泰国发生了暴乱。”他说,“我们就想:‘天哪,我们只有这一家工厂,要是保不住,我们就死定了。’”
Alton Lane能够迅速分流订单。它在西班牙、葡萄牙、德国、泰国和越南都设有工厂,意大利一些纺织厂在中国香港一处物流中心储存的面料也解决了大问题。这家零售商还努力让自己销售的每件产品(除皮带之外)都如同出自一家工厂。
供应链的这种韧性还带来了另一方面的回报。公司旗下有12个展销厅,大部分试衣和订货业务都是在这里进行的。疫情期间,由于这些展销厅暂时关闭,Alton Lane面临销量下滑。但是,当它重新分流订单时,一些合作伙伴给予该品牌一定的优惠条件来换取更多的业务量。
“由于此时其他工厂停工,我们可以将部分面料生产订单转移到你们工厂,但在定价或者信用期限方面,你们能为我们做些什么吗?”亨特说。
4
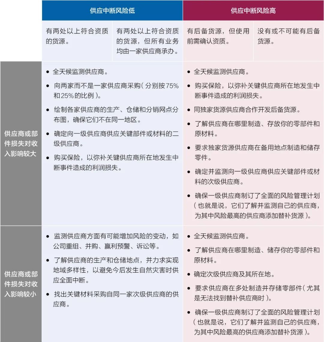
降低并监控风险
为了正确应对供应中断,你需要持续对其进行监控。

防控采购风险的实用方法,资料来源:Resilic公司
制订韧性计划,然后依照计划对供应链进行必要调整,你们公司就可以探知潜在风险。现在,你还需要制订计划来捕捉“早期预警信号”,以便尽快发现威胁,抢在竞争对手开始寻找后备供应商之前启动计划。
采取积极措施减轻潜在的负面影响后,你还要继续跟踪供应中断事件的后续发展,相应调整应对措施。
当战胜供应中断危机后,无论引发中断的是新冠疫情,还是严重程度稍次的其他事件,你都要复盘整个过程,分析供应链是如何保持坚挺的,并寻找在未来增加价值的方法。你需要思考以下几个问题:
供应商分布实现最优化了吗?你是否过于依赖某些合作伙伴?
在你们公司的供应链中,从原材料供应商到制造商,再到仓储和分销合作伙伴的各个环节,有哪些设在境内,哪些在境外?这种搭配方式合理吗?
供应链中是否存在目前独立运作但可以集中化管理或整合的领域?
供应链中是否存在貌似冗余、可以合并的领域?
你的应急计划有没有按照你预想的方式发挥作用?在下一次供应中断发生之前,还有哪些地方可以改进?
5
投资于供应链韧性
增强供应链韧性会产生额外的成本,至少最初是这样。绘制供应链分布图、寻找后备供应商和其他合作伙伴、引入需求规划及其他职能,都需要投入大量的人力和资金。
然而,一旦供应链出现严重中断,未雨绸缪的公司就有望在几周甚至几天内收回这些费用。只要能火速将业务转移到其他合作伙伴那里,并且将对顶级SKU的干扰降至最低,就可以节省数千乃至数百万美元,具体金额取决于供应中断的性质和组织的规模。
对于产品型企业,尤其是那些拥有复杂全球供应链的企业,这项投资都是必不可少的。
尽管供应中断无法避免,但如果企业能制订缜密周全的应急计划,并依照计划积极应对中断,就可以将其影响降至最低。这不仅有利于保证公司利润,还能为客户带来更好的体验。
本文原载于www.netsuite.com。
本内容有删节
原文《七大维度打造韧性供应链》
刊登在《商业评论》2021年2/3月号

商务合作微信:18501955840(备注合作事由)
研报定制/公众号代运营/内容撰写服务:18600329996


