一、 概览
1.税制综述
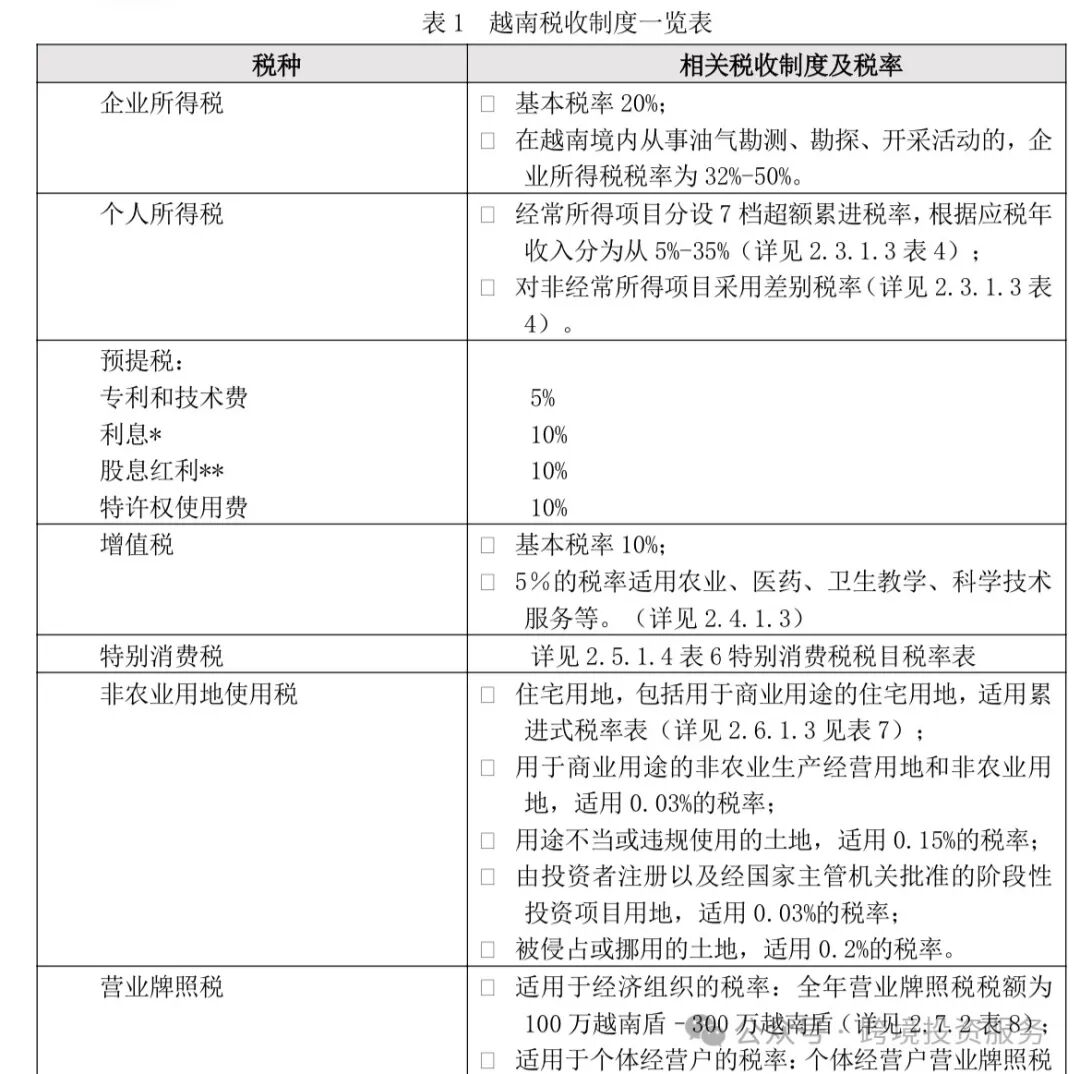
越南现行的税收法律法规设有以下税种:企业所得税、增值税、个 人所得税、预提所得税、特别消费税、非农业用地使用税、营业牌照税、 社会保障税、进出口税、环境保护税、资源税等,以下是越南税制基本情 况归纳:
2.税收法律体系
越南的税收立法权和征税权集中在中央。经过 20 年左右的努力,越 南初步建立起相对完善的税收体系,并有力推动国民经济和社会事业的 发展,在经济体制转轨过程中发挥很大的作用。越南税收制度也在随着 经济社会形势的变化不断地进行调整和改革,逐步优化。总的改革方向 是精简税制,降低税负,规范管理,与市场经济国家接轨。
《越南社会主义共和国宪法》第八十条规定,依照法律的规定纳税 和参加公共事业劳动是公民的义务。宪法作为根本大法为越南的税收制 度奠定了基础。越南现行的税收程序法有《税收征管法》,实体法有《个 人所得税法》《企业所得税法》《增值税法》《特别消费税法》等。
3.近三年重大税制变化
(1)未来税制改革方向
越南财政部和国家税务局一直将行政改革,特别是税务征管改革作 为除其他预算收入管理任务外的一项核心任务和优先执行任务。税务监 管机构正着眼于 2021-2030 年期间的进一步改革,重点是简化税务程序和在管理中应用信息技术,以促进营商环境的改善,并使越南在税收简 便程度方面跻身世界前 30 名。
越南税务局局长于 2021 年 4 月表示,2021-2030 年的税制改革战略 有两个目标,一是完善和同步税收政策以实现社会经济发展目标,二是 建立高效运行的现代精简税制体系。改革必须确保税收收入的稳定性、 可持续性和透明度,同时建立适合国家一体化和发展进程的有竞争力的 经济环境。改革的最高目标是促进生产,提高竞争力,鼓励越南企业参 与全球价值链,创造高附加值。因此,到 2025 年底,企业所得税税率将 保持稳定在 20%,并可能从 2026 年开始根据越南经济形势和全球环境进 行调整。增值税方面,要缩小免税对象,扩大税基,从 2025 年的 20 类 商品和服务缩小到 2030 年的 12 类。到 2030 年,将努力加快电子政务向 数字政府的发展,使越南在电子政务和数字经济方面跻身世界前 50 位和 东盟第三位。
此外,越南财政部于 2021 年初要求越南税务局继续加强信息技术在 税收管理中的应用。具体而言,将优先扩大信息技术在电子发票、电子 纳税、登记费缴纳和个人纳税等领域的应用。到 2022 年,税务监管机构 的目标是所有行政税务程序都将以电子方式进行,并连接到第 4 级的国 家公共服务门户网站。
(2)税收征管法
2019 年 6 月 13 日,越南议会颁布新的税收征管法,制定基础和长效 的税收风险管理原则、建立有效的税收制度以保护税基,并与税基侵蚀 和利润转移(BEPS)政策相协调,应对税收挑战。新征管法已于 2020 年 7 月 1 日起生效。
与现行税制框架相比,新的税收征管制度在实施政策上有显著的变 化,逐步向高效的税收征管机制迈进。例如,新征管法确定部分跨境交 易与税务风险密切相关的敏感点,以保障越南税务当局对此类交易的税 收主权。
(3)数字经济中的税收管理
为应对数字平台企业的税基侵蚀和利润转移(BEPS),给实体企业 和线上企业提供公平竞争环境,新征管法提出以下解决方案。
①加强越南对国际电子商务交易的征税权
A.新征管法规定,外国供应商通过中间数字平台开展业务且其收入 来自越南,相关各方在税务管理方面应遵守以下义务:离岸供应商必须 自行在越南进行税务登记和缴税,或授权第三方代其履行此类义务。税 务机关应向外国供应商提供一个用于纳税申报和支付目的的税码。
B.主管部门职责
新征管法出台许多新规定赋予税务机关权力,首次强调税收管理不 仅是税务机关的责任,还需要各部委、部级机构、政府机构、越南国家 银行和商业银行之间的协调。值得注意的是,除了电子商务交易中适用 于越南缔约方的预提模式外,新征管法还规定商业银行代从事电子商务 业务并从越南获得收入的离岸组织和个人代扣代缴税款的权力和责任。
②转让定价规则
在新的联合贸易协定关于简化税收框架的措施中,将公平原则和实 质重于形式原则作为转让定价条例的核心。新征管法颁布的附件对转让 定价条例的实施提供详细指导。采用预约定价安排确定含税价格的,须 经财政部批准后方可用于关联方交易。
③税收管理制度现代化
根据现行文件,越南推行用于销售和购买货物和服务的电子发票。 新征管法规定在税务管理中使用电子发票。
2021 年 6 月 15 日,财政部发布第 40 号通知,明确电子商务活动和 数字化业务的定义以及个人和家庭企业的相关所得税和增值税征收机 制,为在越南进行的电子商务交易的组织(例如电子商务交易平台的所 有者)和个人以及在无法申报此类税款的情况下提供了政策指导。该文 原计划于 8 月 1 日正式实施,但根据财政部近期宣布的消息,基于为纳 税人创造更大便利的考虑,财政部已向中央政府提交 40 号文延后实施的建议,按照政府规划,电子商务税将延后五个月,即于 2022 年 1 月 1 日 再实施。
4.疫情后税收政策变化
为缓解新冠肺炎疫情对企业的负面影响,越南发布了多种优惠政策。 具体来说,包括以下主要内容:
(1)符合资质的企业、合作企业、机构以及在越南法律下成立并且 总收入不超过 2000 亿越南盾的其他团体,在 2021 年继续实行减免 30% 的企业所得税优惠政策。
(2)企业在 2020 年参加防疫措施当中的开支包括疫情捐款与防疫 工具的开销,可全额在企业所得税税前扣除。
二、企业所得税(ThuếThuNhậpDoanhNghiệp)
1.居民企业
企业所得税(Corporate Income Tax,以下简称“CIT”)是指对越 南境内的企业(包括居民企业及非居民企业)和其他取得收入的组织以 其生产经营所得为课税对象所征收的一种税。企业所得税是直接税。
近年来,越南政府努力推进税制改革,改善越南贸易环境,注重发 挥企业所得税税收优惠在经济结构调整中的积极作用,更大程度地吸引 投资,促进企业生产经营,推动越南经济社会发展。
(1)判断标准及扣缴义务人
居民企业,是指按照越南法律、法规在越南境内成立的企业。扣缴义务人,是指法律、行政法规规定负有代扣代缴、代收代缴税款义务的单位和个人。对于在越南无常设机构,但在越南取得收入的外国组织,支付其收入的越南组织、个人有责任按照相关法律规定代为扣缴税款。
(2)征收范围
居民企业应当就其来源于越南境内、境外的所得缴纳企业所得税。企业所得税根据企业利润课征。
企业所得税应税收入包括:生产经营收入、提供劳务收入和其他收 入。其他收入包括:资本、股权转让、不动产转让收入;转让投资项目 及投资项目参与权的收入;转让矿产资源的勘探、开采和加工权的收入; 财产所有权、使用权的收入;财产转让、租赁、清理的收入(包括各类 有价字据);存款利息、资金借贷、外汇交易的收入;收回已核销准备 金;收回已核销坏账;无法识别债权人的应付债务;以前年度经营活动 的遗漏收入、其他收入。
(3)税率
自 2016 年 1 月 1 日起,越南的企业所得税的基本税率为 20%。在越 南境内从事油气勘测、勘探、开采活动的,企业所得税税率为 32%-50%。
对于珍贵矿山和稀有自然资源,若其有 70%及以上的面积位于社会经 济条件特别困难地区的,适用企业所得税税率为 40%。
勘测、勘探、开采其他稀有资源(包括铂金、黄金、银、锡、钨、 锑、宝石和稀土)的,适用企业所得税税率为 50%。
(4)税收优惠
越南减免税实行自核自免,年终清算。在越南享受税收减免的企业 不需向税务部门报告申请,企业只要对照税收法律,若符合税法规定减 免税的,自行核算自行减免,年终税务部门在进行一年一度的税收清查 时,对企业的减免税情况一同审核认定,如果发现企业不符合减免税规 定,在要求企业补税的同时加收滞纳金,并处不缴或少缴税款一倍以上 五倍以下的罚款。
设立在指定的投资区域即经济区、高科技区、工业区和出口加工区 的企业享有优惠的企业所得税税率以及相关奖励措施。企业从符合条件的 活动中获得收入的第一年起适用优惠税率,不同的特殊区域适用不同的税 收优惠政策,具体见表 2:
(5)税收优惠
在指定部门和地区拥有项目的投资者有权享受优惠税率,具体取决 于是否满足相关标准,具体标准规定如下:
(1)以下收入适用 15%税率:
在非经济条件困难或特别困难地区的农业和水产养殖领域从事种植 业、畜牧业和加工业所取得的收入。
(2)15 年内适用 10%优惠税率:
①企业在指定的社会经济条件特别困难地区、经济区和高新技术区 实施新投资项目所取得的收入;
②企业在以下领域实施新投资项目取得的收入:科学研究和科技发 展、应用《高新技术法》所列优先投资的高新技术[1];培育高新技术企业[2];为发展《高新技术法》所列优先投资的高新技术而进行的风险投资;投 资建设高新技术企业孵化基地、投资发展水厂、电厂、供水和排水系统、桥梁、道路、铁路、航空港、港口、内河港口、机场、火车站及由政府 确定的其他重点基础设施项目;生产软件产品[3];生产复合材料、轻质建 材和稀有材料;生产再生能源、清洁能源;发展生物技术;
③企业从以下环保领域的投资项目中取得的收入,包括生产环境污 染处理设备、环境观测和分析设备;环境污染治理和保护;废水、废气 和固体废物的收集和处理;废物的再生、再利用;
④企业从符合以下标准之一的投资项目中取得的收入:
A.项目投资额至少达 6 万亿越南盾,自首次获得投资许可之时起投 资额在 3 年内拨付到位,且自取得营收之年起最迟 3 年后总营收至少达 10 万亿越南盾/年;
B.项目投资额至少达 6 万亿越南盾,自首次获得投资许可之时起投 资额在 3 年内拨付到位,且自取得营收之年起最迟 3 年后长期雇佣员工 人数达 3000 人以上;
⑤企业从生产领域的投资项目(除生产特别消费税应税产品和从事 矿产开采项目外)中取得的收入,项目投资额至少 12 万亿越南盾,且生 产技术符合《高新技术法》《科学技术法》的规定,自取得投资许可之 日起投资额在 5 年内拨付到位;
⑥企业从投资项目的产成品中取得的收入,该产成品符合优先发展 工业产品名录,且满足以下条件之一的:
A.符合《高新技术法》规定的扶持高新技术发展的工业产品;
B.属于扶持纺织、皮革、电子元件、汽车配件、机械制造行业发展 的工业产品,且该产品自 2015 年 1 月 1 日起国内仍无法生产或国内已可 生产但须达到欧盟(或同等)标准。
(3)以下收入适用 10%税率:
①企业从事社会化教育与培训、职业培训、卫生保健、文化、体育 和环保活动以及司法鉴定的所得(以下简称社会化领域);
②出版社根据出版法的规定从事出版活动的所得;
③印刷厂根据出版法的规定从事报纸印刷(包括印刷报纸上的广告) 中所取得的收入;
④企业经营的社会住房投资项目取得的收入,该项目针对住房法中 的指定对象进行住房销售、租赁和租购;
⑤企业从事农林种植、培植和保护;在社会经济条件困难地区从事 农业栽培、林木种植和农产、水产养殖;动植物品种的生产、繁殖和杂 交;盐业生产、开发和提炼;投资农产品、水产品和食品保鲜所取得的 收入;
⑥非社会经济条件困难或特别困难地区的合作社从事农业、林业、 渔业或盐业生产所取得的收入。
(4)10 年内适用 17%税率:
①企业从位于社会经济条件困难地区的新项目中所取得的收入(企 业在社会经济条件困难地区或特别困难地区从事农业种植、养殖及加工 取得的收入适用 15%税率);
②企业从事以下活动取得的收入:生产高钢;生产节能产品;生产 农、林、渔、盐业机械设备;生产排灌设备、生产家禽、家畜及水产饲 料、发展传统工艺。
(5)适用于人民信贷基金和小微型金融机构。
(6)企业在《高新技术法》规定下实施新投资项目取得的收入可延 长适用 10%税率的时间,项目规模大、拥有高新技术或需特别引资的,可 延长享受税收优惠时间,具体延长时间由政府决定,但适用 10%税率的总 时间最长不超过 30 年。
(6)免税、减税
(1)四年内免征九年内减半征收(简称“四免九减半”)优惠政策:
①企业实施的适用于“15 年 10%优惠税率”所对应的新投资项目所 取得的收入;
②企业从位于社会经济条件困难或特别困难地区,并属于社会化领 域的投资项目中所取得的收入。
(2)四年内免征五年内减半征收(简称“四免五减半”)优惠政策:
企业在非社会经济条件困难或特别困难地区投资的社会化领域项目 所取得的收入。
(3)两年内免征四年内减半征收(简称“两免四减半”)优惠政策:
①企业实施的适用于“10 年 17%优惠税率”所对应的新投资项目所 取得的收入;
②企业位于工业区(除位于社会经济条件便利地区的工业区外)的 投资项目取得的收入。
(4)扩大投资的税收优惠:
企业位于符合享受税收优惠条件的地区或领域的投资项目,若其扩 大生产规模、提高产能和更新生产技术,且符合下列条件之一的,可选 择按照目前该项目剩余的优惠时间(如果有)享受相关的税收优惠政策, 或就扩大投资带来的增收部分享受免税、减税。
①符合享受税收优惠政策领域的扩大投资项目在投入生产后所增加 的固定资产原值至少为 200 亿越南盾,或位于社会经济条件困难、特别 困难地区的扩大投资项目在投入生产后所增加的固定资产原值至少为 100 亿越南盾;
②相较于初始投资时的固定资产原值,扩大投资后的固定资产原值 至少提高 20%;
③扩大投资后的产能至少比初始投资时的产能高出 20%。
扩大投资带来的增收部分享受免税、减税时间等同于同地区同领域 的新投资项目享受优惠的时间。
(5)自 2021 年 6 月 4 日起,在 2015 年之前拥有配套产业(“SI”) 产品生产的投资项目(新投资或扩大投资)并获得配套产业优惠认证 (“SI 认证”)的企业,满足以下三种情形之一时,可以对 SI 产品生产 项目所产生的收入追溯适用企业所得税优惠政策,享受税收优惠政策可 追溯至 SI 认证颁发之日起,在税收优惠的剩余期限内享受:
①企业在 2015 年 1 月 1 日前已拥有 SI 产品生产的投资项目,但企 业本身尚未享受企业所得税税收优惠政策;
②企业在 2015 年 1 月 1 日前已拥有 SI 产品生产的投资项目,但企 业本身在其他条件下所享受企业所得税税收优惠已到期(除了 SI 优惠 外);
③企业在 2015 年 1 月 1 日前已拥有 SI 产品生产的投资项目,但企 业在其他条件下正在享受企业所得税税收优惠政策(除了 SI 优惠外)。 上述税收优惠的剩余期限=符合 SI 税收优惠条件下应享受的税收优
惠期限(如有免税、减税、优惠税率)-符合其他税收优惠条件下已享受 的税收优惠期限(如有免税、减税、优惠税率)
(7)定额减税
生产、建筑和运输企业,雇佣 10 至 100 名女性员工,且女性员工人 数占总员工人数的 50%以上的,或长期雇用超过 100 名女性员工,且女性 员工人数占总员工人数的 30%以上的,可减征等同于为女性员工额外支出 费用的企业所得税税额。这些费用包括再就业培训支出;支付给由企业 组织管理的附属托儿所、幼儿园的女性教师的工资津贴;年度健康检查 费用;女性员工分娩哺育费;支付给规定产假内仍在工作的女性员工的 工资津贴。
雇用少数民族员工的企业可减征等同于为少数民族员工额外支付的 费用,包括国家未做政策扶持的就业培训、住房补贴、社会保险及医疗 保险。
企业将属于优先转让领域下的技术转让给位于社会经济条件困难地 区的组织或个人,可对技术转让所得减半征收企业所得税。
受新冠肺炎疫情的影响,对于符合资质的企业、合作企业、机构以 及在越南法律下成立并且总收入不超过 2000 亿越南盾的其他团体,2020 年减免 30%的企业所得税。
(8)应纳税所得额
(1)收入范围
企业每一纳税年度的应税收入等于营业收入扣除生产经营活动的开 支,加上其他收入,包括越南境外的收入。企业应税收入扣除免税收入 和以前年度结转亏损后的余额为应纳税所得额。
营业收入是指企业获取的全部货款、加工款、提供劳务收入、其他 收入等。营业收入按越南盾计,若营业收入为外币,则须按发生外币收 入时越南国家银行在外币市场上所公布的平均汇率换算成越南盾。
商品销售收入确认时点为向购买者转交商品所有权、使用权时;提 供应税劳务服务收入确认时点为完成劳务或开具劳务发票时。
(2)免税收入
①从事农产品种植、畜牧和水产养殖、制盐的合作社取得的收入, 在社会经济条件困难、特别困难的地区从事农业、林业、渔业和盐业生 产的合作社取得的收入,在社会经济条件特别困难的地区从事农产品种 植、畜牧和水产养殖、制盐的企业取得的收入(不包括企业、合作社从 事农产品种植、畜牧和水产养殖领域的加工收入),海产捕捞收入。
②直接为农业提供技术服务取得的收入,包括从事灌溉和排水等服 务取得的收入;耕地、犁地、疏通沟渠,防治作物和病虫害,农产品销 售取得的收入。
③执行科学研究和科技发展合同、生产试验以及应用最先在越南投 入使用的技术进行生产取得的收入。最长免税期为 1 年,自合同生效或 于首次在越南应用的技术相关的产品或试验品开始销售之日起计。其中, 科学研究和科技发展合同的免税所得必须满足以下条件:科研活动已注 册认证;该类科学研究和技术发展合同经科技部认证。
④雇佣残障人士、戒毒人员和艾滋病感染者的企业(不包括从事金 融和房地产业务的企业)从事商品生产和销售或提供劳务取得的收入, 这部分人员至少占企业年均员工人数的 30%,企业年均员工数至少为 20 人。同时,必须满足下列条件:
A.对于雇佣残障人士的企业(包括荣军和残疾士兵),需要有权威 卫生机构对残障人士的人数进行认证;
B.对于雇佣戒毒人员的企业,需要戒毒机构或有关主管机构对戒毒 完全程度进行认证;
C.对于雇佣艾滋病感染者的企业,需要有权威卫生机构对艾滋病感 染者的人数进行认证。
⑤专门为少数民族人员、残障人士、极为弱势儿童、社会恶习人员 提供职业培训的机构所取得的收入。如果该机构也为其他类型的人员提 供职业培训,免税收入必须根据少数民族人员、残疾人、极为弱势儿童、 社会恶习人员人数与学员总人数的比例来确定。
⑥境内企业接受实缴出资、所购股票、合资企业或从国内联营企业 取得的可分配收入,且境内企业已就接受出资、发行股份、合资等事项 缴纳企业所得税。
⑦在越南境内,接受并用于教育、科研、文化、艺术、慈善、人道 主义和其他社会活动等方面的捐款。
⑧获得减排证书的企业首次转让核证减排量证书(CERS)取得的收 入,由环境主管机构认证出售或转让核证减排量证书。
⑨完成越南发展银行在发展投资和出口信贷等项目所取得的收入; 社会政策性银行向贫困和其他政策性受益人提供贷款所取得的收入。一 人有限责任公司管理越南信贷机构资产所取得的收入;完成国有财政资 金分配任务的奖励收入;依法经营的非营利性基金取得的收入。
⑩特定类型收入:
从事教育培训、医疗和其他社会活动的机构(包括司法考试办公室) 根据相关法律留存的用于机构持续发展的不分配收入;
[11]向社会经济条件特别困难地区的组织或个人转让属于优先领域的 技术所取得的收入。
(3)税前扣除
可税前扣除的项目:
①可在计税前扣除的成本费用包括与企业生产经营活动相关的实际费用;
②与职业教育、国防和社会安定有关的支出;
③价值在 2000 万越南盾以上的购买商品、劳务支出,并开具发票, 且支付凭证必须为非现金支付;
④员工福利性质的费用,如:员工本人及其家属的丧(喜)事补贴、 高温补贴、医疗互助金、基础培训过程中的学习互助金、用于发生天灾 人祸情况时的员工家庭互助金。此类带有福利性质的支出总额不得超过 员工本人实际月平均工资;
⑤符合条件的企业捐赠新冠疫苗基金的费用。
不可税前扣除的项目:
①与企业生产经营活动无关的费用,因天灾、疫病和不可抗力得不到赔偿所损失的价值除外;
②行政处罚、罚款、逾期付款利息、滞纳金;
③财务年度结束时对非应付账款的外币货币性余额作重估所发生的未实现外汇损失;
④外国企业分配到越南常设机构的经营管理费用超过越南法律所规定标准的开支;
⑤超过法律规定计提准备金标准的开支;
⑥与股票发行、购买或出售直接相关的部分费用;
⑦未按法律规定计提的固定资产折旧;
⑧未按法律规定提前计提的费用;
⑨私人企业主的工资、薪金;支付给不直接参与企业生产经营活动的企业创始人的报酬;按法律规定应支付给劳动者但没有实际支付或无 发票单据的工资、人工费、其他款项;
⑩支付给非信贷机构的利息利率不超过越南银行规定利率 150%的部 分允许税前扣除,但企业注册资本出资的贷款利息不可扣除;
[11]已扣除的增值税进项税、企业所得税等其他税费;
[12]与应税收入无关的各项支出;
[13]赞助款,按法律规定用于教育、医疗、灾后重建和为贫困户建造 的房屋的赞助款除外;
[14]超过每人每月 300 万越南盾标准的为员工计提缴纳的自愿退休基 金及购买的自愿退休保险及人寿保险;为员工购买超过法律规定标准的 带有社会安定性质的医疗保险基金和失业保险基金;
[15]保险公司、证券交易和彩票等,可扣除费用财政部另作规定。此 外,以外币支付的费用,必须按相关规定换算成越南盾,否则相关费用 不能在税前扣除。
折旧方法及折旧率:
从 2004 年 1 月 1 日起,税收折旧应与会计折旧区别对待。在计算企 业所得税时,超过规定折旧率的部分不能税前扣除,对各类资产(包括 无形资产)规定最长和最短使用年限。一般采用直线折旧法计算,在特 殊情况下也可采用加速折旧法和生产折旧法进行计算。
①直线折旧法
固定资产年平均折旧额=固定资产原价÷折旧年限
②加速折旧法
固定资产年折旧额=固定资产余额×加速折旧率 加速折旧率=采用直线法折旧率×调整系数(见表 3)采用直线法折旧率=1÷固定资产折旧时间×100%
③生产折旧法
A.根据以下公式确定的固定资产月折旧额
固定资产月折旧额=月度产量×单个产品的平均折旧率
单个产品的平均折旧率=固定资产原价÷功率设定的产量
B.根据以下公式确定的固定资产年折旧额 固定资产的年折旧额=年度产量×单个产品的平均折旧率 固定资产剩余价值=固定资产原价-累计折旧及摊销数
对于投资优惠领域、地区的投资项目和效益高的经营项目,固定资 产可采用加速折旧法进行折旧;最大折旧率可比固定资产折旧制度规定 的折旧率高一倍。
(4)亏损弥补
①纳税期内产生的损失为不包括以前年度所结转损失的应纳税所得 额的负数差额;
②企业亏损可结转至下一年的应纳税所得额中(应纳税所得额不包 括免税所得),亏损最长可结转 5 年,从亏损产生的下一年起计;
③享有税收优惠政策的生产经营活动所产生的亏损,可以抵减无税 收优惠政策的生产经营活动所产生的利润。转让房地产、投资项目、投 资项目特许经营权(矿产开采与勘探项目除外)所产生的亏损,可以与 其他经营活动的利润相抵减。
(5)其他
纳税申报和税款缴纳方面,企业在其登记注册地纳税。如企业在其 登记注册地外的其他省、直辖市有附属生产活动核算机构的,则税款按 生产机构和其登记注册地的费用比例来计缴。
(6)特殊事项的处理
企业成立或因为转型、所有权转换、分离、合并而取得的投资项目, 可以继续享受企业所得税优惠政策,但要求企业该项目在剩余期限内必 须仍然满足享受企业所得税税收优惠政策的相关条件。若企业停止营运、 所有权转移、进行重组或合同终止的,报送纳税申报资料的期限为自企 业停止营运、所有权转移、进行重组或合同终止日起的 45 天内。
(9)应纳税额
(1)计算方法
企业每一纳税年度的收入总额,减除不征税收入、免税收入、各项 扣除以及允许弥补的以前年度亏损后的余额,为应纳税所得额。
企业的应纳税所得额乘以适用税率,减除依照规定关于税收优惠的 规定减免和抵免的税额后的余额,为应纳税额。如企业已经在越南境外 缴纳所得税,则允许扣除已缴纳的所得税部分,但最大不得超过应纳企 业所得税税额。
企业所得税应税利润,为企业在计税年度中,企业收入总额与支出 总额之差额,加上企业其他业务所得的利润后,扣除可弥补的以前年度 亏损额。外资企业可将经税务机关确认为慈善、人道等目的,向越南组 织与个人提供捐助的合理开支,一并计入其总支出。经营过程中,外资 企业在向税务机关应税决算后,出现亏损的,可将其亏损额结转入下一 年度,该亏损额可从应税收入中扣除,亏损结转期不超过 5 年。
转让不动产所得应单独确认以便于纳税申报。
(2)列举案例
某越南居民企业,主营业务为商品销售,2016 年度收入总额为 100
亿(单位:越南盾,下同),其中从事种植大米收入为 5 亿,2015 年度 亏损 20 亿,不考虑其他情况。
则其 2016 年度应纳税额=(100-5-20)×20%=15 亿
(10) 合并纳税
越南的法律规定,不允许合并申报纳税。任何有独立法律地位的公 司都必须单独申报纳税。
(11)利润汇出
允许外国投资者在每个财政年度结束时或在越南投资终止时汇出利 润。如果被投资公司累计亏损,外国投资者不得汇出利润。外国投资者 或被投资公司必须在计划汇款前至少 7 个工作日通知税务机关汇出利润 的计划。
2.非居民企业
(1)概述
越南现行企业所得税法采用双重税收管辖权,即居民税收管辖权和 来源地税收管辖权。
(2)所得来源地的判定标准
(1)经营所得:常设机构标准;
(2)劳务所得:劳务提供地标准、劳务所得支付地标准;
(3)投资所得:股息以被投资公司的所在地为股息所得的来源地;利息以用于支付债务利息的所得来源地为标准;特许权使用费以特许权 使用费支付者的居住地为特许权使用费的来源地;
(4)财产所得:不动产所得以不动产所在地为不动产所得的来源地; 动产所得以动产销售或转让地为动产所得来源地。
(3)税率
在越南设有常设机构的非居民企业,企业所得税基本税率为 20%;在 越南未设有常设机构的非居民企业取得的收入,按收入类型认定税率征 税(详见 2.2.2.6)。
(4)征收范围
(1)非居民企业在越南境内设立机构、场所的,应当就其所设机构、 场所取得的来源于越南境内的所得,以及发生在越南境外但与其所设机构、 场所有实际联系的所得,缴纳企业所得税;
(2)在越南无常设机构的非居民企业应就发生在越南境内的应税收 入缴纳企业所得税。
非居民企业的常设机构是生产经营机构,非居民企业通过该机构实 行部分或全部生产经营活动而取得收入,包括:在越南的分支机构、办 事处、厂房、工厂、运输工具、矿区、油矿、天然气或其他天然资源开发点;建设、建设工程、装置、安装地点;提供劳务的机构,包括通过 组织、个人进行的咨询劳务;非居民企业代理机构。
应税收入包括生产活动收入、提供劳务收入和其他收入。其中,其 他收入包括资本转让、不动产转让收入;财产所有权、使用权收入;财 产转让、租赁、清理的收入;存款利息、资金借贷、外汇交易的收入; 收回已核销准备金;收回已核销坏账;无法识别债权人的应付债务;以 前年度经营活动的遗漏收入、其他收入。
(5)应纳税所得额
同居民企业的相关规定。
(6)应纳税额
非居民企业在越南境内未设立机构、场所的,或者虽设立机构、场 所但取得的所得与其所设机构场所无实际联系的,其应纳税额根据在越 南境内取得的销售商品、提供劳务所得及相应百分比计算,具体如下:
(1)提供劳务:商店、酒店赌场管理为 10%;销售商品时提供应税 劳务的为 1%,无法划分商品价值和劳务价值的为 2%;其他为 5%;
(2)按照国际贸易条例在越南境内提供和调拨商品:1%;
(3)特许权使用费:10%;
(4)船舶、飞机(包括其发动机及配件)租赁费:2%;
(5)井架、机械设备、运输工具租赁(上一点规定除外):5%;
(6)借款利息:5%;
(7)证券转让、境外再保险:0.1%; (8)金融衍生服务:2%; (9)建筑、运输及其他活动:2%。
(7)预提所得税
(1)股息预提税:虽然越南政府与中国政府签订的税收协定规定股 息预提税税率为 10%,但目前越南国内对股息收入不征税;
(2)利息预提税:协定税率为 10%,按照孰低原则执行越南国内低 税率,为 5%;
(3)特许权使用费预提税:税率为 10%;
(4)外国企业提供线上广告服务的预提税政策:2019 年 6 月 21 日, 越南税务局发布公告,就外国企业提供在线网络广告服务的预提税政策 进行解释。
该公告明确指出,根据第 103/2014/TT-BTC 号通告,若外国企业(如 Facebook、Google 和 YouTube)在越南向当地公司提供广告服务,即使 该外国企业在越南未设立任何机构,当地公司也需对该外国公司代扣代 缴预提税。
(5)境外广告服务和营销服务所涉税务问题
2019 年 10 月 9 日,越南税务局发布公告,对越南境外广告服务和营 销服务所涉税务问题进行释明。公告明确,在越南境外提供的广告服务 和营销服务免征预提税。因此,受雇于公司的外国个人在境外市场提供 上述服务也无需缴纳预提税。但是,该豁免不适用于线上的广告服务和 营销服务。公司须保存相应资料,证实在越南境外的广告服务和营销服 务费用是为营业而产生。资料包括服务合同,产品广告和营销结果报告, 转账凭证和其他相关文件。
(8)亏损弥补
同居民企业。
三、 个人所得税(THUẾTHUNHẬPCÁNHÂN)
1.居民纳税人
(1)判定标准
居民纳税人是指满足下列其中一个条件的个人:在一个年度内或从 到达越南的第一天起计算的连续 12 个月内在越南居住 183 天或超过 183 天的个人;在越南拥有一个习惯性居所(经常性住所),可以是在越南有一个登记的永久住所或者一个有期限的租赁合同所明确的用于居住的 出租房。
越南居民纳税人按其全球收入纳税。
(2)征收范围
(1)应税所得
越南实行分类与综合相结合的个人所得税制。应税所得包括经常所 得和非经常所得,经常所得如工资薪金、奖金、提供劳务所得等,非经 常所得如科技转让所得、中奖所得等。越南个人所得税制度规定经常所 得项目和非经常所得项目采用不同的税率,其中对经常所得项目分设 7 档超额累进税率,对非经常所得项目采用差别税率,如科技转让所得及 博彩所得分别适用 5%和 10%的税率。
应税所得包括:雇佣收入,包括绝大多数雇佣福利(不论是现金形 式还是实物形式);股息、利息(除银行存款和人寿保险、政府债券外); 从证券交易中获得的资本利得;达 1 亿以上越南盾(含 1 亿)的民营企 业收入,从特许、继承、土地使用权转让以及赠与、获奖取得的其他收 入(来自赌场赌博活动取得的收入除外)皆应在越南纳税。从事贸易或 专业服务获得利润的个人通常采用与企业相同的方式纳税。
应税所得具体包括以下类型:
①经营活动所得,包括商品生产或者贸易、提供服务所得,依照法 律取得个体经营许可证的独立自由职业者取得的收入;
②工资薪金所得,包括: A.工资、薪金和类似的收入;
B.津贴,但不包括:按照规定付给有功服役人员的优惠待遇、国防 或者安全津贴、危险行业津贴、法律规定的特定部门或地区吸引劳动者 的津贴、意外困难津贴、因职业病或劳动事故发给的津贴、一次性支付 的生育及收养小孩的津贴、丧失劳动能力津贴、一次性支付的退休津贴、 按月发放的抚恤金、辞退津贴、劳动法规定的失业津贴、带有社会帮扶 性质的津贴及政府规定的其他不具有工资薪金性质的津贴;
C.各种形式的报酬;
D.参与商业协会、董事会、理事会及其他组织取得的全部货币收入; E.纳税人获得的其他货币性或非货币性所得; F.红利、奖金,但国家或国际组织授予的荣誉称号取得的奖金、国家认可的技术革新、发明创造取得的奖金、举报非法活动取得的奖金除 外。
③资本投资所得,包括利息、股息和其他形式的资本投资所得,政 府公债利息除外;
④资产转让所得,包括在经济组织中财产的转让所得、有价证券转 让所得和其他形式的资产转让所得;
2019 年 8 月 6 日,越南税务局发布关于个人股权转让的个人所得税 政策公告。公告规定,个人股权转让收入必须申报,同时需要按证券转 让相关规定缴纳相应个人所得税。涉及到上市公司股票转让的,根据规 定,转让方需按股票转让价格的 0.1%缴纳个人所得税。
⑤不动产转让所得,包括土地使用权和地上附着物转让所得、住房 所有权或使用权转让所得、土地或水面租赁权的转让所得和从房地产不 动产转让中取得的其他所得;
⑥中奖所得,包括彩票中奖、促销中奖、博彩或娱乐中奖、有奖游 戏和竞赛中取得的其他奖金所得;
⑦特许权使用费所得,包括知识产权的分配许可取得的所得、技术 转让所得;
⑧遗产所得,包括个人继承来自经济组织或商业公司的有价证券、 资本股份、房地产不动产和其他资产所有权等方面的所得。
(2)不征税所得
①高危补贴、地区补贴、给予生活条件特别艰苦的远岛或边境地区 居民的补贴、人才引进补贴等;
②技术改进、技术发明的奖金,国家、国际级的奖励,获得国家授 予的称号时取得的奖金,从国家财政获得的其他奖金或待遇;
③国家法律规定的社会补助、保险赔偿、辞退补助、调动补助;
④应缴纳企业所得税的个体户业主的收入;
⑤依法从工资、薪金中缴纳的社会保险、医疗保险费用。
(3)免税所得
①配偶之间、父母与子女、养父母与养子女、岳父母与女婿、公婆与儿媳妇、祖父母与孙子女或者同胞兄弟姐妹之间的不动产转让收入。 对于直系亲属之间的不动产转让,享受免税待遇的需提供户口簿复印件 或出生证复印件,若均无法提供的,需提供由镇一级人民委员会出具的 转让人与受让人关系证明;
②唯一住房的土地使用权、住房产权、土地附着物转让所得; 3因国家征用土地取得的个人土地使用权收入;
④配偶之间、父母与子女、养父母与养子女、岳父母与女婿、公婆与儿媳妇、祖父母与孙子女或者同胞兄弟姐妹之间的遗产或赠与收入;
⑤家庭和个人直接从农业或林业生产、食盐制造、水产业、渔业、未加工的水生资源贸易中取得的收入;
⑥因国家对家庭和个人的农用土地用途改变而取得的收入;
⑦从信贷机构取得的存款利息收入或者从人寿保险公司取得的利息收入;
⑧国外汇款收入;
⑨按照法律规定从事夜班或加班工作取得的超过日班及规定时间工资的收入;
⑩社会保险支付的退休金;
[11]奖学金收入,包括国家预算支付的奖学金、国内和国外组织根据其学习促进计划给予的奖学金;
[12]保险公司给付的赔款;工伤事故赔偿;国家给予的赔偿和其他依法支付的赔偿;
[13]从国家指定机构认可的慈善基金取得的出于慈善、人道主义目的或非营利目的的所得;
[14]从国家指定机构取得的出于慈善、人道主义目的的政府或非政府性外部援助。
纳税人遇到自然灾害、火灾、意外事故或者严重疾病而影响其纳税 时,可以根据其受损害程度酌情给予相应的减税。
(3)税率
居民经营所得、工资薪金所得适用下列超额累进税率(见表 4)。
居民资本投资所得、资产转让所得、不动产转让所得、中奖所得、 版权所得、商业特许权所得、遗产或赠予所得适用下列税率(见表 5)。
(4)税收优惠
根据政策规定,以下情况可减征个人所得税:若纳税人的生活遭受 天灾、祸患影响,经核实可减征所得税,但减征额不得超过应纳税额。 具体细则由财政部制定。
(5 )税前扣除
(1)计算经营所得的应税收入时,与取得经营所得实际相关的合理 开支允许扣除;
(2)计算证券转让所得的应税收入时,证券的购买原价及与取得证 券转让所得实际相关的支出允许扣除;
(3)计算不动产转让所得的应税收入时,不动产的购买原价与相关 费用允许扣除;
(4)基于家庭情况的扣除:对纳税人的扣除额为每月 1100 万越南盾 (每年 13200 万越南盾);对于负有抚养义务的纳税人,扣除额为每人 每月 440 万越南盾;
(5)基于慈善或人道主义目的捐赠的扣除:可以从居民纳税人的经 营、工资薪金税前收入中扣除向专门的儿童保育、残疾福利、孤寡老人 提供帮助的机构和组织提供的捐赠,向慈善基金、人道主义基金或者学 习促进基金提供的捐赠。
(6)基于个人强制缴纳灾难防护金的税前扣除:企业职工强制缴纳 的灾难防护金可在个人所得税税前扣除。
(6)应纳税额
(1)计算方法
应纳个人所得税额=应纳税所得额×适用税率
(2)列举案例
越南居民阮某在德祥贸易有限公司工作,每月的工资收入为 900 万 越南盾,不考虑其他因素。
则其当月应纳个人所得税额=500×5%+(900-500)×10%=65 万越南盾。
2.非居民纳税人
(1)判定标准及扣缴义务人
非居民纳税人是指不满足上述居民纳税人判定标准条款所列的任一 条件的个人。扣缴义务人是指法律、行政法规规定负有代扣代缴、代收 代缴税款义务的单位和个人。根据越南法律的规定,支付款项的组织和 个人有义务按照规定扣缴并申报缴纳个人所得税。
(2)征收范围
非居民纳税人仅按其来源于越南的收入纳税。
(3)税率
针对非居民纳税人不同的所得类型,具体税率规定如下:
(1)商品贸易所得,税率为 1%;
(2)提供劳务所得,税率为 5%;
(3)生产、建筑、运输和其他经营活动所得,税率为 2%;
(4)工资薪金所得,税率为 20%;
(5)利息、股息所得,税率为 5%;
(6)有价证券转让、资本转让所得,税率为转让收入的 0.1%;
(7)不动产转让所得,税率为转让收入的 2%;
(8)特许权使用费所得,税率为 5%;
(9)中奖、遗产或赠与所得,税率为 10%。
(4)税前扣除
(1)计算经营所得的应税收入时,与取得经营所得实际相关的合理 开支允许扣除;
(2)计算资产转让所得的应税收入时,与取得资产转让所得实际相 关的支出允许扣除;
(3)计算不动产转让所得的应税收入时,不动产的购买原价与相关 费用允许扣除。
(5)税收优惠
同居民个人。
(6)应纳税额
(1)计算方法 应纳税额=应纳税所得额×适用税率
(2)列举案例 越南非居民林某在德祥贸易有限公司工作,每月的工资收入为 900万越南盾,不考虑其他因素。 则其当月应纳个人所得税额=900×20%=180 万越南盾。
3.其他
(1)个人所得税的计税依据
(1)经营活动所得等于纳税期内的营业额减去营业成本;
(2)资本转让所得等于卖出价减去买入价和所发生的与资本转让有 关的合理费用;
(3)不动产转让所得等于不动产转让价格减去不动产买入价和相关 费用;
(4)中奖所得是指纳税人每次中奖取得的超过 1000 万越南盾奖金 的部分;
(5)特许权使用费所得是指非居民纳税人按照特许权使用合同取得 的超过 1000 万越南盾的部分;
(6)遗产或赠予所得是指非居民纳税人在越南从每次遗产或赠予中 获得的超过 1000 万越南盾的部分。
(2)非居民个人的申报义务
(1)在越南居住,并取得由外国组织、个人支付的工资、薪金收入 的非居民个人,按季自行申报个人所得税,年终自行汇算清缴;
(2)在越南居住,并取得由越南组织、个人支付的工资、薪金收入 的非居民个人,由支付人履行个人所得税代扣代缴义务。
四、增值税(THUẾGIÁTRỊGIATĂNG)
1.概述
(1)纳税人
越南《增值税法》规定,在越南境内生产、提供应税商品、服务以 及进口应税商品的单位和个人为增值税的纳税人。
增值税纳税人范围具体如下: (1)依据《企业法》《合作社法》和其他商法设立和登记的企业;
(2)国家政治组织、社会组织、军队、公共服务组织和其他组织;
(3)依据《投资法》设立并有外方参与合作经营的外资企业;在越南境内开展经营活动但未设立法人机构的外国组织和个人(以下简称“外 国实体”);
(4)个人、家庭户以及其他存在生产经营活动及进口行为的;
(5)在越南境内从事生产经营的组织、个人向在越南无常设机构的 境外机构或者不在越南居住的外国人购买服务(包括随同货物购买的服 务),则购买方为纳税人。购买后述免税服务除外:车辆、机械设备的 维修(包括物资和零部件);促销;代理销售输出到国外的商品和服务; 向国外提供培训;国际邮政和电信服务;对外卫星传输和频段的租赁;
(6)根据工业园区、出口加工区和经济区法律的规定,在越南从事 货物贸易或者与货物贸易相关的出口加工公司的分支机构。
(2)征收范围
增值税的征税范围覆盖生产、销售、服务全过程,对货物或服务从 生产、流通到消费过程中所产生的增值额征收增值税。税法列举 25 类不 属于增值税征税对象的商品和服务。具体来说,除以下项目外,均属于 越南增值税征税范围:
(1)种植业、养殖业、水产业生产的各种未经加工的动植物产品, 或由个人、组织自行生产、捕捞出售及在进口环节进口的上述初级产品;
(2)动植物种苗,包括育种的蛋、幼雏、幼苗、种子、精子和胚胎 等遗传材料;
(3)农业生产资料,包括灌溉和排水、土壤犁耙、农业生产中的沟 渠疏浚、农产品收割服务;
(4)海水、天然盐、盐及盐制品;
(5)由国家(政府)出售给租户的国有住房;
(6)土地使用权流转;
(7)人寿保险、学生保险、家畜保险、植物保险和再保险;
(8)信贷服务、证券交易、资本转移、金融衍生服务(包括利率掉期合约、远期合约、期货合约、期权交易、外汇出售及法律规定的其他 金融服务);
(9)人身保健和动物保健服务,包括人和家畜的医疗检查、预防和 治疗服务,为照顾高龄老人、残疾人提供的服务;
(10)政府提供的公共邮政、电信和互联网服务;
(11)街道和居民区的卫生和排水等公共服务;动物园、花园和公 园的维护管理;街道绿化、公共照明服务;殡葬服务;
(12)使用社会捐赠或人道主义援助资金,用于涉及社会福利的文 化、艺术、公共服务、基础设施和住房的改造、维修和建设服务;
(13)法律规定的教育和职业培训;
(14)国家财政资助的无线电广播和电视广播;
(15)出版、进口和发行的图书、报纸、期刊、公告、政治书籍、教科书、教学材料、法律书籍、科技书籍,采用少数民族语言宣传发行的明信片、照片和海报,以及音频、视频、磁带、光盘和电子数据,纸 币印刷;
(16)包括公共汽车和电车轨道在内的公共交通运输;
(17)进口国内不能直接生产的机器、设备和物资,或相关领域科 学研究和技术研发的开支;进口国内不能直接生产的用于石油和天然气 领域的机械设备、配件和相关的物资运输专用工具;进口或租赁国内不 能直接生产的飞机、钻井平台和船舶,为开展相关领域的生产和经营活 动而雇佣外国专家的相关费用;
(18)用于安全和防御的特种武器和军事装备;
(19)向越南提供的人道主义援助或援助物品;赠予国家机构、国 家政治组织、社会组织、社会政治相关专业组织、社会相关专业组织或 人民武装部队的物品;在政府规定的限额内,捐赠给个人的物品;享受外 交豁免权的外国组织或个人的财物;免税的个人财物;向国外组织、个 人或国际机构提供的人道主义援助及越南获得的无需偿还的援助资金;
(20)过境货物;为再出口而进口的货物;为再进口而出口的货物; 根据与外商签订的合约,进口原材料进行生产加工然后再出口的货物; 越南和外贸伙伴之间、关税区和非关税区之间的商品和服务贸易;
(21)依据《技术转让法》《知识产权法》开展的技术转让和知识 产权的转让,计算机软件;
(22)进口的尚未加工成艺术品、首饰或其他产品的金条或金锭;
(23)出口经过开采但未加工的自然资源、矿产;出口矿产价值与 能源消耗支出的总和占产品生产成本 51%以上的自然资源和矿产加工产 品;
(24)用于替代人体病变器官的人造制品;拐杖、轮椅等专门供残 疾人使用的工具;
(25)月收入低于一般最低工资水平的从事商品销售或提供应税服 务的个体经营者。
纳税人在开展本法规定的非增值税应税项目的贸易活动时,不能抵 扣增值税进项税额及申请退税,但享受零税率的项目除外。
(3)税率
2.税收优惠
增值税税率分为零税率、5%、10%(基本税率),零税率适用于出口 商品,5%的税率适用农业、医药、卫生教学、科学技术服务等,10%的 税率适用于石化、电子、化工机械制造、建筑、运输等。具体适用如下:
(1)基本税率
越南增值税的基本税率为 10%。
(2)零税率 适用于出口货物、劳务;位于国外或非关税区的建筑、安装工程;国际运输;出口时不属于增值税应税范围的货物、劳务。(除技术和知 识产权海外转移;离岸(再)保险业务;信用贷款、资本转移和金融衍 生业务;海外邮政和电信服务;先进口再出口的烟草、白酒、啤酒(出 口时不计增值税销项税额,但也不得抵扣进项税额);在非关税区内向 不进行经营登记的个人提供的货物、劳务外)
(3)5%税率
①用于日常生产和生活的清洁用水;
②肥料、化肥生产原料、杀虫剂、农药和动植物生长激素;
③养殖牲口、家禽及其他家畜的饲料;
④挖掘、筑堤;疏浚用于农业灌溉的运河、沟渠、池塘和湖泊;农作物种植、管理和病害虫防治;农产品初加工和保鲜;
⑤未加工的农产品、畜产品和渔产品,非应税项目除外;
⑥初加工的胶乳、松节油;制作捕鱼用的网、绳子和纤维;
⑦生鲜食品;未经加工的木制品,除木材、竹笋和非应税产品外;
⑧糖及其生产过程中产出的副产物,包括糖浆、甘蔗渣和污泥;
⑨用黄麻、竹、叶、草制品、椰子壳、贝壳、凤眼莲等农业原料制成的工艺品,初步加工处理过的棉花,报纸的印刷用纸;
⑩用于特殊农业生产的机械设备,包括耕机、耙地机、插秧机、播 种机、水稻收获机、采摘机、联合收割机、农产品收割、杀虫剂、农药 泵和喷雾器;
[11]医疗设备和仪器、医用棉纱布、用于预防和治疗疾病的药物及其原料;
[12]用于教学和学习的工具,包括模型、数字板、粉笔、尺子、圆规 等,以及专门用于科学实验活动的设备;
[13]文化、展览、体育锻炼和体育活动,艺术表演,电影制作,电影 进口、发行和放映;
[14]儿童玩具和各类图书。除另有规定的情形外;
[15]应用于科学、技术领域的科学、技术服务。
2.税收优惠
增值税法不适用于越南总理法令中提到的非关税区,除出口加工区 享受免增值税待遇外,其余三类开放性园区(经济区、高科技区、工业 区),根据提供货物、服务性质的不同,享受不同待遇,具体规定如下:
(1)免申报、免纳税,如合同赔偿、销售补贴;
(2)免增值税,如非本地制造的货物、软件产品或服务、信用服务、 农业产品、医疗服务、进口固定资产、石油及天然气相关的资产;
(3)零税率,如出口货物或服务,医药产品;
(4)增值税税率为 5%,如半加工食品、化肥、科技服务、农业机械 及设备。
(1)免税项目
(1)组织或个人收到的货币补偿(包括主管机关撤回土地和财产的 补偿)、奖金、津贴、转让排放许可证收入或其他收入;
纳税人获得上述收入必须开具收据,并在收据上按用途列明收入项 目。
如果获得的赔偿是以货物或服务的形式,赔偿人必须开具发票,并 申报和缴纳增值税。如果受偿人将货物或服务出售,受偿人应按规定向 税务部门申报扣税。
(2)组织或个人向在越南无常设机构的组织或居住海外的越南人 购买的服务,包括:车辆、机械设备的维修(包括物资和零部件);广 告营销;促销;代理销售输出到国外的商品和服务;向国外提供培训、 国际邮政和电信服务;对外卫星传输和频段的租赁;
(3)非企业组织和个人对外出售资产;
(4)开展转让投资项目的制造业企业或销售增值税应税货物和服 务给其他企业和合作社的;
(5)用抵扣法(具体计算方法详见 2.4.3.2)计算缴纳增值税的企 业或合作社,销售未经加工或预处理的农产品和水产品给其他企业或合 作社,且属于商业性质的,不用申报缴纳增值税。(但用直接法(具体 计算方法详见 2.4.3.2)计算缴纳增值税的经营户、商人、企业、合作社 或商业机构销售未经加工或预处理的农产品和水产品,属于商业性质的, 按照收入的 1%申报缴纳增值税);
(6)若在使用的资产贬值,将该资产在其全资附属公司或子公司中 转移,生产或销售增值税应税货物和服务,不需要开具增值税发票和缴 纳增值税。
当转移的固定资产,其价值重新评估的,或将资产转移到另一个生 产或销售非增值税应税货物和服务的,企业需开具增值税发票并缴纳增 值税。
(2)退税
(1)已按照抵扣法登记计算缴纳增值税的经营机构有新的投资项 目,在投资阶段有购进的用于投资的货物、劳务的增值税进项税额而未 能抵扣且剩余税额在 3 亿越南盾以上的,可以退还增值税;
(2)经营机构在月度、季度内出口的货物、劳务(包括进口货物再 出口至非关税区、进口货物再出口至国外)有未能抵扣的增值税进项税 额达到 3 亿越南盾的,可以按照月度、季度退还增值税;
(3)货物、劳务既有出口又有内销的,出口货物、劳务的增值税进 项税额未抵扣达 3 亿越南盾以上的,可以退税;
(4)按照抵扣法计算缴纳增值税的经营机构在转让、合并、分离、 解体、破产及终止经营活动时有缴纳后剩余的增值税税额或增值税进项 税额未能全部抵扣的,可以退还增值税;
(5)经营机构根据抵扣法计算缴纳增值税,如果在月内(针对按月 登记的情况)或季度内(针对按季填报的情况)增值税进项税额尚未抵 扣完的,则下一期继续扣除;从发生增值税进项税额的第一个月或第一 个季度开始累计至少 12 个月或 4 个季度后增值税进项税额尚未抵扣的, 可以退还增值税;
(6)携带护照或由外国权力机关颁发的入境证明的外国人、定居海 外的越南人可以就在越南购买的随身携带出境的商品进行退税。
3.应纳税额
(1)销售额的确认
货物和服务的付款凭证须注明销售额和增值税额,销售额根据以下 公式确定:
不含税销售额=销售额÷(1+税率)
(2)应纳税额的计算
1.完税价格
(1)商业机构销售的货物和提供的应税服务,完税价格为售价 (不含增值税)。对于征收消费税的增值税应税项目,完税价格含消费 税,但不含增值税。
(2)进口货物,完税价格是边境进口价格加上进口税、消费税和环 保税。
(3)用于以物易物、企业内部消费或捐赠的货物和服务,完税价格 由同类货物的同期市场价格确定。
(4)应税货物和服务用于生产和销售非增值税应税项目的,其完税 价格由同期同类货物的销售价格确定。
(5)应税货物和服务用于促销的,若用于免费提供样品或礼品的, 完税价格为零;如货物或服务降低价格,并在有关部门注册且经过认证, 其完税价格为降价后出售的价格。
(6)对资产租赁服务,完税价格是指不含增值税的租金。
(7)按分期付款或延期付款方式销售的商品,其完税价格是该商品 的销售价格(不含增值税)和分期付款或延期付款的利息。
(8)加工货物的完税价格不含增值税。
(9)对建筑和安装服务,完税价格是指工程项目经竣工验收合格 后,建设单位向项目业主结算最终拨付的工程价款(不含增值税)。若 建筑公司提供的建筑或安装服务不包括相关材料、机械和设备的提供, 完税价格为提供建筑和安装服务取得的收入,但不包括相关材料、机械 和设备的价款。
(10)对房地产交易服务,完税价格是指房地产的销售价格(不含 增值税),不包括因出让土地使用权而获得的价款或向政府缴纳的土地 租金。
2.计算方法
(1)抵扣法 应纳增值税额=增值税销项税额-可抵扣的增值税进项税额
①增值税销项税额是指增值税发票注明的销售货物和提供应税服务的增值税额;
②增值税进项税额是指增值税发票注明的购进货物、应税服务及海关进口增值税专用缴款书注明的增值税额。 抵扣法适用于严格遵守会计法规,并已根据税收抵扣方法向税务机关注册缴纳增值税的纳税人。
(2)直接法
①对于金、银、宝石交易活动: 应纳增值税额=金、银、宝石的增值额×增值税税率金、银、宝石的增值额=金、银、宝石的销售额-购进金、银、宝石 的价款。
②对于其他情况:
应纳增值税额=销售收入×比例税率(%)
具体征收比例税率如下:
A.分配、供应货物:1%;
B.不承包原材料的劳务、建筑服务:5%;
C.与货物、建筑相关并承包原材料的生产、运输和劳务服务:3%;
D.其他经营活动:2%。
按比例税率计征的情况适用于:
A.年营收在 10 亿越南盾以下的企业、合作社(自愿按抵扣法登记纳税的除外);
B.新成立的企业、合作社(自愿按抵扣法登记纳税的除外);
C.个体户、个人;
D.在越南从事生产经营活动,未严格遵守会计法规的外国组织或个人(为从事油气勘测、勘探、开采活动而销售货物、提供服务的外国组 织或个人除外);
E.非企业、合作社的其他经济组织(按规定应以抵扣法登记缴纳增 值税的除外)。
4.其他
越南采用消费型增值税,包括固定资产在内的进项税额可全部抵扣。 管理上使用专门的增值税发票,根据发票和其他合法凭证进行税款抵扣。
(1)进项税额的抵扣
(1)若购进的货物、应税服务用于增值税应税项目(销售货物和提 供增值税应税服务),该部分增值税进项税额可全额抵扣。
(2)若购进的货物、应税服务同时用于增值税应税项目(销售货物 和提供增值税应税服务)和非增值税应税项目,只有用于增值税应税项目的增值税进项税额可以抵扣。购进固定资产的增值税进项税额无论用 于增值税应税项目(销售货物和提供增值税应税服务)还是非增值税应 税项目均可全额抵扣。
(3)抵扣增值税进项税额的依据:
①有增值税发票或注明增值税额的海关进口增值税专用缴款书;
②购进货物或服务为非现金付款凭证,但每次交易金额不得低于2000 万越南盾;
③出口货物和服务,除了满足上述两点,纳税人还必须拥有与出口国签署的货物和服务出售、处置、服务条款或销售发票、银行付款凭证、 海关声明。
(4)应税企业向使用人道主义或无需偿还的援助资金的组织和个 人销售货物或服务的,该货物或服务所涉及的进项税额可全额抵扣。
(5)增值税进项税额需在一个月内进行申报,并认定为当月的应纳 税额。如果纳税人在进项税额的申报和抵扣方面出现错误,可在六个月 内对申报和抵扣进行进一步说明。
(6)对于有迹象表明存在不合法买卖发票行为,但税务机关尚未出 具正式结论的,按以下情况处理:
①若企业未进行增值税抵扣的,则税务机关以书面形式通知企业就 存在违法可能的发票暂停进行增值税抵扣,直至税务机关出具正式结论 前,企业仅能就合法发票进行抵扣;
②若企业已经进行增值税抵扣,则税务机关以书面形式通知企业调 减已抵扣的增值税税额。
(2)发票和单据
(1)购销货物和服务时随附的发票和单据
①根据抵扣法缴纳增值税的纳税人,应当使用增值税发票,该发票 的填写必须完整和正确,并注明所有附加费和额外费用(若有)。避免 增值税应税货物或服务在销售时开具的增值税发票未注明增值税额,增 值税发票上的销项税额注明方式为:销售价格×增值税税率。
②根据直接计税法缴纳增值税的纳税人,应使用购销发票。
(2)预先打印以作为付款凭证的票据,其注明的价款须含增值税。
(3)纳税义务发生时间
(1)销售货物的,无论是否已支付货款,为所有权或使用权转让给 买方时;
(2)提供应税服务的,无论是否已支付货款,为服务完成后或取得 应税服务的发票时;
(3)提供电力和自来水供应服务的,纳税义务发生为计费单上登记 的日期;
(4)房地产交易、基础设施建设、房屋出售或出租的,按项目实施 进度或合同注明的拨款进度确定纳税义务发生时间;
(5)对于建造和安装工程(包括造船),无论是否已支付货款,纳 税义务发生时间为工程项目或安装项目完成验收并交付使用的时间;
(6)对于进口货物,纳税义务发生时间为纳税人向海关登记申报 时。
五、特别消费税(THUẾTIÊUTHỤĐẶCBIỆT)
1.概述
(1)纳税义务人
从事消费品生产、进口以及经营特别消费税应税劳务的组织及个人。
若从事出口活动的组织、个人购买用于出口但未出口且在国内消费 的应税消费品,则从事出口活动的组织、个人为特别消费税纳税人。
(2)征收范围
(1)商品:卷烟、雪茄及其他烟草制成品;酒;啤酒;24 座以下汽 车,包括两座以上的客运货运两用汽车;两轮摩托车、汽缸容量为 125cm3 以上的三轮摩托车;飞机、游艇;各类成品油;功率为 90000BTU(英国 热量单位)以下的空调;纸牌、祭祀用品。
(2)劳务:经营舞厅;经营按摩、推拿、卡拉 OK;经营赌场、赌机; 经营博彩业务;经营高尔夫业务,包括销售会员卡、球票;经营彩票。
(3)不征收范围
(1)由企业生产、加工直接出口或销售的及委托其他经营机构代为 出口的货物;
(2)符合以下情形的消费品:人道主义救援物品;无偿援助品;赠 与国家机关、国家政治组织、人民武装单位的礼品;在政府规定标准范 围内赠与在越南境内个人的礼品;过境运输或借道越南口岸、边境运输 的货物、符合政府规定的转口货物;在有关法律规定的时限内不需缴纳 进口税、出口税的暂进口再出口、暂出口再进口货物;符合外交豁免权 标准规定的外国组织、个人的用品;在免税行李标准范围内的个人随身 携带物品;符合法律规定的用于免税出售的进口货物;
(3)用于经营货物、旅客及游客运输的飞机、游艇;用于安保、国 防的飞机;
(4)救护车;押解车;殡仪车;包括座位、站位在内的核载人数达 24 人以上的汽车;在游乐场、体育园等区域内的专用汽车;
(5)从国外进口至非关税区的货物;从内陆地区出售至非关税区且 只在非关税区使用的货物;在各个非关税区之间买卖的货物,除 24 座以 下载客汽车外。
(4)税率
2.税收优惠
(1) 税前扣除
纳税人用已缴纳特别消费税的原料生产特别消费税应税消费品 的,若具备合法票据,则在生产环节确定应纳特别消费税税额时就原 料部分允许税前扣除。
(2)减税
(1)纳税人生产特别消费税应税商品的,若因遭遇天灾或不测 陷入困境的可以减税;
(2)减免额在遭遇天灾或不测产生的实际损失的基础上确定, 但不得超过发生损失当年应纳税额的 30%且不得超过被损失财产的后 期赔偿价值(若有)。
(3)退税
特别消费税纳税人以下情形可退税:
(1)暂进口再出口货物;
(2)以出口为目的而生产、加工的进口原料;
(3)在进行合并、分立、解体、破产、转变所有权、转变经营及停止经营决算时有剩余已纳税金;
(4)权力机关按照法律规定产生退税决定、按照国际条约且越南为成员国的特别消费税退税。 以上第(1)和第(2)点的退税规定仅针对实际出口货物。
3.应纳税额
(1)计税依据
特别消费税的计税依据为应税商品、劳务的完税价格。
(2)完税价格
特别消费税完税价格是指未含特别消费税、环境保护税和增值税 的货物及劳务的销售价、供应价,具体规定如下:
(1)对于国内生产的产品,完税价格是生产企业的出售价;
(2)对于进口产品,完税价格是进口价格加上进口税。若进口 产品享受进口税减免的则完税价格不包括享受减免税的进口税额;
(3)对于加工产品,完税价格是委托加工方的产品售出价的完 税价格或同类、同期产品的销售价;
(4)对于以分期付款、延期付款方式销售的货物,完税价格是 指该货物按照一次性付款方式交易的不含分期利息、延期利息在内的 出售价;
(5)对于劳务,完税价格是经营机构的劳务提供价格,具体情 况规定如下:
①对于经营高尔夫业务,完税价格是包括打球费和保证金在内的 会员卡及球票的出售价;
②对于经营赌场、赌机及博彩,完税价格是从事该活动取得的除 支付给顾客的奖励金以外的营业收入;
③对于经营舞厅、推拿按摩及卡拉 OK,完税价格是从事该活动取 得的营业收入。
(6)对于用于交换、赠予、捐赠或内部消费的产品和劳务,完 税价格是同一时期的产品、劳务的消费税完税价格。
(3)应纳税额
特别消费税应纳税额=完税价格×税率。
(4)其他
生产、经营单位使用外汇进行商品、劳务交易的,应按照交易发 生时越南国家银行公布的汇价,折合越南盾计算,确定特别消费税计 税价格。
六、非农业用地使用税(THUẾSỬDỤNGĐẤTPHINÔNGNGHIỆP)
1.概述
(1) 纳税义务人
根据越南《非农业用地使用税》和《非农业用地使用税法指导意 见》,非农业用地使用税的纳税人是使用非农业生产和经营用地的组 织和个人。若组织或个人尚未获得土地使用权、房屋及其他附属资产 的土地使用权证书,则目前的土地使用者为纳税人。
此外,其他特殊情况包括:
(1)若为国家划拨或出让土地用于实施投资项目的,则该土地 的承租人为纳税人;
(2)若土地使用权拥有者根据合同租赁土地,则纳税人应根据 合同的约定来确定。当纳税人没有达成协议时,则土地使用权拥有者 为纳税人;
(3)若正处于纠纷中的土地被授予证书,则在争端解决前,目 前的土地使用者为纳税人,缴纳税款不作为土地使用权纠纷解决的基 础;
(4)当多人对同一块土地均拥有使用权时,则这些共同使用者 的法定代表人为纳税人;
(5)若土地使用权拥有者将其土地使用权作为商业资本,以形 成具有《非农业用地使用税》所规定的拥有土地使用权的新的法律实 体,则新的法律实体为纳税人;
(6)当租赁国有房屋时,承租人为纳税人;
(7)若是国家为实施房屋项目而划拨或出让的土地,用于出售 或租赁时,那些接受分配或租用国家土地的人为纳税人。若将土地使 用权转让给他人,则受让方为纳税人。
(2)征收范围
(1)应征税范围
①工业园区建设用地,包括工业集群、工业园区、出口加工区和 其他受公共土地制度管理的综合生产经营区;
②生产经营场所的建设用地,包括工业生产、家庭手工业和手工 业企业用地;服务贸易设施和其他服务生产经营业务的设施用地(包 括高新园区和经济区的生产经营场所建设用地);
③矿产资源开采和加工用地,除不影响土壤表层或土地表面的开 采活动外;
④建筑材料或陶器生产用地,包括作为原材料、建筑材料加工和 陶器生产用地。
(2)不征税范围
①公共事业用地;
②宗教团体使用的土地,包括宝塔、教堂、祈祷室、圣坛、寺庙、宗教培训机构和其他经国家允许的宗教团体办公室;
③陵园、墓地用地;
④用于河流、运河、沟渠、溪流和特殊用途的水下土地;
⑤公共房屋、寺庙、修道院、宗教祭祀厅、包括用于该工程的建筑用地,此类土地必须符合 2003 年颁布的土地法及其指导性文件相 关规定的土地使用权证书中的所有条件;
⑥机关和事业单位建设用地;
⑦国防安全用地;
⑧农业、林业、水产养殖业、盐业合作社建设的非农业用地;在城市地区的温室和其他建筑物用地,包括不直接在土地上种植作物的 用地;饲养牲畜、家禽和其他法律允许动物的马厩和农场建设用地; 农业、林业和渔业研究和试验站用地;实生苗种植和动物养殖建设用 地;储存农产品、植物保护药品、化肥、农业机械和工具的家庭和个 人仓库建设用地。
(3)税率
(1)住宅用地,包括用于商业用途的住宅用地,适用累进式税 率表(见表 7):
(2)用于商业用途的非农业生产经营用地和非农业用地,适用 0.03%的税率;
(3)用途不当或违规使用的土地,适用 0.15%的税率;
(4)由投资者注册以及经国家主管机关批准的阶段性投资项目 用地,适用 0.03%的税率;
(5)被侵占或挪用的土地,适用 0.2%的税率。
2.税收优惠
(1) 减免原则
(1)减免税仅直接适用于纳税人根据符合非农业用地使用税的 相关法律的规定来计算的应纳税额;
(2)住宅地的税收减免只适用于纳税人使用自己名字自行登记 的住宅地;
(3)纳税人的某块土地若同时符合免税和减税条件的,可享受 免税。纳税人符合两个或两个以上减税条件的,可享受免税;
如果纳税人和一名及以上的家庭成员有资格享受税收减半优惠 的,则纳税人的整个家庭可享受免税。但这些人必须具有祖孙或亲子 关系(即指父母与子女之间的关系),且其名字需登记在家庭户口本 上。
(4)拥有多个符合减税或免税条件的投资项目的纳税人,其每 个投资项目均可享受减税或免税。
(2)免税
(1)属于特别鼓励投资领域的投资项目用地、位于社会经济条 件特别困难地区内的投资项目用地、位于社会经济条件困难地区内且 属于鼓励投资领域的投资项目用地、50%以上的劳动力为荣兵或患病 士兵的企业用地;
(2)教育、职业培训、健康、文化、体育和环保等社会化活动 场所用地。开展社会化教育、职业培训、医疗保健、文化、体育和环 境活动的场所,必须符合有关规定;
(3)福利房、单位房和为孤寡老人、残疾人或孤儿建立的疗养 院和社会疾病治疗机构用地;
(4)在社会经济条件特别困难地区的住宅用地指标内的土地;
(5)在 1945 年 8 月 19 日前从事革命活动的 1/4 或 2/4 级荣军、 符合 1/4 或 2/4 级荣军等相关政策的人、1/3 级伤残士兵、人民军队 英雄、越南英雄母亲、烈士的亲生父母和童年时期的养育者、烈士配 偶、享受每月津贴的烈士子女、从事革命活动的橙剂受害者(橙剂受 害者指在越战时被美军使用的一种高效落叶剂所感染而受到伤害的 人)的家庭住宅用地;
(6)贫困线标准下的贫困家庭住宅地,如果省级人民委员会有 明确规定在其所在地适用的贫困线,则按省级人民委员会划分的标准 来确定;
(7)根据已通过的总体规划或计划,在一年内被国家收回的家 庭或个人住宅用地的;
(8)由主管国家机构认证的作为历史文化遗产的花园住房用 地;
(9)纳税人因不可抗力而面临困难,且与土地和房屋有关的价 值损失超过土地应税价格的 50%的,该情况需要有该土地所在地的乡 级人民委员会的认证。
(3)减税
下列情形可减半征税:
(1)属于鼓励投资领域的投资项目用地、位于社会经济条件困 难地区内的投资项目、有 20%至 50%的员工为荣军或患病士兵的企业 用地;
(2)在社会经济条件困难地区的指标住宅地;
(3)三级、四级荣军的指标住宅用地、享受三级、四级荣军待 遇者、享受每月津贴的烈士子女指标用地;
(4)纳税人因不可抗力而面临困难,且与其土地和房屋相关的 价值损失达到应税土地价格的 20%至 50%的。该情况需要有该类土地 所在地的乡级人民委员会的认证。
3.应纳税额
(1)计税准则
①纳税人的应纳税额应在省内确定;
②如果纳税人在一个省内的不同地区拥有应税土地,则每个地块的应纳税额应由土地所在地的税务机关确定;
③如果纳税人在一年内变更,则每个纳税人的应纳税额应从发生变化的当月进行确认; 若出现导致税基变化的因素(除每平方米应税用地价格改变外),则应纳税额从发生变化的当月进行确认。
(2)每个地块应纳税额的确认
①住宅用地、生产经营用地以及用于商业用途的非农业用地,其应纳税额应按下列公式计算:
应纳税额=发生税额-减免税额 发生税额=应税土地面积(平方米)×每平方米应税土地价格×税率
②复式公寓或公寓住宅用地(包括地下室)和地下工程,应纳税额应确定如下:
应纳税额=发生税额-减免税额 发生税额=每个组织、家庭或个人的房屋面积×分配系数×对应土地每平方米价格×税率 3对于地下工程:
发生税额=每个组织、家庭或个人使用的工程面积×分配系数×对 应土地每平方米价格×税率
(3)用于商业用途但面积尚未确定的非农业用地,发生税额应 确定如下:
发生税额=用于商业用途的土地面积×每平方米土地价格×税率用于商业用途的土地面积=现行使用的总土地面积×(商业营业额 ÷年营业总额)
4.其他
(1)减免权力
税务管理机关基于纳税申报材料来确定非农业用地使用税的减 免额。
(2)计税依据
(1)非农业用地使用税的计税依据为应税土地面积。应税土地 面积是指非农业用地的实际使用面积。包括:
①住宅用地,包括用于商业的住宅用地;
②非农业生产经营用地; 应税土地面积是在证书、土地分配决定或由国家主管机关制定的土地租赁决定或合同中规定的,用于商业用途划拨或出让的总土地面 积。如果证书、土地分配决定、土地租赁决定或合同中规定的土地面 积小于实际用于商业用途的土地面积,则应税土地面积以实际使用的 土地面积为准。
用于商业用途的非农业用地,应税土地面积为用于商业用途的非 农用地的面积。
③用途不正当、被侵占或挪用、违规闲置的土地。是否为被侵占 或挪用、用途不正当或违规闲置的土地,应根据自然资源和环境部的 规定来确定。
(2)应税土地平方米的价格,是由省级人民委员会根据土地的 使用用途来制定,自 2010 年 1 月 1 日起按五年为一个稳定周期。相 关规定如下:
①在纳税人变更或因其他因素导致稳定期内应税土地每平方米 价格变动的情况下,不需要重新确定期内留存应税土地每平方米的价 格;
②在稳定期内由国家划拨或出让、由农业转向非农业生产经营或 由非农业生产经营转向住宅用地的土地,每平方米的应税土地价格应 根据土地用途来确定,由省级人民委员会在分配、租赁土地或改变土 地用途并保持期间内留存的土地价格不变时制定;
③对于用途不正当、被侵占或挪用的土地,每平方米的应税土地 价格是根据其当前的用途来确定,由省级人民委员确定土地用途。
七、营业牌照税(THUẾTHỦTỤCSANGTÊN)
1. 纳税人
(1)包括国有企业、股份公司、有限责任公司、私人企业、外 商投资企业等在内的经济组织;
(2)个体经营户等。
2.7.2 税率
(1)适用于经济组织的税率:
(2)适用于个体经营户的税率:
新成立企业在上半年完成税务登记并获得纳税识别号的按全年 征收营业牌照税,下半年获得按 50%的优惠缴纳。
八、社会保障税(THUẾBẢOHIỂMXÃHỘI)
失业保险仅适用于越南个人。
越南劳动契约项下受雇至少三个月以上的越南和外籍个人都需 要缴纳医疗保险。
2018 年 12 月 1 日前,社会保险仅适用于越南个人。自 2018 年 12 月 1 日起,在越南工作的外国人,具有工作证并与越南公司签订无 限期、一年或一年以上一定期限的劳动合同,皆强制性参加社会保险。 依照公司计划,内部移转到越南工作或已达法定退休年龄(60 岁以上 男性或 55 岁以上女性)的外国个人,不受强制参加社会保险的规定。
雇主按照雇员工资的 15%按月缴纳社会保障税,雇员个人按其个 人工资的 5%按月缴纳社会保障税。另外,与社会保障税联系较为紧密 的相关税费简单介绍如下:
(1)社会保险费缴费比例为工资总额的25.5%,其中17.5%由雇主承担,剩余8%由雇员承担;
(2)失业保险费仅适用于越南籍员工,缴费比例为工资总额的2%,由雇主和雇员分别承担1%;
(3)医疗保险费缴费比例为工资总额的4.5%,其中3%由雇主承担,剩余1.5%由雇员承担。
九、进出口税(THUẾSUẤTNHẬPKHẨU)
《进出口税法》于1992年1月颁布,越南政府相继于2016年9月和2021年3月发布第134号法令和第18号法令,对进出口税法的实施规定作了进一步细化。每一商品的出口税税率和进口税税率均由财政部作具体规定,其中,进口商品税率包括普通税率、特惠税率及优惠税率。(1)普通税率适用于原产于未给予越南最惠国待遇的国家或未给予越南进口税特别优惠待遇的国家、地区的进口货物;(2)财政部各相关规定已对每种货物的特惠税率做出具体规定;(3)优惠税率适用于原产于在贸易关系中给予越南最惠国待遇的国家、地区的进口货物(这里指的国家、地区由越南公布)。具体参照财政部颁布的优惠进口税率表。普通税率=优惠税率×150%
1.免税
根据《进出口税法》的规定,为实施鼓励投资项目所进口的设备、机械,符合科技部规定的技术生产线专用运输工具,专用于接送工人的运输工具,用于制造技术生产线设备、机器的原料及物资,用于制造零配件和模型的原料及物资,用于安装设备的零配件和越南国内无法生产的建筑物资,免征进口税。
进口税减免对象包括:
(1)构成受鼓励性投资固定资产的机器设备、专用交通工具和建筑材料(无法在越南生产);
(2)用于油气活动的进口机械设备、专用交通工具、材料(无法在越南生产)及办公设备;
(3)用于生产出口商品之原料、物品和配件;
(4)用于加工出口商品之原料、物品和配件;
(5)在自由贸易区中已制造、加工、回收、装配而未使用进口原料或配件的商品进口至当地市场;
(6)未能在本地生产以及受鼓励的专案生产而进口的原料、物品和配件;
(7)以保固、维修及更换为目的暂时进口或出口的商品。
2.退税
在以下情况下可以获得进口税退税,其中包括:
(1)已缴纳进口税,但实际上未进口的货物;
(2)未使用且必须再出口的进口货物;
(3)为生产国内市场产品而进口,但之后用于加工出口货物(根据与外国相关方签订的加工契约)的进口原材料。
3.出口税
出口税一般适用于自然资源,包含:沙料、白垩岩、大理石、花岗岩、矿石、原油、林产品和废金属。税率范围为0%至40%。出口税的税基为离岸价(边境交货价格),即在合约中所规定启运港的销售价格,不包括运费和保险费。如果海关无法使用交易价值法认定出口货物的离岸价,则按以下顺序估价:海关定价数据库中类似出口货物收集、分类和调整后的出口货物销售价格。
4.其他进口所产生的潜在税负
除进口税外,尚有其他因进口可能产生的潜在税负,包含:反倾销税、产业保护税和反补贴税。
5.海关审查
海关主管机关可能在其或纳税人的办公处所进行海关审查。一般情况下,这些审查主要针对的问题包括海关编码分类(HS code)、估价、出口/生产/免征制度遵守情况,以及货物来源。
十、环境保护税(ThuếBảoVệMôiTrường)
环境保护税适用于某些被认为对环境有害的货物生产和进口,主要的征收对象是石油和煤炭。
越南国会于2020年11月批准了一项新的环境保护法,该法律将于2022年1月1日生效,上述新法律对环境保护税的规定如下:
(1)环境保护税适用于使用对环境造成不利影响或产生环境污染物的产品和商品;
(2)环境保护税是根据对环境造成负面影响程度而订定的;
(3)颁布和执行环境保护税条例须符合税法。
十一、资源税(ThuếTàiNguyên)
开发石油、矿产、天然煤气、林产品和自然水等越南自然资源的行业需要缴纳自然资源税。满足某些特定条件的农业、林业、渔业、盐业用自然水以及冷却用海水可能免征。税率基于开发的自然资源在1%至40%范围内变化,并基于生产量(规定的单位应税值)征收。不同方法可用于自然资源的应税值计算,包括在无法确定资源的商业价值时采用的方法。
原油、天然气和煤气根据每日平均生产量按递增率收税。
往期推荐
公司简介
我们是上海长期致力于跨境法律服务的涉外律师组成的律师团队,团队致力于为出海的企业及跨境电商提供合规咨询,欢迎交流。
向上滑动阅览
【1】越南科技部于 2020 年 9 月 28 日发布第 04 号实施细则,为高新技术企业应用项目的认定标准 予以补充调整,其自 2020 年 11 月 15 日起生效。
【2】越南总理于 2021 年 3 月 16 日就确定高新技术企业的认定标准发布第 10 号决定,且自 2021 年 4 月 30 日起实施。投资合作国别(地区)指南》
【3】越南信息与通信部于2020年发布第13号施行细则,修改了软件开发制造活动适用企业所得税优 惠应具备的程序合规条件,该文件已于2020年8月19日生效。

