
1、新加坡机场、陆路及海港对所有入境旅客进行体温检测,发放健康咨询通知,疑似病例会送至医院进行进一步检查。
2、所有入境人员如有肺炎或伴有呼吸困难的严重呼吸道感染症状将被列为疑似病例,送往医院进一步检查。如未达到疑似病例标准但有发烧或其他呼吸道疾病症状者,入境时可能被要求进行鼻咽拭子检测,检测结果将在3-6小时后通知旅客。检测结果呈阳性者将被送医治疗。检测结果呈阴性者也须按照“居家通告”要求隔离14天。
3、在口岸拒绝检测的短期签证持有者,将被拒绝入境。拒绝检测的新加坡永久居民、长期准证持有者,将被取消永久居民身份、长期准证。所有人员入境后,如不遵守规定或在检测后无法联系,将根据新加坡《传染病法》受到起诉。
4、禁止所有邮轮停靠新加坡。
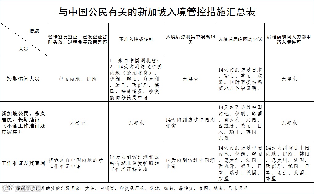
1、新方暂停向中国、伊朗护照持有人签发各类签证。中国护照持有人的免签过境政策亦暂停生效。
2、14天内到访过中国湖北省的新加坡公民、永久居民和长期准证持有者入境新加坡后须进行14天强制集中隔离。
3、14天内到访过中国内地、伊朗、韩国、意大利、法国、西班牙和德国的旅客将不得入境或过境新加坡。如确有特殊原因需到访新加坡,可通过邮件向移民局提出申请。
4、14天内到访过中国内地、伊朗、韩国、意大利、法国、西班牙、德国、其他东盟9国、日本、瑞士、英国的新加坡公民、永久居民和长期准证持有者可正常入境并按照“居家通告”要求居家隔离14天。14天内到访过其他东盟9国、日本、瑞士、英国的短期访客可入境新加坡但须按照“居家通告”要求居家隔离14天。
5、14天内到访过中国内地、伊朗、韩国、意大利、法国、西班牙、德国、其他东盟9国、日本、瑞士、英国的新加坡工作准证持有者及其家属,返新前须得到人力部的批准。暂不允许过去14天到过湖北和持有湖北签发护照的工作准证持有者入境新加坡。
-
6、新加坡人力部拒绝所有来自中国内地的新工作准证申请,直至另行通知。现有工作准证持有人的延期申请不受影响。

非湖北中国公民,可以在新加坡中转
新加坡针对中国游客的入境令,有了些许的松动,之前,中国来客无法在新加坡中转。
最近,根据新加坡卫生部通告,持有非湖北省签发的中国护照的旅客,如果满足以下三个条件,目前可以在新加坡进行。
无需签证的转机

来源:新加坡樟宜机场官方微博
在过去14天内无中国大陆、伊朗、韩国、意大利、法国、西班牙和德国旅行史或转机史;
持有联程机票且无需入境重新办理行李托运;
转机时间在24小时以内。
注意:新加坡移民局,仍然暂停对中国护照持有者,发放的各类签证,中国游客仍暂时无法进入新加坡。

图源:business insider
新加坡的入境禁令,什么时候能解除呢?
新加坡官方没给过确切的日期,怎么也要等疫情结束,不过,李总理曾经说过疫情或持续长于一年,看来,这入境禁令一时半会是不会解除了。
来源:多维新闻报道

— end —
来源:中国驻新加坡大使馆、新加坡狮城椰子
新加坡激增47例,累计313例,连续4日创新高!所有人入境需隔离14天!
马来西亚“封国”第一天,新加坡岛民担心“断粮”,政府给信心!
世卫组织宣布疫情为“大流行”,李显龙总理发表最新声明:不“封城”不进入红色警戒~
新加坡全面禁止欧洲四国入境!取消250人以上大型活动!一波新政影响全岛每个人~
司法合作史上的里程碑 | 中、新、美等国家明天将签署《新加坡调解公约》
中新法讯 关注中国、新加坡及一带一路沿线国家的最新法律咨询和实践案例,致力于为跨国企业的合规经营、跨境家庭的财富管理,提供法律帮助。
目前,中新法讯为在新加坡及东南亚遇到困难的中资企业和个人开通了免费法律咨询,欢迎与我们随时联系:dxyujinxiang@outlook.com


