世界巨型并购交易文件如何读?---斯伦贝谢并购卡梅隆公司交易文件主要条款
By Leslie Zhangweihua
随着2014年下半年来油价的逐步走低,油气业(包括油服业)内的行业整合似乎也在渐入佳境。上一轮低油价环境下的油气业巨型并购交易层出不穷:1998年到2001之间,石油油气业见证了BP并购Amoco(480亿美元)、Exxon并购Mobil(810亿美元)、TotalFina并购Elf(540亿美元)、BP Amoco并购Arco(270亿美元)、Chevron并购Texaco(450亿美元)等直到今天还被人津津乐道的巨型交易。
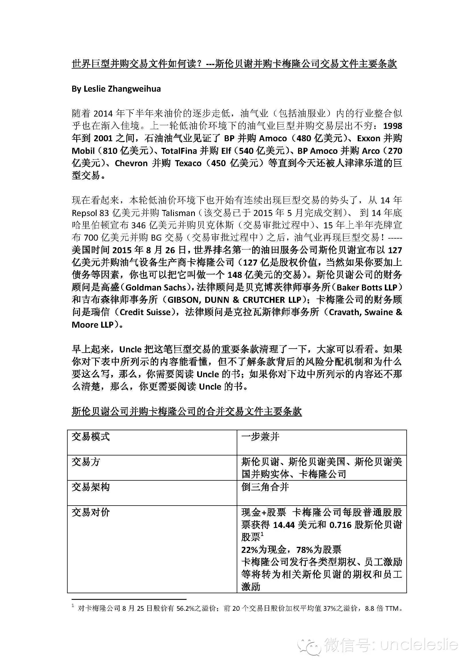
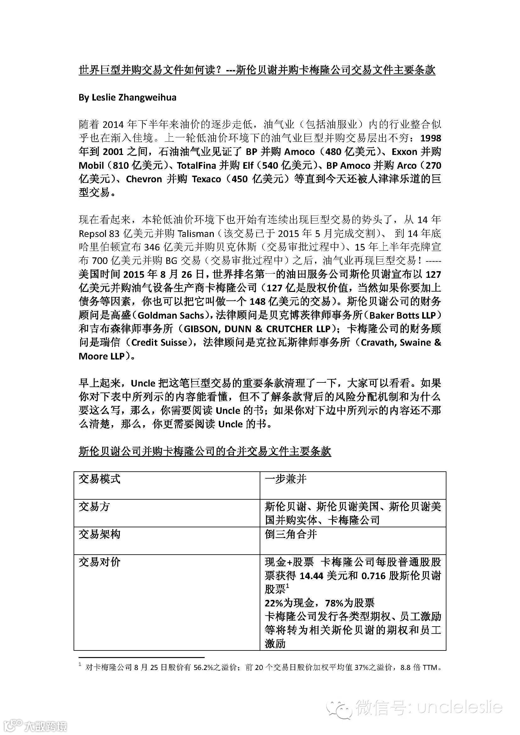
现在看起来,本轮低油价环境下也开始有连续出现巨型交易的势头了,从14年Repsol 83亿美元并购Talisman(该交易已于2015年5月完成交割)、到14年底哈里伯顿宣布346亿美元并购贝克休斯(交易审批过程中)、15年上半年壳牌宣布700亿美元并购BG交易(交易审批过程中)之后,油气业再现巨型交易!----- 美国时间2015年8月26日,世界排名第一的油田服务公司斯伦贝谢宣布以127亿美元并购油气设备生产商卡梅隆公司(127亿是股权价值,当然如果你要加上债务等因素,你也可以把它叫做一个148亿美元的交易)。斯伦贝谢公司的财务顾问是高盛(GoldmanSachs),法律顾问是贝克博茨律师事务所(BakerBotts LLP)和吉布森律师事务所(GIBSON,DUNN & CRUTCHER LLP);卡梅隆公司的财务顾问是瑞信(CreditSuisse),法律顾问是克拉瓦斯律师事务所(Cravath,Swaine & Moore LLP)。
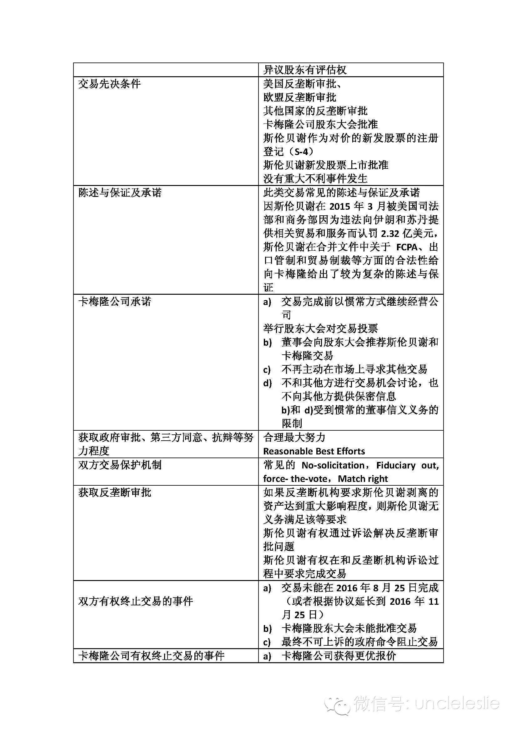
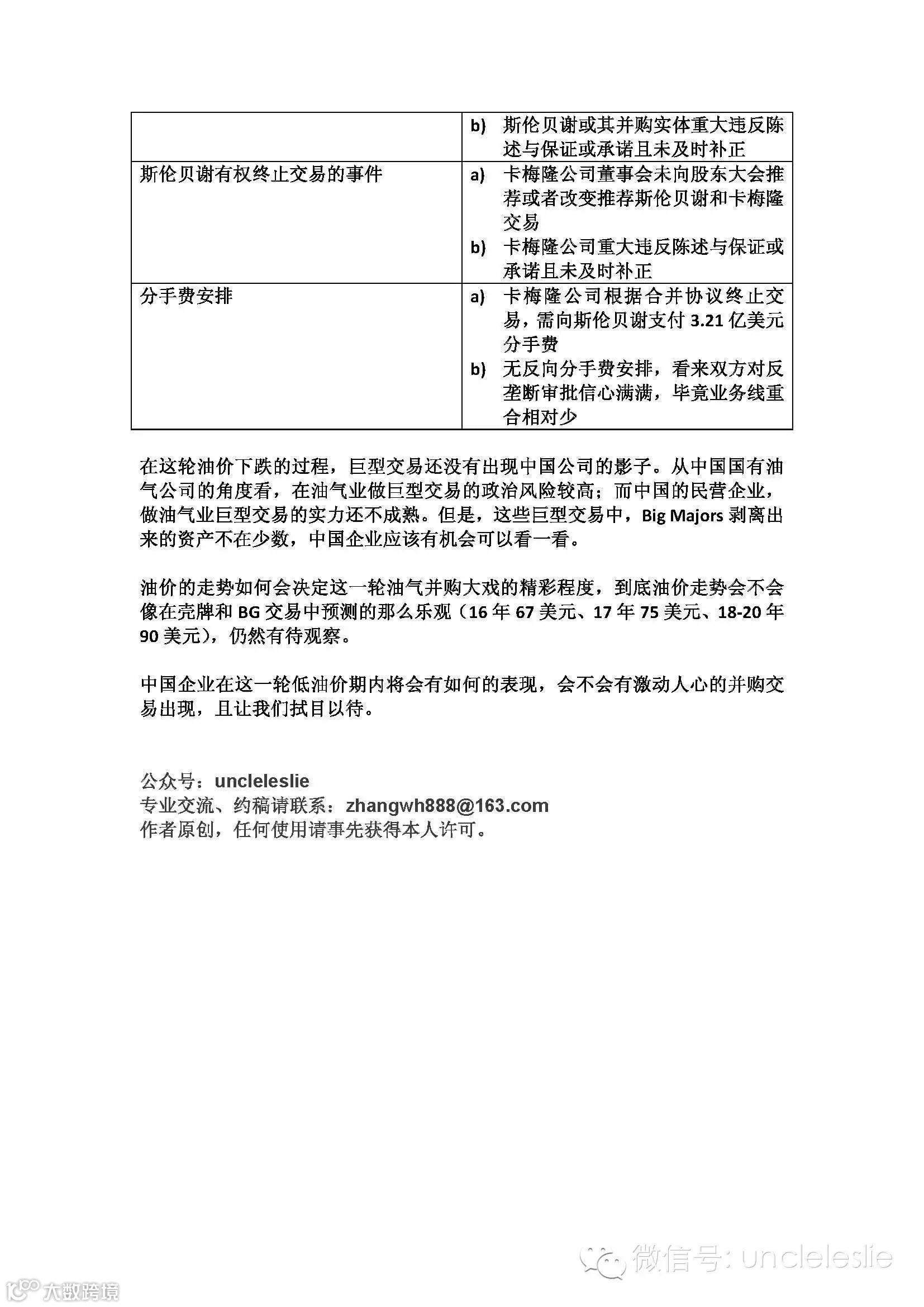
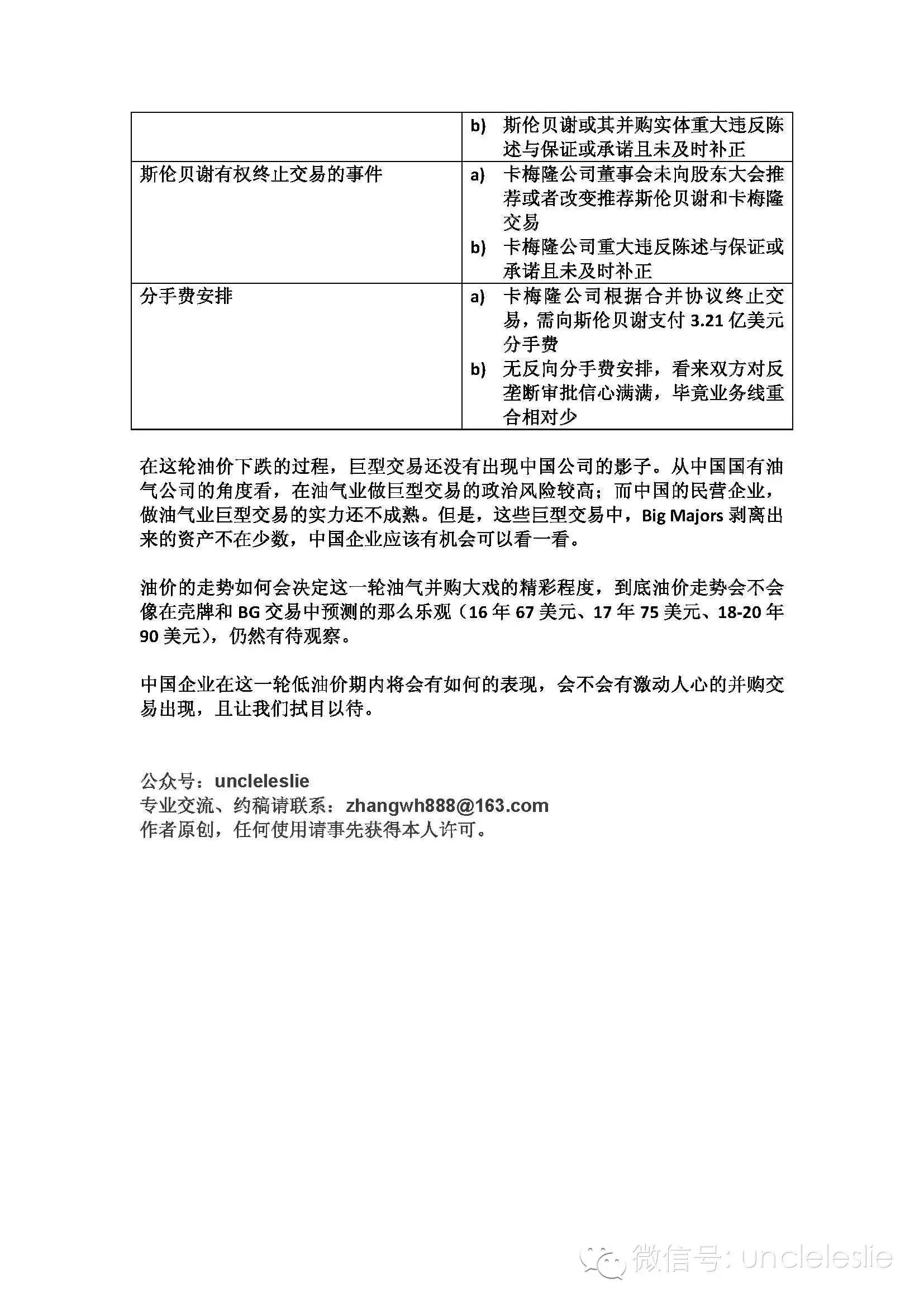
早上起来,Uncle把这笔巨型交易的重要条款清理了一下,大家可以看看。如果你对下表中所列示的内容能看懂,但不了解条款背后的风险分配机制和为什么要这么写,那么,你需要阅读Uncle的书;如果你对下边中所列示的内容还不那么清楚,那么,你更需要阅读Uncle的书。



【打赏实验】
本文为Uncle Leslie原创如果愿意支持Uncle的原创,请长按下方图片并“识别图中二维码”打赏,9.9元或任意数额,谢谢~


公众号:uncleleslie
专业交流、约稿请联系:zhangwh888@163.com
作者原创,任何使用请事先获得本人许可。
【打赏实验】
本文为Uncle Leslie原创如果愿意支持Uncle的原创,请长按下方图片并“识别图中二维码”打赏,9.9元或任意数额,谢谢~


公众号:uncleleslie
专业交流、约稿请联系:zhangwh888@163.com
作者原创,任何使用请事先获得本人许可。

