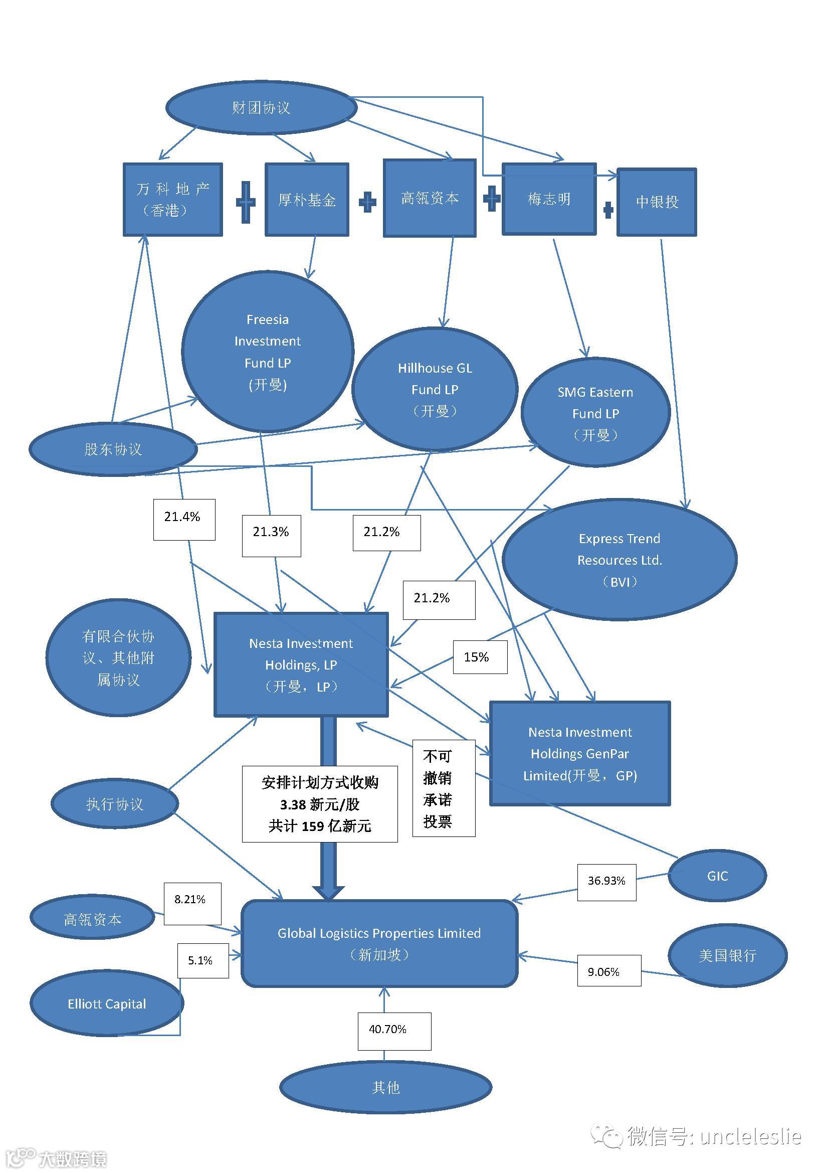
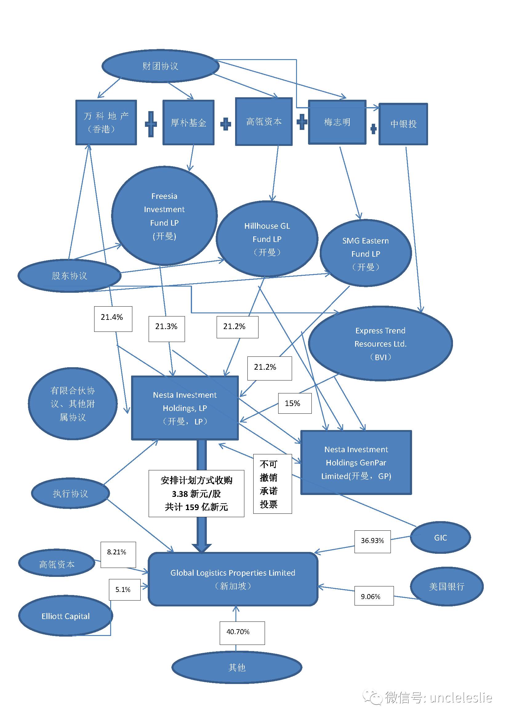
刚宣布了超百亿美元交易的万科志得意满,这个私有化交易有收购公司的CEO参与,但万科还是最大的投资方,这也算个上市公司+基金的并购了。估计后续万科还可能有选择权从基金手里增持普洛斯股权的Call Option之类的安排。
给大家看个Uncle画的图,好好跟万科、厚朴和高瓴资本学学百亿美元私有化并购交易。话说第一次听到高瓴资本的时候,还以为是叫高领资本,受到劲霸“立领男装,唯一入选卢浮宫“的”野广告的影响太深了!

而另一家企业就没那么好过了,尽管最近也做了近百亿美元的交易,但却是将自己主要的产业之一卖掉了。今天在朋友圈还流传着大大、PM批示关于其海外项目的一个内部汇报,讲了对其过去两年以来在不鼓励收购行业的融资的处理,说得还挺像那么回事儿的。所以啊 :和其他事情一样,跨境并购,也一定要听党和政府的话!

其实,某公司在美国买了X院线公司之后又重新将其上市。上市之后通过海外发债融资 + 上市公司股票支付,继续在北美和欧洲收购了不少院线公司,成为了全球院线之王。某首富是全球第一位拥有超过1000家影院、一万块电影屏幕的人,所以媒体上渲染他去好莱坞就是一副“哥来教育你们”,“求你们求求我”的傲娇之感。
去年写的:
王健林:泥焖1个亿的小目标还没实现,俺已经是全球院线之王了!
美国时间11月30日,万达旗下AMC院线公司宣布以约12亿美元的代价,从欧洲私募基金Terre Firma手中买来,完成了对欧洲最大院线公司ODEON&UCI影院公司的并购。ODEON&UCI影院公司有244个影院,2,243张屏幕,每年卖出900万张电影票(比起我大天朝,简直是小菜一碟)。将AMC和ODEON&UCI影院公司加起来看的话,AMC已经在8个国家拥有了636个影院,7,623张屏幕,成为了世界上最大的电影院线公司。如果再把万达院线截止 2016 年 10 月 31 日,已开业影院 359 家、3,164 块银幕算上的话,万达集团在全球已经拥有超过1000家影院、一万块电影屏幕。Word天,在王首富刚给你们说完“先给自己定一个小目标,比方说我先挣它一个亿”还没实现的时候,人家已经成为了世界上不折不扣的全球院线之王了!
王首富的AMC这个并购交易现在看来的确不错。当年收了之后,又重新上市,然后利用AMC作为在海外收购的平台,这下,1)换人民币出去的烦恼没有了,腰也不酸,腿也不疼了。人家也不管SAFE的审批了,直接用AMC在海外做融资发债。就在11月8号,AMC就发了2.5亿英镑的公司债,以便来支付ODEON&UCI影院公司交易的对价;2)跨境换股也能做了,泥焖天天扯的A股上市公司换股,哪天Uncle专门写篇文章来论证A股上市公司境外并购采用股票作为支付对价的难点在什么地方。人家在高大上的扭腰证券交易所上市,股票作为支付对价让交易对手接受起来毫无压力好么;3)接下来AMC还有一个对北美Carmike公司的收购尚待完成,为了这个并购交易,AMC公司发了5.95亿美元的债,还另外借了5亿美元的银团贷款。这个Carmike在北美也是排前几位的院线公司,在全美41个州有271个影院,2,923张电影屏幕。王健林和AMC已经搞定了Carmike公司反对的基金股东,从原来30美元/股报价涨到了33.06美元/股(对王首富来说,不过是多花了7500万美元的小钱而已),股东大会已经批准了交易,就等着监管部门的审批了。AMC玩换股玩上了瘾,这个交易里面,30%的对价也是用AMC的股票来进行支付的。
王首富还能愉快的用AMC再继续买买买么?持续的在同一个行业中买买买,交易的反垄断审批风险会上升。且看DOJ/FTC怎么批Carmike公司这个交易吧。
对于已经成为全球院线之王的王首富来说,可以更加谈笑风生的在好莱坞装一装了。对于即将成为全球最大电影票房市场的中国,王首富仅已经做好了准备,而且在全球也做好了布局。今后要想红的中国影星们,王首富和王公子都是泥焖的贵人。而某位总是出现在好莱坞大片里的中国女影星,还有更大的舞台等着你呢。
最后,我就再八卦的问一句:当年万达院线上市时,控股股东所做的不竞争承诺,是不是也应当及于万达集团全球院线的收购啊?中国证券市场上股东集体诉讼和中国法律市场上的“流氓”律所相对缺位,显得没有成熟市场那么刺激。 这要是在美国,有一点漏洞都会被抓住的。
由来只有新人笑,有谁听到旧人哭。莫不其然的想起这首歌,大家就听听吧。(另,找不到黄安的版本,难道?!可能我想多了吧)
最近准备做几个live,主要对过去一段时间并购交易实务、案例发展做一总结,欢迎感兴趣的朋友参加交流:
Live 1 - 兖煤和嘉能可竞购战取胜要点
Live 2 - 并购交易融资实务
Live 3 - 常见英文合约重要术语解析
Live 4 - 欧洲并购私有交易实务发展
Live 5 - 美国上市公司并购实务发展
欢迎参加交流!
↓用力点击下方“阅读原文”,在知乎参与live交流。

