全球并购高级研修班!全球并购战略、产业并购逻辑、国际并购基金、并购后整合操作实务及案例解析
Unclehome

2018年“中国式并购”承受大考,债台高筑、商誉减值、控制权纠纷、业绩下滑,“并购后遗症” 显现。
2019年全球经济、产业及并购趋势如何?中国企业家如何顶层思考并购战略? “并购后遗症” 如何应对?产业并购、并购融资、并购后整合三大领域又当如何破局?有哪些经典或最新实战案例?经济下行周期如何转危为机?如何选择国家/区域细分市场突围而出?
2019年《全球并购高级研修班》第二期招生计划重磅启动!
本课程基于对全球并购以及中国并购当前现状、主要问题、最新趋势和2017—2018年最新实战案例的专项分析,特邀来自于国内外知名实业集团、上市公司、并购基金且具有丰富并购经验的高管担任实战导师,以“案例解析+产业研讨及项目洽谈”为核心的“赋能式学习”形式,为中国并购行业培养“五位一体”的前沿型高级并购人才,并致力于打造中国并购第一圈,携手全球并购。
● 第一课堂(学习模块,一年期,6次)
实务讲堂、案例工作坊、翻转学堂
● 第二课堂(赋能模块,一年期,6次)
团队文化、项目对接会、走访学习
● 海外考察(拓展模块,选修,1次)
美国创新、欧洲智造、日本特色
● 6大专题实战授课
产业并购战略、产业并购逻辑、并购交易实战、并购融资创新、并购后整合管理、热点区域跨境并购。
● 10+最新案例解析
蓝帆医疗收购新加坡柏盛国际(59亿)、中国天楹收购西班牙Urbaser(88亿) 、东方弘泰收购西班牙Mediapro(10亿美元)、 闻泰科技收购安世集团(251.54亿)、 鱼跃科技收购意大利百胜医疗(19亿) 、银亿集团收购比利时邦奇(80亿)、腾邦集团系列收购(10亿以上)、西王食品收购加拿大Kerr(57亿)、吉利收购沃尔沃(18亿)......
● 60+个热点难点答疑
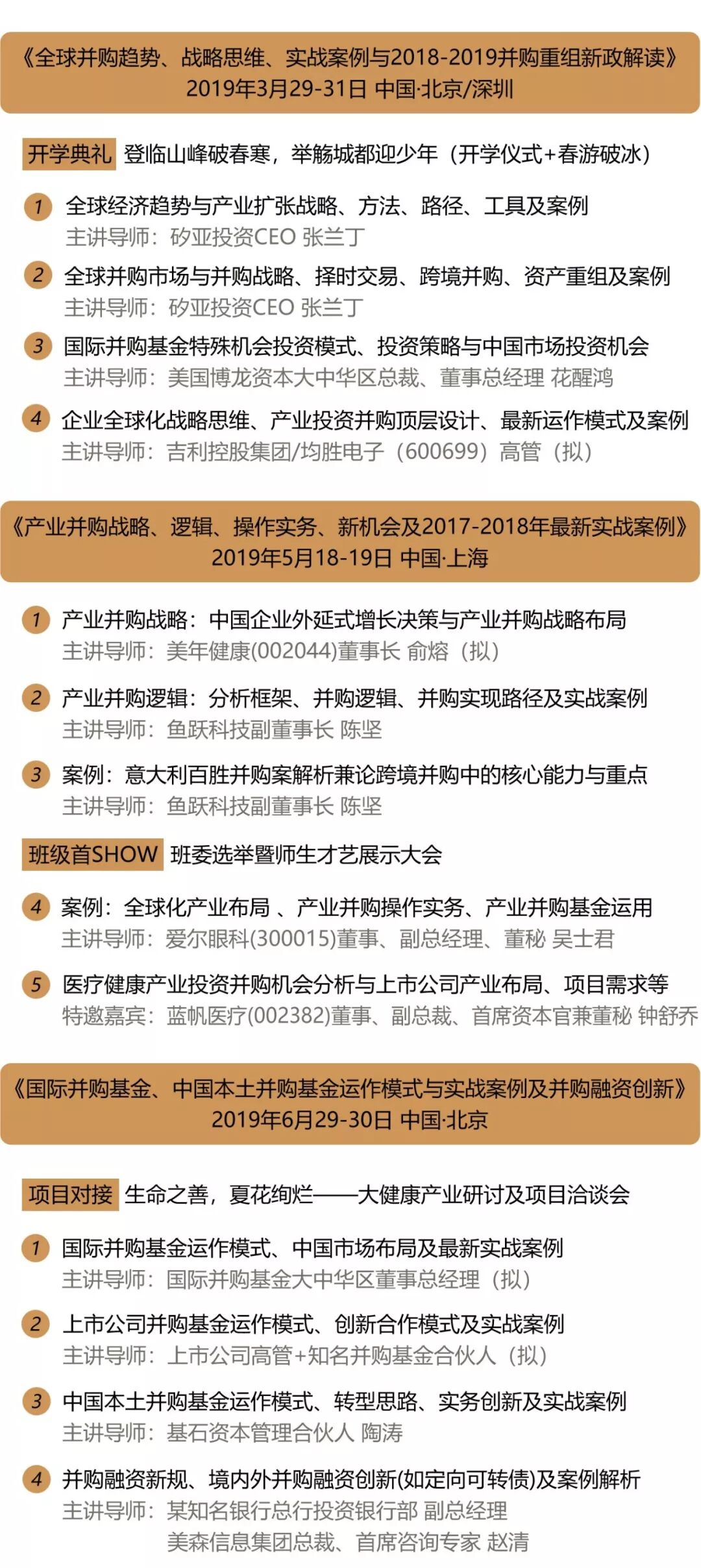
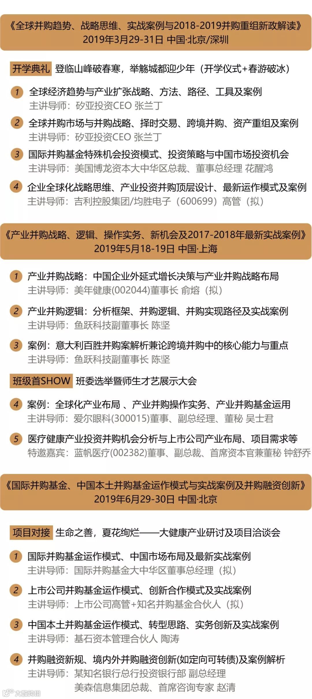
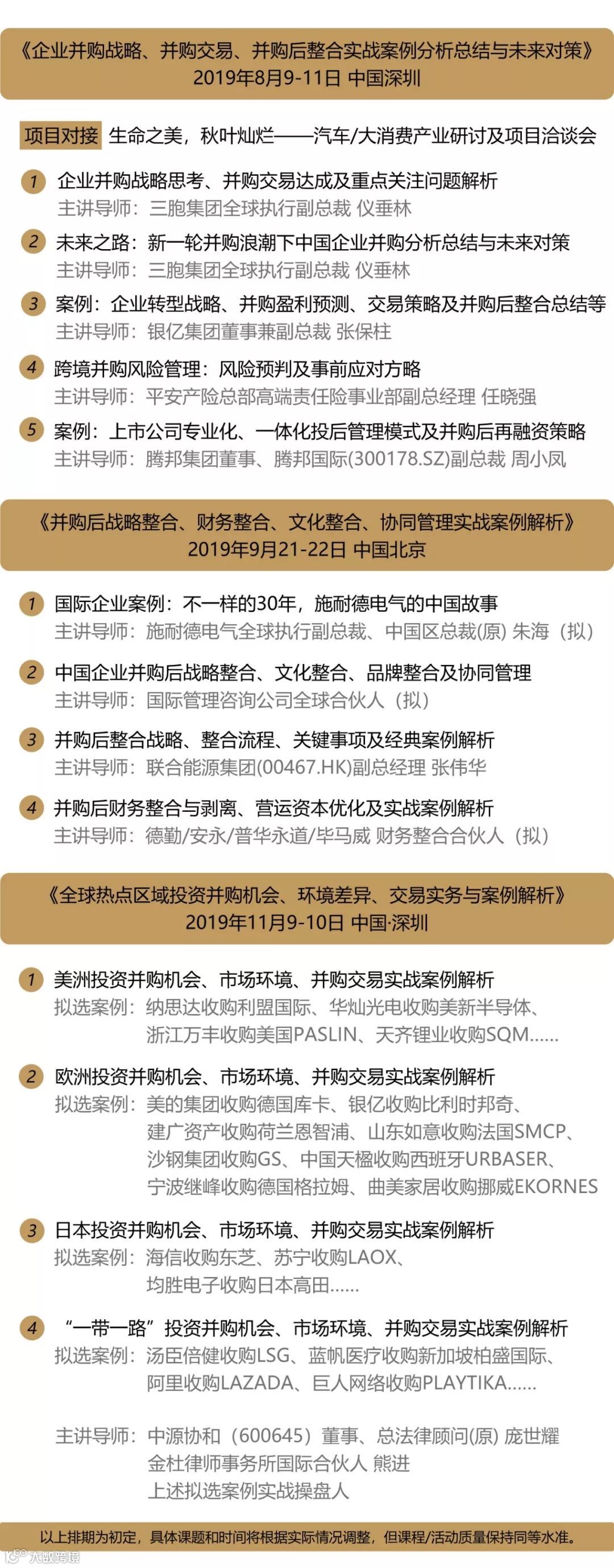
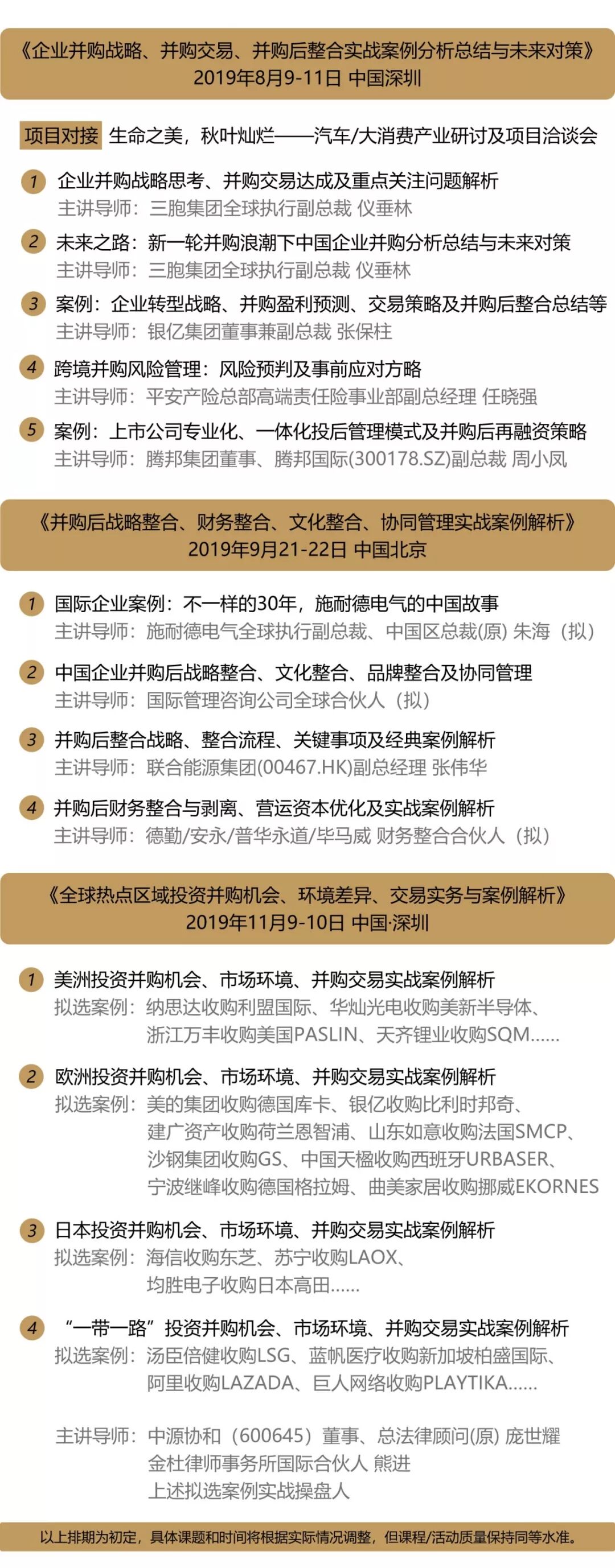
第一课堂 课程排期


导师阵容

第二课堂 课程排期

● 一年持续互动,共谱同窗情谊
● 多次产业研讨,辅助项目对接
● 走访导师企业,学习实战标杆
海外考察:根据学习及项目考察需要选修
牛津大学/剑桥大学
参访国际投行
参访国际并购基金
参访考察标的企业……
● 圈层建设+校友活动+项目对接
优先参加「君汉大讲堂」和「中国并购高峰论坛(CMAF)」、优先对接上市公司、资金机构等,辅助业务发展。
● 项目信息库
提供中国买家数据库、提供并购项目信息库。
● 基金服务
对接股权投资机构LP、对接股权债权资金机构。
附:并购菁英汇2015-2017年:协助200多家上市公司对接项目超过600个;成功协助上市公司成立产业基金;为上市公司产业基金对接机构LP;为上市公司全球并购对接战略资金;为君汉学员对接全球并购资深顾问。
● 董事长级、国际化实战导师教学
20+实战并购案例积累,2000亿+并购实战经验指导,20000小时+专业知识沉淀输出。
● 高管层师生及嘉宾深度交流
20+上市公司高管齐聚,50+投资机构实战高管参与,5000+并购菁英汇专业人士汇聚。
● 产业研讨及项目洽谈、定向引荐
20+精选投资并购项目推荐,30+并购买家现场支持,500+上市公司并购需求连接。
● 2种顶层思维模式修炼
在董事长、实战高管和战略专家引领下,修炼2种顶层思维:产业并购思维和企业战略思维,熟悉全球并购趋势、产业并购逻辑和企业战略思考。
● 10+最新实战案例研习
在国内外知名实战操盘手、并购基金高管等解析下,学习境内外并购领域经典案例和2018-2019年最新实战案例,提升并购实操技能和预知风险。
● 100+核心项目合作机会
基于高度信任的师生、同学情谊,加上特别组织的“企业走访”和“、产业研讨及项目洽谈会”,切实提供绩效支持,促进业务领域生根落地、合作共赢。
● 500+高端圈层人士互动
与实战导师、特邀嘉宾和优秀同学交流互动,走进中国并购核心圈层,结识高级并购人才,即便经济凛冬,仍互相支持、互相提携,以抱团前行。
● 并购买家
上市公司/实业集团实控人、董监高及投资并购部高管;新三板企业/优质非上市企业实控人、董监高及投资并购部高管;并购基金、产业基金创始合伙人、管理合伙人、合伙人及其他高管。
● 并购服务机构
从事投资并购业务的券商投行、精品投行高管;拟为投资并购提供融资服务的银行中高管;专业服务机构高管:会计所、律所、税务所、资产评估公司、咨询公司等合伙人。
● 政府相关管理部门、政府产业基金、国企及相关投资部门


报名须知
REGISTRATION NOTICE
报名程序: 提交报名--审核通过--发入学通知书--交纳学费--报到入学
学制安排: 学制1年 ,第一课堂6次核心课程(每次集训2天)+第二课堂6次课外活动(含开学典礼、产业研讨暨项目对接会2次、企业走访学习2次、特色毕业旅行1次)+1次海外游学考察(选修)。
全年学费: 6万元/全年
费用包含:课程学费、讲义和资料费、午餐、晚宴; 不含差旅住宿、课外活动费用。
上课地点: 根据学院课程安排,每月在全国核心城市开课(以北京和深圳为主),具体以入学通知书为准。
证书颁发:学员完成研修学习,符合结业条件者,将获得【君汉商学院】国际并购学院的结业证书。
缴费方式:学员申请录取后,请在3个工作日内将学费汇入指定账户,缴费后统一开发票。
欢迎对本课程感兴趣的朋友
扫描下方二维码填写报名表
我们将在收到您报名表后
第一时间与您联系沟通!
▼

本月末,会在跨境并购实务圈会员中交流Go shop条款的前世今生、实务发展及案例介绍,给大家聊聊如何“shop like Paris Hilton”, 有意者请联系管理员小云报名。



