来源:轻金融
作者:高非、吴佳辰
2020年年报显示,民营银行马太效应继续加剧。头部民营银行有怎样的启示?其他梯队银行如何应对挑战,实现快速发展?
自2015年试点以来,微众银行等第一批开业的5家民营银行已历经七个年头,众邦银行等第二批开业的12家民营银行也历经五个年头。截至5月末,前两批开业的17家民营银行,除辽宁振兴银行外,其他16家均已披露2020年报。
通过对年报的系统分析,我们可以清楚看到,民营银行似乎是一个个矛盾体,发展呈现出不同于传统银行的显著特点,头部机构“马太效应”继续加剧,规模扩张伴随不良攀升,边际成本下降与创利水平不高同时存在,在监管政策特别是互联网存贷款业务收紧之下,合规及展业压力也不容小觑,充满对资本和经营者的考验。
一、业务规模---增速亮眼、主业发力、分化加剧
1.资产规模高速扩张。截至2020年末,16家民营银行资产总额12275亿元,较上年末增加3458亿元,增幅达到39%,虽然较去年有所放缓,但仍是全国银行业平均资产增幅的近4倍。其中浙江网商银行、福建华通银行、北京中关村银行资产增幅超过1倍,分别达到123%、111%和100%;安徽新安银行、武汉众邦银行资产增幅超过50%,分别达到77%、73%。低于全国银行业平均资产增幅的民营银行仅有3家,分别是上海华瑞银行、四川新网银行和天津金城银行,增幅分别为9.60%、-8%和-16%。
民营银行2020年资产总额及增长率见下图:

2.存贷主业快速发展。截至2020年末,16家民营银行存款余额8065亿元,较上年末增加1865亿元,增幅达到30%,是全国银行业平均存款增幅的3倍。其中安徽新安银行、北京中关村银行、浙江网商银行、福建华通银行增幅过1倍,分别达到133%、123%、109%和103%;武汉众邦银行、温州民商银行存款增幅超过50%,分别达到55%、54%。低于全国银行业平均存款增幅的民营银行仅有3家,分别是重庆富民银行、天津金城银行和四川新网银行,增幅分别为1%、-17%和-21%。需要指出的是,民营银行存款增长,是在监管部门严控智能存款情况下取得的,实属不易。
民营银行2020年存款余额及增长率见下图:

截至2020年末,16家民营银行贷款余额6368亿元,较上年末增加1843亿元,增幅达到41%,超过全国银行业平均贷款增幅28个百分点。其中福建华通银行、北京中关村银行、梅州客商银行和安徽新安银行增幅过1倍,分别达到171%、162%、143%和134%;武汉众邦银行、吉林亿联银行贷款增幅超过50%,分别达到78%、61%。低于全国银行业平均贷款增幅的民营银行仅有2家,分别是天津金城银行和四川新网银行,增幅分别为-3%、-9%。值得肯定的是,贷款增幅首次超过资产增幅,说明民营银行在按监管政策导向,回归本源、专注主业,逐步调整资产结构。
民营银行2020年贷款余额及增长率见下图:

3.分化加剧强者恒强。2020年,民营银行的发展进一步分化,头部机构与其他机构、第一梯队和其他梯队的差距明显拉大。前海微众银行和浙江网商银行2家机构,占到民营银行半壁江山,再加上资产超500亿元的武汉众邦银行、江苏苏宁银行、湖南三湘银行和重庆富民银行,6家机构资产总额占民营银行资产总额的75%,占比较去年上升了10个百分点。存贷款等主营业务也体现出这一特征,前海微众银行和浙江网商银行合计占比均超过50%。此外,随着互联网存贷款政策的先后出台,第三方渠道存款被掐断,智能存款、异地存贷款、联合贷款等业务大幅收紧,民营银行资金和资产两端承压,自营能力的强弱,将成为决定民营银行未来发展的关键因素。
二、资产质量---整体可控、拨备充足、不良攀升
1.整体表现良好。截至2020年末,民营银行不良贷款余额合计80亿元,总体不良贷款率1.26%,低于全国银行业不良贷款率0.58个百分点,低于城商行不良贷款率0.55个百分点,资产质量处于较高水平。其中梅州客商银行、温州民商银行、武汉众邦银行、江苏苏宁银行、安徽新安银行、威海蓝海银行等6家机构不良贷款率低于1%,浙江网商银行、重庆富民银行、湖南三湘银行、福建华通银行、吉林亿联银行等5家机构不良贷款率虽超过1.5%,但仍优于1.84%的全国银行业平均水平。
民营银行2020年不良贷款余额及不良率见下图:

2.拨备计提充足。由于整体不良贷款率较低,根据拨备覆盖率150%和拨贷比2.50%“孰高”原则,民营银行普遍按照2.50%拨贷比计提贷款损失准备,总体上拨备计提比较充足,风险抵补能力明显优于全国银行业平均水平。截至2020年末,民营银行平均拨备覆盖率275%(剔除不良率几乎为零的梅州客商银行),超过全国银行业拨备覆盖率90个百分点。其中温州民商银行、浙江网商银行、武汉众邦银行、四川新网银行4家机构拨备覆盖率超过300%。
3.资产质量下迁趋势不容忽视。虽然民营银行2020年整体不良率和拨备覆盖率优于全国银行业平均水平,资产质量表现良好,但不良贷款余额和不良贷款率显著“双升”,不良率较去年上升了0.26个百分点,其中湖南三湘银行上升超过1个百分点,福建华通银行上升超过1.5个百分点,同比实现压降的只有安徽新安银行。特别是两大潜在风险变量,极有可能成为冲击民营银行资产质量防线的“灰犀牛”,应引起足够重视。一是执行延期还本付息政策的小微企业贷款,相当一部分并未从根本上改善经营状况,后期有很大劣变可能;二是民营银行消费贷客群明显下探,在消费过度和居民杠杆逼近极限的情况下,一旦外部形势出现较大波动,极易形成大面积违约。
三、盈利水平---利润增加、边际向好、创利不足
1.净利润逆势上涨。2020年,民营银行共实现净利润95亿元,较上年增加14亿元,增幅达到17%,虽然远低于自身业务规模增长,但这一成绩在去年疫情的特殊情况下,仍远远高于同业平均水平;同期,全国商业银行净利润下降近3个百分点,城商行净利润更是下降近15个百分点。其中前海微众银行净利润50亿元,占全部民营银行净利润的一半以上;排名第二的浙江网商银行,资产总额虽接近前者,但净利润只有13亿元,只有前者三分之一;其他民营银行净利润大多在2-4亿元左右。民营银行净利润的逆势上涨,一方面来自于贷款业务的大幅增长,另一方面得益于较高的利率定价水平和净息差,其2020净息差年为3.67%,超过全国银行业平均水平1.57个百分点,超过全国城商行平均水平1.67个百分点。
民营银行2020年盈利情况见下图:

2.边际成本持续下降。据测算,2020年民营银行成本收入比在28%左右,较去年下降了8个百分点,既优于监管标准(35%),也略好于上市银行平均水平(29%)。主要原因在于,第一梯队的前海微众银行、浙江网商银行、武汉众邦银行、江苏苏宁银行等机构,大多定位互联网银行,通过线上方式展业,既省去了传统银行大量的物理网点和人员成本,随着业务规模的快速扩张,也进一步摊薄了前期科技支出,边际成本不断下降。
3.创利水平与业务规模不匹配。虽然边际成本持续下降,净利率也实现较大幅度增长,但民营银行整体创利仍处于较低水平,与自身业务规模极不匹配,也低于监管标准和同业平均水平。2020年,民营银行总资产回报率(ROA)0.60%,净资产回报率(ROE)7%,分别低于同业平均水平0.17和2.48个百分点,低于监管标准0.4和4个百分点。究其原因,一是受制于知名度和网点,存款业务竞争力不强,更多依靠高定价产品,资金成本较高;二是多数民营银行缺乏像前海微众银行和浙江网商银行那样的股东背景,客户流量很大程度依靠第三方平台,引流费用高企;三是民营银行同业投资占比明显高于传统银行,在流动性宽松和利率下行通道下,资金收益处于历史低位。
四、资本状况---总体达标但补充渠道有限
截至2020年末,民营银行注册资本在40亿元以上的机构有5家,分别是浙江网商银行、前海微众银行、武汉众邦银行、江苏苏宁银行、北京中关村银行,其他机构注册资本在20亿元-30亿元之间,全部机构平均资本充足率在14.50%左右,虽高于监管标准和城商行平均水平,但低于国有大行平均水平2个百分点,再考虑到民营银行高速扩张对资本的加速消耗,资本补充迫在眉睫。与此不相称的是,民营银行资本补充渠道十分有限,从内源性补充渠道看,盈利水平显然不能持续支撑业务高速发展,目前仅有前海微众银行、四川新网银行ROA和ROE达到监管标准,其他机构要么放缓增速、要么提高盈利能力、要么调整资产结构;从外源性补充渠道看,上市时间长、发债难度大,目前也只有浙江网商银行成功发行永续债。
民营银行2020年资本情况见下图:

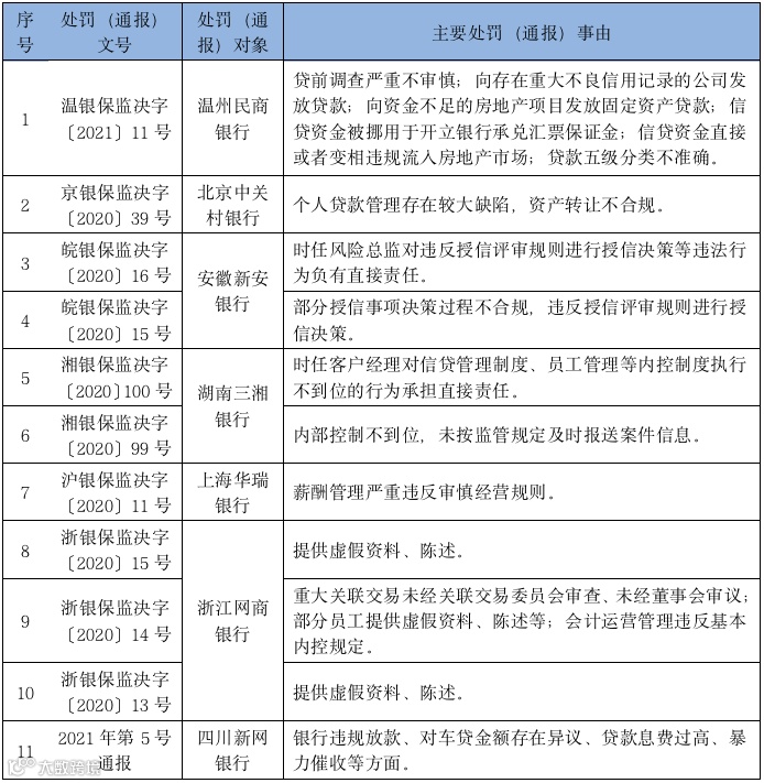
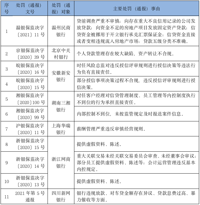
五、合规情况---总体可控但监管处罚增加
2020年到2021年一季度,民营银行合规经营情况总体可控,没有发生有重大影响的案事件,但监管处罚明显增加,共有7家机构收到10张罚单和1个通报,而2019年只有3家机构收到5张罚单。10张罚单主要针对浙江网商银行(3张),湖南三湘银行和安徽新安银行(各2张),上海华瑞银行、北京中关村银行和温州民商银行(各1张);1个通报主要针对四川新网银行。处罚和通报案由集中在信贷业务、内控管理和消费者权益保护等方面。

六、第一梯队民营银行综述
1.前海微众银行。微众银行背靠腾讯,拥有得天独厚的C端流量资源,消费信贷拓展起来得心应手,两年前仅靠一个爆款的“微粒贷”,就撑起2000亿元资产规模,但2020年却大力拓展收益更低且风险更高、标准化程度更低且技术要求更高的小微企业金融,很好诠释了什么是始于颜值、终于才华。2020年,微众银行以“微业贷”和供应链金融为主要抓手,推动公司金融取得重要突破。普惠型小微企业贷款余额801亿元,较年初增长156%;民营及小微企业客户超过56万户,是年初的2.5倍;全年新增“首贷户”10万户,其中超60%企业客户系首次获得银行贷款。相信消费金融和公司金融两条腿走路,微众银行会有更好的发展。
2.浙江网商银行。网商银行2020年资产规模增长123%,增速在民营银行中排第一,与微众银行差距由1500亿元缩小至350亿元。超速增长背后,是网商银行持续编织的小微生态“1234”大网:1000万小微经营者享受供应链金融方式服务,在2000个涉农区县实现贷款村村通,联合其他金融机构向小微经营者发放3000亿贷款免息券,为4000万女性提供金融服务助力女性就业。这张大网囊括了阿里生态圈、众多同业机构、供应链核心企业及其下游经销商、县区地方政府和“三农”从业者,预计后期发展势能更加强劲,同时随着客户生态构建、客群逐步稳定以及前期投入成本的不断摊销,其盈利水平也预计会实现大幅提升。
3.武汉众邦银行。众邦银行2020年资产增速达到73%,在第一梯队民营银行中仅次于网商银行,更加难能可贵的是,这一增速是在武汉受疫情严重影响的不利情况下实现的,可谓逆市上扬。众邦银行定位互联网交易银行,业务主要在线上开展,“无接触”服务在疫情期间展现出强大优势,不仅大大降低了疫情影响,还积极利用自身科技优势,联合工商联、政策性银行和国有大行等机构,推出“战役云贷”“众商贷”低利率特色小微金融产品,在纾困小微企业的同时,也推动了自身资产业务快速发展。此外,众邦银行前瞻布局供应链金融,其综合运用区块链、物联网和5G等新技术打造的供应链金融产品“众链贷”,较好实现产业链信息流、商流、物流、资金流四流合一,成功入选国家金融与发展实验室“全球金融科技创新案例”。
4.江苏苏宁银行。苏宁银行定位“科技驱动的O2O银行”,以线上微商和供应链金融业务为重心。2020年资产增速虽然只有14%,远低于民营银行平均水平,但贷款增速达到31%,说明其资产结构进一步优化;净息差由3.73%提升至5.24%,明显超过同业平均水平,加之成本收入比由34.22%压降至25.84%,收入和支出两端优化,带动了盈利能力的大幅提升,营业净收入同比增加175%,净利润同比增加464%。在业务特点方面,苏宁银行的微商金融和财富管理颇具特色,“微商贷”房抵项目、场景项目、信用项目,很好契合了微小商户资金需求小、频、急的特点;综合金融财富平台搭建了存款、理财、基金、保险和贵金属等产品体系,为负债业务和中收拓展提供了有力工具。
七、几点启示
1.客观看待资产增速放缓趋势。民营银行2020年资产增幅明显收窄,这一趋势有其内在必然性。从发展规律看,开业初期的高速增长建立在较小基数之上,随着业务基数的不断增加,一定产能下增幅必然逐步下降。从资本约束看,在缺乏外部资本补充渠道,盈利能力也没有明显优势的情况下,业务高速增长必然伴随着资本加速消耗,资本充足率将成为制约业务进一步扩张的瓶颈。增速必然逐步放缓,民营银行需要考虑的是,如何优化内控管理、调整业务结构、防控经营风险,进一步提升盈利能力和运营效率。
2.积极应对政策变化带来的挑战。对民营银行影响比较大的互联网存贷款政策,大多在2020年末和2021年初出台,对2020年的影响有限,但对2021年的影响是全方位的。特别是严控非自营渠道存款和智能存款,收紧异地存贷款和联合贷款,对民营互联网银行业务模式带来很大挑战。政策导向很明确,就是要进一步规范各类金融市场主体,让金融归金融、科技归科技、平台归平台,都在各自业务范围内规范展业。民营银行需要做的是回归自营体系,建立完善自营渠道,逐步降低对第三方平台的依赖。
3.在本地业务拓展上投入更多资源。民营银行不管是以互联网方式全国展业,还是以传统银行模式展业,说到底都是地方法人银行机构,积极融入地方发展大局、全力服务地方经济高质量发展,既是责任义务,也是自身持续健康发展的根基。从政策精神看,最近出台的互联网存贷款政策,都要求地方法人银行立足本地开展业务,虽然对没有物理网点、业务主要在线上开展的机构放开了一道口子,但地方监管部门有弹性管理空间,更倾向于引导地方法人主做本地业务,这也符合属地监管精神。从业务实际看,地方法人银行具有本地优势,有利于发掘地区特定金融需求,同时缩短管理半径、提高服务效率、防控业务防线。
4.错位发展和特色经营是必由之路。民营银行虽然发展速度较快,但业务体量、资本之力、品牌知名度、物理渠道等方面,与全国性股份制银行和各地省级法人银行仍有不小差距,在当下同业竞争比较充分的市场格局下,只有与传统银行错位发展,打造自身经营特色,才有一线生机。目前民营银行消费金融拓展方式大同小异,大多通过线上方式触达长尾客群,所不同的只是,看谁能掌握更多优质流量和多维度数据信息。未来竞争的核心在小微企业金融,比如众邦银行依托大宗商品产业互联网集成服务平台和B2B垂直电商平台,以线上供应链金融方式,为上下游小微企业和商户提供综合化金融服务,实现快速发展。
5.重新探索负债业务发展新方式。2018年以前,存款问题是制约民营银行发展的突出因素,部分民营银行在很大程度上依赖同业负债,该问题随着互联网平台存款的出现,迅速得以解决。2019到2020年,民营银行存款业务本质上就是依靠高利率和大流量。目前定价被严格限定在基准利率1.5倍以内,互联网银行甚至参照全国性银行,被限定在基准利率1.4倍以内,第三方渠道也随着“9号文”被掐断,以往模式已然走不通,迫切需要找到新方式。一方面,完善交易银行功能,实现资金内部循环,沉淀低成本对公存款;另一方面,个人存款产品、渠道和服务并重,调整互联网平台存款时代对爆款产品的依赖思维,一点一滴搭建产品体系、权益体系,一点一滴优化系统、提升客户体验。

长期坚持提供干货不易,如文章引起大家共鸣、对大家有帮助,请大家赞并转发,以支持我们提供更多干货,谢谢。
商务合作微信:18501955840(备注合作事由)
研报定制/公众号代运营/内容撰写服务:18600329996


