来源/中国银河证券
分析师/王靖添
自上世纪 90 年代起,我国社会物流费用占 GDP 占比总体呈下降趋势,但仍远高于欧美发达国家的水平,反映我国物流效率还有较大提升空间。2020 年中国物流成本 14.9 万亿元,占GDP 比重 14.6%。对标美国来看(8%),若通过系列专业化、数字化措施推动物流行业提质增效,假设占比为 12%,中国的物流成本约有万亿级下降空间。在这样的背景下,作为物流行业发展的高阶形式,致力于优化全链效率、帮助企业实现降本增效的供应链行业市场巨大,前景广阔。

根据灼识咨询研究数据显示,2020 年,在我国 14.9 万亿元的社会物流总成本中,外包物流(第三方物流)的规模为 6.5 万亿元,占比达 43.9%。一体化供应链物流的规模为 2.3 万亿元,占比第三方物流比重超 30%。
当前我国物流行业存在着信息不对称、货车装载率低、运力利用率低、公路货运主体散、竞争激烈、信用机制不完善、财税风险高、融资难度高、数字化程度有待提升等系列难题。同时从传统供应链角度来看,同样面临着物流成本高、跨仓方货率高、时效差等问题,而且缺乏计划体系和执行管控,会出现订单违约率高、客户运营成本高、库存积压严重等现象,此外也缺乏消费者洞察,不了解消费者需求,造成产品设计不合理,以采定销、市场响应慢,无法在市场中获得竞争优势。


供应链是指围绕核心企业,通过对商流(商品所有权发生转移)、物流(商品物质实体发生转移)、信息流、资金流(以下简称“四流”)的控制,从采购原材料开始,制成中间产品以及最终产品,最后由销售网络把产品送到消费者手中的将供应商,制造商,分销商,零售商,直到最终用户连成一个整体的功能网链结构。
具体而言,供应链管理是对整个供应链系统进行计划、协调、操作、控制和优化的各种活动和过程,其目标是要将顾客所需的正确的产品(Right Product)能够在正确的时间(Right Time)、按照正确的数量(Right Quantity)、正确的质量(Right Quality)和正确的状态(Right Status)送到正确的地点(Right Place),即“6R”,并使成本与效率最优化。
供应链管理可以帮助企业提升核心竞争力。自 90 年代,制造企业不断开始应用各种自动化和信息技术手段,生产效率整体上升到了一个相当高的水平,难以再通过生产制造过程本身的提升对产品和企业的竞争力有显著促进。在这样的背景下,为了进一步提升企业竞争力,管理者不再将目光局限在企业内部生产过程的管理,转而开始关注产品全生命周期中的供应环节和整个供应链系统,希望通过对供应链全链的管理实现产品成本的进一步控制和满足客户更高标准的需求。
企业管理者开始尝试对企业整个原材料、零部件和最终产品的供应、储存和销售系统进行总体规划、重组、协调、控制和优化, 加快物料的流动、减少库存, 并使信息快速传递, 时刻了解并有效地满足顾客需求, 从而大大减少产品成本, 提高企业效益。企业实施供应链管理有助于实现降本增效。具体包括降低成本(通过供应链整合资源,缩短交易时间,减少重复生产和浪费)、提升企业综合业绩,缩短企业订单处理周期,降低整体库存(通过供应链整合资源,供应商能够随时掌握存货信息,组织生产,及时补充),提升现金周转率,提升服务水平(如准时交货率提升)等。根据咨询公司埃森哲的研究,实施供应链管理可以将运输成本下降 5%-15%,将整个供应链的运作费用下降 10%-15%。根据美国供应链管理协会的统计,实施供应链管理可使企业的准时交货率提高 15%,订单处理周期缩短 5%—35%。
供应链管理外包支撑企业更加专注于主营业务。在一套战略级别的供应链管理方案下,涉及到非常多的执行环节。原本客户需要自己确定上游供应商进行采购,联系物流进行仓储配送,找银行融资,找报关行商检通关,找下游买家收款,设法进行渠道分销等等,而通过供应链外包,客户可以选择把运输仓储、采购、生产、分销、融资、税务结算等中的任何一个或多个环节,甚至整套供应链管理方案,外包给一家供应链公司执行,把繁琐的环节简单化。这样公司不再需要同时处理多个环节,只需要与一家供应链管理公司对接即可,降低资源成本,提高运营效率。接下来公司就可以把注意力集中在更具增值性的核心业务上,比如制造型企业可以着重专注于研发和生产环节,贸易型企业可以专注于分销环节,方案设计公司可以只专注于设计环节,有助于公司打造核心竞争力。
供应链管理的概念在中国兴起时间较晚,近 10 年间才涌现出一批供应链管理服务企业(以下简称“供应链企业”)。供应链企业都是从最早的某种业态转型升级过来的,有的是物流企业,有的是商贸流通企业。
总体来看,我国供应链行业起步较晚,但近几年发展迅速。作为一种新兴的企业组织模式,早期供应链服务行业面临着未被纳入国民经济行业分类导致的政策法规不适用、以及行业发展缺乏政策支持和标准支撑等问题。近几年国家陆续出台相关政策,供应链行业逐渐开始进入政策利好阶段。2017 年 10 月,国务院办公厅印发了《关于积极推进供应链创新与应用的指导意见》,这是国务院首次就供应链出台全面部署指导性文件。2017 年第四次修订的《国民经济行业分类》(GB/T4754-2017)中,明确了供应链管理服务单列统计类别:商务服务业-7224-供应链管理服务, 分类》指出:“供应链服务是基于现代信息技术对供应链中的物流、商流、信息流和资金流进行设计、规划、控制和优化,将单一、分散的订单管理、采购执行、报关退税、物流管理、资金融通、数据管理、贸易商务、结算等进行一体化整合的服务”。这次修订结束了供应链服务行业长期未被纳入国民经济行业分类的处境。我们从所服务的行业、盈利模式和业务重心三种分类方式来对供应链管理行业进行梳理分析。
按照服务行业来看,目前我国供应链企业主要服务于上游大宗商品、汽车、服装、快消品以及 IT 行业。


按照商业模式及核心竞争力来划分,主要分为供应链综合物流企业、供应链商贸企业、供应链综合咨询及增值服务企业。
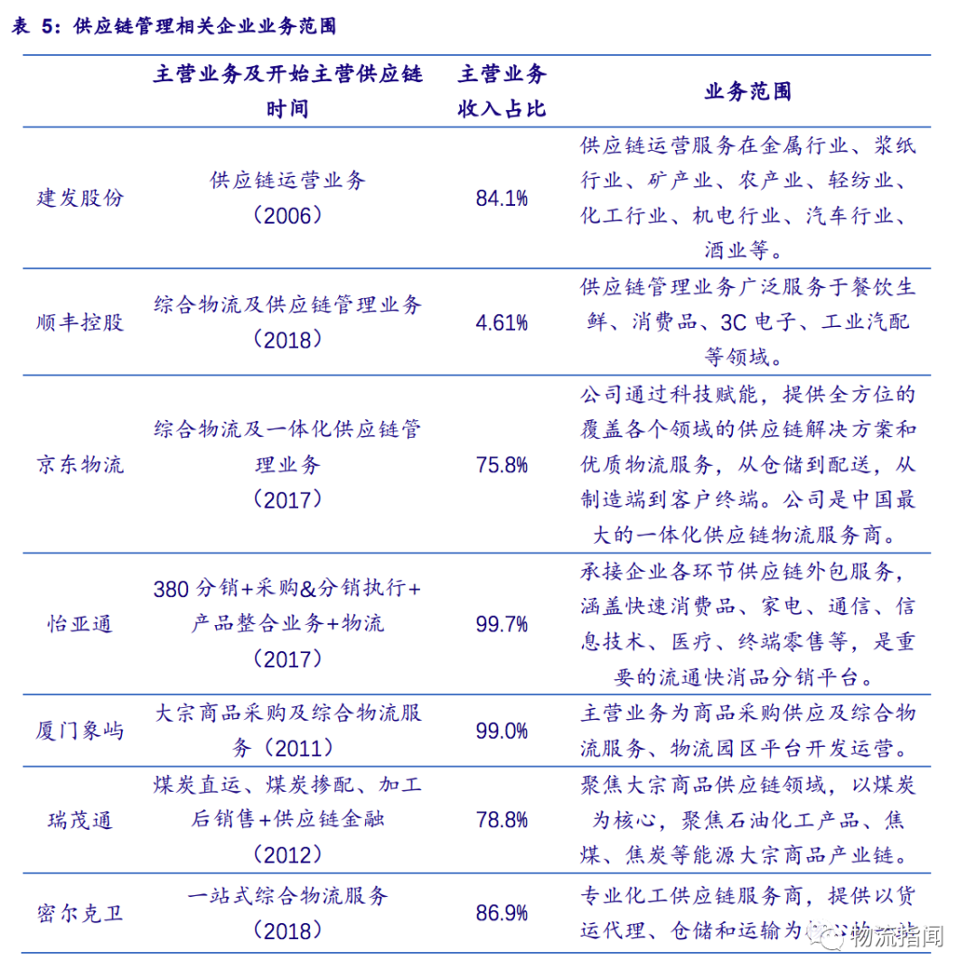
供应链综合物流企业针对有大量物流需求的核心企业提供仓干配一体化服务,仓干配一体化服务可以理解为“仓储服务+干线运输+配送服务+技术支持+售后服务+增值服务”组合在一起的一站式物流服务。这一类企业的核心竞争力在于拥有完善的物流网络,能够为客户提供并执行完整的个性化物流方案。代表企业包括顺丰控股、京东物流等。
供应链商贸企业自身参与到产品的流通过程中,参与货物的买卖,通过对产品买断赚取中间差价来获得盈利。货物的流动过程中能够带来大量的现金流,企业可以利用流通过程中存在的价差、利差和汇差来赚取足够的利益,而这些差额主要来源于企业拥有的强大的信息优势、规模优势、资金优势和专业优势等,帮助企业获取低价商品、批量折扣以及低成本资金。代表企业包括厦门象屿、建发股份、瑞茂通等。
供应链综合咨询及增值服务企业为企业提供整套供应链解决方案,企业本身较少参与产品运作,以轻资产运行的咨询服务为主,辅以配套服务,例如报关检疫、物流方案等。这一类企业的核心竞争力在于服务能力的专业性,包括行业经验与资源、高技能人才等。代表企业包括普路通,飞力达等。
当前中国供应链行业发展仍处于初期阶段,具有良好的成长性,未来综合物流服务商和物流互联网企业更有竞争力和潜力转型成为领先的数字供应链服务商。顺丰作为综合物流商,其数字供应链为重资产属性。根据公司年报披露,2020 年,顺丰供应链营收 71 亿元,同比增长 44.4%。菜鸟作为互联网企业,其数字供应链业务为轻资产属性。根据阿里巴巴集团财报披露,2021 财年,菜鸟网络营收 372.58 亿元,同比增长 68%。
我国网络货运平台依托人工智能、5G 等新兴技术,发展十分迅猛。据交通运输部数据显示,截至 2018 年无车承运人试点企业整合社会零散运力 135.1 万辆。根据《中国物流与采购》数据显示,2020 年前 10 榜单的网络货运平台所整合的运力合计就已经超过了 860 万辆。
中国网络货运发展历程可以被简单归纳为“车货匹配、无车承运人试点、网络货运平台”三个阶段。其中,两份文件的发布可作为关键的节点:2016 年 8 月《交通运输部办公厅关于推进改革试点加快无车承运物流创新发展的意见》的发布标志着无车承运试点工作在全国范围内正式展开;2020 年 1 月《网络平台道路货物运输经营管理暂行办法》(以下简称《暂行办法》)的发布标志着互联网物流新时代的开启。
网络货运平台最主要的优势在于整合资源,化解货主、社会零散司机之间的信息不对称。同时,试点企业被允许使用自有增值税发票税控开票软件,按照 3%的征收率代开增值税专用发票;并在发票备注栏注明会员的纳税人名称、纳税人识别号、起运地、到达地、车种车号以及运输货物信息。这为货主、个体司机提供合法有效的增值税发票,解决了物流企业司机发票难以取得,运费难以抵扣,无法进行企业所得税税前列支,税负成本过高的问题。特别是营改增之后,货主对增值税专用发票的需求更大,而网络货运平台的出现恰恰能够解决这一难题。
具体可以把我国的网络货运平台分为如下三种类型:控货型、开放型、服务型,具体种类细分如下图所示:
控货型平台的特点在于平台自身就是货主或货源的供给方,掌控物流订单的分配权。其对社会运力资源的需求来源于降低运力的采购成本,比较典型的企业有:中外运、安得、货达、世德现代、京东物流、苏宁物流。
开放型平台则既不是货主,也不是运力供应商,而是专注于货主与运力之间的有效匹配,是面向整体市场开放的,接受自然竞争的纯第三方企业,比较典型的品牌有:满帮、快成、拉货宝、滴滴集运。
服务型网络货运平台的特点是多业务线并行,盈利模式除车货匹配外,主要来自为客户提供 SaaS 支持、申办资质、税务合规、金融、油卡、ETC 等多种物流服务。其中传化智联,就是比较典型的服务型平台(园区型平台),其遍布全国的公路港节点能够在网络平台建立后快速将园区内的专线公司转化为客户,为其提供运力服务,并解决税务合规的问题。在税筹服务上,国家先后通过三份文件确认了网络货运平台(无车承运人)的在税务上的合法地位。
供应链行业近 10 年稳步发展,营业收入规模基本保持增长态势。2018 年经贸摩擦导致国内外经济形势不稳定,人民币汇率震荡加剧,对供应链行业产生一定影响;同时,去杠杆的推进,对于资金依赖程度较高的供应链管理企业来说,也存在一定的挑战,特别是在向轻资产的服务型供应管理转型时期,业绩存在下行压力,因此营业收入增速明显放缓,净利润在近两年中出现了负增长现象。2020 年以来,得益于中国防控新冠疫情成效显著,供应链行业营收及净利润呈现增长态势。总体来看,供应链营业收入的增长率水平几乎保持在 25%以上,净利润增长率从负增长到 76%的增速,呈现出较大的波动性。
与相关板块和市场对比,供应链板块的增长率处于领先水平。同行业对比发现,A 股的供应链管理板块近 10 年的营收增速高于港股的采购与供应链管理板块;与整个市场对比发现,供应链管理的营收增速也几乎持续高于全部 A 股、交通运输行业及物流行业的水平。说明供应链管理板块的增长速度较快,是具有较高成长性的行业。同时可以发现,供应链管理的营收增速变化与交通运输、物流业具有一定的联动性,这说明交通运输、物流在供应链管理的发展中起到一定的带动和基础性作用。但从 2018 年的表现来看,在面对国内经济形势不稳定的情况下,供应链管理的增速下滑最为明显,这说明供应链管理目前还处于发展阶段,行业增长受宏观环境影响较大,抗风险水平较低。
从行业内公司来看,下表列示了 A 股上市公司中开展供应链管理业务的重点公司,组成A 股的供应链板块。
按照业务盈利模式的分类方法,将上述公司分为三类:交易类、服务类和综合类(具有物流和咨询能力)。从数量上来看服务类企业占比最高,说明以提供综合供应链方案为主的服务型经营模式受到相关企业的青睐,而交易类公司大多是传统企业转型而来。
通过对供应链行业各公司进行杜邦分析,对比各公司盈利能力。净资产收益率方面,2020年,密尔克卫(16.86%)、顺丰控股(12.98%)、传化智联(10.13%)排名相对领先。2020 年疫情背景下,化工物流市场需求旺盛,因行业特殊属性,溢价效应显著,密尔克卫作为特种物流供应链龙头,从中获益,ROE 水平维持高位。而顺丰控股 2020 年优异的盈利表现,与疫情催化商务快递需求,其主营业务大幅增长有关,同时顺丰货航资产充足,跨境业务高效周转,从而在跨境物流高运价的行情中受益,也为其收益水平的优良表现做出了贡献。
除资产收益率外,成本和费用率水平也影响着盈利能力。2020 年,顺丰控股、传化智联、密尔克卫的销售成本率为 90%以下,成本控制能力在业内相对较优;顺丰控股、传化智联、密尔克卫的期间费用率相对瑞茂通、厦门象屿、建发股份较高,与其科技化费用投入较大有一定的关系。
合理的资本结构与充分的偿债能力,是企业能够长期稳定经营的必要条件。从 2020 年各公司的资产负债率来看,顺丰控股的资产负债率仅为 48.9%,在同业中排名最低,传化智联、密尔克卫资产负债率也约为 50%,相对较低。而怡亚通、瑞茂通、建发股份、厦门象屿,资产负债率水平则为 70%-80%左右较高水平。京东物流资产负债率高达 105.3%,京东物流的负债水平较高。
从短期偿债能力来看,2020 年,上述几家供应链管理公司的流动比率基本均大于 1,仅瑞茂通为 0.87。其中,顺丰控股、传化智联、密尔克卫的速动比率也大于 1,优质物流龙头的偿债能力也呈现出较好的水平。
供应链管理作为近十年来才开始逐步发展的行业,无论是对于转型而来的传统企业,还是上市不久的新兴企业,持续的成长能力是其占据和稳定行业地位、长期高质量发展的关键。营业收入、归母净利润、每股收益等盈利指标增速可以反映企业的成长能力。
从营收、净利润的增速来看,2020 年,京东物流(+47.34%)、密尔克卫(+41.68%)、顺丰控股(+37.25%)的营收增速在业内表现突出,营收增速近+40%高水平。顺丰控股、密尔克卫的净利润增速也高达 20%以上,在业内领先。由此可见,2020 年疫情催化下,快递物流业、危化品物流业的高增红利为顺丰、密尔克卫带来了业绩的显著增长。建发股份、厦门象屿的营收增速也呈现了+30%的较高水平。怡亚通、瑞茂通营收、利润均同比下降,其中,瑞茂通的营收、利润均同比下降。

从每股收益 EPS 的增速来看,2020 年,顺丰控股 EPS 同比增长+24.2%,密尔克卫 EPS 同比增+44.19%,顺丰、密尔克卫的每股收益增速仍领先行业。厦门象屿 EPS 同比增+20%。怡亚通、瑞茂通 EPS 基数较小,同比增幅达+50%-60%。
总的来看,近几年中,供应链管理行业在我国发展起步,行业规模呈现出稳定增长的态势,其中整体成长性最好的公司为顺丰控股、密尔克卫。
从经营净现金流来看,2020 年,上述几家供应链管理公司的经营净现金流均为正,且对归母净利润的覆盖水平均达到了 100%或以上。从现金营运指数来看,2020 年,上述公司的现金营运指数基本均位于 1 上下。由此可见,2020 年,上述供应链管理公司的现金流量基本呈现稳健。
从 2020 年的估值水平来看,供应链物流管理成分指数的估值水平较全部 A 股的估值溢价约为+30%-40%的水平,进入 2021 年后,供应链管理的估值水平较前有所下降,截至目前,估值溢价仅为+10%左右,这与 2021 年我国供应链行业加速发展,相关公司收益水平的提升有一定关系。供应链物流管理与物流板块相比,估值水平相近。
结合各公司的估值水平来看,2020 年,密尔克卫 PE 为 65.4 倍,顺丰控股 PE 为 45.6 倍,两家公司在 2020 年业绩表现较好,市盈率位于相对较高水平,公司所处赛道的高成长性。传化智联 PE 为 15.2,考虑到公司主营网络货运平台业务刚刚位于起步阶段,未来还有很大的发展潜力,业绩规模有望实现显著增长,公司当前股价或存在低估的可能。京东物流的 PE 为负,公司上市后盈利情况的改善有待进一步关注,但以为我们看好公司在综合物流流域的龙头低位,我们对其扭亏的预期保持相对较为乐观的态度。
综合 2021 年第一季度的表现,传化智联的营收、净利润呈现出了最为显著的增长,2021年为数字供应链发展的加速起步之年,我们看好传化智联在 2021 全年的业绩表现。顺丰控股因大规模产能投入带来一季度的亏损,但考虑到其战略规划的合理性,我们认为其综合物流发展的方向在中长期预期向好,随着其产能释放,业绩有望得到显著的改善。

长期坚持提供干货不易,如文章引起大家共鸣、对大家有帮助,请大家赞并转发,以支持我们提供更多干货,谢谢。
商务合作微信:18501955840(备注合作事由)
研报定制/公众号代运营/内容撰写服务:18600329996
