作者:毛小柒 来源:涛动宏观
2021年10月30日晚间,证监会发布了北交所主要制度规则,明确自2021年11月15日起施行,意味着11月15日(周一)北交所将正式开市。为此,本文赶在开市前最后一天,对涉及到北交所的相关要点进行分析。目前北交所相关的政策文件已达到56份,制度体系基本搭建完毕。
整体上看,北交所的相关政策和之前的精选层保持一致,同时也与沪深交易所的制度保持衔接。此外,政策层面还特别提出,禁止金融类企业、地产类企业、产能过剩行业与淘汰类行业的企业以及教培类行业的企业在北交所挂牌上市。
一、北交所基本情况
(一)已注册成立:由全国中小企业股转100%持有
1、2021年9月2日,北交所即将成立的消息公布,随后证监会就深化新三板改革设立北交所答记者问。2021年9月3日,北京证券交易所有限责任公司正式注册成立,意味着即沪深交易所之后,第三大全国性证券交易所正式成立,即环渤海、长三角与珠三角这国家三大经济区域均已拥有全国性证券交易所。
2、北交所注册资本为10亿元,由全国中小企业股份转让系统有限责任公司100%持有,往上穿透则为证监会100%持有。目前北交所与全国中小企业股份转让系统为同一法定代表人,即徐明。
3、截至2021年11月12日,累计有超210万户投资者预约开通北交所合格投资者权限,开市后合计可参与北交所交易的投资者超400万户。
此外,共有112家券商成为北交所正式会员,10家已完成公开发行等程序的新增精选层挂牌企业将直接在北交所上市,71家存量精选层公司平移至北交所上市的相关流程已履行完毕,届时81家公司将成为北交所首批上市公司。
(二)北交所定位:升级版“新三板”,与科创板、创业板错位发展
北交所成立时便明确坚守“一个定位”(服务创新型中小企业的市场定位)、处理好“两个关系”、实现“三个目标”。其中,两个关系是指与沪深交易所错位发展、互联互通;与新三板创新、基础层统筹协调、制度联动。
1、北交所是在现有的新三板精选层基础上组建,属于新三板改革的重要内容,即北交所可被视为升级版的“新三板”,整体上看维持着新三板基础层、创新层与北交所“层层递进”的市场结构。其中,基础层与创新层承担着源源不断为北交所输送优质上市资源的职能。
2、目前政策层面致力于强化多层次资本市场的互联互通,发挥好转板上市功能,特别是打通新三板基础层、创新层与北交所之间的连接以及北交所与沪深交易所之间的连接,即满足一定条件的北交所挂牌公司可以向科创板与创业板申请转板。
3、从功能定位上看,科创板聚焦“硬科技”、创业板服务“成长型创新创业企业”(定位为“三创”“四新”),而北交所则紧紧围绕服务中小企业,突出“更早、更小、更新”。同时,与区域股权市场、精选层等相比,在北交所挂牌的企业为真正意义上的上市公司,不再是简单的挂牌企业。
4、目前新三板挂牌公司的代码由之前“.OC”调整为“.NQ”,在北交所成立之后,升级版“新三板”的挂牌公司将包括基础层和创新层的“.OC”以及北交所上市公司的“.BJ”,目前北交所上有81家挂牌上市公司。
5、北交所成立后,除上市企业和券商(降低了企业登陆资本市场的门槛,、增加了券商的业务范围),也为股权投资机构提供了新的退出渠道,有利于推动股权投资机构投早投小,有助于更多股权投资机构参与到新三板的再融资中。
(三)北交所发行上市与再融资审核程序
1、发行上市审核,向交易所提交申请文件(5个工作日内)、北交所审核(两个月内)、证监会注册决定(20个工作日内)。其中,北交所审核包括受理、审核部门问询、上市委员会审议、出具审核意见等流程。
2、再融资审核,向交易所提交申请文件(5个工作日内)、北交所审核(两个月内)、证监会注册决定(15个工作日内)。其中,北交所审核包括受理、审核部门问询以及上市委员会(仅适用公开发行)等流程。
(四)北交所规则内容梳理:已发布56份政策文件
截至目前,证监会和北交所已发布56份政策文件,内容上聚焦于四个方面:
1、发行上市制度方面,主要包括上市条件与程序、上市保荐与持续督导以及募集资金管理。
2、持续融资制度方面,主要包括普通股、优先股、可转债等三个融资品种以及公开发行、定向发行等两种发行方式,发行机制则主要包括授权发行、储架发行以及自办发行。
3、持续监管制度方面,主要包括公司治理机制、定期报告和临时报告披露、股票停复牌以及股权激励等。
4、市场参与人制度方面,主要包括股票交易(连续竞价为核心)、会员管理、投资者适当性管理等。
二、北交所要点全面梳理
(一)北交所公开挂牌上市条件梳理(前提:满12个月的创新层挂牌公司)
在北交所公开发行股票的发行人首先应当为在全国股转系统连续挂牌满12个月的创新层挂牌公司。此外,还应在股权分散度、市值及财务指标等方面满足一些特别条件,并且不能在负面清单内。
1、市值及财务指标条件(需满足四套上市标准之一)
在北交所挂牌上市的发行人需在市值及财务指标方面需满足四套上市标准之一,具体指标包括市值、净利润、营收、经营活动现金流量以及研发投入等。
从上市财务条件对比来看,北交所有四套上市标准、科创板有五套上市标准、创业板有三套上市标准,涉及的财务指标包括市值、净利润、ROE、经营活动现金流、研发投入等方面。
2、股权分散度应满足一定条件
发行人的股权分散度应满足一定条件,主要体现在净资产(最近一年末要高于5000万元),公开发行后股本总额要大于3000万元、股东人数要大于200人以及公众持股比例要满足一定条件(25%或10%)。
3、负面清单:金融、地产、产能过剩、淘汰类和教培类行业的企业被禁
除最近三年或一年内发行人、实控人、控股股东以及董监高不能出现负面清单外,2021年11月12日发布的《北京证券交易所向不特定合格投资者公开发行股票并上市业务规则适用指引第1号》还明确以下几点:
(1)金融业、房地产业企业不允许在北交所挂牌上市;
(3)发行人不得从事学前教育、学科类培训等业务的企业。
实际上,政策层面亦明确“禁止房地产和主要从事金融、投资类业务的企业在科创板发行上市”。
(二)非公开发行条件:定增价格不低于前20个基准日均价的80%
1、上市公司及其控股股东、实控人、主要股东不得向发行对象做出保底保收益或变相保底保收益承诺,也不得直接或通过利益相关方向发行对象提供财务资助或其他补偿。
2、上市公司最近一期末存在持有金额较大的财务性投资的,保荐人应当对上市公司募集资金的必要性和合理性审慎发行核查意见。
3、上市公司向前十名股东、实控人、董监高及核心员工发行股票,连续12个月内发行的股份未超过公司总股本10%且融资总额不超过2000万元的,无需提供保荐人出具的保荐文件以及律师事务所出具的法律意见书。
4、上市公司向原股东配售股份的,应当采用代销方式发行(认购股票数量需达到拟配售数量的70%)。
5、上市公司向不特定合格投资者的,发行价格应不低于公告招股意向书前20个交易日或前一个交易日公司股票均价。
6、上市公司向特定合格投资者发行股票的,发行价格应不低于定价基准日(发行期首日)前20个交易日股票均价的80%。若发行对象属于下列情形之一的,则定价基准日可以为董事会决议公告日、股东大会决议公告日或发行期首日。
(1)上市公司的控股股东、实控人或其控制的关联方;
(3)通过认购本次发行的股票成为上市公司控股股东或实控人的投资者;
(三)投资者准入门槛(同科创板):日均资产50万+24个月投资经验
1、北交所的投资者准入门槛和科创板整体上一致,即日均资产不低于50万人民币以及参与证券交易24个月以上,相较于之前精选层100万的准入门槛,已经降低了很多。实际上,上市或挂牌的企业资质与投资者准入门槛成反比,一般情况下,企业实力越强,准入门槛越低,如新三板基础层与创新层的投资准入门槛便比较高,日均资产分别需要达到200万和150万。
2、针对机构投资者不设门槛。不过北交所上市股票属于公募基金等资管产品的法定投资者范围,2021年11月12日,证监会已核准注册8只北交所主题公募基金,即满足硬性条件的个人投资者可以通过北交所相关基金介入北交所。
(四)基本交易规则:30%涨跌幅+新股上市首日不设涨跌幅限制
1、北交所交易制度整体延续了精选层相关安排,交易方式包括连续竞价交易、大宗交易、协议转让三类。其中,连续竞价交易和沪深交易所一致,创新者为25次集合竞价或做市交易、基础层为5次集合竞价或做市交易。
2、竞价交易实行以前收盘价为基准的30%的涨跌幅限制,新股上市首日、退市整理期首日不设涨跌幅限制。其中,连续竞价阶段,对限价申报设置基准价格上下5%的有效价格范围、对市价申报采取限价保护措施,即买入申报价格不高于买入基准价格的105%、卖出申报价格不低于卖出基准价格的95%。
3、对新股上市首日实行临时停牌机制,涨跌幅达到30%、60%时,临时停牌10分钟。
4、买卖申报的最低数量为100股,每笔申报可以1股为单位递增。其中,就大宗交易而言,单笔申报数量不低于10万股或成交金额不低于100万元。
5、打新方面,短期内仍采用全额资金申购,未来则会进一步扩展至保证金申购、市值申购或其他申购方式。
(五)重大资产重组相关规定
重组主要包括现金购买或出售资产、发行股份购买资产两大类。
1、上市公司首次披露重组方案,可以披露重组预案,也可以直接披露重组报告书。其中,上市公司发行股份购买资产的,应当在董事会首次决议后公告的预案或报告书中披露确定的发行对象。
2、上市公司实施重组上市的,标的资产对应的经营实体应当符合:
(1)最近两年净利润均不低于1500万元且加权平均ROE平均不低于8%,或最近一年净利润不低于2500万元且加权平均ROE不低于8%;
(2)最近两年营收平均不低于1亿元,且最近一年营收增长率不低于30%,最近一年经营活动产生的现金流量净额为正。
可以看出,相较于公开发行上市,只有两套标准体系即可。
(1)购买、出售的资产总额占最近一个会计年度经审计的合并财务会计报告期末资产总额的比例达到50%以上;
(2)购买、出售的资产净额占最近一个会计年度经审计的合并财务会计报告期末净资产额的比例达到50%以上,且超过5000万元;
(3)购买、出售的资产在最近一个会计年度产生的营收占上市公司同期经审计的合并财务报告营收比例达到50%以上,且超过5000万元。
(1)购买的资产为权属清晰的经营性资产且最近一年及一期财务会计报告被出具无保留意见审计报告;
(2)发行股份价格不低于市场参考价的80%,这里的市场参考价为董事会决议公告日前20个、60个或120个交易日的股票交易均价之一;
(3)特定对象以资产认购而取得的上市公司股份自发行结束之日起12个月内不得转让,公司关联人等特定对象36个月内不得转让。
三、北交所发行融资环节的相关要求
(一)上市委员会(下设并购重组委员会)
北交所设立独立的审核部门,负责审核发行人公开发行并上市申请。此外,北交所还会设立上市委员会,负责对审核部门出具的审核报告和发行人的申请文件提出审议意见。与此同时,北交所还可以设立行业咨询委员会。
1、北交所上市委员会,由不超过60名委员会组成(包括北交所的专业人员员、北交所外的专业人士),每届任期2年(连续任期最长不超过2届),每次会议由5名委员参加(会计与法律专家至少各一名),全程录音录象,同一公司的申请只能暂缓审议一次(暂缓审议时间不超过两个月)。
2、上市委中进一步设立并购重组委员会,由不超过30名委员会组成(可由上市委委员兼任)。
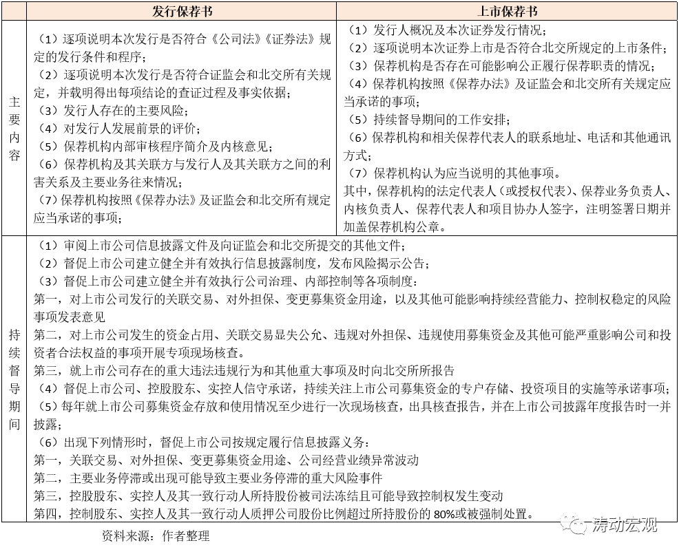
(二)证券发行上市保荐与持续督导
保荐机构应当具有保荐业务资格,且为取得北交所会员资格的券商,发行人应当聘请在申报时为其提供持续督导服务的主办券商担任保荐机构。原则上发行人不得变更保荐机构(除再次发行证券另行聘请或保荐机构被撤销保荐资格外)。
保荐机构的职责包括尽职调查、辅导、内部核查、制作和报送文件、信息披露、持续督导以及配合证会、北交所进行审核注册、日常监管工作等。
1、保荐机构与发行人签订保荐协议,并在签订保荐协议后5个工作日内向证监会派出机构报告。
2、发行人及其控股股东、实控人、董监高、证券服务机构及其签字人员应当配合保荐机构及其保荐代表人履行保荐职责,并承担相应责任。
3、保荐机构应当指定2名保荐代表人具体负责1家发行人的保荐工作,出具由法定代表人签字的专项授权书,同时保荐机构可以指定1名项目协办人。
4、股票上市当年剩余时间及其后2个完整会计年度(公开发行上市)、股票上市当年剩余时间及其后1个完整会计年度(上市后发行新股)为合理督导期。
(三)募集资金管理:应当存放于募集资金专项账户
1、募集资金应当存放于募集资金专项账户。同时,发行人应当与保荐机构、存放募集资金的商业银行签订三方监管协议。其中,募集资金用途应当用于主营业务及相关业务领域,暂时闲置的募集资金可以进行现金管理,投资于安全性好、流动性高、可以保障投资本金安全的理财产品。
2、针对募集资金情况,董事会每半年自查并披露自查报告,保荐机构应每年现场核查并披露核查报告,会计师事务所每年出具签证报告并披露。
(四)限售情况与减持披露情况相关规定
1、北交所挂牌上市公司的限售情况相关规定主要以12个月为基准,如控股股东、大股东、实控人及其亲属、董监高与核心员工适用12个月。当时政策层面也明确战略投资者适用6个月。
2、控股股东、实控人、董监高在定期报告公告前30日内、业绩预告和业绩快报公告前10日内以及重大事件发生之日或进入决策程序之日起至依法披露后2个月交易内不得买卖本公司股票。
3、大股东、实控人、董监高计划通过集中竞价减持的应进行预披露。其中,首次卖出股份的15个交易日前预先披露减持计划、每次披露的减持时间区间不得超过6个月。拟三个月内卖出股份总额超过公司股份总额1%的、应当在首次卖出的30个交易日前预先披露减持计划。
四、北交所持续监管环节的相关要求
持续监管主要包括公司治理、信息披露、停牌复牌等内容。
(一)公司治理层面:表决权差异安排、不强制要求现金分红等
主要包括股东大会、董事会与监管会,董监高,股东、控股股东与实控人,表决权差异安排,承诺事项管理,投资者关系以及社会责任等方面。股东大会审议影响中小股东利益的重大事项时,应对中小股东的表决情况单独计票并披露。
(1)上市前不具有表决权差异安排的公司,不得在上市后设置此类安排。
(2)特别表决权部分不得进行交易,且除同比配送股、转增股本外,不得新发行特别表决权股份。
2、不强制要求设立专门委员会,不强制现金分红、不强制限定独董人数。
(二)信息披露层面
1、董事长、经理和董事会秘书对临时报告的真实性、准确性、完整性、及时性与公平性承担主要责任。
2、董事长、经理、财务负责人对公司财务会计报告的真实性、准确性、完整性、及时性与公平性承揽主要责任。
3、年报(每个会计年度结束之日起的4个月内)、中报(每个会计年度的上半年结束之日起2个月内)、季报(每个会计年度前3个月和9个月结束后的1个月内)的披露要求同沪深交易所。其中,年度报告应进行审计,中报与季报一般不要求审计(但拟实施送股或以资本公积转增股本的应进行审计、仅实施现金分红的可免于审计)。
4、对外担保、提供财务资助等特别事项,应提交董事会审议并对外披露且经出席董事会会议2/3以上董事审议同意。
5、与关联自然人的成交金额在30万元以上、与关联法人的成交金额占公司最近一期总资产或市值0.20%以上且超过300万元的应及时披露。成交金额(除提供担保外)占公司最近一期经审计总资产或市值2%以上且超过3000万元的交易、为关联方提供担保的应提交股东大会审议。其中,为控股股东、实控人及其关联方提供担保的,控股股东、实控人及其关联方应提供反担保。
6、沿用了股权30%激励比例上限,对单人激励和员工持股计划比例不设限制,同时允许股票行权价格低于市场参考价。
(三)停牌和复牌层面
1、筹划重大事项或发行股份购买资产的停牌时间不超过10个交易日。
2、筹划控制权变更、要约收购等情形的,停牌时间不超过5个交易日。
3、未按规定披露定期报告、被要约收购、向境内其他交易所申请转板等情形需要进行停牌。
(1)每日收盘价低于每股面值、股东人数少于200人、市值均低于3亿元;
(2)净利润为负且营收低于5000万元、期末净资产为负、财务会计报告被出具无法表示意见或否定意见的审计报告、年度报告存在虚假陈述、误导性陈述或重大遗漏等;
五、北交所81家挂牌上市公司汇总表
北交所目前有81家挂牌上市公司,其中有10家为新挂牌,71家为原精选层存量挂牌公司。




长期坚持提供干货不易,如文章引起大家共鸣、对大家有帮助,请大家赞并转发,以支持我们提供更多干货,谢谢。
商务合作微信:18501955840(备注合作事由)
研报定制/公众号代运营/内容撰写服务:18600329996
