
2015年,商务部承担《出口管制法》的牵头起草工作。
2017年商务部研究借鉴国外成熟做法和先进经验,广泛征求各方面意见,形成出口管制法草案。并于同年6月16日公布《中华人民共和国出口管制法》(草案征求意见稿)以征询公众意见。
2019年12月28日,十三届全国人大常委会第十五次会议对《中华人民共和国出口管制法(草案)》进行了审议。
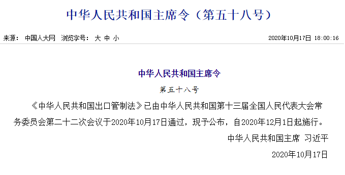
2020年10月13日,十三届全国人大常委会第二十二次会议对出口管制法草案进行第三次审议,并于10月17日通过。
中华人民共和国出口管制法(草案)
(二次审议稿)
目 录
第一章 总 则
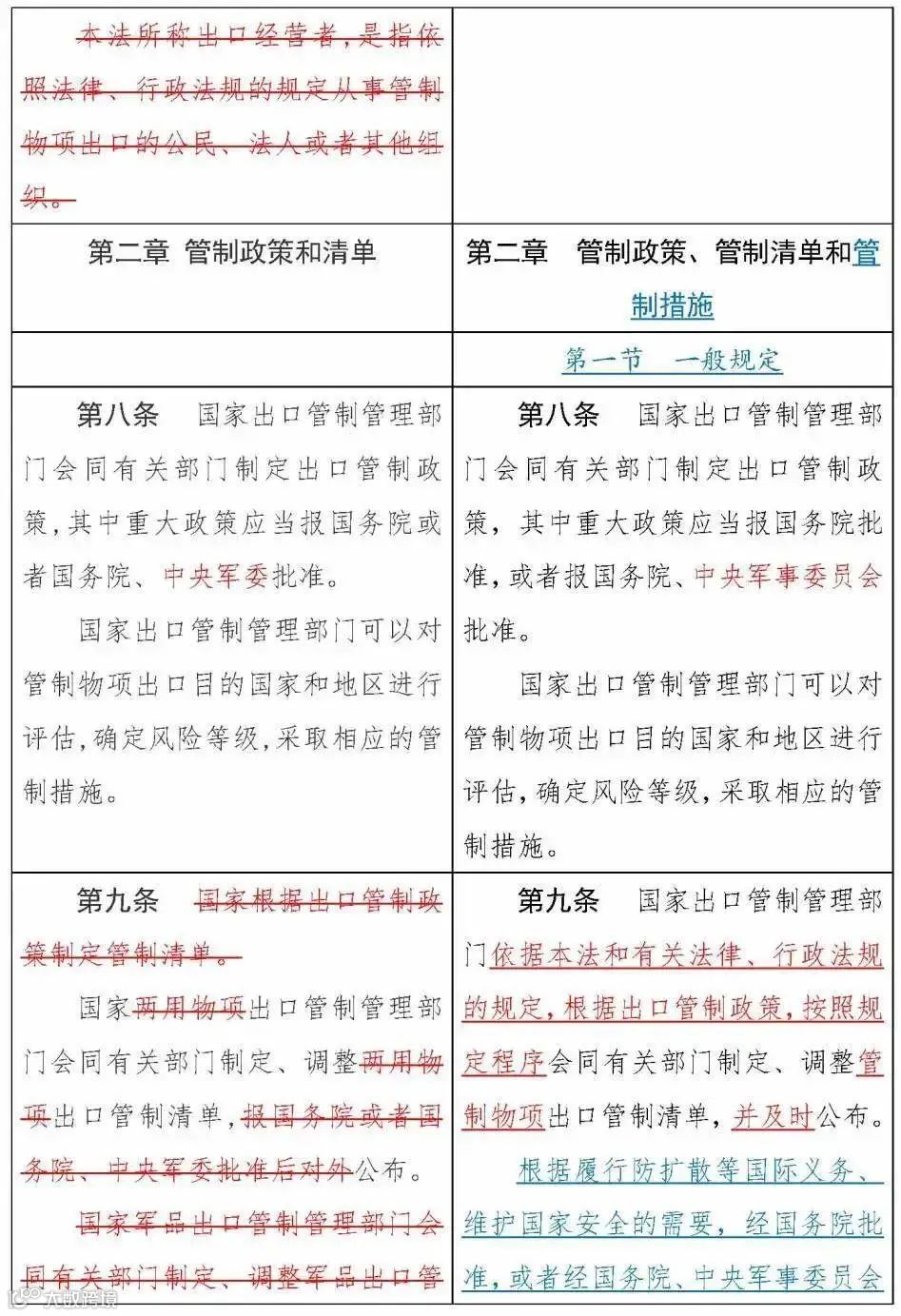
第二章 管制政策、管制清单和管制措施
第一节 一般规定
第二节 两用物项出口管理
第三节 军品出口管理
第三章 监督管理
第四章 法律责任
第五章 附 则
第一章 总 则
第一条 为了维护国家安全和利益,履行防扩散等国际义务,加强和规范出口管制,制定本法。
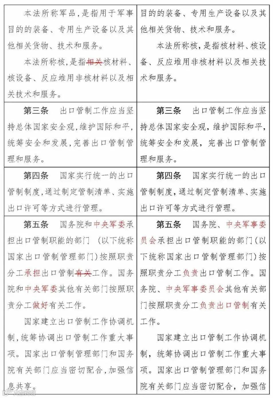
第二条 国家对两用物项、军品、核以及其他与履行防扩散等国际义务和维护国家安全相关的货物、技术、服务等物项(以下统称管制物项)的出口管制,适用本法。
本法所称出口管制,是指国家对从中华人民共和国境内向境外转移管制物项,以及中华人民共和国公民、法人和非法人组织向外国组织和个人提供管制物项,采取禁止或者限制性措施。
本法所称两用物项,是指既有民事用途,又有军事用途或者有助于提升军事潜力,特别是可以用于设计、开发、生产或者使用大规模杀伤性武器的货物、技术和服务。
本法所称军品,是指用于军事目的的装备、专用生产设备以及其他相关货物、技术和服务。
本法所称核,是指核材料、核设备、反应堆用非核材料以及相关技术和服务。
第三条 出口管制工作应当坚持总体国家安全观,维护国际和平,统筹安全和发展,完善出口管制管理和服务。
第四条 国家实行统一的出口管制制度,通过制定管制清单、实施出口许可等方式进行管理。
第五条 国务院、中央军事委员会承担出口管制职能的部门(以下统称国家出口管制管理部门)按照职责分工负责出口管制工作。国务院、中央军事委员会其他有关部门按照职责分工负责出口管制有关工作。
国家建立出口管制工作协调机制,统筹协调出口管制工作重大事项。国家出口管制管理部门和国务院有关部门应当密切配合,加强信息共享。
国家出口管制管理部门会同有关部门建立出口管制专家咨询机制,为出口管制工作提供咨询意见。
国家出口管制管理部门适时发布有关行业出口管制指南,引导企业规范经营。
省、自治区、直辖市人民政府有关部门依照法律、行政法规的规定负责出口管制有关工作。
第六条 国家加强出口管制国际合作,参与出口管制有关国际规则的制定。
第七条 出口经营者可以依法成立和参加有关商会、协会等行业自律组织。
有关商会、协会等行业自律组织应当遵守法律、行政法规,按照章程对其成员提供与出口管制有关的服务,发挥协调和自律作用。
第二章 管制政策、管制清单和管制措施
第一节 一般规定
第八条 国家出口管制管理部门会同有关部门制定出口管制政策,其中重大政策应当报国务院批准,或者报国务院、中央军事委员会批准。
国家出口管制管理部门可以对管制物项出口目的国家和地区进行评估,确定风险等级,采取相应的管制措施。
第九条 国家出口管制管理部门依据本法和有关法律、行政法规的规定,根据出口管制政策,按照规定程序会同有关部门制定、调整管制物项出口管制清单,并及时公布。
根据履行防扩散等国际义务、维护国家安全的需要,经国务院批准,或者经国务院、中央军事委员会批准,国家出口管制管理部门可以对出口管制清单以外的货物、技术和服务实施临时管制,并予以公告。临时管制的实施期限不超过二年。临时管制实施期限届满前应当及时进行评估,根据评估结果决定取消临时管制、延长临时管制或者将临时管制物项列入出口管制清单。
第十条 根据履行防扩散等国际义务、维护国家安全的需要,经国务院批准,或者经国务院、中央军事委员会批准,国家出口管制管理部门会同有关部门可以禁止相关管制物项的出口,或者禁止相关管制物项向特定目的国家和地区,向特定组织和个人出口。
第十一条 出口经营者从事管制物项出口,应当遵守本法和有关法律、行政法规的规定;依法需要取得相关管制物项出口经营资格的,应当取得相应的资格。
第十二条 国家对管制物项的出口实行许可制度。
出口管制清单所列管制物项或者临时管制物项,出口经营者应当向国家出口管制管理部门申请许可。
出口管制清单所列管制物项以及临时管制物项之外的货物、技术和服务,出口经营者知道或者应当知道,或者得到国家出口管制管理部门通知,相关货物、技术和服务可能存在以下风险的,应当向国家出口管制管理部门申请许可:
(一)危害国家安全;
(二)被用于设计、开发、生产或者使用大规模杀伤性武器及其运载工具;
(三)被用于恐怖主义目的。
出口经营者无法确定拟出口的货物、技术和服务是否属于本法规定的管制物项,向国家出口管制管理部门提出咨询的,国家出口管制管理部门应当及时答复。
第十三条 国家出口管制管理部门综合考虑下列因素,对出口经营者出口管制物项的申请进行审查,作出准予或者不予许可的决定:
(一)国际义务和对外承诺;
(二)国家安全;
(三)出口类型;
(四)管制物项敏感程度;
(五)出口目的国家或者地区;
(六)最终用户和最终用途;
(七)出口经营者的相关信用记录;
(八)法律、行政法规规定的其他因素。
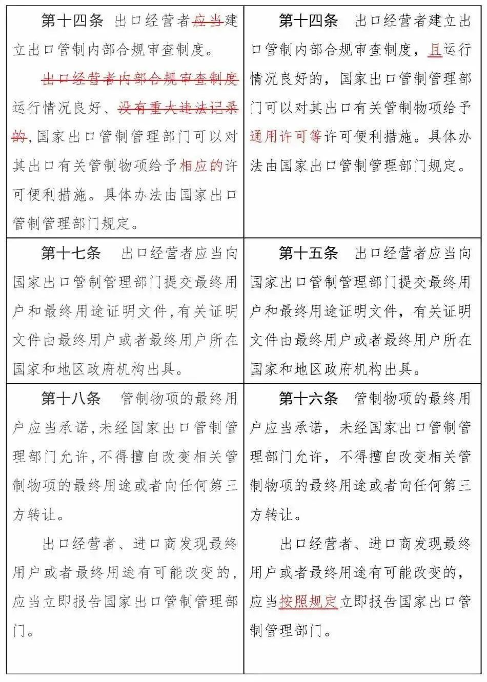
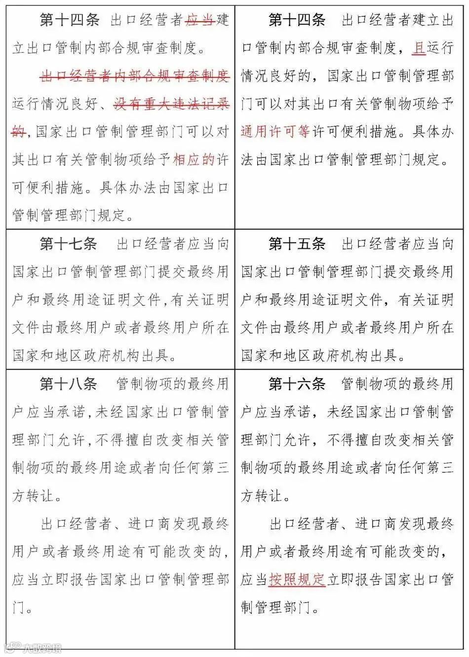
第十四条 出口经营者建立出口管制内部合规审查制度,且运行情况良好的,国家出口管制管理部门可以对其出口有关管制物项给予通用许可等许可便利措施。具体办法由国家出口管制管理部门规定。
第十五条 出口经营者应当向国家出口管制管理部门提交最终用户和最终用途证明文件,有关证明文件由最终用户或者最终用户所在国家和地区政府机构出具。
第十六条 管制物项的最终用户应当承诺,未经国家出口管制管理部门允许,不得擅自改变相关管制物项的最终用途或者向任何第三方转让。
出口经营者、进口商发现最终用户或者最终用途有可能改变的,应当按照规定立即报告国家出口管制管理部门。
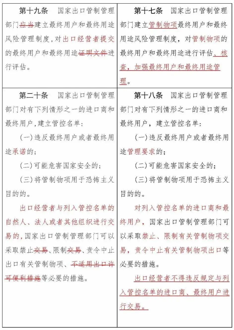
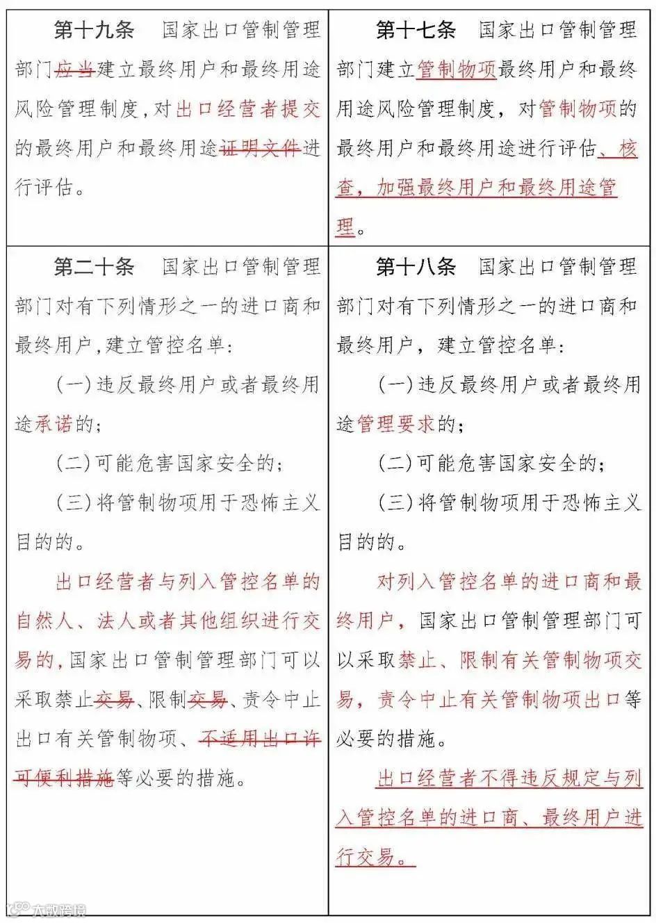
第十七条 国家出口管制管理部门建立管制物项最终用户和最终用途风险管理制度,对管制物项的最终用户和最终用途进行评估、核查,加强最终用户和最终用途管理。
第十八条 国家出口管制管理部门对有下列情形之一的进口商和最终用户,建立管控名单:
(一)违反最终用户或者最终用途管理要求的;
(二)可能危害国家安全的;
(三)将管制物项用于恐怖主义目的的。
对列入管控名单的进口商和最终用户,国家出口管制管理部门可以采取禁止、限制有关管制物项交易,责令中止有关管制物项出口等必要的措施。
出口经营者不得违反规定与列入管控名单的进口商、最终用户进行交易。
第十九条 出口货物的发货人或者代理报关企业出口管制货物时,应当向海关交验由国家出口管制管理部门颁发的许可证件,并按照国家有关规定办理报关手续。
出口货物的发货人未向海关交验由国家出口管制管理部门颁发的许可证件,海关有证据表明出口货物可能属于出口管制范围的,应当向出口货物发货人提出质疑;海关可以向国家出口管制管理部门提出组织鉴别,并根据国家出口管制管理部门作出的鉴别结论依法处置。在鉴别或者质疑期间,海关对出口货物不予放行。
第二十条 任何组织和个人不得为出口经营者从事出口管制违法行为提供代理、货运、寄递、报关、第三方电子商务交易平台和金融等服务。
第二节 两用物项出口管理
第二十一条 出口经营者向国家两用物项出口管制管理部门申请出口两用物项时,应当依照法律、行政法规的规定如实提交相关材料。
第二十二条 国家两用物项出口管制管理部门受理两用物项出口申请,单独或者会同有关部门依照本法和有关法律、行政法规的规定对两用物项出口申请进行审查,并在法定期限内作出准予或者不予许可的决定。作出准予许可决定的,由发证机关统一颁发出口许可证。
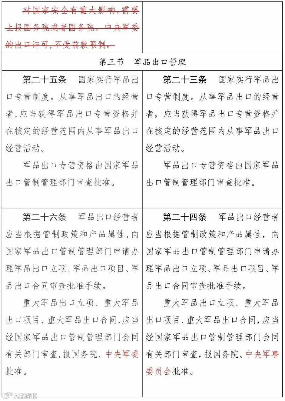
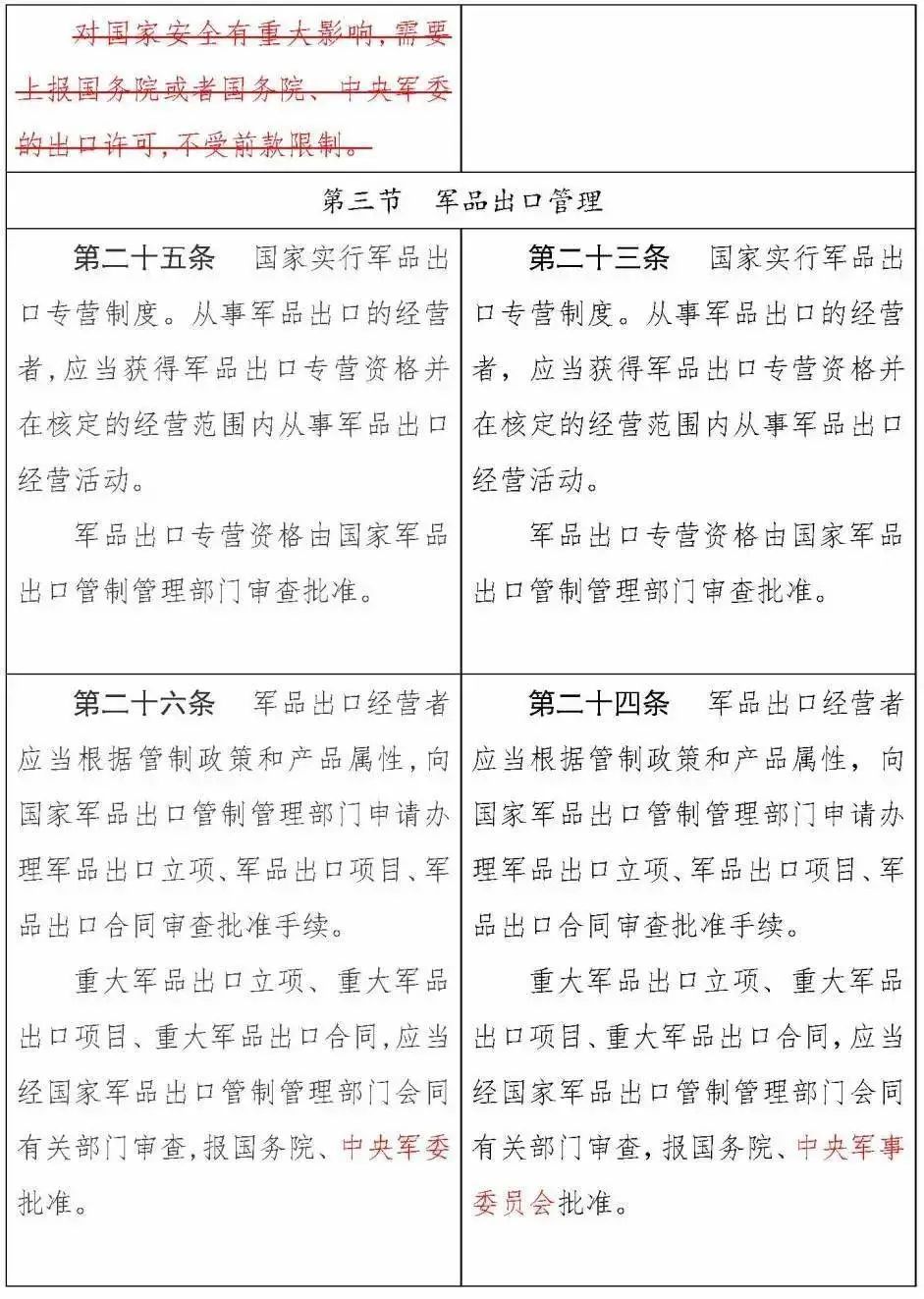
第三节 军品出口管理
第二十三条 国家实行军品出口专营制度。从事军品出口的经营者,应当获得军品出口专营资格并在核定的经营范围内从事军品出口经营活动。
军品出口专营资格由国家军品出口管制管理部门审查批准。
第二十四条 军品出口经营者应当根据管制政策和产品属性,向国家军品出口管制管理部门申请办理军品出口立项、军品出口项目、军品出口合同审查批准手续。
重大军品出口立项、重大军品出口项目、重大军品出口合同,应当经国家军品出口管制管理部门会同有关部门审查,报国务院、中央军事委员会批准。
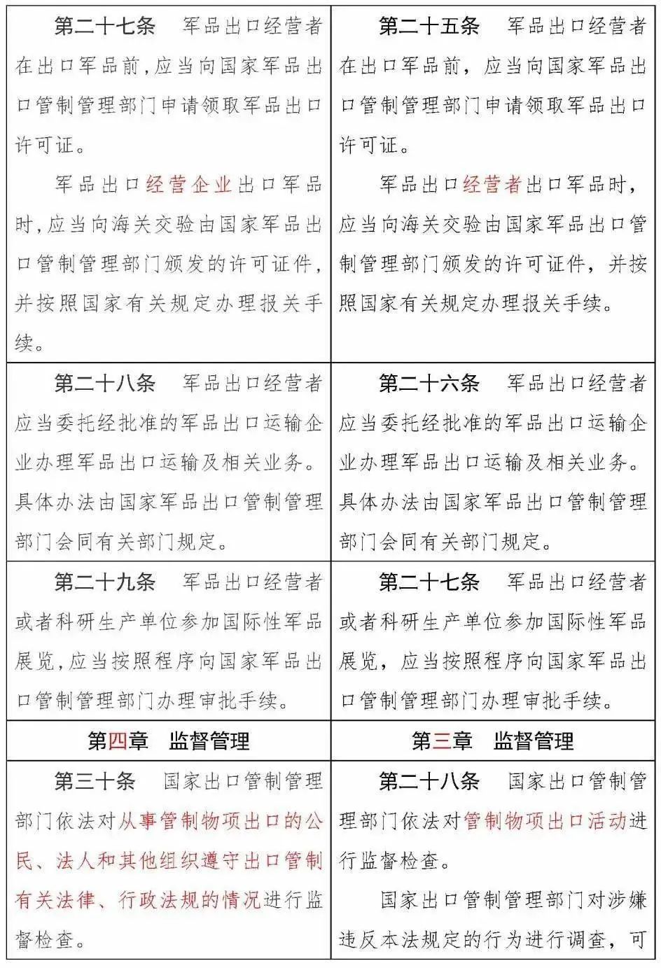
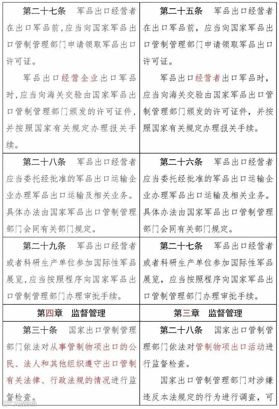
第二十五条 军品出口经营者在出口军品前,应当向国家军品出口管制管理部门申请领取军品出口许可证。
军品出口经营者出口军品时,应当向海关交验由国家军品出口管制管理部门颁发的许可证件,并按照国家有关规定办理报关手续。
第二十六条 军品出口经营者应当委托经批准的军品出口运输企业办理军品出口运输及相关业务。具体办法由国家军品出口管制管理部门会同有关部门规定。
第二十七条 军品出口经营者或者科研生产单位参加国际性军品展览,应当按照程序向国家军品出口管制管理部门办理审批手续。
第三章 监督管理
第二十八条 国家出口管制管理部门依法对管制物项出口活动进行监督检查。
国家出口管制管理部门对涉嫌违反本法规定的行为进行调查,可以采取下列措施:
(一)进入被调查者营业场所或者其他有关场所进行检查;
(二)询问被调查者、利害关系人以及其他有关组织或者个人,要求其对与被调查事件有关的事项作出说明;
(三)查阅、复制被调查者、利害关系人及其他有关组织或者个人的有关单证、协议、会计账簿、业务函电等文件、资料;
(四)检查用于出口的运输工具,制止装载可疑的出口物项,责令运回非法出口的物项;
(五)查封、扣押相关涉案物项;
(六)查询被调查者的银行账户。
采取前款第五项、第六项措施,应当经国家出口管制管理部门负责人书面批准。
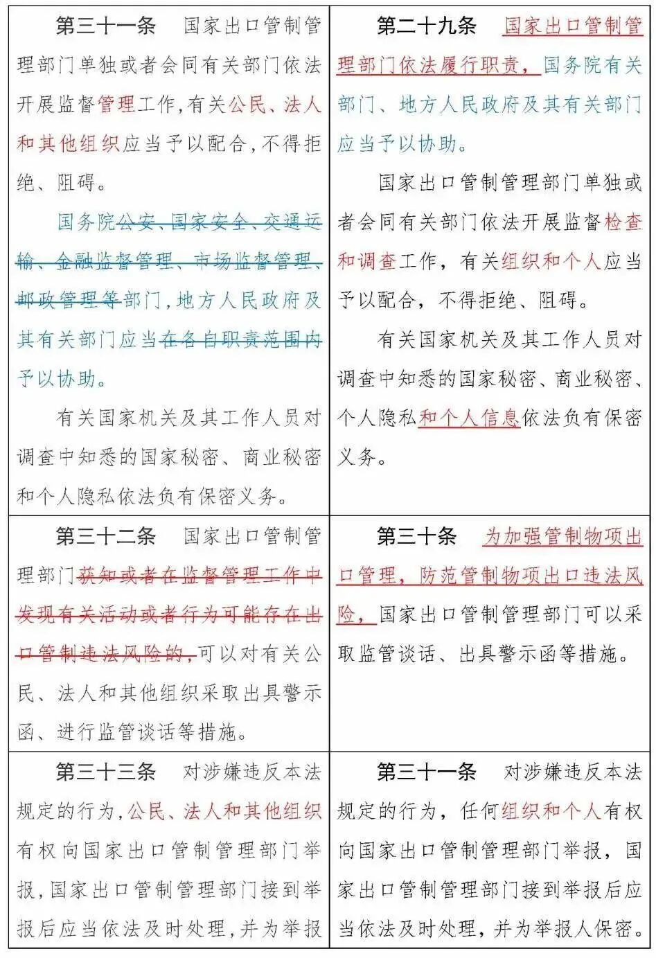
第二十九条 国家出口管制管理部门依法履行职责,国务院有关部门、地方人民政府及其有关部门应当予以协助。
国家出口管制管理部门单独或者会同有关部门依法开展监督检查和调查工作,有关组织和个人应当予以配合,不得拒绝、阻碍。
有关国家机关及其工作人员对调查中知悉的国家秘密、商业秘密、个人隐私和个人信息依法负有保密义务。
第三十条 为加强管制物项出口管理,防范管制物项出口违法风险,国家出口管制管理部门可以采取监管谈话、出具警示函等措施。
第三十一条 对涉嫌违反本法规定的行为,任何组织和个人有权向国家出口管制管理部门举报,国家出口管制管理部门接到举报后应当依法及时处理,并为举报人保密。
第三十二条 国家出口管制管理部门根据缔结或者参加的国际条约,或者按照平等互惠原则,与其他国家或者地区、国际组织等开展出口管制合作与交流。
中华人民共和国境内的组织和个人向境外提供出口管制相关信息,应当依法进行;可能危害国家安全的,不得提供。
第四章 法律责任
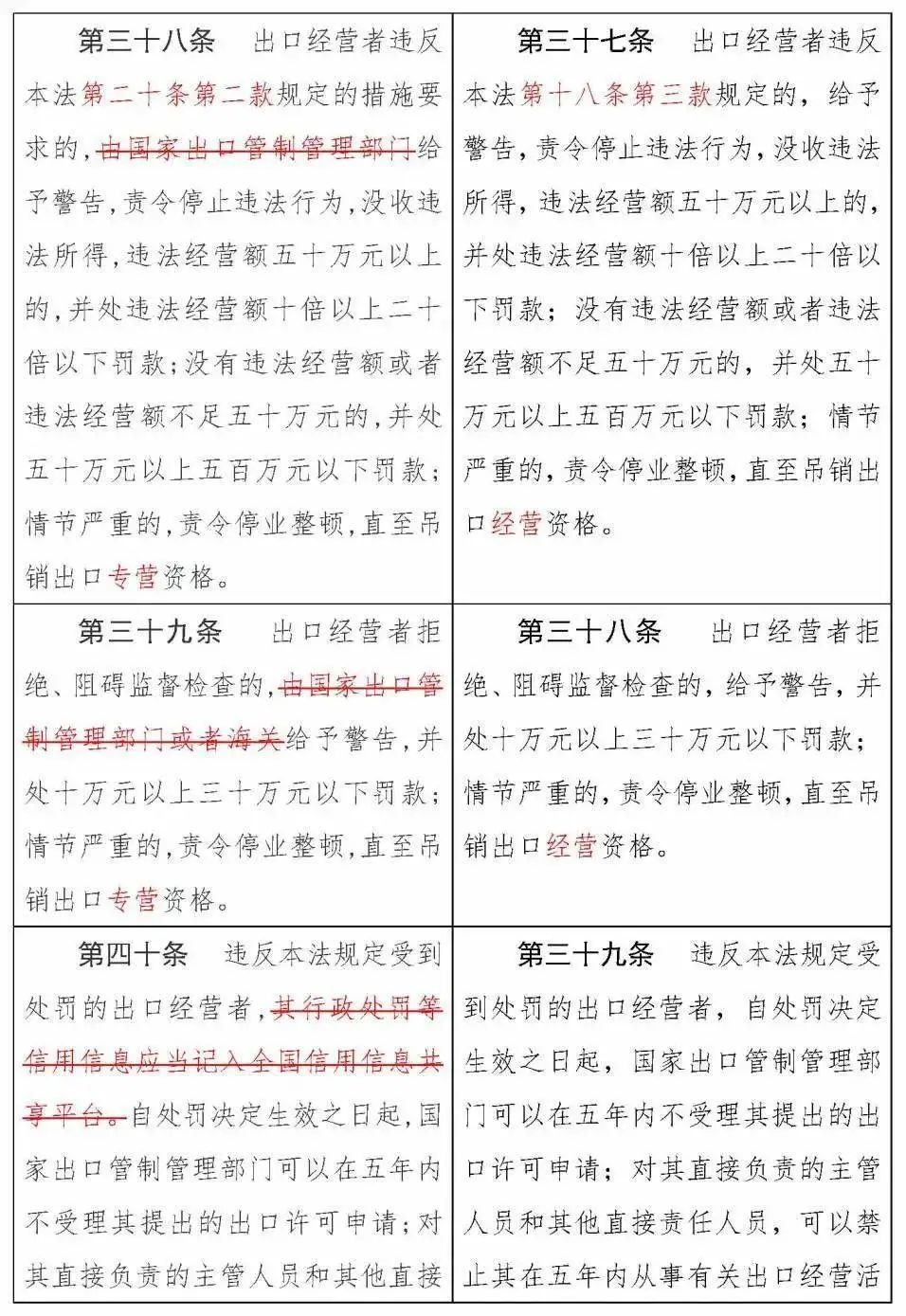
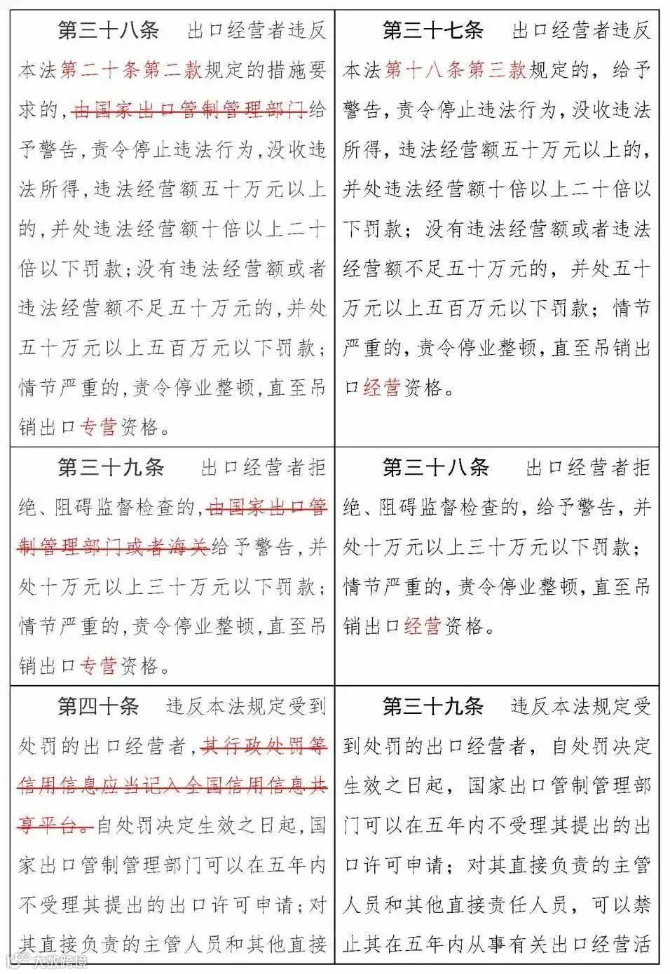
第三十三条 出口经营者未取得有关管制物项的出口经营资格从事有关管制物项出口的,给予警告,责令停止违法行为,没收违法所得,违法经营额五十万元以上的,并处违法经营额五倍以上十倍以下罚款;没有违法经营额或者违法经营额不足五十万元的,并处五十万元以上五百万元以下罚款。
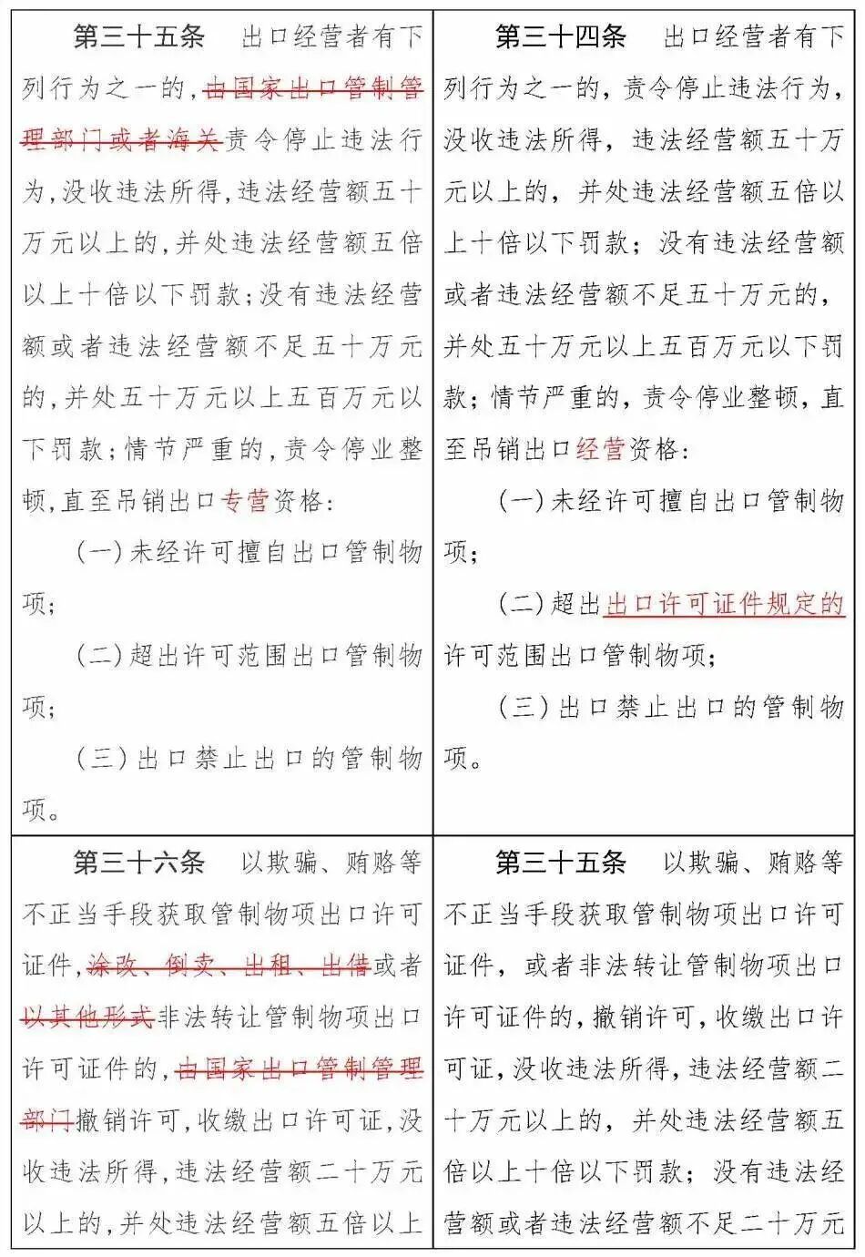
第三十四条 出口经营者有下列行为之一的,责令停止违法行为,没收违法所得,违法经营额五十万元以上的,并处违法经营额五倍以上十倍以下罚款;没有违法经营额或者违法经营额不足五十万元的,并处五十万元以上五百万元以下罚款;情节严重的,责令停业整顿,直至吊销出口经营资格:
(一)未经许可擅自出口管制物项;
(二)超出出口许可证件规定的许可范围出口管制物项;
(三)出口禁止出口的管制物项。
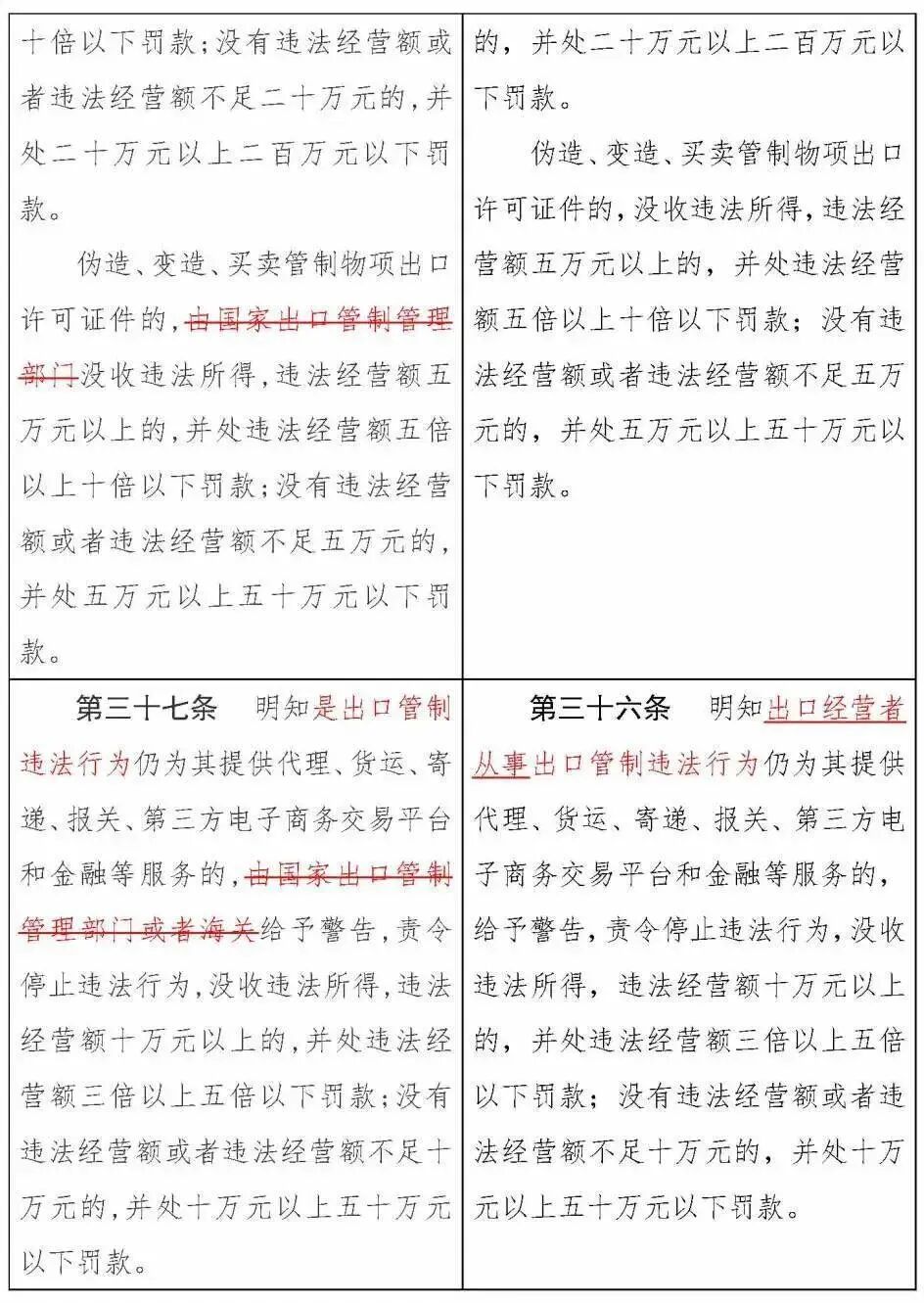
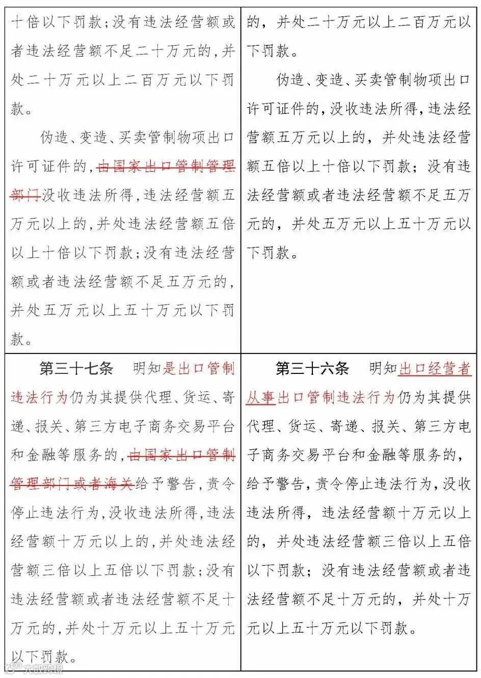
第三十五条 以欺骗、贿赂等不正当手段获取管制物项出口许可证件,或者非法转让管制物项出口许可证件的,撤销许可,收缴出口许可证,没收违法所得,违法经营额二十万元以上的,并处违法经营额五倍以上十倍以下罚款;没有违法经营额或者违法经营额不足二十万元的,并处二十万元以上二百万元以下罚款。
伪造、变造、买卖管制物项出口许可证件的,没收违法所得,违法经营额五万元以上的,并处违法经营额五倍以上十倍以下罚款;没有违法经营额或者违法经营额不足五万元的,并处五万元以上五十万元以下罚款。
第三十六条 明知出口经营者从事出口管制违法行为仍为其提供代理、货运、寄递、报关、第三方电子商务交易平台和金融等服务的,给予警告,责令停止违法行为,没收违法所得,违法经营额十万元以上的,并处违法经营额三倍以上五倍以下罚款;没有违法经营额或者违法经营额不足十万元的,并处十万元以上五十万元以下罚款。
第三十七条 出口经营者违反本法第十八条第三款规定的,给予警告,责令停止违法行为,没收违法所得,违法经营额五十万元以上的,并处违法经营额十倍以上二十倍以下罚款;没有违法经营额或者违法经营额不足五十万元的,并处五十万元以上五百万元以下罚款;情节严重的,责令停业整顿,直至吊销出口经营资格。
第三十八条 出口经营者拒绝、阻碍监督检查的,给予警告,并处十万元以上三十万元以下罚款;情节严重的,责令停业整顿,直至吊销出口经营资格。
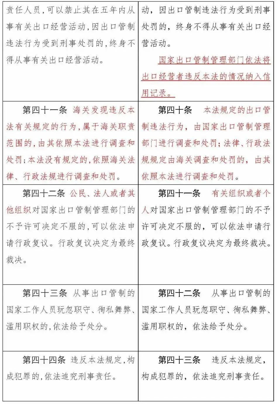
第三十九条 违反本法规定受到处罚的出口经营者,自处罚决定生效之日起,国家出口管制管理部门可以在五年内不受理其提出的出口许可申请;对其直接负责的主管人员和其他直接责任人员,可以禁止其在五年内从事有关出口经营活动,因出口管制违法行为受到刑事处罚的,终身不得从事有关出口经营活动。
国家出口管制管理部门依法将出口经营者违反本法的情况纳入信用记录。
第四十条 本法规定的出口管制违法行为,由国家出口管制管理部门进行调查和处罚;法律、行政法规规定由海关调查和处罚的,由其依照本法进行调查和处罚。
第四十一条 有关组织或者个人对国家出口管制管理部门的不予许可决定不服的,可以依法申请行政复议。行政复议决定为最终裁决。
第四十二条 从事出口管制的国家工作人员玩忽职守、徇私舞弊、滥用职权的,依法给予处分。
第四十三条 违反本法规定,构成犯罪的,依法追究刑事责任。
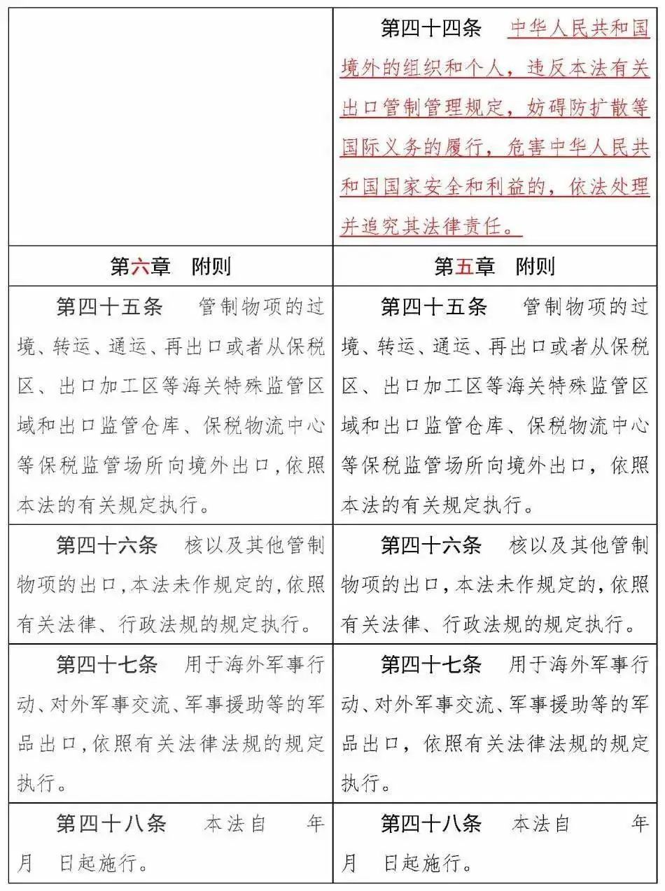
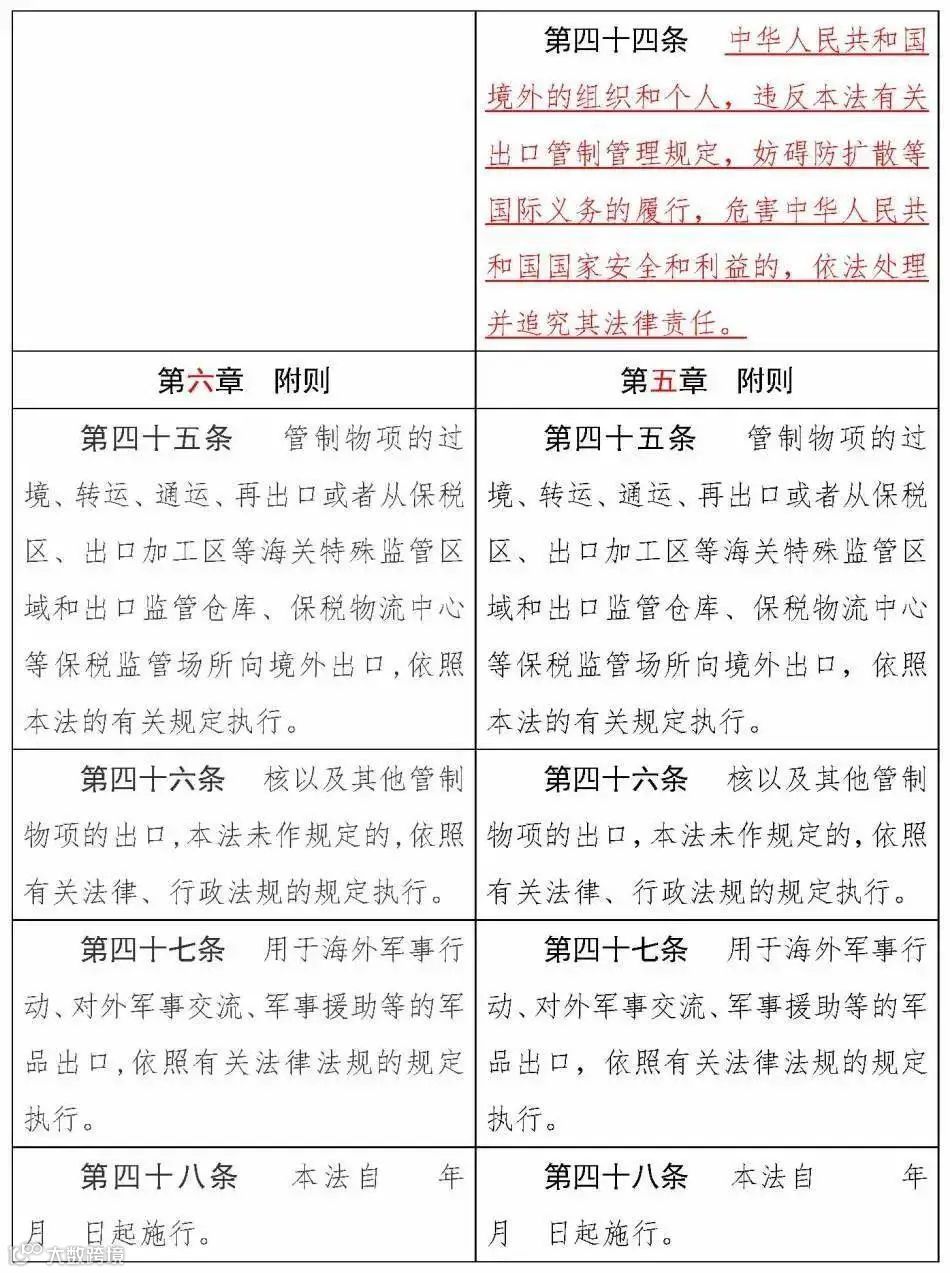
第四十四条 中华人民共和国境外的组织和个人,违反本法有关出口管制管理规定,妨碍防扩散等国际义务的履行,危害中华人民共和国国家安全和利益的,依法处理并追究其法律责任。
第五章 附 则
第四十五条 管制物项的过境、转运、通运、再出口或者从保税区、出口加工区等海关特殊监管区域和出口监管仓库、保税物流中心等保税监管场所向境外出口,依照本法的有关规定执行。
第四十六条 核以及其他管制物项的出口,本法未作规定的,依照有关法律、行政法规的规定执行。
第四十七条 用于海外军事行动、对外军事交流、军事援助等的军品出口,依照有关法律法规的规定执行。
第四十八条 本法自 年 月 日起施行。
本文来源:中国人大网
























