
来源:读懂ABS
一、15号文的规定是对此前系列政策思路的延续
2021年7月监管部门下发的《银行保险机构进一步做好地方政府隐性债务风险防范化解工作的指导意见》(银保监发[2021]15号,以下简称“15号文”),针对地方政府隐性债务监管进行新一轮政策收紧。
中共中央、国务院、财政部、银保监会等各部门多年来一直致力于隐性债务“控增化存”整治工作,各阶段整治侧重点虽略有不同(如2010-2014年主要清理融资平台和锁定政府债务;2015-2017年平台逐步转型、政府举债行为整改;2018年-至今,着重化解存量隐性债务),但系列政策均体现了监管思路的一贯延续性。
例如,早在《关于进一步规范地方政府举债融资行为的通知》(财预〔2017〕50号)文中就有此类规定:
“二、切实加强融资平台公司融资管理,地方政府不得将公益性资产、储备土地注入融资平台公司,不得承诺将储备土地预期出让收入作为融资平台公司偿债资金来源,金融机构为融资平台公司等企业提供融资时,不得要求或接受地方政府及其所属部门以担保函、承诺函、安慰函等任何形式提供担保。
四、进一步健全规范的地方政府举债融资机制,地方政府及其所属部门不得以文件、会议纪要、领导批示等任何形式,要求或决定企业为政府举债或变相为政府举债”。
2021年5月6日,财政部党组书记、部长刘昆在《经济日报》头版发表署名文章《建立健全有利于高质量发展的现代财税体制》指出“落实地方政府不得以任何形式增加隐性债务的要求,决不允许通过新增隐性债务上新项目、铺新摊子。积极稳妥化解存量,强化与金融系统协同配合,对隐性债务实行穿透式监管”。
2020年1月3日,银保监会出台了《关于推动银行业和保险业高质量发展的指导意见》(银保监发〔2019〕52号),提出规范银行业保险业的“30条”,目的就是提升金融服务实体经济质效,有效防范化解金融风险。专门提到“加强重点领域风险防控,继续做好地方政府隐性债务风险化解,严禁违法违规提供新增融资”。
本次15号文的规定亦是对此前系列政策思路的延续,多条红线均是对过去监管规则的重申。从文件所规范的对象和主体来看,文件的出台主要是规范金融机构的各类融资行为,而不是规范城投或社会投资人的投资行为的,也即如果存在文件中规定的情形的,银行不得为其提供融资;对涉及财政担保回购等信用支持的融资更是国务院及财政部等文件一直强调和要求的地方政府不得触碰的“红线”。
二、15号文相比于此前监管政策的创新点
(1)平台识别标准的调整
“政府融资平台”的定义出自《国务院关于加强地方政府融资平台公司管理有关问题的通知》(国发[2010]19号,以下简称“国发19号文”),是指由地方政府及其部门和机构等通过财政拨款或注入土地、股权等资产设立,承担政府投资项目融资功能,并拥有独立法人资格的经济实体。但在平台具体识别上,往往标准不一:
原银监会主要依据其对平台贷款开展清查甄别后形成的《地方政府融资平台全口径融资统计表》对融资平台进行名单制管理。但原有名单存在两个问题:
一则,银行、信托等机构向名单外企业新增贷款仍然存在变相增加隐性债务的可能;
二则,该名单自2018年末起不再更新退平台信息,导致目前以该名单进行平台识别,参考价值较弱。
原保监会没有实行名单制,但以保债计划为例,中国保险资产管理业协会在《关于涉及地方政府融资平台债权投资计划的提示函》中要求,应按照国发19号文的规定确认融资主体是否为地方政府平台。但对于“承担政府投资项目融资功能”没有具体明确的界定标准,例如不属于存量融资平台公司、但承担政府委托实施的公益性项目建设的公益类国有企业是否属于平台,参与一定程度上地方建设的商业类国有企业是否属于平台,实操中通过借鉴其他文件标准进行综合认定。
本次15号文在“(三)加强融资平台公司新增融资管理”中,要求银行保险机构对接财政部监测平台,在提供融资前需确认融资主体是否涉及地方政府隐性债务,这意味着:
1)新标准从“是否承担隐性债务”的实质角度界定融资平台,与原银监会名单对比,平台企业的认定范围可能扩大,且平台企业根据隐性债务增减情况调入或调出,名单始终是动态的。
2)银行保险机构今后适用同一套识别标准,且平台识别具体以财政部监测平台查询结果为准,识别标准趋于明确和统一,操作上更加清晰。
从整体看,平台名单以隐性债务作为识别标准、名单管理主体由银保监会调整为财政部,从而实现源头上监控承担隐性债务的主体、避免放贷监管盲区,监管政策上有所收紧。
(2)隐债监管的再明确
“地方政府隐性债务”的定义出自《中共中央国务院关于防范化解地方政府隐性债务风险的意见》(中发[2018]27号),是指地方政府在法定债务预算之外,直接或间接以财政资金偿还,以及违法提供担保等方式举借的债务。
核心是继2014年版《预算法》和《国务院关于加强地方政府性债务管理的意见》(国发[2014]43号)出台后,地方政府的全部收入和支出都纳入预算,且除发行政府债券方式举债外,不得以任何方式举借债务。故以未纳入预算的财政资金作为还款来源的举债,都可构成隐性债务。
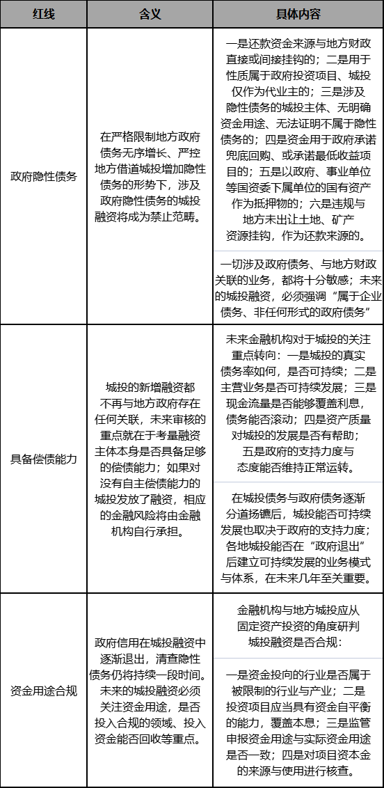
15号文的中心思想,在于做好“严禁新增地方政府隐性债务”和“妥善化解地方政府隐性债务”,并提出了具体措施和要求。
与过往监管文件的要求对比,15号文提出的债权人约束红线,如“不得要求或接受政府部门出具承诺或担保性质的文件兜底”、“不得要求或接受以国有资产为相关融资进行抵质押”、“不得将融资服务作为政府购买服务内容”、“PPP、政府投资基金等,不得约定或要求由政府回购投资本金或承诺保底收益”等在此前监管文件中均有体现,非新增内容,本文不再赘述,仅以重点条款进行分析:
1)明确“不得违法违规提供实际依靠财政资金偿还或者提供担保、回购等信用支持的融资”
《关于规范金融企业对地方政府和国有企业投融资行为有关问题的通知》(财金[2018]23号)规定,“除购买地方政府债券外,不得直接或通过地方国有企事业单位等间接渠道为地方政府及其部门提供任何形式的融资”。
《中国保监会、财政部关于保险资金运用管理支持防范化解地方政府债务风险的指导意见》(保监发[2018]6号,以下简称保监发6号文)规定,“鼓励保险机构购买地方政府债券,严禁违法违规向地方政府提供融资,不得要求地方政府违法违规提供担保”。
从上述文件看,15号文的规定是对此前监管文件的延续,从对象角度(向地方政府提供融资)调整为行为角度(以财政资金偿还或担保),也是在进一步重申:
①实际依靠财政资金作为还款来源的纯公益性项目无法作为投资项目;
②地方政府不得以财政资金为银行保险机构提供的融资进行担保;
③融资主体或担保人以涉财政资金作为还款来源时,应审慎核查是否已履行了完备的财政预算流程。
2)明确“不得提供预期土地出让收入作为企业偿债资金来源的融资”
《关于规范土地储备和资金管理等相关问题的通知》(财综[2016]4号,以下简称财综4号文)规定,“项目承接主体或供应商应当严格履行合同义务,按合同约定数额获取报酬,不得与土地使用权出让收入挂钩”。
《关于进一步规范地方政府举债融资行为的通知》(财预[2017]50号)规定,“地方政府不得将公益性资产、储备土地注入融资平台公司,不得承诺将储备土地预期出让收入作为融资平台公司偿债资金来源,不得利用政府性资源干预金融机构正常经营行为”。
从上述文件看,“不得以预期土地出让收入作为还款来源”并非15号文新增规定。该规定旨在禁止地方政府不履行“收支两条线”义务、擅自承诺以土地出让收入作为还款来源直接返还的违规行为。实践中,需要结合具体项目分析:
①从业务模式上:根据财综4号文规定,储备土地的前期开发工作可以由土地储备机构通过政府采购委托承接主体实施,承接主体依据相关协议开展工作,并据此获取报酬。作为报酬的资金来源,根据财综4号文规定,可以由财政部门从已供应储备土地产生的土地出让收入中安排土地储备资金、并向承接主体拨付。但实践中应注意报酬计算标准应根据实际成本+收益的方式据实结算,而非所在地块预期出让收入的分成返还,避免投资回报与土地使用权出让收入直接挂钩。
②从收入来源上:需审慎核实作为报酬的资金拨付流程是否严格履行相关程序,从可执行性上,应追溯资金是否由财政部门或土储机构拨以政府性基金收入拨付,如能取得当地政府据此形成的预算方案及人大审批通过的文件更好。
3)明确“不得对平台新增流贷类融资”
依照银行业机构过往操作,在不违背国发19号文关于“向融资平台公司新发贷款要直接对应项目”、及《关于配合做好防范化解融资平台到期存量政府隐性债务风险工作的通知》(银保监发[2019]45号,以下简称“银保监发45号文”)关于“流贷不得用于置换存量到期隐性债务”规定的前提下,实行“名单内”平台不新增流贷、“名单外”平台给予不用于置换存量到期隐性债务的流贷。
因而,15号文出台后,由于对“融资平台”的识别标准进行了调整,原“名单”范围面临扩大,直接影响机构放贷业务。
财政部监测平台界定的“融资平台”范围可能大于国发19号文项下的融资平台范围,具体将以届时查询结果为准。在监测平台尚未正式适用前,对有国资背景的融资主体给予“补充营运资金”用途可能需要审慎考虑。
4)明确“不得为平台参与地方政府专项债券项目提供配套融资”
2019年6月,中共中央办公厅、国务院办公厅下发《关于做好地方政府专项债券发行及项目配套融资工作的通知》,允许金融机构以项目贷款等方式对“收益兼有政府性基金收入和其他经营性专项收入,且偿还专项债券本息后仍有剩余专项收入的重大项目”提供配套融资支持。但特别提及“市场化转型尚未完成、存量隐性债务尚未化解完毕的融资平台公司不得作为项目单位。严禁项目单位以任何方式新增隐性债务”。
由此可见,15号文的这条红线规定、及上文中15号文以“是否存在隐性债务”圈定融资平台公司的界定思路,是与《关于做好地方政府专项债券发行及项目配套融资工作的通知》一脉相承的。
三、15号文补充通知分析
近日,银保监会针对《银行保险机构进一步做好地方政府隐性债务风险防范化解工作的指导意见》(银保监发[2021]15号,以下简称“15号文”)发布补充通知,主要涉及5点内容:
(1)隐形债务主体标准不以集团公司为口径,而以单一法人主体为口径。
以往城投公司经常有层层股权嵌套的情况,而且随着交易所“红黄橙”分档审批的政策实施,各地城投公司为做大做强,陆续出现合并区域内城投、组建集团企业从而提升公司资本实力的情况,尤其是在城投资产较为分散、城投公司资质不高的发债区域。隐形债务主体新标准让母子公司可以根据自己的实际情况继续寻求银行、信托、租赁等的流动贷款,不至于出现因集团内某一家公司涉及隐形债务导致整个集团公司融资受到限制。猜想后续各地方城投整合的步伐可能会进一步提速。
(2)对于涉及隐形债务的城投公司,各银行、保险机构的存量流动贷款可以视必要程度续作。
城投角度看,其在逐步化债的过程中有了一定缓冲,避免陷入融资困局。特别是网红区域的城投公司,债券融资渠道本就不通畅,银行放贷审核更加严格,如果存量流动贷款不可续作,势必会对这些城投公司的信用资质造成实质冲击,加剧其流动性紧张局面。机构角度看,其可以根据城投公司的融资必要性自主决定是否续期流动贷款,“续与不续”的权利重新回归。但细品,这字里行间总透着一丝不安的成分,猜想以后机构在“续”之前必定会多掂量掂量,毕竟,非隐性债务到底怎么解决,还有很多未知数。
(3)标准化债券和合格的资管产品不受“15号文”的约束。
“15号文”发布后,机构投资者针对涉及隐性债务的发债主体出现过债券投资“一刀切”的情况,这提高了城投公司发债难度,降低了债券流动性。但补充通知不再对标准化债券和合格的资管产品进行要求,放松了这方面的监管,将监管责任交给相关业务主管部门。在供给端,交易所和协会对债券用途进行管控,而在投资端,城投公司债券购买者大多为银行、保险机构,这些机构投资者可继续自主进行投资决策,其合规风险有所降低。很显然,标品的控制主要还是侧重于供给端。
(4)信托公司、融资租赁公司发放的贷款如未指定贷款用途均认定为流动贷款,这类贷款不可新增但可续作。
补充通知限制了城投公司的信托、租赁类贷款新增,但未限制续作,一定程度上给予城投公司更多时间去降低融资成本,优化融资结构。一般而言,非标债务较多的城投公司所处的区域经济财政表现较弱,融资环境本就不佳,经营能力也较弱,在化债方面推动难度较大,所以非标债务的续作显得尤为重要,给城投公司更多时间去化债。从总量上来看,还是只减不增。
(5)民生类企业(包括当地粮食供销企业)的融资限制可以放松。
补充通知特别提到这一点,也是顾及到了民生类企业的特殊性,其担负的社会责任通常较大,如果民生类企业出现流动性问题,对区域环境的稳定性将形成较大负面影响,所以对其融资限制与城投公司有所差异。
四、15号文及补充通知对城投机构影响
(1)城投债规模
关于城投债总规模,截至2020年末,全国存量城投债共计11555只,债券余额共计9.15万亿元。从债券期限看,以3~7年期为主,存量城投债余额继续创历史新高。根据2021年7月12日申万宏源研报数据,截至2021年5月31日,按照Wind口径,存量城投债11.78万亿,占非金融信用债的50%以上,占整个债券市场的10%左右,是债券市场的重要组成部分。根据国海证券研报数据,2021年下半年城投债市场仍面临1.6万亿元的到期和行权规模,其中8月有3187.5亿元的城投债待偿还。
(2)城投债违约现状
2021年1-6月期间,城投贷款违约仅春华水务一起;非标逾期事件共计28起,涉及城投平台26家(以非发债平台居多),整体高于去年同期。
此外,从地区分布来看,2021年以来,非标逾期情况仍多集中在债务压力较大的偏尾部区域当中。2021年1-6月的28起非标逾期违约事件主要分布在贵州、云南、内蒙古、河南、陕西、天津6个省市。其中,贵州省共发生15起非标违约事件,新增首次违约主体6家;云南省共发生7起非标逾期,新增首次违约主体5家;其余4个省份非标逾期事件均在1-2起。从行政层级看,区县级平台的非标逾期情况较多,违约主体的行政层级及信用资质整体偏低。
(3)城投机构违约原因
2018年以来,部分地区城投机构发生债务逾期的原因主要有以下几方面:一方面是短贷长投,2-3年到期后造成短期还款压力较大;另一方面,城投机构将融入资金投入到棚户区改造、园区市场建设等项目中去,短期难以产生收益性现金流,因此需要继续靠外部融资或者出让土地收入来获取资金维系债务流动。一旦融资政策出现变动,短期偿债便会承压。
聚焦2021年的非标违约的发债主体:非标逾期的原因或在于平台的货币资金整体下降,债务短期化的同时,账上预留资金对短期债务的覆盖程度越来越低,资金短期周转愈发困难;此外,平台对外担保规模也整体增加,地区互保风险加大。
(4)15号文对城投债影响
本轮城投监管思路是从信托到债券再到银行端的逐步深化,作为城投平台最重要的融资来源,银行端监管的深化,反映了监管部门对于城投债务管控的高度关注。但与此同时,本轮城投监管的重点在于严控城投新增债务,本质目的还是防范债务快速扩张可能引发的债务风险。
15号文之后城投融资已经出现事实上的三道红线:
15号文后,地方政府能够帮助城投支撑的债务规模是非常有限的:
重划权责,打消财政兜底幻觉:
15号文采用了“打消财政兜底幻觉”的表述,再次重申了城投债务并非与政府债务划等号的基本原则。即使是涉及隐性债务的城投主体,也不代表其全部债务都由财政承担。如今城投债中政府真正负有直接偿还义务的只有两个部分:被纳入政府隐性债务的部分、当地政府履行出资人职责的部分。
保存量不保增量,旧债旧办法,新债新办法:
监管对于城投的态度,仍然是压降杠杆率、维持长期稳定运转。这一思路与政府降杠杆的宏观策略保持一致,在15号文中也有所印证;对于即将到期的存量债务、隐性债务,仍然鼓励金融机构予以续期滚动,但对新增债务则持非常严厉的否定态度。在实际操作层面上,地方政府与监管将执行“保存量不保增量”的态度;采用“旧债旧办法,新债新办法”,维持城投的整体稳定。
控制风险,两个类型必须保:
在财政普遍紧缩的当下,只有两个层面的债务政府是必须妥善处理的:一个是公开市场的债务,考虑市场影响与地方经济发展,不得出现恶性违约事件是基本的底线;另一个是直接涉及个人投资者的债务,尤其是地方募集资金的,必须要及时给予保障方案、避免出现群体性事件,造成更大的风险。其他类型的债务,通过市场化的方式来处置。
(5)强监管政策下城投机构融资策略
1)城投去杠杆正式开启
由于政府信用的消失,城投将主动或被动开启去杠杆的进程。
可以从城投本身不同的状况来分别看待:
对于债务率已经远超出自身承受能力、长期依靠借新还旧勉强维持存续的平台来说,未来几年需要严守“不新增债务”的底线。在城投转型、隐性债务置换后,通过财政支持与城投运营,逐渐优化债务结构,并降低债务风险;
对于债务率已经较高,但地方还处在高速发展阶段的城投们来说,未来几年的融资也将受到一定的限制,但整体思路在于“监管资金流入的用途”、促进城投的投资效率、降低表外融资等不可控因素。未来几年是否能够得到资金的支持,依托的是重点工作领域的职能、投入产出资金自平衡的项目;
对于一些资信等级不高、债务率较低的地区,在完成市场化转型后,能够在公开途径获得的融资反而可能有所增加。随着融资模式的转变与市场的发展,一些发展滞后的、债务率较低的、但有真实投资需求的中小平台,有希望得到市场的支持、进行适度发展。
2)城投债未来还款来源
未来,城投债可以通过隐性债务置换、地方金融资源流入、市场化业务的注入三种途径来还款。
3)政府融资新思路
转变融资思路,构建合规收入。
15号文并非限制城投举债,而是限制城投再次凭借地方政府的信用进行举债、导致地方隐性债务出现进一步增长。因此,只要及时转变融资思路,仍然可以合规化融资。
以市场化、权责清晰的思路构建政府付费,通过合规的方式融资:
一是通过盘活存量资产进行融资,发改委与财政部都鼓励地方政府与城投盘活存量基础设施与公共服务类存量资产。既可以申请发行发改委试点的公募REITs,也可以用特许经营或PPP模式下的政府付费模式作为项目收入、申请发行私募类REITs产品;
二是通过政策鼓励类项目作为融资载体,申请项目贷款或发行项目收益债券。对于发改委鼓励的九大领域,城投仍然是地方政府运作项目的重要平台。
15号文的落地并非是“切断融资”,而是进一步促使城投的发展与融资思路转变。
承接服务职能,加强市场运作。
城投未来将进一步承接地方政府的公共服务类职能,并成为基础设施与公共服务类项目的市场化运作平台。
未来城投需要做的是,将承接的服务性职能、市场化运作项目“做实”,在项目收益自平衡的基础上合法合规进行融资;既不新增政府隐性债务,也使得企业可持续发展。
未来的地方城投,将进一步通过市场化运作的机制,参与到新型城镇化、城市更新、乡村振兴、产业基础设施等项目中去,更多的发挥企业的主观能动性与投资效率,做实自身的的资产与现金流,实现新一轮的城投转型。
对于自身现金流情况并不好的、债务风险已经积累到一定水平的城投来说,应当面对现实,停止举债投资;更多的利用企业的能动性,让市场企业承接更多的政府与城投职能。
在市场化的大背景下,进一步放开基础设施与公共服务领域对市场企业的限制也是大势所趋;在这个过程中,城投可以作为政府与市场之间的“桥梁”。既作为地方国企,承接政府的委托与相应的职能;又以市场化的方式与企业开展深层次合作,让专业的人来做专业的事。
加快合并重组,城投抱团取暖。
虽然城投有一定的特殊性,但在自身受限越来越多的情况下,地方中小平台的合并重组将是大势所趋。同一个地级市下辖区县的城投,将整合成为一个大型的城投集团、再通过独立的二级公司进行独立运营,实现资产规模与经营能力的提升;财力尚可、但有多家平台的地方,则会进一步加快重组的进程,将隐性债务与主体集团进行“切割”,重组后的集团就可以重新出发。
(6)强监管政策下城投机构转型策略
城投机构根据业务性质的不同,可将城投公司的业务分为公益性业务、准公益性业务和经营性业务。一般城投公司业务以公益性业务为主,但由于公益性业务收入大多来自地方政府,同时伴随着回款周期长、资金占用大等问题,城投公司需要通过大量融资维持公益性业务的开展。
2020年之前城投平台在进行融资时,金融机构更多考虑政府的隐性兜底,但目前银行放款也开始参考实体化程度、未来产生收入,现金流等情况。目前政策是对部分项目进行限制,但是例如乡村振兴等,监管也希望城投平台将资金投入到新的经济增长版块里,希望城投公司以实体经济为抓手。
城投公司职能要发生改变,将不是在原来的基础上专门负责融资,增加了地方政府的隐性债务,要向实体化经济转型,随着城市建设的不断推进和城市化率的不断提高,城市基础设施建设业务空间的不断缩小,城投公司的公益性业务量也呈现不断减少的趋势。为更加健康地和持续地发展,城投公司有发展市场化业务以获取现金流和丰富自身业务结构的内在动力。在此大背景下,城投公司市场化转型已是大势所趋。
五、15号文及补充通知对信托市场影响
影响范围:融资类基础产业信托业务将受到主要影响
一是部分融资类基础产业信托属于15号文的规范对象。据相关规定,地方政府隐性债务一般是指地方政府、国有企事业单位、直属机构等,在法定政府限额以外直接举借、或承诺以财政资金偿还及违法提供担保等方式举借的债务。按照地方政府隐性债务的规定,部分融资类基础产业信托属于地方政府隐形债务的范围,因此在此次15号文的规范范围之内。根据中国信托业协会数据,自2013年底以来,基础产业信托规模已持续多年保持在2万亿以上。截至2021年一季度末,资金信托中基础产业投向规模余额为2.32万亿元,规模占比达到14.51%。预计该部分业务未来将受到15号文的持续影响。
二是基础产业信托规模较大和占比较高的信托公司可能受15号文影响较大。从业务存量规模和占比来看,据62家信托公司披露的年报数据,部分信托公司基础产业信托规模较大且占比较高。截至2020年底,基础产业信托存量规模超过500亿元的信托公司共有16家,其中有6家信托公司存量规模超过1000亿元;部分信托公司基础产业信托规模占比较高,截至2020年底,基础产业信托存量规模占比超过20%的信托公司共14家,其中6家超过30%,1家甚至超过75%。
从经营业绩来看,部分信托公司基础产业信托营业收入贡献占比较高。根据信托公司披露的2020年年报,基础产业信托规模较大的信托公司,信托业务收入排名也较为靠前。在当前行业转型的大背景下,15号文对这些信托公司的影响也值得关注。
影响程度:基础产业信托展业难度与风险程度将有所提高
一是未来基础产业信托业务的展业难度将加大,行业基础产业信托业务规模或将逐渐下降。按照15号文的要求,严禁新增地方政府隐性债务,意在从源头控制隐形债务增量,未来融资平台的新增融资,需按照市场化原则合规审慎开展。15号文提出不得以任何形式新增地方政府的隐性债务,并明确要求不得通过理财、信托等方式违规向融资平台提供融资或绕道置换不符合条件的隐性债务。目前信托公司本身因监管要求已经在持续压降融资类业务,叠加15号文的影响,未来基础产业信托增量业务的开展将更加困难。据媒体报道,15号文下发后,已经有不少信托公司暂停了非标基础产业信托业务,部分信托公司甚至已募集的资金也因融资主体或担保主体涉及地方政府隐性债务而退款。同时,随着存续业务的陆续到期,未来全行业基础产业信托的规模或将下降。
二是存量基础产业信托业务的风险程度将有所提高。大部分地方政府融资平台筹集资金的最终用途为地方公共事业、城市建设等,自身经营性现金流难以覆盖投资支出,因此严重依赖借新还旧和滚动融资的外部负债。对于对非标依赖程度较大的区域城投来说,如果非标借新还旧难以接续,可能会出现融资不畅导致的流动性风险,部分主体还可能会产生一定的风险暴露。此外,近年来信托公司涉猎的底层资产涉及地方政府隐性债务的非标转标及相关资产支持证券投资等,也应警惕相应的业务风险。《财政部关于坚决制止地方政府违法违规举债遏制隐性债务增量情况的报告》中明确提出坚决中央不救助原则,要求做到“谁家的孩子谁抱”,坚决打消地方政府认为中央政府会“买单”的“幻觉”,坚决打消金融机构认为政府会兜底的“幻觉”,此次15号文也再次明确“打消财政兜底幻觉”。不过,按照15号文“妥善化解存量地方政府隐性债务”的要求,尤其是要“优先化解期限短、涉众广、利率高、刚性兑付逾期强的债务”,融资类基础产业信托业务发生大规模风险暴露的概率较低。
三是对涉及较大地方政府隐性债务业务规模或较高地方政府隐性债务业务规模占比的信托公司来说,可能会因为15号文的严格执行而严重影响传统业务的开展,同时存量业务的风险程度可能也会快速上升,经营业绩将因此受到较大影响,转型的压力也会更大。
影响对策:积极推进基础产业信托发展模式转型
一是业务模式转型。受15号文和近年来监管压缩融资类业务的影响,未来融资类基础产业信托的开展,要求信托公司选择市场化经营的、不涉及隐性债务的地方政府融资平台,根据主体实际经营或用款项目的具体情况,科学评估融资平台公司的负债情况和偿债能力,但实际上该类低风险业务留给信托公司的空间极小。为此,未来基础产业信托的拓展,或将从“融资转投资”和“融资转服务”两种模式发力。融资转投资方面,信托公司将通过股权投资、债券投资的方式服务于融资平台的资金需求,通过承担更高的风险匹配较高的资金成本,或通过承担较低的风险匹配较低的资金成本。融资转服务方面,一类方式是加大资产证券化业务的开展力度,并积极争取参与公募REITs的业务,另一类方式是向城市运营服务商转型,该类业务难度大、毛利低,但市场潜力大,且金融机构在该领域的入局者尚少,提前转型的机构将拥有一定的先发优势。
二是风控模式转型。传统涉及地方政府隐性债务的基础产业信托业务,风控模式更多偏向底线思维和城投信仰。受15号文影响,相关信托公司的风险排查或已开始,新的业务拓展风险管理模式或已在重构,未来将加强专业性和提高以市场化思维、经营性思维考虑融资主体和具体融资项目的偿债能力。
三是盈利模式转型。融资类基础产业信托业务,往往凭借隐含政府信用,从而设计成为在投资者看来风险较低且收益较高的信托产品,信托公司获取中间利差。未来,随着地方政府融资的市场化、阳光化和融资成本降低,基础产业信托“吃利差”的盈利模式的性价比将越来越低。因此,融资类、投资类、服务类基础产业信托的盈利模式将综合化,信托公司获取的信托报酬从利差转向管理费和投资收益。
长期坚持提供干货不易,如文章引起大家共鸣、对大家有帮助,请大家赞并转发,以支持我们提供更多干货,谢谢。
商务合作\内容撰写\软文推广:18501955840(备注合作事由或电联)
需求发布\业务对接\投融资需求:18600329996(电话联系)


