数字时代,大型平台企业崛起,市场结构和市场秩序发生重要变化。平台既对原有市场秩序构成挑战,也依托其技术能力,成为其生产消费生态圈内相关秩序的设立者和维护者。由此,技术秩序成为继自发秩序、行政秩序、法律秩序之后,维护市场有效运转的又一重要力量。
同时,大型数字平台依托数字技术优势带来的“大而管不了”问题,成为困扰各国监管者和全社会的突出问题。行政监管与法治监管需要与时俱进,适应数字时代特点,重点推进合规监管、分类监管、技术监管、均衡监管、价值导向监管和敏捷监管等,促进多种秩序力量共同发力,维护市场有序运转、多方主体利益均衡和社会效益最大化。
——江小涓 全国人大常委,清华大学公共管理学院院长,清华大学服务经济与数字治理研究院院长;黄颖轩 清华大学公共管理学院博士后
*本文发表于《经济研究》2021年第12期
数字时代的市场秩序、市场监管
与平台治理
文 | 江小涓 黄颖轩
本文发表于《经济研究》2021年第12期
来源:清华服务经济与数字治理研究院
市场有效运转需要秩序,秩序可以内生于市场和社会,即自发秩序;也可以外生于监管和法治,即制度秩序。自发秩序内生于市场运行自身,是规范市场行为的基础,但时常不足以保护市场有效运转、消除市场产生的负外部性和保障社会公平正义。因此,制度秩序不可或缺。在市场经济中,市场监管就成为政府的核心职能之一,是维护市场秩序的重要力量。
数字时代,市场结构和运行模式发生重要变化。市场交易的密度、深度和广度前所未有,交易形态和交易内容的复杂程度前所未有,交易规则和交易关系的快速变化调整前所未有,传统市场秩序受到重大挑战,对新秩序需求强烈。特别是大型数字企业成长于宽松的监管环境,超大规模平台受到反垄断法真实约束的情况罕见,数字企业收集的个人信息量级呈几何式增长等。这些状况致使社会对数字企业特别是平台企业的广泛担忧和不满,加强监管的呼声和期待日渐高涨。
市场经济在许多国家实践多年,大多都能维持总体有效运行。为什么在对数字平台监管“失效”问题上,各国表现出高度的相似性?根本原因是数字时代技术、产业组织和商业模式的重要变化对自发秩序和制度秩序有效发挥作用产生了广泛强烈的约束力量,给市场运行带来巨大挑战。本文旨在从学理角度观察和分析这些变化和挑战,提出适应数字时代的秩序结构和监管目标,并提出若干政策建议。
三种传统市场秩序:理论概述
所有社会都需要秩序,构成秩序的要件是规则,包括多种形态的道德规范、行为准则、行政命令和法律条文等。在市场经济中,秩序之所以重要,是因为事关“交易”和“预期”。市场经济是大量交易基础上的经济形态,而且有许多跨期交易,属于长期投资;更有许多创新投资,不仅长期而且高风险。对即时交易者而言,需要有规则来防止各种欺诈;对长期投资者而言,需要有规则来保护产权和执行远期合同;对创新投资者而言,需要有规则来分散风险和为成功者提供高回报;否则,交易中的各种避险行为会降低社会资源配置的总体效率。
(一)传统市场秩序的三种形态
市场秩序的形成、维护和再造有多种途径。在数字时代之前,最基础的有三种:自发秩序、监管秩序和法律秩序,后两种统称为制度秩序(Djankov et al., 2003)。
1.市场自发秩序:特点和效果
市场经济中,自发秩序是市场秩序的重要组成部分,可以解决许多问题。自发秩序是无数交易者在交易行为中自发形成的秩序,如交易自愿,讨价还价,遵守约定、履行合同等。不同细分市场上的交易规则并不相同,诸如先到者得(排队)、价高者得(竞价)、急需者得(急诊)、有运者得(抽签)等等。无论哪种规则为主,只要是交易者有选择自由、可预知并能够被普遍遵循的规则,就能保障市场的有序运转。
竞争是市场自发秩序最重要的塑造力量,只需要两个基本条件就能大体有效,一是供给方竞争,二是重复博弈。前者解决市场中的信息不对称问题,使供给方不能以信息优势长期获取暴利,例如消费者不清楚制造成本,如果存在垄断,生产者就可能长期索取高价,只有生产者之间的竞争可以消除这种不当后果。后者使每一次交易对声誉培养都十分重要,声誉指通过社会成员披露产品与服务质量信息、揭露和惩罚欺诈行为(不信守质量、价格等事先承诺)而产生的社会评价及影响,当存在重复博弈时,信誉不佳会有严重不利影响。因此,对声誉的珍惜可以激励和约束人们的行为,使之合乎社会规范和行为准则。纵观国内外市场经济发展史,市场竞争对于降低交易风险和长期合同风险,提升社会信任与合作程度,可以持久和普遍地发挥积极作用。
这里要强调一下市场自发秩序的基础性作用。自发秩序时常受到内部外部干扰,波动起伏很大,存在的不合意不合理问题很多,但自发秩序仍然是市场秩序的基础。自发秩序之所以普遍可行,是因为当交易对象有充足选择时(这是为什么要防止垄断的理由),交换的基础是基于个人能力差异和资源条件形成的互补和互利,各方都能从交易中获益,因而有足够意愿和动力。对政府来说,政府与市场主体之间并没有如同市场交换那样的广泛互利基础,需要依靠行政部门及其员工的公共立场来推动。但是,个体交易中的精细计算和各方剩余非当事人无法感知,因此在规定他人之间的交易规则时,容易形成认识和利益偏差。
2.行政监管秩序
市场能够形成自发秩序且颇有成效,为什么还会对政府监管有诉求?原因有如下几点:
第一,防止劣币驱逐良币。多数企业愿意遵守规则形成良好声誉,但如果竞争失利的少数企业孤注一掷破环规则,就会出现劣币驱逐良币的现象,例如弄虚作假、欺行霸市、权力介入等行为时有出现。第二,市场上的强势企业会因具备市场控制力而限制交易对方的自由选择和自愿交易能力,例如垄断行为等。第三,长期投资者需要更加稳定可信的制度基础,强制力稳定性不够的业内规则、信誉约束等有时无法提供足够保障。第四,企业国际化发展时,自发秩序跨国发挥作用受到很多限制,因此,国际交易需要明文昭示的监管和法制秩序保障。第五,有些行业关系到人类健康及安全,例如汽车、航空器、食品和医药产品等。在这些产业中,企业一次性不当行为的后果严重,因此不能依靠重复博弈来形成市场信誉。由于上述原因,市场秩序需要有外部力量即制度秩序的维护,使自发秩序不会因为少数人的私利和少数事的例外而无效。
3.法治监管秩序
法律对维护市场秩序有重要作用,这里强调法治对市场秩序的一个重要功能:确定市场与政府的边界,定分止争。“定分”是指清晰界定政府与市场的边界、相关主体的权力和权利;“止争”是指防止市场与政府之间的权益之争。当市场自发秩序和行政监管秩序出现冲突时,就需要相应的法律框架。因此,通过法律规范两者边界和平衡两者博弈十分必要(张守文,2014)。
例如,从市场监管的流程来看,事先监管需要依法界定权力清单,事后监管需要法律提供执法依据。一般而言,法治秩序形成相对滞后,立法是在尊重市场自发秩序和行政监管秩序的基础上,对已经相对稳定成熟且得到多数认可的关系和规则,由国家制定并强制执行。因此,法治秩序的形成需要实践,需要时间,但形成之后,法治秩序更具稳定性和权威性。
(二)与市场监管相关的理论概述
1.监管的定义与理解
监管,作为被法学、经济学、管理学等领域广泛应用的概念,至今没有形成统一的定义。
在法学领域,《布莱克法律词典》将“监管”界定为“通过规则或者限制的控制行为或者控制过程”(Bryan & Henry, 2009);英国著名法学家斯科特沿用赛尔兹尼克关于监管的界定,认为监管是“公共机构对那些社会群体重视的活动进行持续集中的控制,监管核心含义在于调整行为活动,以实现公共政策目标(斯科特,2018)。
在经济学领域,有学者认为监管是对市场主体的微观行为进行监督和管理,以确保其行为符合政府事前制定的约束性规则,进而矫正可能出现的市场失灵(Edward & Andrei, 2003)。
在管理学领域,有学者提出监管是政府部门或者法律授权公共机构颁布一套具有权威性的规则,并基于具体实施机制来监督和促进市场主体遵守这些规则(Barro, 1990)。著名公法学家普罗斯认为监管是根据既定标准或以产生大致确定的结果为目的,改变他人行为的持续且集中的努力,其中可能包含标准制定,信息收集和行为改变机制,这一界定相对可以涵盖众多的学科范围(普罗瑟,2020)。
市场监管则是指对整个市场和市场规则的监管,比较普遍地被认为是为了减少或者弥补“市场失灵”,市场失灵根源于不完全竞争、信息不对称、负外部性和公共物品等;由于政府拥有全体的社会成员和强制力,政府在纠正市场失灵时具备征税权、禁止权、处罚权和交易成本优势(斯蒂格利茨,1998)。有学者研究市场监管的范围,认为作为政府职能的市场监管涵盖产业领域、环境领域、卫生健康领域和安全领域,并且在市场经济体制下处于不断调试和加强的状态(王俊豪,2017,2021)。监管模式分为促进经效率和消费的监管、保护权利的监管、促进社会团结的监管、作为审议的监管四种类型(普罗瑟,2020)。有学者认为面对市场经济,政府执行的公共性职能突出在市场监管。市场监管就是维持市场秩序、保障公平交易、保护市场参与者的合法权益,确保市场在资源配置中的基础性作用(洪银兴,2007)。市场监管也是以解决市场失灵、维持市场秩序为目的,基于规则对市场主体经济活动,以伴随其经济活动产生的社会问题,进行干预和控制(马英娟,2007)。
综合上述讨论,本文认为市场监管是以政府为核心的公权力主体依据法律、政策、规章、规则、技术等手段,对正在损害或者潜在可能破坏市场秩序、损耗社会整体利益的行为、主体等进行的规制、引导、处罚、服务等,目的是保护产权和维护市场交易秩序,促进社会福利最大化,并尽可能公平配置资源和分配财富。
有一些观点不同程度地质疑政府的市场监管行为,或者对政府的市场监管行为提出约束条件。有观点认为,政府监管是顺应产业的发展需求而产生,最终也会被管制的产业控制,即所谓的“俘获理论”(Viscusi et al. , 1995),认为当一个行业积极寻求监管时,会有内在的利益需求并影响监管行为。监管作为规则是由行业获得的,其设计和运行主要是为了实现利益(Stigler, 1971)。更有学者认为,规制作为一种法规,是为产业部门规则“需求”所设计操作,以谋求自己的利益(施蒂格勒,2008)。有学者通过对十大行业的监管机构设计进行对比(主要包括环境、食品、水务、通信等),将监管分为作为对私人干预的监管和作为合作事业的监管。监管机构在和其他多层次治理主体(这里的主体主要研究监管机构与政府、欧盟)之间构成的复杂网络十分重要(普罗瑟,2020)。也有学者认为监管有必要,但需要仔细区别监管的内容和手段,而且不能干预市场机制正常发挥作用,在这些问题没有研究清楚之前,市场失灵只是政府监管必要而非充分条件,如果设计不当操作不当,政府干预不但不能纠正市场失灵,还会造成“政府失灵”问题,带来的新问题更甚于老问题(江小涓,1993;史普博,2008)。
2.中国有关监管的理论讨论
过去40年,我国处于从高度集中的计划经济体制向社会主义市场经济体制转变过程中,从这个过程的起点看,政府本就具有全面管理经济活动的功能。因此,在市场经济中发展中,市场监管一直在场且地位重要,并在不同阶段对监管重点、监管方式进行适时调整。根据一些学者研究,可以将我国市场监管的变迁划分为行业主管阶段(1949—1992)、独立监管阶段(1993—2008)、统筹监管阶段(2009—至今);每个阶段的理念和做法都不相同,其背后的逻辑是政府、市场和社会之间角色和定位的转变(刘亚平和苏娇妮,2019),变化的主要特点是:
第一,监管方式呈现从单一主体监管向多元主体合作监管转变,多种监管方式出现,形成政府、自律组织、消费者组织以及公民等多个监督主体共同协调运作的格局(钱冰和刘熙瑞,2007)。
第二,学习国际经验和国际合作监管成为推动监管模式转变和完善的重要力量。与其它领域一样,中国改革开放初期向国外学习借鉴市场经济的监管经验,特别是21世纪初,中国加入世贸组织之后,我国在不同行业领域的发展越来越多与世界接轨,与之相对应的市场监管问题已经超越了中国本土限制,例如食品药品安全问题、出版物和视频娱乐产品版权问题、气候变化问题、产品质量标准化问题等系列问题的解决需要通过制度化、程序化的方式加入到全球的规制网络当中(宋华琳,2017)。与之相对应,相关行政部门则颁布了不同领域的监管政策和法规,都强调要借鉴国际标准,积极参与国际标准制定等。
第三,最近几年,加大放管服改革和改善营商环境,成为市场监管领域的主导方向。包括深入推进简政放权,让市场更多配置资源;破除市场准入的不合理限制,降低就业创业门槛;推进减税降费改革,应对新冠疫情挑战等,方向是在资源配置中让市场更多发挥作用,同时加强事中事后监管(江小涓,2021a)。
数字技术、平台企业及对市场秩序的挑战
数字技术广泛应用带来深刻变化。平台规模巨大,市场主体迅速增加,新的产品和服务大量涌现,商业模式创新层出不穷。这些变化迅速改变着市场结构和运行规则,并对市场秩序产生重要影响。
(一)平台规模大,承载巨量商户和消费者
大型平台是数字时代新的市场主体类型,大体上讲,平台可区分为两种类型。一类是需求匹配型平台,通过需要方搜索、供给方推送和平台智能系统,供需双方在平台上被精准匹配。另一类是技术支撑平台,这类平台上各方的交易关系原本就存在,技术平台改进提升了用户间交互体验。例如,更好的支付系统,更精准的信用提供,产业链各方更优化的交互机会等。许多平台结合了这两种功能,成为综合性的平台。无论哪种平台,规模之大、内部的多层结构和复杂嵌套,特别是巨大的市场影响力,是传统市场主体所无法比拟的。
过去6年,我国数字平台经济呈现大规模发展,截至2020年底,我国价值超过10亿美元的数字平台企业有197家,比2015年增加133家;2015-2020年间,我国超过10亿美元的数字平台企业价值由7702亿美元增长到35043亿美元,年复合增长率达35.4%,并呈现中型平台规模不断扩张且成长为大型平台加速的趋势(图1)。
图1 2015-2020年中国百亿与非百亿
数字平台的数量对比(单位/家)

数据来源:中国信通院:《平台经济与竞争政策观察(2021)》
大型平台不仅是一个规模巨大的企业,还是巨量交易场所和联接广泛的基础设施提供者。平台上有数以十万计、百万计的商家和以千万计甚至亿计的消费者,提供的商品和服务内容丰富,数量庞大,交易和交互数量巨大,是一个局部市场。同时,平台联接范围极广,接入平台成为企业参与分工与协同网络的基础条件,因此平台也具有基础设施的性质。以下是几个代表性购物平台上的企业/品牌商数量(表1)。

平台上汇聚着巨量消费者,截至2021年6月,我国网上外卖用户规模达4.69亿;网约车用户规模达3.965亿;在线教育用户规模达到3.25亿(表2)。同时,几大代表性平台不仅消费者数量庞大,且呈现逐年上涨的趋势。截至2021年6月30日,阿里巴巴生态系统全球活跃消费者数量达到11.8亿,中国消费者9.12亿;其中淘宝天猫平台月活用户为9.39亿;拼多多平均月活跃用户数为7.385亿;京东平台活跃买家数为5.319亿;;近三年几大代表性平台的消费者数量均呈现逐年增长的趋势(见表2)。

(二)新商户、新品牌、新产品急速涌现且快速迭代
新产品入市管理是市场监管的一个重要功能。在传统的市场监管体制中,新产品需要依据国家标准、行业标准或者地方标准,由市场监管部门进行某种形态的准入监管。进入数字时代,平台上的新商户大量入驻,新品牌快速涌现,新产品,新服务数量爆发式增长,而且快速上新,高速迭代,对监管带来极大挑战。
首先,网络店户不仅数量巨大而且更迭频繁。相对于传统线下企业进入和退出市场的不易,平台上的企业进退很便捷,商家你进我出,更迭迅速。从国内某平台2019年各月上、下线商家的情况看,多数月份新上线和新下线的企业相加超过100万户,个别月份超过1000万户(主要是下线企业)。这是由于每年度会对线上僵尸企业实施定期的清退(图2)。
图2 国内某平台企业2019年上、下线商家情况图

数据来源:平台内部提供
第二,品牌上新迅速。由于平台推出新品牌成本低见效快,入驻平台成为新品牌特别是新消费品牌入市的主要渠道,新品牌产生活跃,呈现高占比。以京东为例,15个行业在2019年4月至2020年3月间新晋品牌的数量占该行业全部品牌的比重均在20%以上,有些行业高达40%(图3)。
图3 2019年4月-2020年3月
京东15个行业新晋品牌个数占比

资料来源:《2021京东小魔方年中新品消费趋势报告》,2021年5月
然后,产品上新迅速。由于平台上新几乎没有门槛,成本较低因而也无需对销售规模有较高预期,平台新品销售数量呈现爆发式增长,新品成为促进消费的主力军。2020年,天猫新品总量已经达到2亿多(图4);京东年度上新数量超过千万,新品销售贡献率2019年为58%,2020年度上升为62%。
图4 2018-2020年天猫品牌新品总量及增速

资料来源:CBNData,天猫:《2021线上新品消费趋势报告》,2021年
平台上新品孵化周期短。根据CBNData线上调研数据显示,新品孵化周期提速时间占比中,提速1-3个月、20天和4—18个月比例分别居前三位;不同行业头部新品的产品孵化周期缩短21—45天不等,高潜新品缩短9-18天不等(图5,图6)。
图5 2020年比2019年头部新品孵化缩短天数

资料来源 CBNData,天猫:《2021线上新品消费趋势报告》,2021年
图6 2020年比2019年高潜新品孵化缩短天数

资料来源:CBNData,天猫:《2021线上新品消费趋势报告》,2021年。
(三)内容类产品巨量闪现
文化娱乐产业是数字技术最重要的应用领域之一,各类网络视频、网络文学、网络音乐、网络游戏、网络新闻等用户量巨大。2016年12月到2020年12月间,各类文化领域的用户规模和网民使用率均呈现较高值,各领域用户规模呈现直线行长趋势。例如,网络视频用户(含段视频)从5.45亿人增长为9.27亿人 ,网民使用率从74.5%增长为93.7%;网络直播用户从3.4亿人增长为6.17亿,网民使用率从47.1%增长为62.4%。庞大网络用户群体为线上内容的发展提供了巨大的市场空间。[ 中国互联网络信息中心:历次《中国互联网络发展状况统计报告》。]
内容类网站产品创新活跃。近几年,短视频受到大众追捧。抖音、快手等平台网站月活率居高不下(见图7)。由于短视频拍摄简易,快手、B站、西瓜视频、抖音等每日不断上线视频,短视频用户规模已经超过8亿。
图7 2019-2020年抖音、快手月活跃用户规模

数据来源:艾媒体北极星互联网产品分析系统。
每个平台都是新内容迅速上线,新产品市场占比在迭代中处于高位。以视频网站哔哩哔哩(以下简称B站)为例,B站月均活跃主播(UP主)和月均投稿数量,2018年初为30万和90万,到2020年2季度,就分别增长到了190万和600万(图8)。如此数量的主播和上线内容,是任何线下娱乐形态所不可比拟的。
图8 2018-2020年B站每月投稿量
和月均活跃UP主数量

数据来源:艾媒体北极星互联网产品分析系统
(四)平台特性导致市场“失序”问题
上一节分析表明,平台作为一个新类型的市场主体,以其技术、规模、商业模式和市场影响力,成为传统秩序的“麻烦制造者”,导致传统制度秩序部分“失效”,干扰着市场正常运行。
1.海量多态交易带来挑战
市场主体和新产品、新服务数量巨增,导致市场交易量巨大。同时,新交易类型不断出现,交易类型创新频繁,支撑创新的算法等技术门槛很高,加之各平台的模式各异,统一的监管原则难以实施,例如搜索平台、电子商务平台、社交平台、网约车平台等,交易类型、盈利或获益模式差异显著。另外,平台提供大量娱乐内容,由于人们对这类消费需求构成很复杂,既有减缓压力、感受快乐、提高品味、陶冶性情、提升修养等需求,也有炫富、猎奇、攀比甚至嫉妒等意愿,两者都大量存在于网络内容中,相当部分边界模糊。
因此,在这种错综复杂的市场交易中,应该监管什么形成了巨大压力,如何监管更需深入观察和讨论,导致制度秩序的形成速度往往赶不上交易模式的变化速度。
2.网络外部效应带来挑战
网络外部性是指当一个网络使用者数量增加时,市场出现更多的互补产品,使用某个数字平台的用户愈多,愿意为这个平台提供应用程序的开发者就愈多。为了最大化平台用户数量,平台可能采取差异收费和交叉补贴的行为,这已经成为几乎所有平台而不仅仅是有垄断嫌疑的大型平台所共有的商业模式。由此,大平台除了传统的规模经济外,再叠加上网络外部性效应,有可能为消费者和商户双方带来更大利益。平台可能不认可因规模大而侵害消费者利益的指控,不认可由于所谓的“低价” “补贴”等行为而存在垄断或不正当竞争的指控。
3.多栖性、易模仿和快迭代带来挑战
一是“多栖性”为用户提供了多重选择。所谓“多栖性”是指用户如果对一个平台不满意,可以转换到另一个平台上。许多用户干脆直接在多个平台上注册,美国观看视频流媒体服务的用户中,96.1%的用户使用YouTube,73.8%的用户使用Netflix,同时存在于两个平台的用户是多数。因此,平台即使规模再大,也不敢高枕无忧慢待消费者。
二是“易模仿”抑制了排斥进入行为。平台的新商业模式并不受知识产权的保护,若某个新领域展示出潜力,多个平台都会迅速进入,迅速拉平平台之间服务差距。
三是“快迭代”抑制了优势迭加。数字技术创新迅速,今日之霸主明日就可能被替代,市场份额较短时间就可能出现明显变化。如国内的视频市场,几年前人们还以为爱奇艺、腾讯视频、优酷几个平台无人能挑战。最近几年,门槛低、时长短、易传播的短视频受到了用户的追捧,并与 “长视频”开展激烈竞争(江小涓。2021b)。
这些特点致使一些观点认为平台规模再大,也是可竞争性的,进而质疑了与市场规模相关的“垄断”指认。
4.市场交易各方关系改变带来挑战
平台具有市场主体和局部市场规制者双重身份,这些变化使传统市场上的“交易双方”变为了“交易N方”,交易形态也从“一手交钱,一手交货”变为了“货、钱、数据、广告”等多种形态的组合嵌套,原有的市场自发秩序部分失效,不能满足平台企业对交易秩序的需要。
例如,交易前的合同约定变得十分复杂,平台在促成双方交易的同时获取各方相关数据,用什么服务换取哪些数据,多数消费者无法清晰知情。再如,交易撮合型平台需要吸引消费者和商家上平台,由于消费者和商户是两类不同性质的平台用户,且对平台的依赖度不同;因此,平台少有在双方之间“公平”分配运行成本的选择,而是选择对转平台成本高、依赖度高的一方(商户)多收费,对依赖度低的一方(消费者)少收费甚至免费。
同时,平台具有市场主体和市场基础设施提供者的双重身份,使平台与其它市场主体交易时,有许多隐蔽手法形成事实上的不公平交易。
交易各方关系的这种新特点,导致平台与平台上不同类型用户的关系复杂多样,以规则透明和事前契约的方式规范各方关系的自发秩序难以运行。
(五)数据确权和交易带来挑战
数据市场与普通商品和服务市场性质差别很大,例如具有多权属、可复制、交易形态隐蔽等特点。数据作为数字时代最重要的生产要素和社会基本元素,可以认为其具有一定的半公共品性质。数据市场的正当秩序是什么,什么样的权属界定和交易行为既符合其自身特点又合规合法?在哪类数据市场上允许自发秩序形成和发挥作用,又有哪些需要政府和法律制定规则和监管?这些都需要相关各方深入探讨。目前的监管实践主要针对社会反映强烈的两个突出问题,即个人信息保护和企业之间的数据权属。
1.个人信息保护
2021年8月,全国人大审议通过了《中华人民共和国个人信息保护法》,对个人信息处理规则、个人信息跨境传输、个人信息处理活动的权利、信息处理者的义务、监管部门职责以及罚则、违法处理个信息或为履行处理个人信息时的相应义务等都做出了明确规定。其中有几个重点。第一,对个人信息的处理规则进行了明确规定。“告知-同意”是法律确定的个人信息保护的核心规则,匿名化处理是个人数据使用的基本要求。第二,对社会普遍关心的问题进行了回应,诸如“大数据杀熟”“公共场所数据采集”“人脸识别”等行为都有明确规定。
不过,从实践看还有许多要解决的问题,仅靠“知情-同意”这种方式对大多数消费者来说难以做到有效保护个人信息,因为不同意就意味着无法使用某个应用,而同意的后果也是绝大多数消费者难以知晓或者推测的。从国外经验看,保护个人隐私也是长期没有解决好的难题。因此,恰当有效的个人信息保护问题将是行政监管和法治监管的长期挑战。
个人信息也有不同类型,与个人偏好被知晓并被大量推送烦扰的情况相比,不利于个人社会评价和地位的信息被非法泄露带来的损害更大。法律的一个基本原则是个体为做错事而付出的代价要适度,但被泄露的个人信息将永远留存在网络上,很可能不会再有改正和恢复正常工作生活的机会。因此针对产生这类严重后果的信息泄露事件,应该给予特别重视和严厉打击。
2.企业数据权属确定和交易规范
与个人信息保护已有法律规范不同,企业数据权属和应用监管秩序仍在探索,并且处于持续调整完善过程中。对于企业运营中产生的业务数据(非个人数据),法院通过典型案例判决,例如在“汉涛公司诉爱帮案”“大众点评诉百度”“新浪微博诉饭友”“阿里巴巴诉码注”“淘宝诉美景”等多起案件,通过法律判决探索和规范数据市场的运行秩序,明确了对企业数据权益的保护。从2011年到2019年国内典型的关于企业数据和个人数据获取的判例来看,对于数据要素的监管可以概括为以下几点(见表3)。
第一,注重保护企业数据的价值创造属性,遵循贡献度原则对数据应用实施监管。企业在加工、整理数据的过程中对整体性数据投入了相应人力、物力等,理应享有数据竞争性权益,企业在加工数据的过程中投入的成本越大,其贡献度也越大。从“汉涛公司诉爱帮案”“大众点评诉百度”“新浪微博诉饭友”“阿里巴巴诉码注”“淘宝诉美景”等多起案件来看,判决胜诉均对企业原始数据获取、加工等付出的大量劳动给予肯定,认为胜诉方拥有数据产品的权益。
第二,注重不同数据的不同权属,确立双重授权原则和保护数据企业权益。一些先发展的平台,征得平台上个人同意后获得原始数据,并通过加工形成数据产品。一些后来发展、搭载在这些平台上的第三方应用商出现只征得个人同意,就直接应用平台数据产品的行为引发争议。在“淘宝诉美景”“新浪微博诉脉脉”案中,法院明确区分了用户信息、原始数据和数据产品的不同权属,规定第三方必须经过用户和平台的双重授权才能使用平台数据。
第三,注重数据分类分层,平衡在场企业和新入场企业的权益,倾向促进数据流通和共享。随着时间发展,大平台企业先到先得获得大量用户数据的优势日益明显,许多第三方企业认为,个人数据为个人拥有,可以反复授权和使用,并不能被先行者所垄断。而且数据可以多层开发、多次使用,用途不断拓展,如果先行平台垄断数据,将不利于创新和社会利益最大化。最近几年,法院根据利益均衡原则,在判案实践中不断调整三者的权属关系,在2019 年“微信诉抖音”案件中,法院明确了网络平台及第三方对于数据资源整体与单一原始数据个体享有不同的数据权益。
可以看出,企业数据权属的法律规则,始终处于调整变化之中,今后,随着数据要素市场建设加速推进,看待数据问题的角度还会拓展,需要平衡的利益关系会更加复杂。总之,由于数据问题的新颖性和复杂性,可以预期数据市场各类秩序的形成将长期处于探索、调整和变化之中。

(六)数字时代的监管挑战:若干学术讨论
随着网络经济、数字经济的发展,特别是大型平台的出现,双边市场理论及其运行和监管受到高度关注。
双边市场与以往相比有两个重要变化,一是复杂交易关系的缔造和参与者,平台上存在直接和间接网络效应,形成更为复杂的交易关系,而平台作为平台服务提供者的同时,也参与交易活动和价格制定;二是局部市场秩序的提供者,通过平台协议、规则等,为平台各方提供交易秩序。梯若尔(2014)提出,需要政府规制的原因是“不对称信息、缺少承诺、不完美的规制者”,并构建了基于外部性理论的平台企业定价模型,考察了私人垄断和政府使用两种情形下企业收取使用费的定位问题,分析了垄断型平台的价格机制(Rochet & Tirole, 2003, 2006)。在实践研究当中,学者们将双边市场理论的重点应用于媒体产业、电商行业、广告行业、银行卡行业等领域的研究。以电商行业为例,学者基于电商市场构建最优模型发现如果市场主体对于平台而言并非关键因素,那么公共平台和私人平台都将被其选择(Bakos & Nault, 2010)。
随着我国数字经济和平台企业的发展,相应监管问题也引起高度重视。有研究者提出,进入数字时代,政府的宏观调控、市场监管、社会管理和公共服务各个方面,都有新的挑战和机遇,同时,合作监管日渐成为重要的监管模式,例如在“共享单车”领域,在无序和强制两种状态下,单独监管、少数主体合作监管、多数主体合作监管、超级综合监管四种模式中,超级综合监管发挥的作用最大,而超级监管模式则是将多元主体监管纳入平台监管的典型策略(张丙宣和华逸婕,2019)。有学者认为要实施“大系统支撑、大数据慧治、大监管共治”新格局和新型监管方式(吉富星,2021)。有学者从政府与市场边界和社会秩序的角度观察问题,认为进入网络与数字时代,政府与市场边界将持续处于调整之中。同时,在已有的自发秩序、监管秩序和法治秩序之外,又出现了第四种形态的“技术秩序”(江小涓,2019)。综合而言,监管本质上是构建、维持一种良好的秩序,并在一定秩序之内实现各主体之间的利益。
总之,数字时代,市场结构和运行模式发生重要变化。传统市场秩序受到多方面的挑战,对新的秩序需求强烈而紧迫。
技术秩序的出现及平台自治重点
大型平台构建起局部市场,大量生产者、消费者聚集产生海量交易。由于传统的自发秩序和制度秩序部分失效,平台就只能承担起了塑造和维护这个新市场空间秩序的功能。之所以如此,是因为平台具有不可替代的技术优势。平台自治是以技术为基础的治理秩序,可以称之为技术秩序。
(一)技术秩序与平台自治
网络与数字技术带来一种新的秩序:技术秩序。复杂平台的商业模式和自治能力,都是特定技术架构的产物,包括海量数据的获取,一组特定的程序、算法等,它们的存在构成平台特定的运行模式。技术架构既塑造商业模式,也塑造治理能力,这种能力是极为宏观图景和极为颗粒图像的有机统一。技术秩序主要体现在以下方面:
1.技术能力支撑平台商业模式
算法可以理解、利用和引导偏好。通过线上场景拓展,数亿消费者的海量数据被获知,又能具象到每个个体的特性和行为,总体倾向和个体偏好都能够被精准感知;知晓了偏好就可以投其所好,提供更合意的产品、服务和信息。同时,算法还能通过各种显性和隐性导流设计,引导原本并无这些偏好的消费者关注和归顺这种偏好。这方面的能力主要与商业模式有关。技术也可以成为形成市场控制力的手段,这种控制力有时决定特定商业模式能否成功运转。系统可以被设计成排他性的分发渠道,或者使用户难以跨平台链接信息,优先或者歧视某些客户或消费者特别是自我优待(例如为平台自有商户或关联商户导流等)。许多P2P文档在代码中嵌入了强制登录或强制分发要求,用户只有在登录时分享了个人信息,或者与好友分享了文件才能下载更多内容。总之,平台上的交易规则和平台商业模式特点,都是依托技术能力形成的,是一种源自技术的市场秩序。
2.技术能力支撑平台自治
平台自治并非传统的监管所能为,而是需要高度数据化、智能化。算法可以有效识别、筛选和排除特定信息,从而能够通过对消费者评论和投诉等信息的处理、通过对语言文字和图片的智能比对以及更多对特定主体、特定行为和特定场景的智能处理等,有效识别违规违法以及各种“非正常”状态。算法还能控制平台或第三方的经营风险,例如用大数据技术对用户“画像”,对潜在贷款客户或商户违约概率进行估计,将平台违约概率维持在较低水平。如果有必要,平台还可以对多源异构的数据进行挖掘,获得人与事件的潜在关联,以控制更多不当行为出现。这些方面的能力构成了平台自治秩序的技术基础。相比行政监管和法规法律,技术秩序还有一个重要特点,就是实施无需额外成本。例如,线上支付系统能大幅度减少交易中的欺诈行为,信息审查和过滤机制能够在海量交易中保护知识产权。
3.技术赋能其它市场秩序
技术赋能传统自发秩序中的“声誉约束”。在数字时代之前,由于信息的传播渠道和范围有限,“声誉”的影响力相对较小。进入网络时代后,信息传递广泛且成本很低,特别是平台企业,能够高效汇聚和评价各方的“声誉”,成为规范行为的重要手段。由于人数多和交易频率高,声誉的积累来源广泛且相对客观,声誉的产生速度较快、传播超越地域限制和特定关系人群的限制,其效果及影响远非此前时期可比。因此,许多平台都建立了用户评论、信誉评价、信用查询及问责制度等,帮助客户和消费者解决信息不对称问题,更好地做出选择。
技术赋能监管秩序。政府监管部门可以通过平台以及更多技术手段,得到市场活动中的大量信息,发现许多原来不易被察觉的失信行为,以及发现违法可能性较高的市场主体,有针对性地加强监管,例如,医保部门能够利用大数据技术,帮助医保系统识别和预防医疗欺诈,降低了医疗成本。
(二)平台自治的重点
平台自治秩序主要有以下几个重点:
1.保护消费者权益
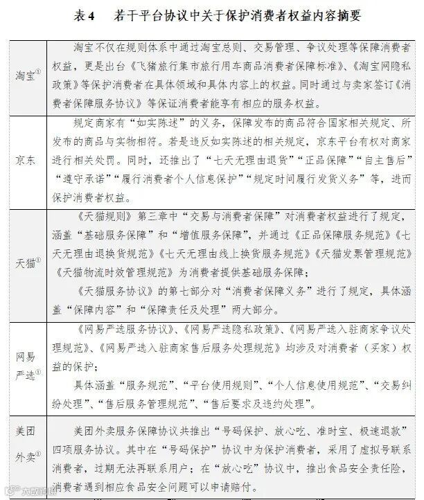
消费者是平台生存发展的基础,与线下消费者主要是购买者的身份相比,平台消费者具有购买者和信息提供者双重身份,地位更加重要。同时,平台上交易双方不见面,产品品质既不能事先查验,也不能在交易中“眼见为实”,商户稳定性差,如果没有平台严格监管,交易中各种欺诈行为将呈现较高概率。因此在多个平台的协议中,关于保护消费者权益的内容处于首要地位。下面是一些著名平台的协议中关于保护消费者权益的内容(表4)。

消费者评价能够塑造声誉,也能成为卖家做假的手段。“刷单”作为一个电商衍生词,是指由店家付款请人假扮顾客,用以假乱真的购物方式提高网店的排名和销量,以获取销量及信用度吸引潜在客户。通过这种方式,网店可以获得同类门店靠前的搜索排名,进而更易被买家在搜索引擎上抓取。处置这类问题依然要靠平台自身的智能技术。例如,美团每天产生约300万左右的新评论,其中99.6%的UGC都可以通过人工智能审核,剩余0.4%的“疑难杂症”则会由人工介入审核;美团点评有300多种算法进行筛选,可剔除98%虚假评价;美团医美“至美行动”在2021年6月的治理数据中,打击6.1万条虚假医美评论,前置审核拦截涉违规商品和服务3375个。
2.内容合规审核
内容审核是文字信息和视频发布平台保障内容合规的重要自治手段,平台希望通过审核机制,能够规范平台上主体行为、创造良好平台环境和社会形象。通过对国内代表性短视频平台审核机制的分析,平台内容审核总体可以概括为审核原则、审核机制、内容评估、推荐机制等(见表5)。以抖音为例,其通过“机器检测、人工检测、用户反馈、叠加推荐”等的多重机制,努力实现对视频内容的把关,优荐劣汰。

3.知识产权保护
网络内容可以复制传播,多数内容切割组合极易操作。因此平台发展的较早时期,各种类型的知识产权侵权纷争不断,极大影响了平台的信誉和发展。防止侵权等成为平台治理面临的巨大挑战。知识产权保护具有典型的公共事务属性,是政府市场监管的重要职能。但面对如此高频、巨量、多态出现的侵权问题,政府处置的能力远远不足。因此,多数平台都采取措施进行知识产权保护。
微信作为目前最大的社交平台,每天发布原创文章3万—4万篇,平台通过标注“原创”印记,实施品牌保护。截至2019年上半年,微信平台三年累计超过1亿的文章被标明“原创”。 对于侵权者,采取处理个人侵权账号、禁止使用朋友圈、向品牌权利人提供仿冒品信息线索等(见表6)。

平台之所以能够有效处理如此巨量的知识产权问题,主要依托强大技术优势,通过智能化系统实现。阿里作为一个具有几万亿交易规模、5亿消费者、近千万卖家和多种协作者的巨大市场组织,“打假”等需求强烈。阿里有专门的平台治理部门,依托智能比对程序处置疑似知识产权侵权问题。在天猫平台上,97%的知识产权疑似侵权被主动预警拦截,平台主动防控删除的商品是权利人投诉的24倍。[阿里巴巴,《数字经济呼唤数字治理,阿里用数据技术推动知产保护变得更简单》,2018年9月。]阿里以自身能力为政府赋能,2020年与 29个省、166个地方公安协作,侦办制售假冒伪劣口罩等违法案件1711件。[阿里巴巴集团,2020阿里巴巴知识产权保护年度报告》,2021年3月26日。]在打假的同时,平台智能系统还能帮企业回避不知情下的侵权风险,例如阿里平台每天新品牌上线数以万计,新产品以百万甚至千万计,品牌名称“撞车”风险很高,阿里智能商标机器人“造芒”上线后,数秒就能生成符合国家商标申请的名称,从而最大限度帮助商标注册人规避重名风险和侵权风险。
视频内容侵权也是平台突出问题。2019年至2020年10月,12426版权监测中心监测的电影、电视剧、综艺节目、体育赛事、动漫等类型4894件作品中,共监测到短视频疑似侵权链接1406.82万条,平均每项体育赛事的短视频侵权量达2.67万条;电视剧作品单部作品短视频侵权达到5991条(见表7)。这些侵权问题通过主流平台维权成功率超过95%。

4.交易纠纷处理
有交易就会有纠纷,平台交易数量巨大,因此相应纠纷和投诉数量很大。平台通过建立了纠纷解决规则和采取相应措施,为处理交易中的纠纷提供依据,进而规范交易流程(见表8)。

综合表8中典型平台的争议纠纷处理规则及其具体内容分析,平台交易纠纷处理总体流程涵盖“举证责任”“交易纠纷赔付”和“平台拥有判定权力”这三个方面。在举证责任方面,规定了不同类型纠纷中的交易各方负有举证责任和举证期限,例如平台有权要求“买家或商家提供证据证明,且有权单方判断证据的效力;买家主张未收到货的,商家应对其未收到商品的情形承担举证责任;”淘宝规定“对商品或服务产生争议的,买家应当在交易成功后的15天内提出维权主张”。京东规定“有权要求买家或商家提供证据证明,且有权单方判断证据的效力;卖家对于未收到货、签收商品不一致等买家需要承当举证责任”。在“交易纠纷赔付”方面,京东对于运费赔付实施“谁过错,谁承担”原则,对于先行赔付在双方协商未果的情况下,京东平台介入,并根据“纠纷规则”“双方提供的证据”进行处理,“交易纠纷规则没有明确规定的,由京东依其独立判断做出处理”。在平台判定权力方面,规定在双方纠纷处理中平台享有证据有效判定、结果判定等权力,例如“有权单方判定争议结果”、“有权根据卖家提供的图片证据直接判定”。总体看,各平台对于投诉给予了高度重视(见表9)。

(三)平台自治的特点
前面分析表明,在传统的自发秩序与监管秩序这种两分法的治理结构中,出现了平台这个新的治理主体和“技术秩序”这一新的市场秩序类型。技术秩序的形成,是通过自发秩序与制度秩序边界各自回缩而让渡的一个新秩序空间,其约束力量强于传统的市场自发秩序又弱于行政和法律秩序。因此,平台自治具有以下特点:
1.协商性
平台既是企业,又是平台上巨量市场主体和消费者交易服务规则的提供者;作为平台上企业的秩序提供者,部分替代了以往的政府监管。由于不同主体有不同诉求,平台又无政府和法律具有的强制力量,同时平台之间存在竞争,商户和消费者转换平台的成本较低,平台要力争使自己的管理规则最有竞争力,才能既保证自身的市场优势,又维护其他主体的利益。因此,治理的性质决定了平台治理秩序只能是各方协商形成并最大限度关注相关各方面诉求。
2.灵活性
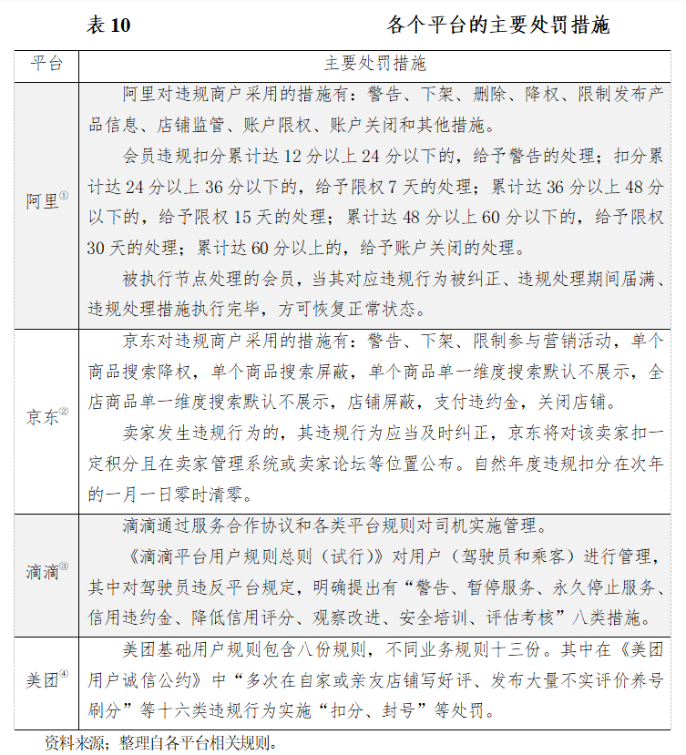
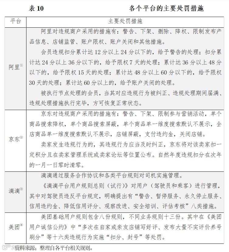
平台的规则设置灵活多样,评罚结合,从扣分扣点到罚款,到评价体系和声誉机制;从搜索降权到搜索屏蔽,再至降低活跃度以至驱逐出平台,很灵活很实用。表10中是若干平台的主要处罚手段。

3.本地性
每个平台特点不同,具体自治手段要依据平台自身特点和需求制定。哈耶克等曾强调过“局部知识”(local knowledge)的概念,在当代网络平台上,这类局部信息和知识的丰富程度、独特性质及变化速度等早已远非彼时可比。平台业务各具特点,治理需求也各具特色,如何平衡平台上各个方面的侧重点也有所不同。因此,每个平台的规则和手段只适合这个平台相关各方,即规则的本地适用性。强调“本地”这个概念,本质上是使相关各方权责利边界一致起来,使得规则制定和执行成本最小,治理更为高效。
4.民主性
平台的规制设计中,每一个客户、每一位消费者都能通过点评、反馈等方式参与到平台秩序治理过程中,为那些表现良好的企业点赞和提升它们的声誉,同时使劣质企业和产品得到曝光并受到惩罚。这种民主化治理对普通消费者来说大有裨益。面对损害较小的违法违规行为,个体消费者寻求行政和法律保护的成本可能过高,消费者通过点评等方式给予负面反馈的能力,对商户的约束更简便有效。
5.有限性
平台通过与平台上的商户及消费者签订协议来实现自治,并无政府的强制力量,也没有法律法规赋予的更多处罚权力。因此以“关闭店铺”、“封号”等逐出平台的措施为最高处罚手段。碰到严重的违法行为,平台、商户和消费者只能向监管部门反映情况和投诉维权,向司法机关提起诉讼等。此外,平台上各方如果对平台的治理行为不满意,也可以向外部监管者提出控告甚至提起诉讼。
本部分分析表明,过去20年,基于技术能力的平台自治广泛发挥作用,虽不完善和理想,但可用且有效,与行政监管和法治监管共同发挥作用,保障了各类平台大致正常的交易秩序。
监管政策:
以解决“大而管不了”为重点的建议
在数字时代之前,一些大企业由于地位重要,即使出了问题政府也会轻罚、放过甚至救助,即所谓的“大而不能倒”现象(Feldman & Stern , 2004)。数字时代,大企业监管难题前移动,笔者称之为“大而管不了”。其根本原因就是技术秩序的加入,使得大平台上主体和交易巨大,平台结构多层、多线交织,商业模式创新迅速,从而使得监管感到“多而顾不上”“快而跟不了”“深而看不透”“新而读不懂”。
大平台监管也是世界难题,虽然欧盟和美国早有监管大平台的理念、政策和法律,但并未能有效遏制大型数字平台的市场力量。最近几年,在美国和欧盟,“资本力量过于强大”“科技公司垄断市场”的质疑不断,监管部门也不断出台监管政策,但几个大平台的市值反而呈现快速上升,可见数字时代平台监管的难度(见图9)。
图9 美国代表性数字平台市值

数据来源:笔者整理自market cap网站
之所以“大而管不了”,是由于技术和商业模式复杂,规模超大,行政和法律对平台的监管不到位;平台在自治的同时,脱离监管问题突出,不当行为得不到及时发现和有效控制。因此,数字时代的平台监管,首要是解决“大而管不了”这个突出问题。据此,提出以下监管政策建议。
(一)全面推行平台合规管理,政府加强合规监管
合规管理是企业防控合规风险的内部管理体系,企业要建立一套旨在防范、识别和应对合规风险的自我监管机制,包含组建合规管理团队和建立合规风险的防范机制、识别机制、应对机制等方面。[关于合规的定义可以参考“国际标准组织(IOS)在2014年12月15日发布了国际标准IOS9600《合规管理体系指南》。]
大型数字平台企业规模大,在全球范围活动,内部组织结构复杂,关联企业隐蔽性强,商业模式创新快,平台上的交易者众多,交易量巨大,交易内容和形态多元多样且变化迅速。平台的这些特点决定了外部监管者难以对平台上每次交易进行主动监管或者依举报监管。因此,要求企业内部建立合规管理体系,并由政府有效监管这个合规体系的建设、运行和效果,是一种有效的制度安排。从国际经验看,跨国企业的合规管理是企业形象和信用的重要标识,也是企业国际竞争力的重要方面。对数字平台企业来说,数据和隐私合规管理,消费者保护合规管理,算法设计合规管理,知识产权保护合规管理等都是必不可少的内容。
我国企业创新能力强,加上国内市场大成长快,促使其成为国际市场上的有力竞争者。但是,由于有些企业缺乏国际市场竞争经验,加上合规管理意识不够、能力不足,经常成为其它国家或者企业打击的对象。中兴公司自2016年4月以来,吸取过去某些方面管理不合规的教训,高度重视出口管制合规工作。在出口管制合规组织体系建设上,成立了总裁直接领导的合规管理委员会,引入和实施SAP贸易合规管制工具(GTS),组织覆盖6.5万名员工的合规培训,仅2017年中兴就投入5000万美元用于出口制合规项目。
在全面推动企业建设合规管理体系的同时,监管部门要加强合规监管,并将合规监管作为重要的常态化监管,包括确立合规管理标准、实施合规评估、检查等动态监管举措,促使企业增强合规管理的动力,不断提高防范合规风险的能力。
(二)对平台进行分类监管
维护竞争秩序,防止垄断及其它不正当竞争,是行政和法治监管的首要任务。对大型平台的竞争监管,比传统企业时代更重要也更复杂。各个平台有共性但更有个性,其行为各具特点带来监管个性化要求,以国内外几类代表性平台为例。
一是搜索性平台。百度(谷歌)是立足于通过广告推送盈利的搜索平台。对广告商来说,最大化推送和精准化推送是两个主要诉求;平台的主要动力是吸引尽可能多的消费者上平台进行搜索。由于平台无法针对消费者收费,因此,平台要最大限度地阻止第三方广告商进入,将广告机会留给自己。市场份额与阻止进入是该类平台关注的重点。
二是电子商务平台。淘宝/天猫(亚马逊)等作为典型电子商务平台,是典型的双边市场,需要吸引消费者和商户双边上平台,双向最大化,而两者之间数量是相互加持的。因此,平台以免费服务吸引消费者,又以多种方式吸引商户上平台并在其平台上唯一呈现,承诺以引流、费率或其它优惠与其唯一性捆绑。因此,所谓的限制选择(二选一)、补贴行为、优先向其自有品牌或合作品牌导流等是关注重点。
三是社交类平台。微信(脸谱)等是社交网络,运行的基础是广告和各种利用平台的服务商,考虑到消费者的多样化需求,平台也允许第三方应用程序接入以便丰富平台内容。为了增加吸引力,这类平台有可能对不良信息和侵犯个人隐私的行为管控不够。同时,由于其接入范围极为广泛,当它们关闭有潜在竞争性的新应用接入时,会带来所谓的基础设施不开放产生的公平性问题。
四是移动支付类平台。蚂蚁金服等移动支付类平台,运行的基础是提供便利的二维码支付服务,同时获得海量和实时用户数据,并由此识别判断个人信用状况,以“助贷”、“信用查询”等名义与金融机构开展信贷业务合作,并对客户进行智能广告投放。这类平台希望能最大规模占领市场并实现排他性经营。因此,其既排斥竞争对手进入平台提供相关服务,也不情愿支撑其它平台的支付业务,有可能限制竞争。此外,由于涉及金融业务,巨大用户端市场规模、金融端跨行业、多业态、多点链接和巨额现金流、现金池等,有可能带来一定的金融风险。
总之,不同类型平台的垄断和不正当竞争问题表现不同,每一项表现后面的复杂技术事实认定和法律适用性等都很专业。因此,建议政府依托专家队伍,明确不同平台的关键问题和监管重点,有针对性地设计监管对策。
(三)以公开规则为重点,加强算法监管
数据和算法在服务平台商业模式和平台自治的同时,也可能通过掌握的海量数据和自身引导能力,侵犯个人隐私、违背社会公平、塑造不恰当的价值观等,甚至干预政治选举。由于只有软件开发者真正知道这些算法如何运行,即使不当也有可能许久不被社会知晓。例如,金融平台公司可以在贷款业务中,运用大数据技术对用户“画像”,计算违约概率,保障贷款安全。在这一过程中,如果将民族、宗教、性别等因素“算入”,就有悖社会价值观。另外,政治选举时不得将特定信息推送给算法“算出”潜在支持者,也是一些国家的明确要求。因此,明确算法伦理并监管不当算法,是行政监管的重要内容。
政府要进行监管,就需要对技术架构有清晰理解。对于快速发展之中的数字技术而言,政府监管人员要理解这类技术问题并非易事。因此,政府对算法的监管不能仅靠一已之力,而是要动员和依靠社会各方面的力量。技术规则的公开透明是外部监管所需的基本条件。例如,要求电子商务平台向社会说明平台产品推荐机制的公正性,外卖平台要向社会说明自己的配送机制合理兼顾了骑手、商户和消费者三方利益。同时,该类说明要足够具体,使监管者、技术专家和社会各方面都能理解。当平台明知存在违背商业规则、国际惯例、社会价值或人类伦理等可能性或者实际行为,平台有技术能力却在设计算法和程序时不予关注,或者故意放纵,就是不当行为,应该受到严格监管和严肃查处。
(四)维护平台之间公平竞争,保持多方利益平衡
现在,行政和法律对几大平台的监管力度加大,引起地方政府和国有企事业单位的关注。为了避免风险,不少政府部门、国有企事业单位只选择与国有数字企业签订数字化服务合同,排斥非国有平台企业进入。这将带来另一种形态的不公平竞争甚至垄断行为。因此,对政府和公共部门这类行为的公平竞争审查制度也应纳入市场监管范畴,并且在对各级政府文件出台前的合法性审查中,要将该内容纳入其中,体现对各类所有制主体平等监管、平等保护这一根本性、制度性要求,保障平台之间的公平竞争。
同时,平台内部及相关各方面的诉求分化程度远高于传统市场。产品和服务质量保障以及不要受到虚假信息的误导,是消费者首要和普遍诉求。另外,消费者、企业、投资者等的需求存在不同程度分化,一些消费者感兴趣免费、普惠和多样化的服务,能够接受广告推送;还有部分消费者愿意以付费获得更好的服务体验;企业期望得到可预期的竞争和监管环境,在场企业和新入场企业、想入场企业的诉求也很不相同;投资者关心信息披露的真实性;股东希望控制内部人滥用权力等。因此,在平台监管中,要关注各种诉求,从鼓励创新、保护消费者权益、保障公平竞争等多角度匹配监管权重,恰当组合监管的手段和方式。这对创新行为的平衡鼓励和约束十分重要。
同时,鼓励创新要求相对宽松的监管环境,以及对现存秩序的适度干扰和现有利益格局的重新调整。从这个角度看,在对各个平台进行底线严格监管的同时,可以考虑给平台必要的创新空间,允许不同平台在合规前提下,探索不同的内部治理特色;允许平台之间有更多的竞争和博弈。
(五)注重外部性问题和社会价值观导向监管
平台不仅是大型企业,而且创造了新的社会基础设施和新的公共空间,因此平台行为具有明显的外部性。同时,平台上各类主体的言行具有一定的公共性,有可能影响其他公民的正常工作和生活,影响社会稳定和安宁。特别是内容类平台,连接极为广泛,人人都可以是网络内容的生产者、观赏者和传播者。社会学、心理学和传播学等多学科的研究和多国实践都表明,在无外部约束监督的情况下,网络内容会出现内容低俗、误导未成年人、造谣陷害甚至政治诱导等,进而形成错误的舆情和价值导向,破坏整个网络生态环境。因此,需要对网络内容实施监管,建设良好的网络生态,为全社会提供良好的价值导向和社会道德规范。进而,在外部性显著的领域,强有力的行政监管甚至直接干预是必要的。
同时,关系人体健康和生命安全的产品与服务也需要加强外部监管。在传统市场上,例如食品药品和特种设备等市场,以及具有严重信息不对称并会造成群体性严重后果的市场,例如金融市场等,就不能允许通过市场上的重复博弈和竞争过程来进行规范,而是需要有政府的严格监管。这些理念和规则对平台监管依然适用。同时,数字时代有更多的智能产品出现,例如无人驾驶汽车、无人机、智能机器人等,都涉及到人体健康与安全问题,需要政府在前端(准入)时就加强监管。
(六)行政监管要迅速敏捷和及时迭代
数字时代,市场事态快速变化,挑战时时更新,“敏捷”就成为了数字时代监管的重要理念。[“敏捷”在国外最早提出是在软件开发领域,它强调软件开发过程中个体和互动、关注客户合作,以达到缩短开发周期、回应环境快速变化的目的。] 2020年,世界经济论坛在《第四次工业革命的敏捷监管:监管者的工具包》(Agile Regulation for the Fourth Industrial Revolution: A Toolkit for Regulators)报告中指出,当前的监管需要一种更快、更敏捷的方式管理新技术、商业模式和社交互动,使监管能够跟得上新问题、新产品、新商业模式,应对创新和部门管理之间的协调,应对动态风险和责任管理问题。
在传统治理和监管理念中,政府政策和法规需要考虑全面,出台后长期稳定执行,不能“朝令夕改”。然而,数字时代一切都在快速变化,监管对象和监管环境日新月异,特别是平台规模大、数据交易量大,垄断问题和其它不正当行为易于产生,影响快速蔓延,监管迟滞就会产生“大而管不了”“大而不能倒”的问题。
本文的分析表明,数字时代,市场结构和运行模式发生重要变化。传统市场秩序受到多方面的挑战。平台经济作为数字经济的代表形态,以数字化技术为基础,开发支持核心交易的算法程序,提供交易规则,监管交易行为,以此来降低交易成本,为交易各方和社会创造价值。由此形成了市场经济中新的技术秩序,不仅支撑平台发展和自治,也赋能行政监管和法治监管。与此同时,平台种种不正当竞争和其他损害社会公众利益的行为更不易被发现和及时管控,有效监管挑战很大,监管也需要加强和改善。总之,时代已经改变,要全景式地理解变化,在新秩序结构中,寻求各种市场秩序、各类监管之间的最优组合,做到维护市场有序运转、多种主体利益平衡和整体社会效益的最大化。
(参考文献略)
长期坚持提供干货不易,如文章引起大家共鸣、对大家有帮助,请大家赞并转发,以支持我们提供更多干货,谢谢。
商务合作\内容撰写\软文推广:18501955840(备注合作事由或电联)
需求发布\业务对接\投融资需求:18600329996(电话联系)


