作者:毛小柒
来源:涛动宏观

【正文】
2021年12月31日,央行发布《宏观审慎政策指引(试行)》,意味着中国版宏观审慎政策框架正式确立,该文件不仅界定了相关概念、阐述了宏观审慎政策框架的主要内容,并提出了实施好宏观审慎政策所需的系列要求。
一、《宏观审慎政策指引(试行)》的要点梳理
《宏观审慎政策指引(试行)》明确了具有中国特色的宏观审慎政策框架,具体包括宏观审慎政策目标、风险评估、政策工具、传导机制与治理机制等。
(一)牵头部门、目标与适用对象
1、央行:宏观审慎管理的牵头部门
《宏观审慎政策指引(试行)》明确央行作为宏观审慎管理的牵头部门,并会同相关部门履行管理职责。实际上2020年10月23日《中国人民银行法(修订草案征求意见稿)》(参见新人民银行法迎来修订,央行职责和权限显著扩大)亦增加了央行的一项职能,即制定和执行宏观审慎政策。
2、目标:防范系统性金融风险
宏观审慎政策的目标是防范系统性金融风险。《中国人民银行法(修订草案征求意见稿)》则指出宏观审慎政策的目标是防范系统性金融风险的顺周期积累以及跨机构、跨行业和跨市场传染,以维持金融体系的健康与稳定。
3、适用对象:不局限于金融机构
宏观审慎政策的适用对象不仅包括从事金融业务或提供金融服务的机构,还包括可能积聚和传染系统性金融风险的金融活动、金融市场和金融基础设施等。
可以看出,宏观审慎政策既适用于金融机构,亦适用于金融行为与金融基础设施。例如,央行可以监测金融市场运行情况,对金融市场实施宏观审慎管理,促进其协调发展。再比如,央行还可以组织对金融基础设施进行检查评估,对系统重要性金融基础设施提出认定意见并实施宏观审慎管理。
(二)何为系统性金融风险?
1、基本内涵
防范和化解系统性金融风险是宏观审慎政策的目标,具体指可能对正常开展金融服务产生重大影响,进而对实体经济造成巨大负面冲击的金融风险。实际上,系统性金融风险往往会影响到金融体系整体的稳健性,央行则需要牵头提出防范和化解系统性金融风险的政策建议、处置方案并组织实施。
(1)从时间维度看,系统性金融风险一般由金融活动的一致行为引发并随时间累积,主要表现为金融杠杆的过度扩张或收缩,由此导致的风险顺周期的自我强化、自我放大。
(2)从结构维度看,系统性金融风险一般由特定机构或市场的不稳定引发,通过金融机构、金融市场、金融基础设施间的相互关联等途径扩散,表现为风险跨机构、跨部门、跨市场、跨境传染。
2、及时准确识别系统性金融风险很重要
(1)宏观审慎政策的关键是及时准确识别系统性金融风险,即综合运用风险评估工具和监管判断,识别金融体系中系统性金融风险的来源和表现,衡量系统性金融风险的整体态势、发生可能性和潜在危害程度。
(2)系统性金融风险的监测重点包括宏观杠杆率,政府、企业和家庭部门的债务水平和偿还能力,具有系统重要性影响和较强风险外溢性的金融机构、金融市场、金融产品和金融基础设施等。
3、系统性金融风险如何处置?
宏观审慎政策的目标是为了防范系统性金融风险,但系统性金融风险的处置无疑也比较重要,《中国人民银行法(修订草案征求意见稿)》明确了一系列举措:
(1)监督问题机构实施自救,以及对问题机构采取特别监管措施;
(2)对债权人依法实施债务减记;
(3)协调地方政府落实风险处置属地责任;
(4)提供流动性支持;
(5)发放金融稳定贷款;
(6)设立特殊目的实体,承接、管理和处置问题机构的资产和负债;
(7)设立特殊目的实体,收购、注资并阶段性持有问题机构股份;
(8)其他处置措施。
(三)宏观审慎政策工具有哪些?
宏观审慎政策工具具有“宏观、逆周期与防传染”的特征,但有时宏观审慎政策也会运用一些与微观审慎监管类似的工具,如会对资本、流动性、杠杆等提出要求(如对系统重要性金融机构等)。整体来看,可以分为如下两个维度:
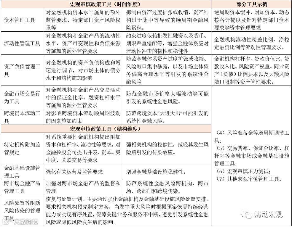
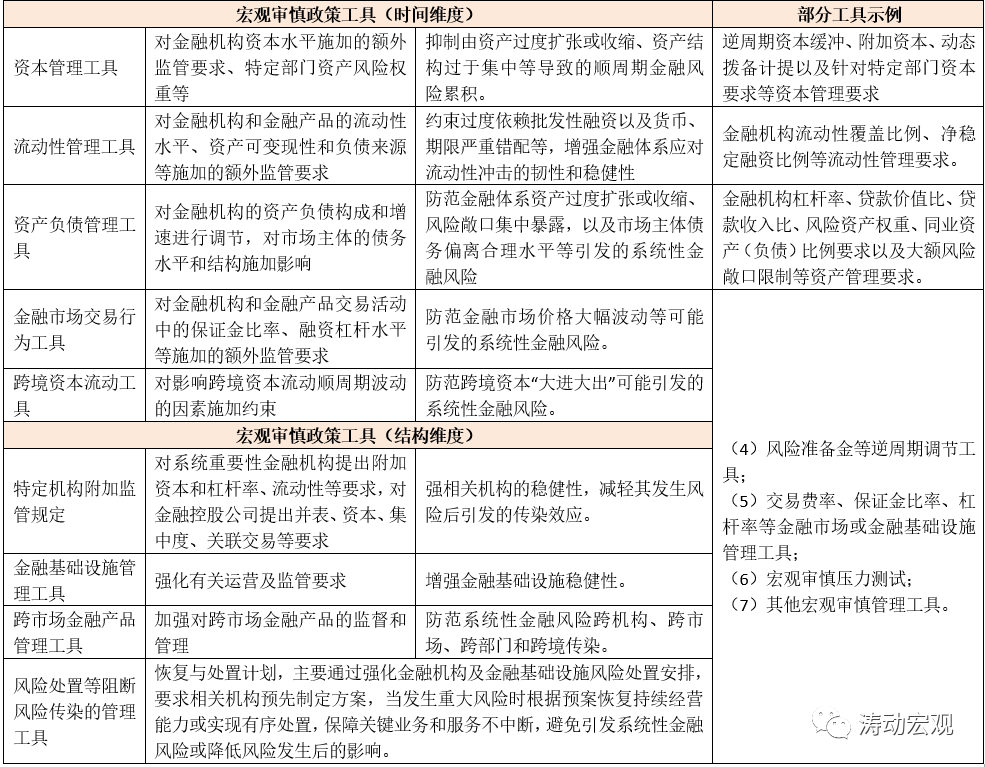
1、时间维度:用于逆周期调节、平滑金融体系的顺周期波动
时间维度的工具主要包括资本管理工具、流动性管理工具、资产负债管理工具、金融市场交易行为工具以及跨境资本流动管理工具。
2、结构维度:防范系统性金融风险跨机构、跨市场、跨部门和跨境传染
结构维度的工具主要包括特定机构附加监管规定(如系统重要性金融机构和金控公司)、金融基础设施管理工具、跨市场金融产品管理工具、风险处置等阻断风险传染的管理工具等四大类。

3、强约束力工具和引导类工具(按对政策实施对象约束力的大小划分)
按对政策实施对象约束力大小,宏观审慎政策工具还可分为强约束力工具和引导力工具,这里的引导类工具主要指牵头部门通过研究报告、信息发布、评级公告、风险提示等方式,提出对系统性金融风险状况的看法和风险防范的建议。
4、宏观审慎压力测试
宏观审慎压力测试是指通过测试极端情况下金融体系对冲击的承受能力,是开展宏观审慎管理的重要参考和支撑,具体包括宏观层面压力测试,还包括系统重要性金融机构压力测试、金融控股公司压力测试、金融行业压力测试等针对特定机构和行业的压力测试。实际上2021年12月27日,央行在定调2022年工作方向(参见央行和外管局定调2022)时便指出要要进一步健全宏观审慎政策框架和治理机制,开展宏观审慎压力测试,而这里的宏观审慎压力测试主要针对系统性风险,如地产行业风险持续暴露、经济下行压力加大以及跨境资本流动对金融行业的影响可能会是重点。

二、国内外宏观审慎政策领域的实践简述
(一)全球维度
1、宏观审慎政策框架形成于2008年金融危机以后。当时雷曼、贝尔斯登、AIG以及花旗集团等大型金融机构纷纷陷入困境甚至破产,使局部危机最终演变成大萧条以来最严重的全球经济金融危机,国际社会才普遍认识到金融机构的个体稳健不代表金融系统的整体稳健,需要通过宏观审慎政策框架来弥补微观审慎监管的不足,以防范金融体系顺周期变化以及风险跨机构、跨市场、跨部门和跨境传染带来的系统性金融风险。
2、为此,2008年金融危机以来,FSB、IMF、BIS、BCBS等国际组织和主要经济体,一直致力于推动建立健全宏观审慎政策框架,加大宏观审慎政策实施力度。2009年初,BIS提出用宏观审慎性的概念来概括导致危机中“大而不能倒”、顺周期性、监管不足、标准不高等问题。G20匹兹堡峰会最终形成的会议文件及其附件中开始正式引用了“宏观审慎管理”和“宏观审慎政策”的提法,G20首尔峰会上进一步形成了宏观审慎管理的基础性框架(包括最主要的监管以及宏观政策方面的内容)。
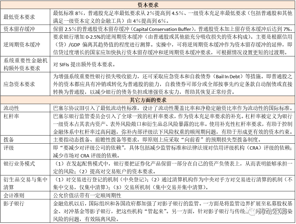
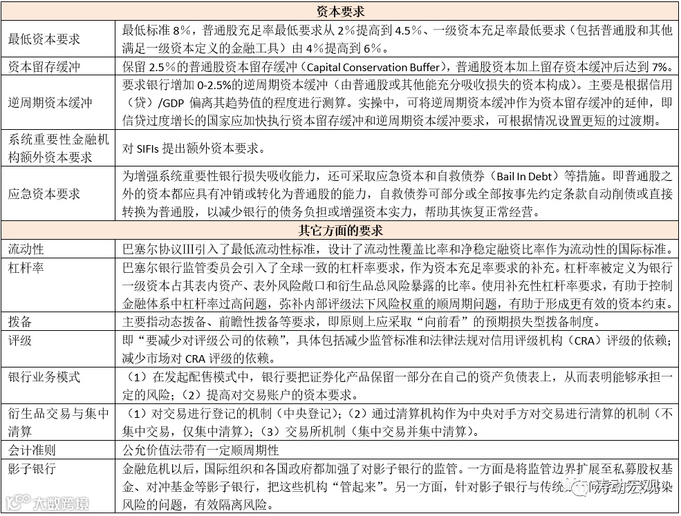
3、G20批准的巴塞尔协议III新资本要求将提高资本质量作为重点,并明确分为五个层次,即最低资本要求、资本留存缓冲、逆周期资本缓冲、系统重要性金融机构额外资本要求以及应急资本机制。当然,除资本要求外,国际上的宏观审慎政策框架还包括流动性、杠杆率等方面的内容。
(二)中国维度
中国在宏观审慎政策实践方面虽然最早可以追溯至2003年(即在房地产金融领域首次引入最低首付比例政策),但是真正全面实施应该自2016年将2010年引入的差别存款准备金动态调整机制升级为MPA开始算起,即将信贷投放与金融机构资本水平及经济增长结合在一起。随后高层对建立宏观审慎管理政策框架提出了一系列要求,如2017年第五次全国金融工作会议提出“要以防范系统性金融风险为底线,加强宏观审慎管理制度建设”、十九大报告则提出“健全货币政策和宏观审慎政策双支柱调控框架”、2019年央行获批准设立了宏观审慎管理局、2020年发布的《中国人民银行法(修订草案征求意见稿)》将宏观审慎管理和防范化解系统性金融风险等职能归入央行。
1、推进系统重要性金融机构的监管
本部分内容参见【以此为准】国内最有实力的19家银行被敲定。2018年11月,央行联合银保监会发布《关于完善系统重要性金融机构监管的指导意见》,确立了我国系统重要性金融机构监测、监管和风险处置的总体制度框架。2020年9月30日,央行和银保监会联合发布《全球系统重要性银行总损失吸收能力管理办法(征求意见稿)》和《关于建立逆周期资本缓冲机制的通知》,同年12月央行与银保监会分别发布了《系统重要性银行评估办法》。2021年10月,央行发布《系统重要性银行附加监管规定(试行)》和《全球系统重要性银行总损失吸收能力管理办法》。
2、推进建立中国特色的宏观审慎政策框架
2020年9月,央行联合银保监会正式建立我国银行业金融机构逆周期资本缓冲机制。目前已经发布的《宏观审慎政策指引》则围绕政策目标、系统性风险监测评估、政策工具箱,政策传导等要点,健全宏观审慎治理机制,探索建立具有中国特色的宏观审慎政策框架。
3、加强对金控公司的监管
2020年9月,《关于实施金融控股公司准入管理的决定》发布,明确非金融企业控股或实际控制两类或者两类以上金融机构,具有规定情形的,应当向央行提出申请,经批准设立金融控股公司,并接受监管。央行则发布了《金融控股公司监督管理试行办法》(参见金融控股集团全解),遵循宏观审慎管理理念,坚持总体分业经营为主的原则,以并表为基础,对金融控股公司资本、行为及风险进行全面、持续、穿透式监管。
预计2022年可能会有一些金控公司会获批,目前已有中国中信(受理时间为2021年5月28日)、中国光大集团(受理时间为6月4日)以及北京金融控股集团(受理时间为8月23日)等3家设立金控公司的申请被受理。
4、强化对地产与跨境资金流动等重点领域的宏观审慎监管
2020年2月,央行等六部委联合印发《统筹监管金融基础设施工作方案》,明确将金融资产登记托管系统、清算结算系统、交易设施、交易报告库、重要支付系统、基础征信系统等六类设施及其运营机构,纳入统筹监管范围。2020年以来,央行会同银保监会针对房地产领域提出了一系列宏观审慎政策要求(参见地产行业金融政策手册),推出了三道红线、房地产贷款集中度、居民债务收入比、房地产贷款风险权重等宏观审慎政策工具。通过动态调整外汇风险准备金率和全口径跨境融资宏观审慎系数等方式加强跨境资本流动监管。
后续国内宏观审慎政策的工作重点将聚焦于健全房地产金融、外汇市场、债券市场、影子银行以及跨境资金流动(包括动态调整外汇风险准备金率和全口径跨境融资宏观审慎系数)等重点领域宏观审慎监测、评估和预警体系,分步实施宏观审慎压力测试并将其制度化。
三、对跨境资本流动宏观审慎管理框架的简要讨论
这里对近期备受政策层面关注的跨境资本流动性给予专门讨论。在金融双向开放步伐不断加快的背景下,短期跨境资本逐利性、易超调和顺周期性等特点很容易刺激金融机构过度承担风险、加剧金融体系脆弱性、放大宏观经济波动,而政策部门亦于2017年提出了“宏观审慎+微观监管”两位一体的跨境资本流动宏观审慎管理框架。

(一)我国跨境资本流动的特征
1、2005年以来,全球跨境资本流动总体呈现出08年金融危机前规模逐年攀升、危机后在大幅缩量基础上反复波动的特点(期间受欧债危机、贸易摩擦和疫情等因素影响而明显波动)。
2、我国跨境资本流动性阶段性特征更为突出,具体看,
(1)2000年至2014年上半年,我国经常账户和非储备性质金融账户呈现双顺差、资金大规模流入的特征。
其中,08年金融危机前,直接投资项下资金净流入规模较大;08年金融危机后,证券投资、外债等其他投资项下资金净流入占比开始提升。
(2)2014下半年至2016年,我国经常账户呈现顺差、非储备性质金融账户出现逆差,外汇储备有所下降(期间经历2015年的8.11汇改)。
(3)2017-2019年,受到贸易摩擦、美联储货币政策变化等因素影响,跨境资本流动总体较为复杂。
(4)2020年以来,跨境资本双向流动特征更为突出,如2020年经常账户顺差2740亿美元、资本和金融账户逆差1058亿美元,外汇储备规模较为平稳。
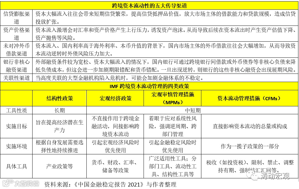
(二)跨境资本流动风险如何传导?
IMF等相关研究表明,跨境资本流动的风险传导可以分为信贷膨胀、资产价格、未对冲外币借款、银行非核心融资、关联性五类渠道,且这五类渠道之间会通过反馈效应相互强化。同时IMF通过《二十国集团基于国家经验得出的资本流动管理一致性结论》(2011年)和《资本流动开放与管理:机构观点》(2012年)等文件构建了针对跨境资本流动的政策框架。
(三)我国主要通过宏观审慎管理措施来应对跨境资本流动风险
1、我国主要通过宏观审慎管理措施来应对跨境资本流动风险,并于2017年提出了外汇市场“宏观审慎+微观监管”的两位一体管理框架,即不以控制跨境资本流动为目的、而是着眼于应对系统性风险。
具体来看:(1)广泛适用性工具主要包括逆周期资本缓冲、杠杆率要求、宏观审慎压力测试;(2)分部门工具主要包括贷款价值比、债务收入比、分部门资本要求等;(3)流动性工具主要包括流动性覆盖率、净稳定资金比率、外汇存款准备金等;(4)结构性工具主要包括银行间风险敞口上限等。
2、上述工具大多已在实践,下一步的方向包括(1)丰富对银行等各类交易主体全覆盖的宏观审慎管理政策工具箱;(2)研究开展跨境资本流动宏观审慎压力测试;(3)外汇市场微观监管方面从重事前审批转向强调事中事后监管,加强外汇批发和零售市场的行为监管,高度关注货币错配、期限错配等风险;(4)进一步推动金融改革开放(如稳步推进人民币资本项目可兑换、稳步深化人民币汇率市场化改革等),加强跨境资本流动管理的国际合作。
四、对MPA (Macro Prudential Assessment,宏观审慎评估体系)的简要讨论
MPA是中国版宏观审慎政策框架的主要构成部分,亦可被视为中国建立宏观审慎政策框架的起点,有必要单独对其进行讨论。2015年12月29日,央行召开会议,部署改进合意贷款管理,从2016年开始实施宏观审慎评估有关工作。将现有的差别准备金动态调整和合意贷款管理机制“升级”为“宏观审慎评估体系”(Macro Prudential Assessment, 以下简称MPA)。
(一)MPA每季度评一次,通常在季度末的后一个月内完成。人行对相关指标按月检测,发现异常及时预警,必要时进行窗口指导。
(二)MPA评估的指包括资本和杠杆情况、资产负债情况、流动性、定价行为、资产质量、跨境融资风险、信贷政策执行等七大方面约14个指标。根据宏观调控需要,人民银行可对指标构成、权重和相关参数、评分方法等进行调整。 实际上近年来,MPA体系的内涵在不断丰富,覆盖范围和适用对象持续扩大。
(三)MPA体系的实施能够体现出政策层面的导向变化:
1、由于资本与杠杆这个指标具有一票否决权,因此各银行会通过对资产的重新配置,达到降低风险加权资产总额的目的。因此,低风险资产将更加受到银行的青睐,比如高等级债券、银行承兑汇票等。
2、为了防止银行间恶性竞争,央行对各银行的定价行为给予了十分重要的分量,将使得高息揽储的行为进一步受到遏制。
3、由于从合意信贷管理升级为广义信贷管理,口径扩大之后,使得过去几年大行其道的规模腾挪空间备受挤压,银行会更注重资产本身的风险和收益,而不是用通道进行监管套利,更加注重提升资产的主动管理能力。
4、在MPA体系内,将很难再现这种依靠同业业务带动银行高速发展的模式。因为将受到广义信贷规模的增长率限制,以及同业负债占总负债的比例限制。
5、受到流动性指标的限制,将对银行错配业务产生一定的影响。过去几年,由于资产收益率快速下降,而银行的负债成本下降较慢,使得错配业务在同业中盛行,还一度导致了2013年6月的钱荒事件。用短期负债和长期资产进行错配的期限套利业务成为很多银行的利润增长点。但是在MPA体系下,对流动性指标的管理,将使得该类业务受到一定影响。



长期坚持提供干货不易,如文章引起大家共鸣、对大家有帮助,请大家赞并转发,以支持我们提供更多干货,谢谢。
商务合作\内容撰写\软文推广:18501955840(备注合作事由或电联)
需求发布\业务对接\投融资需求:18600329996(电话联系)


