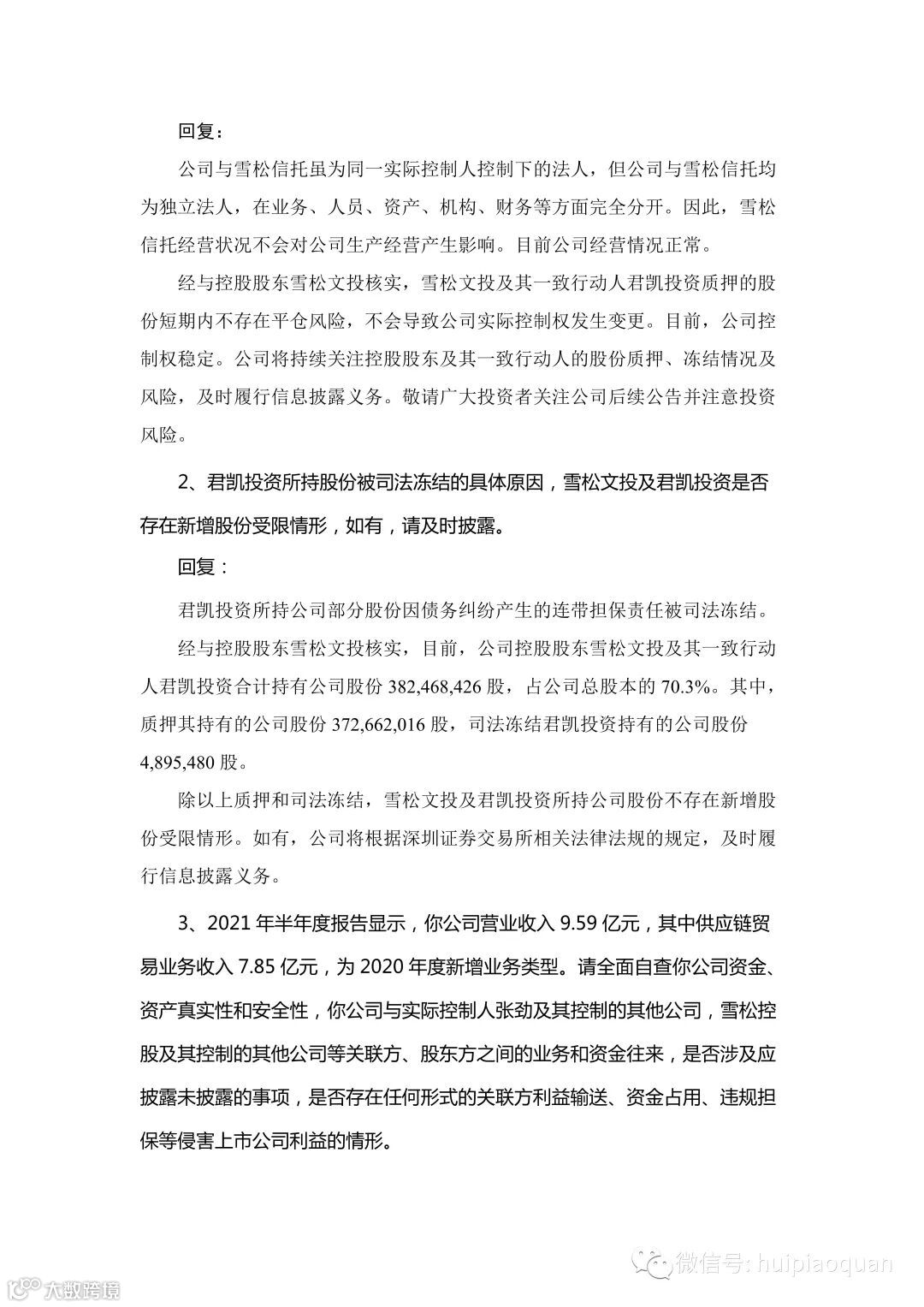
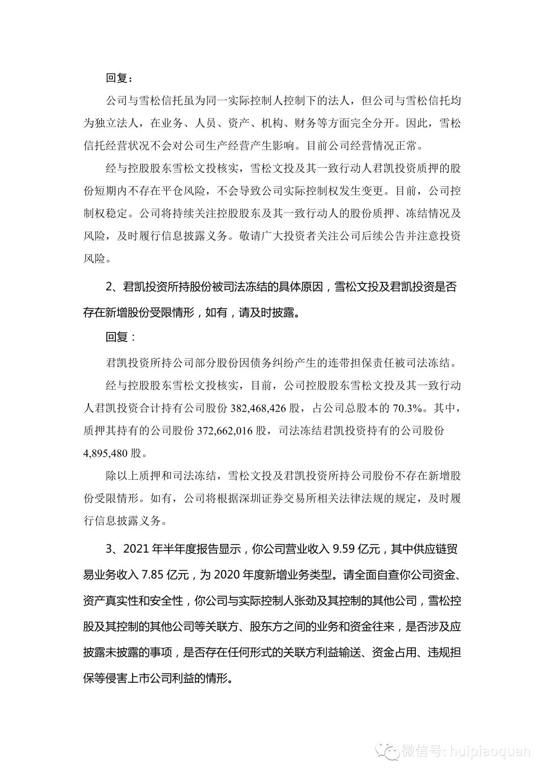
要求说明截至报告期末,公司对前述主体的预付款项、应收款项情况,应收款项是否存在逾期情形。除前述30家公司外,公司是否参与作为雪松控股旗下信托产品底层资产的应收账款相关的供应链业务。
产品兑付逾期、涉嫌“空转”贸易
调查发现,自2020年1月起,在雪松控股的兜底担保之下,打着“供应链金融”的旗子,以所谓的“应收账款”为底层资产,假借各类金交所、产交所、伪金交所通道,超过350只违规“理财产品”面向自然人发售,总规模超200亿元。
而今,这些理财产品的兑付,陷入了全面停滞状态。
期间,雪松控股向投资人至少作出了5次口头兑付的承诺,但无一兑现。2021年12月20日,在各方压力之下,雪松控股出具了书面承诺,自2022年1月至2023年6月,分期向投资人兑付。但到了1月31日,第一期兑付仍未兑现。
根据调查,这350余只理财产品背后,构筑的是一个庞大的融资网络,涉及企业数量高达63家,除了或明或暗的雪松系公司,还有大量的假央企、伪国企。而作为底层资产的应收账款,系建立在涉嫌虚假的“空转”贸易行为之上。
深交所高度关注
深交所对此高度关注,要求雪松发展核实并说明下列事项:
1.请说明公司供应链业务的具体情况,包括但不限于公司采购、销售流程,主要商品和服务的定价政策、结算模式、信用政策、实物及资金流转,并结合新收入准则,从“控制”的角度说明供应链业务的收入确认方法。
2.请列表说明公司2020年及2021年半年度供应链业务前五大客户、供应商的具体信息,包括但不限于名称、成立时间、注册资本、主营业务、销售或采购金额及占比等情况,并自查上述客户、供应商与你公司、你公司控股股东及其关联方、董监高等是否存在关联关系,或其他可能导致利益倾斜的关系。此外,请列表说明你公司供应链业务涉及的大宗商品主要存放的仓库信息,包括各仓库地点、商品类别、数量等。
3.根据媒体报道,雪松控股信托产品的融资方涉及上海闵悦有色金属有限公司、广州舜仟贸易有限公司、上海融益金属材料有限公司等30家公司。
(1)核实媒体报道的30家公司是否为公司供应链的供应商或客户。如是,请进一步说明公司与前述主体交易的具体情况,包括但不限于交易背景、交易内容、交易时间、合同金额、收入确认时间等,并核实相关业务、存货、物流是否真实,相关交易是否具备商业实质,前述主体与公司是否存在关联关系及其他可能导致利益倾斜的关系。
(2)请说明截至报告期末,公司对前述主体的预付款项、应收款项情况,应收款项是否存在逾期情形。
(3)除前述30家公司外,公司是否参与作为雪松控股旗下信托产品底层资产的应收账款相关的供应链业务。如有,请详细披露业务情况。
4.根据公司前期公告,2019年,公司将其对西安天楠文化旅游开发有限公司(以下简称“西安天楠”)的1.92亿元债权全部转让给中国华融资产管理股份有限公司广东省分公司(以下简称“中国华融”),且公司为该次转让设立了抵押担保。西安天楠目前正在办理还款和展期手续。请说明若西安天楠未如期还款,公司是否需承担担保责任及该事项对你公司影响;若西安天楠对债务进行展期,公司是否需继续承担前述担保义务。并进一步说明公司与中国华融是否存在其他资金、业务往来,如是,请具体说明往来情况。
房地产起家
资料显示,雪松控股创立于1997年,是广州土生土长的民企,实控人是现年50岁的张劲。
“雪松系”最早以君华集团之名从事房地产生意。成立之初,商品房市场因取消福利分房、推行按揭等政策迎来发展契机,君华集团也迅速崛起。通过将烂尾楼华达山庄盘活为“江南世家”别墅区,君华集团在广州地产行业站稳了脚跟。但当时粤系房企竞争激烈,君华集团在其中并不显眼,到2010年才走出广州进入临近的中山。2011年之后,由于政策变化,“雪松系”逐渐收缩房地产业务,直到2020年下半年才重新出现在广州土拍市场。
2002年之后,“雪松系”开始进入大宗商品领域,并逐步转型供应链综合服务。2015年之后,”雪松系”核心平台雪松控股业绩开始突飞猛进。2010年,雪松控股营收规模只有100亿左右,2015年增长至593亿,到2016年飙升至1570亿元,跃居广州民企第一,此后仍保持增长。2018年7月,雪松控股跻身“世界500强”,此后连续四年上榜。
目前,”雪松系”旗下拥有齐翔腾达(002408.SZ)和雪松发展(002485.SZ)两大上市平台。
截至2021年前三季度,雪松发展营收17.08亿,同比增长64.76%,归母净亏损781.54万元。雪松发展2020年已经由盈转亏,如果2021年度继续亏损,将会披星戴帽。
屡次遭监管质疑
今年1月底,雪松发展披露了业绩预告,称2021年度归母净亏损预计在4.54亿至6.78亿之间,相比上年度不足2000万亏损明显扩大。扣非后,预计亏损3400万至5000万,而上年同期扣非亏损在8500万元左右。
雪松发展表示,亏损主要是由于国内疫情反复对文旅业务的影响。而且,2021年度雪松发展持有的投资性房地产公允价值出现大幅下滑,幅度在4.8亿至6亿之间。雪松发展还提到,计划计提2500万至3000万的资产减值准备。
但这份业绩预告很快引来监管质疑。2022年1月21日,雪松发展披露了变更审计机构的公告,将审计机构由中兴华所变更为中喜所。中兴华所已经连续8年为雪松发展提供审计服务,且在去年9月的雪松发展临时股东大会上已经审议通过续聘中兴华所为2021年度机构。为何在年报出台前,雪松发展突然临时更换审计机构?深交所因此对雪松发展下发关注函。
根据雪松发展的回复,本次变更审计机构主要原因是中兴华所对2020年新增的供应链业务是否应被判定主营业务与上市公司存在不同意见。
雪松发展认为,供应链业务在2020年和2021年上半年分别营收5.12亿和7.85亿,占当年营收的33.57%和81.82%,应该被判定为主营业务,不应该被认定为营收扣除项。而中兴华所持反对意见。
2月7日,深交所对雪松发展再度下发关注函,要求雪松发展按照相关规定自查供应链业务在2020年和2021年是否已经在营收中进行扣除,新审计机构中喜所与原审计机构是否对扣除事项存在分歧意见,且需要说明是否存在购买审计机构专项核查意见以规避被实施退市风险警示的情况。
同时,深交所还要求雪松发展对于业绩预告中披露的投资性房地产价值变动做出详细说明。
值得一提的是,2021年4月,雪松发展因财务问题受到监管警告。2021年10月雪松发展因信披违法违规,已经被证监会立案调查。根据今年1月雪松发展披露的情况,目前中国证监会调查工作仍在进行中。
截止2月16日收盘,雪松发展收于4.16元/股,涨幅为0.24%,总市值约22.63亿元。
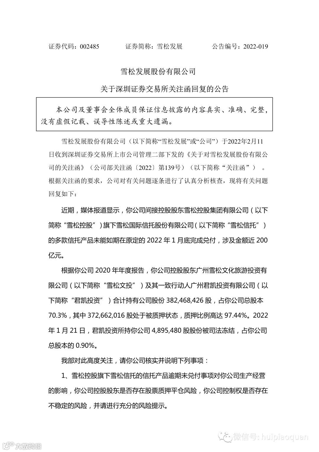
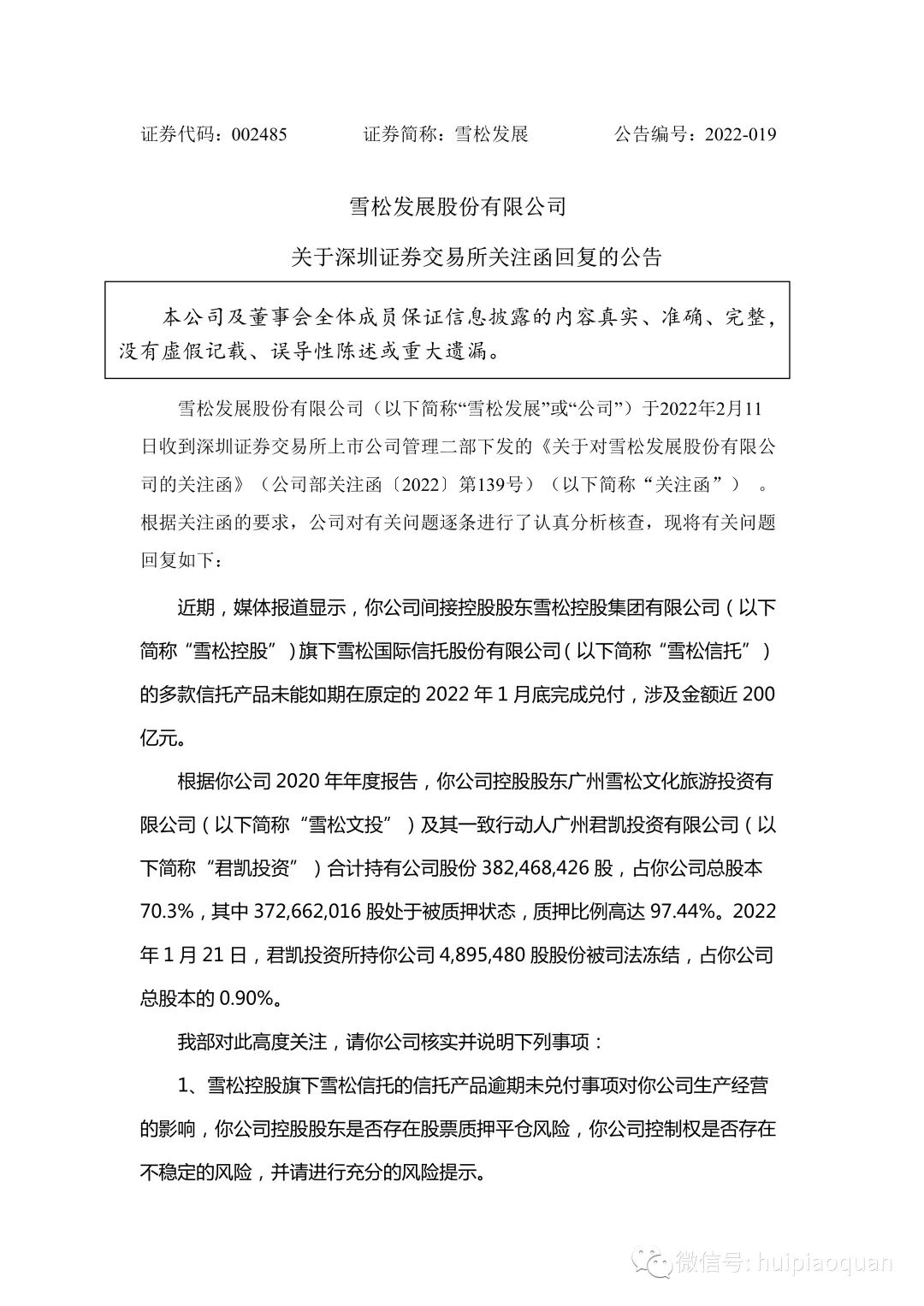
以下为近几日深交所与雪松控股发布的公告原文:







长期坚持提供干货不易,如文章引起大家共鸣、对大家有帮助,请大家赞并转发,以支持我们提供更多干货,谢谢。
商务合作\内容撰写\软文推广:18501955840(备注合作事由或电联)
需求发布\业务对接\投融资需求:18600329996(电话联系)



