作者:毛小柒
来源:青枫博研社

【正文】
2022年4月6日,央行发布《金融稳定法(草案征求意见稿)》(征求意见截止时间为2022年5月6日)。对此解读如下:
一、金融行业再迎一部上位法:需要从体系上认识到其重要性
《金融稳定法》的目标是保障金融机构、金融市场和金融基础设施持续发挥关键功能,防止单体局部风险演化为系统性全局性风险,同时强调要坚持强化金融风险源头管控,将金融活动全面纳入监管。
(一)金融行业上位法体系正处于重塑阶段
金融法治建设是2017年第五次金融工作会议高层以来尤为重视的。目前,金融行业已经形成了包括《中国人民银行法》、《商业银行法》、《证券法》和《保险法》等基础法律为统领的多层次金融法律体系。此次《金融稳定法》的出台,有助于改变先前金融稳定领域缺乏整体设计和跨行业跨部门统筹安排、相关条款分散于多部金融法律法规中、相关规定过于原则以及一些重要问题缺乏制度规范等弊端,进一步丰富了金融法治建设体系,并成为金融行业的一部分新上位法。
其中,2020年10月17日与23日,央行分别发布了《商业银行法》和《中国人民银行法》的建议稿。2019年12月28日,新《证券法》正式发布(2020年3月1日施行)。可以看出,金融行业的上位法目前正处于重塑阶段。
(二)为金融委和央行履行金融稳定职责提供了法律依据和长效机制支撑
《金融稳定法》的出台为国务院金融稳定发展委员会以及央行更好履职提供了法律依据和制度支撑,对我国在金融稳定方面存在的工作机制和责任不清晰、风险处置机制不完善等问题进行了全面系统规定。2017年7月14-15日的第五次全国金融工作会议宣布设立国务院金融稳定发展委员会,同年11月正式成立并召开第一次全体会议,定性为国务院统筹协调金融稳定和改革发展重大问题的议事协调机构,并将办公室设立在央行金融稳定局,并履行金融稳定职责。
不过金融稳定发展委员会作为国务院旗下的一个协调机构,虽然职责范围很广,但其在履职时一直缺少上位法的支撑。特别是,新修订的《中国人民银行法》亦将防范系统性金融风险和金融稳定纳入央行的职责范畴,而央行在履行金融稳定职责时亦仅能依靠金融稳定发展委员会的协调机制,同样缺少上位法的支撑。
(三)有助于进一步压实各方在风险防范化解和处置层面的主体责任
金融稳定涉及领域较广,不仅包括跨部门之间的事项协调,还包括中央与地方之间的监管分工和协调合作工作,这就意味着金融稳定工作的推进需要发挥各相关主体的合力,需要统筹协调和靠前指挥各部门、各地区间的协作联动。
但是在金融风险防范和处置的实践中,各方责任存在模糊不清、制度依据不充分、合力效果不好等问题,为此有必要建立长效机制和制度依据,力求通过《金融稳定法》进一步压实各相关主体在防范化解和处置层面的主体责任。例如,《金融稳定法》提出要建立高效权威、协调有力的金融稳定工作机制。具体看,
1、压实金融机构及其主要股东、实控人的主体责任,强化金融机构审慎经营业务,加强对主要股东、实控人的准入和监管要求。同时金融机构等市场主体应依法披露金融风险信息。
2、压实地方政府的属地和维稳责任,应及时主动化解区域金融风险。
3、压实金融监管部门切实履行本行业本领域金融风险防控的监管责任。
4、央行发挥最后贷款人作用。
5、存款保险基金管理机构和行业保障基金管理机构依法履行风险监测和处置等职责,监察机关和审计机关依法进行监察和审计监督。
6、任何单位和个人不得编造、传播有关金融风险误导信息和虚假信息。
可以看出,金融稳定工作职责涉及到金融机构及其股东和实控人、行业监管部门、地方政府、央行、财政部门、监察机关和审计机关以及存保基金、行业保障基金等相关主体,涉及相关主体和利益相关方较多。
(四)突出国务院金融稳定发展统筹协调机制的统筹职能
《金融稳定法》突出了国务院金融稳定发展统筹协调机制(以下称国务院金融委)的作用,即由国务院金融委统筹金融稳定和改革发展,指挥开展重大金融风险防范、化解和处置工作,重大事项按程序报批。可以看出,国务院金融稳定发展统筹协调机制与国务院金融稳定发展委员会实际上是一体的。
1、国务院金融委办公室承担日常工作,这一办公室常设在央行金融稳定局。
2、国务院金融委成员单位主要包括一行两会一局、发改委、财政部等。
3、国务院金融委负责制定问责办法,并赋予国务院金融委的问责机制,即对重大金融风险形成、扩大、蔓延或处置不当负有直接责任的地方、部门以及有关单位和个人,可以采取约谈、内部通报、责令作出书面检查等措施。
(五)为金融稳定保障基金(专门重大金融风险)的出台铺路
《金融稳定法》明确建立金融稳定保障基金,以作为国家重大金融风险处置后备资金。这意味着《金融稳定法》实际上也是为金融稳定保障基金的出台铺路。可以看出,金融稳定保障基金是专门针对重大金融风险的,而《金融稳定法》亦明确重大金融风险具体由国务院金融委负责认定,即指风险外溢性强、波及范围广、影响程度深、可能严重危害金融稳定的金融风险。
(六)覆盖范围广:囊括金融机构、金融市场与金融基础设施等主要领域
从《金融稳定法》的表述来看,其覆盖范围较广,不再局限于单一金融机构或单一金融行业,而是把危及金融机构、金融市场、金融基础设施等稳健持续运营的金融不稳定因素全部纳入进来,如这里包括了参与金融市场融资的非金融企业(如之前逃废债的永煤事件等)、影响区域金融稳定的风险以及跨境风险等。

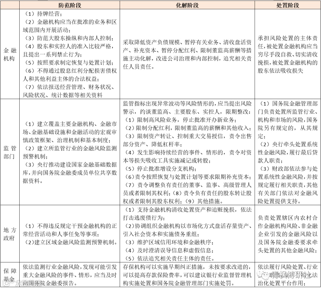
二、《金融稳定法》明确了金融风险的三阶段工作要点
金融稳定工作主要分为三个阶段,即金融风险的事前防范、事中化解和事后处置阶段。其中,每一个阶段,《金融稳定法》均明确了金融机构及其主要股东、实控人,地方政府,监管部门以及存款保险基金、行业保障基金的职责。
(一)事前防范阶段
这里体现的思路主要是金融的专营性,即持牌经营,任何单位和个人未经批准不得设立金融机构,不得从事或变相从事金融业务活动。同时,对金融机构的主要股东、实控人及董监高等主体提出特别要求,如明确股东和实控人的禁止性行为等等。特别是,在风险防范阶段,金融机构及其股东、实控人以及监管机构、地方政府、保障基金均有承担相应主体责任。其中,央行还应推动建设国家金融基础数据库,并向国务院金融委成员单位共享数据资料。
(二)事中化解阶段
风险化解阶段,金融机构、监管部门、地方政府和保障基金依法依规履行相关责任。其中,金融风险承担风险化解的主体责任,地方政府需履行风险化解职责,监管部门和存保基金要有早期纠正和监管措施。
(三)事后处置阶段(金融管理部门可采取九大处置措施工具)
1、处置部门可以采取重组、接管、托管、撤销或申请破产等措施,实现被处置金融机构恢复正常经营或平稳有序退出。其中,被处置金融机构及其主要股东、实控人以及存保基金、行业保障基金、省级政府、央行、财政部门均需要承担相应责任。在跨境金融风险方面,一行两会一局等金融管理部门与境外监管部门开展信息共享与监管合作,处置跨境金融风险,防范风险跨境传染。
2、《金融稳定法》还明确了金融管理部门可采取的九大处置措施和工具
(1)行使被处置金融机构的经营管理权。
(2)向第三方机构转移被处置金融机构的部分或者全部业务、资产和负债。
(3)设立过桥银行、SPV承接被处置金融机构的业务、资产和负债。这里的过桥银行和SPV在部分监管要求方面可以获得一定程度的豁免。
(4)暂停合格金融交易的终止净额结算。
(5)责令更换负有主要责任的董监高及其他责任人员,追回绩效薪酬。
(6)实施股权、债权减记和债转股;其中,当按股权、次级债权、普通债权的顺序依次实施债权减记,股东在被处置金融机构中的财产权益不足以弥补被处置金融机构资产损失且该股东拒绝追加出资或者追加出资仍不足以弥补资产损失的,应当全额减记股权。
(7)中止向境外汇出资金,要求调回境外资产。
(8)处置系统重要性金融机构的,要求所属集团的境内外机构提供必要支持,维持关键金融服务和功能不中断。
(9)其他处置措施。
三、处置资金来源:自救—市场化资金—保障基金—地方—金融稳定保障基金
金融风险处置的资金来源有一定顺序。具体看,
(一)压实第一层责任:被处置金融机构的主要股东和实控人首先应根据恢复与处置计划或监管承诺补充资本,负有责任的股东和实控人应实施救助;
(二)推动引进战略投资者、化解风险:调动市场化资金参与被处置金融机构并购重组(如此次华融资产引入中信集团等战略投资者等);
(三)行业保障基金与存款保险基金依法出资;
(四)在危及区域稳定且穷尽市场化手段、严格落实追赃挽损仍难以化解风险的,地方政府动用地方公共资源(省级财政部门进行监督)。
(五)针对涉及金融稳定的重大金融风险,应动用金融稳定保障基金。
四、金融稳定保障基金的几个关键要点
《金融稳定法》明确了金融稳定保障基金的几个关键要点。也即,从金融风险处置的资金来源看,金融稳定保障基金是针对重要金融风险领域,央行履行最后贷款人职责前的最后一道保障。
(一)金融稳定保障基金由国务院金融委统筹管理,是应对重大金融风险的后备资金。
(二)金融稳定保障基金由向金融机构、金融基础设施等主体筹集的资金以及国务院规定的其他资金组成。
我们理解,各类金融机构(含金融基础设施、行业保障基金)应该是依据自身央行金融机构评级结果、各行业的重要性与稳健性等情况进行缴纳。
(三)央行再贷款等公共资金可以为金融稳定保障基金提供支持。这意味着,金融稳定保险基金的来源还包括央行再贷款、财政资金等公共资金,不过金融稳定保障基金需要以处置所得、收益和行业收费等进行偿还。
(四)金融稳定保障基金筹集、管理和使用的具体办法由国务院规定,今后进一步发挥金融稳定保障基金的作用留出了制度空间。
可见,金融稳定保障基金整体上坚持了取于市场、用于市场的原则,并秉承压实地方属地责任、部门监管责任和和企业主体责任的理念,根据各地区、各行业、各机构的系统重要性、稳健性拟定差异化的缴存比例。
五、对金融稳定保障基金的进一步讨论
(一)2022年政府工作报告首次提出,已明确年内9月底前完成
金融稳定保障基金自2022年政府工作报告首次提出以来,便备受关注。种种迹象表明,金融稳定保障基金目前正紧锣密鼓推进中。
1、2022年3月5日,2022年政府工作报告首次提出设立金融稳定保障基金,即“压实地方属地责任、部门监管责任和企业主体责任,加强风险预警、防控机制和能力建设,设立金融稳定保障基金,运用市场化、法治化方式化解风险隐患,牢牢守住不发生系统性风险的底线”。
2、2022年3月25日,国务院发布的《关于落实<政府工作报告>重点工作分工的意见》(国发(2022)9号)明确提出“9月底前完成金融稳定保障基金筹集相关工作”,同时这项工作由央行牵头,国家发改委、司法部、财政部、银保监会、证监会和国家外管局等按职责分工推进。
2022年3月25日,银保监会在答记者问时亦指出目前金融稳定保障基金的相关工作正在研究推进。
(二)金融稳定保障基金的目的:用于系统性隐患的重大金融风险处置
金融稳定保障基金设立的目的是用于系统性隐患的重大风险处置,守住不发生系统性风险的底线。我们理解,金融稳定保障基金被决策层视为化解风险的资源储备。虽然经过五年的整顿,我国金融风险整体上有所收敛,金融风险处置已进入常态化阶段,但内外形势的不稳定不确定因素明显增加,经济金融领域面临的风险依然较大,且超出了常规风险处置手段的能力范畴。例如,地缘博弈加剧对金融市场的冲击,金融监管对地产、城投等部分行业的冲击,以及中美博弈对中概股市场的冲击等等,这些是常规风险处置手段无法解决的。
整体上看,设立金融稳定保障基金是我国在化解重大风险方面的新探索,即在行业救助与央行履行最后贷款人职责之间构筑一道新的风险防线,其目的是寄希望于通过金融稳定保障基金来切断风险传播链条,以守住不发生系统性风险的底线。也即,金融稳定保障基金将和行业保障基金、金融机构自身内控一起,成为构建我国金融安全网、健全中国特色金融稳定保障体系的防火墙,对维护宏观经济金融稳定运行、稳定市场预期具有重要意义。

(三)国内行业保障基金情况简述(与金融稳定保障基金双层运行)
《金融稳定法》明确金融稳定保障基金与既有的存款保险基金和行业保障基金双层运行、协同配合,进一步筑牢我国金融安全网。
1、目前国内已有存款保险基金、保险保障基金、证券投资者保护基金、信托业保障基金、流动性互助基金、期货投资者保障基金等诸多行业性保障基金,在各细分金融行业救助方面起到了重要作用。以上行业保障基金的共性如下:
(1)按照取之于市场、用之于市场的原则筹集
(2)采取“基准费率+差别费率”的缴纳方式;
(3)基金来源对象通常是其保障范畴;
(4)一般会设立专门的运营主体,如存款保险基金管理有限责任公司、中国保险保障基金有限责任公司、中国信托业保障基金有限责任公司以及中国证券投资者保护基金有限责任公司等等。
(5)基金的资金运用层面限于银行存款、政府债券、央票、信用等级较高的金融机构发行的金融债券以及其他资金运用形式。
2、同时设立金融稳定保障基金,也是各国处置金融风险的普遍做法。
例如,2009年欧洲主权债务危机爆发后,欧盟便于2010年设立了欧洲稳定基金,并在此后建立永久性的金融救助机制(即欧洲稳定机制),以保障欧洲金融稳定,最终助力欧元区经济自2013年起缓慢复苏。再比如,美国财政部设立了有序清算基金(OLF),由美国联邦存款保险公司负责管理并处置系统重要性金融机构过程中产生的各项费用。
(四)金融稳定保障基金和现有行业保障基金辨析
金融稳定保障基金与既有的存款保险基金和行业保障基金双层运行、协同配合,进一步筑牢了我国金融安全网。
1、二者在以下几个方面具有共同特征:
(1)取之于市场,用之于市场。
(2)对不同行业、不同主体,实行差别化收费。
(3)基金的资金运用层面限于银行存款、政府债券、央票等高流动性资产。
(4)会有特定的运营机构,如设立金融稳定保障基金有限责任公司等。
2、二者的差异性主要体现在以下几个方面:
(1)金融稳定保障基金的牵头主体是央行,国家发改委、司法部、财政部、银保监会、证监会和国家外管局等多部委配合。这主要是因为,防范化解金融风险、维护金融稳定是央行的职责所在。
(2)覆盖范围相对更广,跨行业属性更为突出。也即行业保障基金主要针对某一特定金融行业,金融稳定保障基金则从整体角度出发,不针对某一特定金融行业,更为关注跨行业之间的风险防范与处置。
(3)更关注区域风险,也即行业保障基金的机构属性较强,对近年来颇受关注的地域风险关注度不够,而金融稳定保障基金预计将更聚焦区域金融风险的防范,侧重于防范和和化解局部区域信用收缩、债务危机等引致的区域性性金融风险,避免区域性金融风险不断蔓延成全国性金融风险。
(4)防范化解对象不局限于金融体系内,也即会把危及金融机构、金融市场、金融基础设施的特定风险纳入进来,以避免特定领域的风险冲击到金融体系,最终演变成全域金融风险。
(5)其它一些通过行业保障基金无法化解且会影响到金融稳定的风险也属于金融稳定保障基金覆盖的范畴,如金融基础设施领域出现的一些风险等。
(6)更关注海外事件对国内宏观经济金融运行的影响。例如地缘政治、中美博弈等事件对中国金融市场、中概股的冲击也会被纳入金融稳定保障基金范畴。
(7)政策救助属性更强,相较于行业保障基金的市场化属性,虽然金融稳定保障基金也秉承市场化原则,但预计其政策属性会更强,一定程度上甚至起到政策性金融机构的作用。
因此,整体上看,金融稳定保障基金的覆盖范围较广,不局限于特定金融主体和特定行业,其整体性视角更为突出。

长期坚持提供干货不易,如文章引起大家共鸣、对大家有帮助,请大家点赞并转发,以支持我们提供更多干货,谢谢。
商务合作\内容撰写\软文推广:18501955840(备注合作事由或电联)
需求发布\业务对接\投融资需求:18600329996(电话联系)


